vue 基础入门(二)

532 阅读4分钟

vue 基础入门(二)

1. options

1.1 computed

  • 类型:{ [key: string]: Function | { get: Function, set: Function } }

  • 详细:

计算属性将被混入到 Vue 实例中。所有 gettersetterthis 上下文自动地绑定为 Vue 实例。

注意如果你为一个计算属性使用了箭头函数,则 this 不会指向这个组件的实例,不过你仍然可以将其实例作为函数的第一个参数来访问。

computed: {
  aDouble: vm => vm.a * 2
}

计算属性的结果会被缓存,除非依赖的响应式 property 变化才会重新计算。注意,如果某个依赖 (比如非响应式 property) 在该实例范畴之外,则计算属性是不会被更新的。

// computed 计算属性
const Computed = {
  name: 'computed',
  data() {
    return { a: 'a', b: 'b', c: 'c', d: 'd' };
  },
  computed: {
    // function this 指向 vm
    ab() {
      return this.a + this.b;
    },
    // 使用 getter 与 setter
    cd: {
      get() {
        return this.c + this.d;
      },
      set(cd) {
        this.c = 'c';
        this.d += cd;
      }
    },
    // 使用箭头函数
    doubleA: (vm) => vm.a + vm.a
  },
  methods: {},
  template: `<div>
    <div>计算属性</div>
    <div>ab:{{ab}}</div>
    <div>doubleA:{{doubleA}}</div>
    <div>
      <div>c:{{this.c}}</div>
      <div>d:{{this.d}}</div>
      <div>cd:{{this.cd}}</div>
      <button @click="cd = '123'">set cd='123'</button>
    </div>
  </div>`
};

总结

  1. 计算属性结果是被缓存的,只有计算依赖的属性变化,计算属性才会重新计算。一些依赖属性不频繁变化,但是单计属性(依赖不频繁变化数据计算的结果)频繁使用的情况,可以通过使用computed减少计算次数,优化性能。
  2. 计算属性提供 setter功能,可以根据需要设置setter

1.2 directives

  • 类型:Object

  • 详细:

包含 Vue 实例可用指令的哈希表。

// 注册一个全局自定义指令 `v-focus`
Vue.directive('focus', {
  // 当被绑定的元素插入到 DOM 中时……
  inserted: function (el) {
    // 聚焦元素
    el.focus();
  }
});
// 局部指令
const Directives = {
  data() {
    return {};
  },
  directives: {
    // 指令名称 initValue,功能设置input输入框的初始值
    initValue: {
      // el 指令所绑定的标签
      inserted(el) {
        // 指令的操作
        el.value = '123';
      }
    }
  },
  //  通过v-focus 绑定指令
  template: `<div>
    <div>自定义指令 v-focus,v-initValue</div>
    <input v-focus v-initValue type="text"/>
  </div>`
};
关键字 作用
Vue.directive 全局注册指令
directives 局部注册指令
inserted 被绑定元素插入父节点时调用 (仅保证父节点存在,但不一定已被插入文档中)
bind 只调用一次,指令第一次绑定到元素时调用。在这里可以进行一次性的初始化设置
update 所在组件的 VNode 更新时调用,但是可能发生在其子 VNode 更新之前。指令的值可能发生了改变,也可能没有。
componentUpdated 指令所在组件的 VNode 及其子 VNode 全部更新后调用。
unbind 只调用一次,指令与元素解绑时调用。

更多:钩子函数参数,动态指令见 vue 官网

总结 自定义指令,对一些常用的业务逻辑可以通过自定义指令封装简化操作,比如 autofocus > vue 指令[1]

1.3 functional

  • 类型:boolean

  • 详细:

使组件无状态 (没有 data) 和无实例 (没有 this 上下文)。他们用一个简单的 render 函数返回虚拟节点使它们渲染的代价更小。

const Functional = {
  functional: true,
  props: ['msg'],
  // h :createElement , ctx : context
  render(h, ctx) {
    console.log('ctx: ', ctx);
    return h('div', {}, [`函数式组件,${ctx.props.msg}`]);
  }
};

总结 函数式组件,简单理解无状态组件。所有属性都是通过外部传递,内部不维护任何状态。有点逻辑简单只负责渲染,组件渲染消耗小(无需维护状态,生命周期等)。 函数式组件[2]

2.生命周期

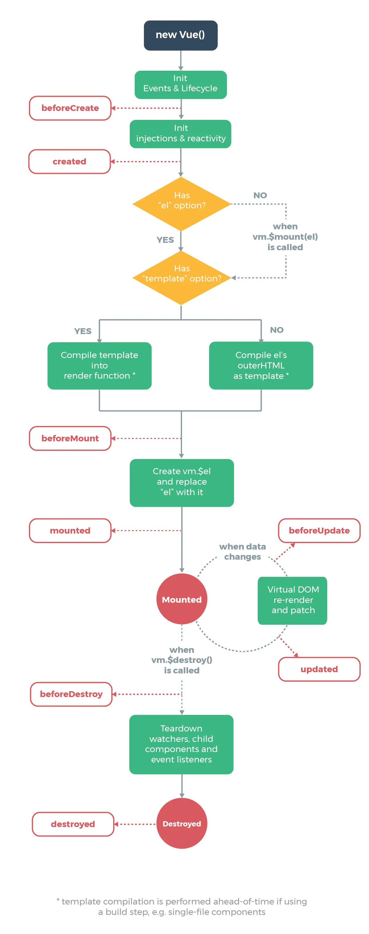
生命周期图
生命周期图
  • beforeCreate :在实例初始化之后,数据观测 (data observer) 和 event/watcher 事件配置之前被调用。
  • created : 在实例创建完成后被立即调用。实例已完成以下的配置:数据观测 (data observer),property 和方法的运算,watch/event 事件回调。然而,挂载阶段还没开始,$el property 目前尚不可用。
  • beforeMount :在挂载开始之前被调用:相关的 render 函数首次被调用。
  • mounted :实例被挂载后调用,$el,property 可用。注意 mounted 不会保证所有的子组件也都一起被挂载。如果你希望等到整个视图都渲染完毕,可以在 mounted 内部使用 vm.$nextTick
  • beforeUpdate: 数据更新时调用,发生在虚拟 DOM 打补丁之前。这里适合在更新之前访问现有的 DOM,比如手动移除已添加的事件监听器。
  • updated:由于数据更改导致的虚拟 DOM 重新渲染和打补丁,在这之后会调用该钩子。当这个钩子被调用时,组件 DOM 已经更新,所以你现在可以执行依赖于 DOM 的操作。然而在大多数情况下,你应该避免在此期间更改状态。如果要相应状态改变,通常最好使用计算属性或 watcher 取而代之。注意 updated 不会保证所有的子组件也都一起被重绘。如果你希望等到整个视图都重绘完毕,可以在 updated 里使用 vm.$nextTick
  • activated:被 keep-alive缓存的组件激活时调用。
  • deactivated:被 keep-alive 缓存的组件停用时调用。
  • beforeDestroy :实例销毁之前调用。在这一步,实例仍然完全可用。
  • destroyed: 实例销毁后调用。该钩子被调用后,对应 Vue 实例的所有指令都被解绑,所有的事件监听器被移除,所有的子实例也都被销毁。
  • errorCaptured:当捕获一个来自子孙组件的错误时被调用。此钩子会收到三个参数:错误对象、发生错误的组件实例以及一个包含错误来源信息的字符串。此钩子可以返回 false 以阻止该错误继续向上传播。
名称 可用数据
beforeCreate
created data,props,watch,event 可用
beforeMount 同上
mounted data,props,watch,event,attrs,$parent 等)
beforeUpdate 同上
updated 同上
beforeDestroy 同上
关注不迷路
关注不迷路

Reference

[1]

vue 指令: https://cn.vuejs.org/v2/guide/custom-directive.html

[2]

函数式组件: https://cn.vuejs.org/v2/guide/render-function.html#%E5%87%BD%E6%95%B0%E5%BC%8F%E7%BB%84%E4%BB%B6

本文使用 mdnice 排版