
1. 堆
对于大多数应用来说,Java 堆(Java Heap)是 Java 虚拟机所管理的内存中最大的一块。Java 堆是被所有线程共享的一块内存区域,在虚拟机启动时创建。此内存区域的唯一目的就是存放对象实例,几乎所有的对象实例都在这里分配内存。
堆是垃圾收集器管理的主要区域,因此很多时候也被称做“GC堆”(Garbage Collected Heap)。从内存回收的角度来看,由于现在收集器基本都采用分代收集算法,所以 Java 堆中还可以细分为:新生代和老年代;再细致一点的有 Eden 空间、From Survivor 空间、To Survivor 空间等。从内存分配的角度来看,线程共享的 Java 堆中可能划分出多个线程私有的分配缓冲区(Thread Local Allocation Buffer,TLAB)。
Java 堆可以处于物理上不连续的内存空间中,只要逻辑上是连续的即可,当前主流的虚拟机都是按照可扩展来实现的(通过 -Xmx 和 -Xms 控制)。如果在堆中没有内存完成实例分配,并且堆也无法再扩展时,将会抛出 OutOfMemoryError 异常。
2. 垃圾回收算法
2.1 标记-清除
方法步骤
- 首先标记出所有需要回收的对象
- 在标记完成后统一回收所有被标记的对象
不足
- 效率问题,标记和清除两个过程的效率都不高;
- 空间问题,标记清除之后会产生大量不连续的内存碎片,空间碎片太多可能会导致以后在程序运行过程中需要分配较大对象时,无法找到足够的连续内存而不得不提前触发另一次垃圾收集动作。

2.2 复制(商业虚拟机用来回收新生代)
方法步骤
- 将可用内存按容量划分为大小相等的两块,每次只使用其中的一块。
- 当这一块的内存用完了,就将还存活着的对象复制到另外一块上面,然后再把已使用过的内存空间一次清理掉。
优点
- 内存分配时也就不用考虑内存碎片等复杂情况,只要移动堆顶指针,按顺序分配内存即可,实现简单,运行高效。
不足
- 将内存缩小为了原来的一半,代价太高。

商业虚拟机中的应用
IBM:新生代中的对象98%是“朝生夕死”的。
将内存分为一块较大的Eden空间和两块较小的Survivor空间,每次使用Eden和其中一块Survivor。
当回收时,将Eden和Survivor中还存活着的对象一次性地复制到另外一块Survivor空间上,最后清理掉Eden和刚才用过的Survivor空间。
HotSpot虚拟机默认Eden和Survivor的大小比例是8∶1,也就是每次新生代中可用内存空间为整个新生代容量的90% (80%+10%),只有10%的内存会被“浪费”。
当Survivor空间不够用时,需要依赖其他内存(这里指老年代)进行分配担保(Handle Promotion)。
如果另外一块Survivor空间没有足够空间存放上一次新生代收集下来的存活对象时,这些对象将直接通过分配担保机制进入老年代。
参数设置:
在运行时通过-Xms20M、-Xmx20M、-Xmn10M
这3个参数限制了Java堆大小为20MB,不可扩展,其中10MB分配给新生代,剩下的10MB分配给老年代。
-XX:SurvivorRatio=8决定了新生代中Eden区与一个Survivor区的空间比例是8∶1
2.3 标记-整理
方法步骤
- 首先标记出所有需要回收的对象
- 让所有存活的对象都向一端移动,然后直接清理掉端边界以外的内存

2.4 分代收集
根据对象存活周期的不同将内存划分为几块。
一般是把Java堆分为新生代和老年代
新生代中,每次垃圾收集时都发现有大批对象死去,只有少量存活,那就选用复制算法,只需要付出少量存活对象的复制成本就可以完成收集。
老年代中,因为对象存活率高、没有额外空间对它进行分配担保,就必须使用“标记—清理”或者“标记—整理”算法来进行回收。
3. 给对象分配内存
对象的内存分配,往大方向讲,就是在堆上分配,对象主要分配在新生代的Eden区上,如果启动了本地线程分配缓冲,将按线程优先在TLAB上分配。少数情况下也可能会直接分配在老年代中(具体规则取决于选中的垃圾收集器)
3.1 对象优先在Eden分配
大多数情况下,对象在新生代Eden区中分配。当Eden区没有足够空间进行分配时,虚拟机将发起一次Minor GC。
新生代GC(Minor GC):指发生在新生代的垃圾收集动作,因为Java对象大多都具备朝生夕灭的特性,所以Minor GC非常频繁,一般回收速度也比较快。
老年代GC(Major GC / Full GC):指发生在老年代的GC,出现了Major GC,经常会伴随至少一次的Minor GC(但非绝对的,在Parallel Scavenge收集器的收集策略里就有直接进行Major GC的策略选择过程)。
Major GC的速度一般会比Minor GC慢10倍以上。
3.2 大对象直接进入老年代
所谓的大对象是指,需要大量连续内存空间的Java对象,最典型的大对象就是那种很长的字符串以及数组。
经常出现大对象容易导致内存还有不少空间时就提前触发垃圾收集以获取足够的连续空间来“安置”它们。
参数设置:
XX:PretenureSizeThreshold参数,令大于这个设置值的对象直接在老年代分配。
这样做的目的是避免在Eden区及两个Survivor区之间发生大量的内存复制。
3.3 长期存活的对象将进入老年代
内存回收时就必须能识别哪些对象应放在新生代,哪些对象应放在老年代中。
虚拟机给每个对象定义了一个对象年龄(Age)计数器。 对象在Survivor区中每“熬过”一次Minor GC,年龄就增加1岁,当它的年龄增加到一定程度(默认为15岁),就将会被晋升到老年代中。
-XX:MaxTenuringThreshold参数,设置对象晋升老年代的年龄阈值。
3.4 动态对象年龄判定
为了能更好地适应不同程序的内存状况,虚拟机并不是永远地要求对象的年龄必须达到了MaxTenuringThreshold才能晋升老年代,如果在Survivor空间中相同年龄所有对象大小的总和大于Survivor空间的一半,年龄大于或等于该年龄的对象就可以直接进入老年代,无须等到MaxTenuringThreshold中要求的年龄。
4. Minor GC 和 Full GC
大多数情况下,对象在新生代Eden区中分配。当Eden区没有足够空间进行分配时,虚拟机将发起一次Minor GC。
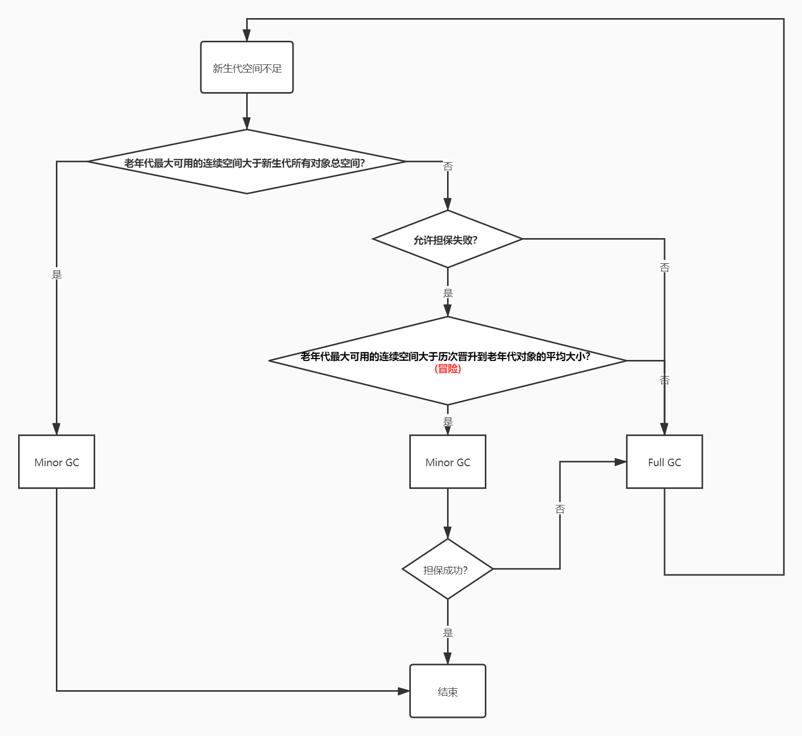
在发生Minor GC之前,虚拟机会先检查老年代最大可用的连续空间是否大于新生代所有对象总空间,如果这个条件成立,那么Minor GC可以确保是安全的。如果不成立,则虚拟机会查看HandlePromotionFailure设置值是否允许担保失败。如果允许,那么会继续检查老年代最大可用的连续空间是否大于历次晋升到老年代对象的平均大小,如果大于,将尝试着进行一次MinorGC,尽管这次Minor GC是有风险的;如果小于,或者HandlePromotionFailure设置不允许冒险,那这时也要改为进行一次Full GC。
下面解释一下“冒险”是冒了什么风险,前面提到过,新生代使用复制收集算法,但为了内存利用率,只使用其中一个Survivor空间来作为轮换备份,因此当出现大量对象在Minor GC后仍然存活的情况(最极端的情况就是内存回收后新生代中所有对象都存活),就需要老年代进行分配担保,把Survivor无法容纳的对象直接进入老年代。与生活中的贷款担保类似,老年代要进行这样的担保,前提是老年代本身还有容纳这些对象的剩余空间,一共有多少对象会活下来在实际完成内存回收之前是无法明确知道的,所以只好取之前每一次回收晋升到老年代对象容量的平均大小值作为经验值,与老年代的剩余空间进行比较,决定是否进行Full GC来让老年代腾出更多空间。
取平均值进行比较其实仍然是一种动态概率的手段,也就是说,如果某次Minor GC存活后的对象突增,远远高于平均值的话,依然会导致担保失败(Handle Promotion Failure)。如果出现了HandlePromotionFailure失败,那就只好在失败后重新发起一次Full GC。虽然担保失败时绕的圈子是最大的,但大部分情况下都还是会将HandlePromotionFailure开关打开,避免FullGC过于频繁。
