OpenGL ES 简单案例:GLKit 加载图片

876 阅读6分钟

首先通过一个简单的案例来熟悉 OpenGL ES 及GLKit框架。

效果如下图:

我们可以看到这就是一个简单的图片展示,使用UIImageView就能实现,但今天我们要将的是使用GLKit实现图片渲染(图片为什么会被拉伸,文中会解释)。

准备工作:

  • 创建一个 iOS 项目,把ViewController继承的父类由UIViewController改为GLKViewController,
  • 在ViewController.h文件中导入GLKit框架的头文件#import <GLKit/GLKit.h>
  • 在ViewController.m文件中导入Opengl ES相关头文件:#import <OpenGLES/ES3/gl.h>、#import <OpenGLES/ES3/glext.h>
  • 导入一张本地的图片

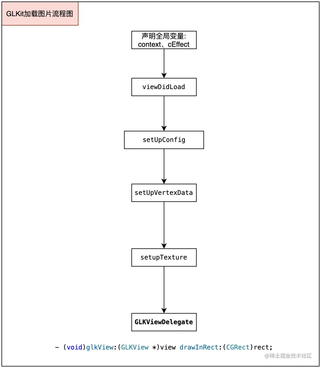
实现流程图:

具体实现流程

导入头文件

#import <OpenGLES/ES3/gl.h>
#import <OpenGLES/ES3/glext.h>

声明全局变量

{
    EAGLContext *context;
    GLKBaseEffect *cEffect;
}

setUpConfig

  1. 初始化上下文
  2. 设置当前上下文
  3. 获取GLKView,设置context
  4. 配置视图创建的渲染缓存区
  5. 设置北京颜色

通过 GLKView 配置颜色缓存区和深度缓存区

drawableColorFormat: 颜色缓存区格式

OpenGL ES 有一个缓存区,它用以存储将在屏幕中显示的颜色。你可以使用其属性来设置缓冲区中的每个像素的颜色格式。

  • GLKViewDrawableColorFormatRGBA8888 = 0, 默认.缓存区的每个像素的最小组成部分(RGBA)使用8个bit,(所以每个像素4个字节,4*8个bit)。

  • GLKViewDrawableColorFormatRGB565, 如果你的APP允许更小范围的颜色,即可设置这个。会让你的APP消耗更小的资源(内存和处理时间)

  • GLKViewDrawableColorFormatSRGBA8888

drawableDepthFormat: 深度缓存区格式

  • GLKViewDrawableDepthFormatNone = 0,意味着完全没有深度缓冲区
  • GLKViewDrawableDepthFormat16,
  • GLKViewDrawableDepthFormat24,

如果你要使用这个属性(一般用于3D游戏),你应该选择GLKViewDrawableDepthFormat16
或GLKViewDrawableDepthFormat24。这里的差别是使用GLKViewDrawableDepthFormat16
将消耗更少的资源

-(void)setUpConfig{

    //初始化上下文
    /*
    EAGLContext 是苹果iOS平台下实现OpenGLES 渲染层.
    kEAGLRenderingAPIOpenGLES1 = 1, 固定管线
    kEAGLRenderingAPIOpenGLES2 = 2,
    kEAGLRenderingAPIOpenGLES3 = 3,
    */
    context =[[EAGLContext alloc]initWithAPI:kEAGLRenderingAPIOpenGLES3];
    //判断context是否创建成功
    if (!context) {
        NSLog(@"Create ES context fialed");
    }

    //设置当前上下文 可以创建多个上下文,但当前上下文只有一个
    [EAGLContext setCurrentContext:context];

    //获取GLKView
    GLKView *view =(GLKView *)self.view;
    view.context = context;

    //配置视图创建的渲染缓冲区
    view.drawableColorFormat = GLKViewDrawableColorFormatRGBA8888;
    view.drawableDepthFormat = GLKViewDrawableDepthFormat24;

    //设置背景颜色
    glClearColor(1, 0, 0, 1);
}

setUpVertexData

  1. 设置顶点数组(顶点坐标、顶点纹理)
  2. 开辟顶点缓存区
  3. 打开通道

创建顶点数据

顶点数据包含顶点坐标(x、y、z)和顶点纹理(s、t)

//设置顶点数组(顶点坐标,纹理坐标)
    /*
    纹理坐标系取值范围[0,1];原点是左下角(0,0);
    故而(0,0)是纹理图像的左下角, 点(1,1)是右上角.
    */
   GLfloat vertexData[] = {

       0.5, -0.5, 0.0f,    1.0f, 0.0f, //右下
       0.5, 0.5,  0.0f,    1.0f, 1.0f, //右上
       -0.5, 0.5, 0.0f,    0.0f, 1.0f, //左上

       0.5, -0.5, 0.0f,    1.0f, 0.0f, //右下
       -0.5, 0.5, 0.0f,    0.0f, 1.0f, //左上
       -0.5, -0.5, 0.0f,   0.0f, 0.0f, //左下
   };

开辟顶点缓冲区

  • 顶点数组: 开发者可以选择设定函数指针,在调用绘制方法的时候,直接由内存传入顶点数据,也就是说这部分数据之前是存储在内存当中的,被称为顶点数组

  • 顶点缓存区: 性能更高的做法是,提前分配一块显存,将顶点数据预先传入到显存当中。这部分的显存,就被称为顶点缓冲区

把顶点数组数据copy到顶点缓冲区步骤:

//开辟顶点缓存区
    //1.创建顶点缓存区标识符ID
    GLuint bufferID;

    glGenBuffers(1, &bufferID);

    //2\. 绑定顶点缓存区(明确作用)
    glBindBuffer(GL_ARRAY_BUFFER, bufferID);

    //3\. 将顶点数组数据copy到顶点缓存区(gpu显存)
    glBufferData(GL_ARRAY_BUFFER, sizeof(vertexData), vertexData, GL_STATIC_DRAW);

打开通道

在iOS中, 默认情况下,出于性能考虑,所有顶点着色器的属性(Attribute)变量都是关闭的。意味着,顶点数据在着色器端(服务端)是不可用的. 即使你已经使用glBufferData方法,将顶点数据从内存拷贝到顶点缓存区中(GPU显存中).

  • 必须由glEnableVertexAttribArray 方法打开通道.指定访问属性.才能让顶点着色器能够访问到从CPU复制到GPU的数据.
  • 注意: 数据在GPU端是否可见,即,着色器能否读取到数据,由是否启用了对应的属性决定,这就是glEnableVertexAttribArray的功能,允许顶点着色器读取GPU(服务器端)数据。

上传顶点数据到显存的方法:glVertexAttribPointer

glVertexAttribPointer (GLuint indx, GLint size, GLenum type, GLboolean normalized, GLsizei stride, const GLvoid* ptr)

功能: 上传顶点数据到显存的方法(设置合适的方式从buffer里面读取数据)

    //顶点坐标数据
    glEnableVertexAttribArray(GLKVertexAttribPosition);
    /*
       index,指定要修改的顶点属性的索引值,例如
       size, 每次读取数量。(如position是由3个(x,y,z)组成,而颜色是4个(r,g,b,a),纹理则是2个.)
       type,指定数组中每个组件的数据类型。可用的符号常量有GL_BYTE, GL_UNSIGNED_BYTE, GL_SHORT,GL_UNSIGNED_SHORT, GL_FIXED, 和 GL_FLOAT,初始值为GL_FLOAT。
       normalized,指定当被访问时,固定点数据值是否应该被归一化(GL_TRUE)或者直接转换为固定点值(GL_FALSE)
       stride,指定连续顶点属性之间的偏移量。如果为0,那么顶点属性会被理解为:它们是紧密排列在一起的。初始值为0
       ptr指定一个指针,指向数组中第一个顶点属性的第一个组件。初始值为0
    */
    glVertexAttribPointer(GLKVertexAttribPosition, 3, GL_FLOAT, GL_FALSE, sizeof(GLfloat) * 5, (GLfloat *)NULL + 0);

    //纹理坐标数据
    glEnableVertexAttribArray(GLKVertexAttribTexCoord0);
    glVertexAttribPointer(GLKVertexAttribTexCoord0, 2, GL_FLOAT, GL_FALSE, sizeof(GLfloat) * 5, (GLfloat *)NULL + 3);

setUpTexture

  • 设置纹理图片路径

  • 设置纹理参数

  • 初始化 cEffect设置属性

    -(void)setUpTexture { //1.获取纹理图片路径 NSString *filePath = [[NSBundle mainBundle]pathForResource:@"kunkun" ofType:@"jpg"];

    //2.设置纹理参数
    //纹理坐标原点是左下角,但是图片显示原点应该是左上角.
    NSDictionary *options = [NSDictionary dictionaryWithObjectsAndKeys:@(1),GLKTextureLoaderOriginBottomLeft, nil];
    
    GLKTextureInfo *textureInfo = [GLKTextureLoader textureWithContentsOfFile:filePath options:options error:nil];
    
    //3.使用苹果GLKit 提供GLKBaseEffect 完成着色器工作(顶点/片元)
    cEffect = [[GLKBaseEffect alloc]init];
    cEffect.texture2d0.enabled = GL_TRUE;
    cEffect.texture2d0.name = textureInfo.name;
    

    }

GLKViewDelegate

绘制视图内容

  • 清除颜色缓存区

  • 准备绘制

  • 开始绘制

    //绘制视图的内容 /* GLKView对象使其OpenGL ES上下文成为当前上下文,并将其framebuffer绑定为OpenGL ES呈现命令的目标。然后,委托方法应该绘制视图的内容。 */

    • (void)glkView:(GLKView *)view drawInRect:(CGRect)rect { //1. glClear(GL_COLOR_BUFFER_BIT);

      //2.准备绘制 [cEffect prepareToDraw];

      //3.开始绘制 glDrawArrays(GL_TRIANGLES, 0, 6);

    }

图片拉伸问题

在 viewDidLoad 里一次调用上述方法,执行程序就可以看到我们上面的效果图了,但是我们设置的坐标是正方形,图片是被拉伸的,这是为什么呢?

原因是因为视口的宽高比导致的拉伸,我们可以通过设置透视投影矩阵解决这个问题。又由于透视投影可视范围的问题,我们需要把顶点向后平移4.0个单位才能在手机屏幕上显示一个比较合适的大小

    CGFloat aspect = fabs(self.view.bounds.size.width / self.view.bounds.size.height);
    GLKMatrix4 projectionMatrix = GLKMatrix4MakePerspective(GLKMathDegreesToRadians(60.0), aspect, 0.1, 100.0);
    cEffect.transform.projectionMatrix = projectionMatrix;

    GLKMatrix4 modelviewMatrix = GLKMatrix4Translate(GLKMatrix4Identity, 0, 0, -5.0);
    cEffect.transform.modelviewMatrix = modelviewMatrix;

看一下效果吧

附Demo地址:

Github完整Demo 02-OpenGL-ES-加载图片