HashMap 面试题,看这一篇就够了

1,427 阅读28分钟

序言

在后端的日常开发工作中,集合是使用频率相当高的一个工具,而其中的HashMap,则更是我们用以处理业务逻辑的好帮手,同时HashMap的底层实现和原理,也成了面试题中的常客。

以前曾有详细了解过HashMap的实现原理,看过源码(JDK7 版本)。但随着 jdk 版本的飞速迭代(现在都到 JDK13 了,但新特性还从没用过。。),主流的 jdk 使用版本也终于从 JDK7 挪到了 JDK8。

由于 JDK 的向前兼容,在 JDK8 的使用过程中也没发现HashMap有什么特别之处,特性并无变化(依然线程不安全)。但最近的一次好奇心驱使,从 IDE 中点进去看了下HashMapput()方法,有点儿懵逼,怎么跟我记忆中的不太一样?从 JDK7 到 JDK8,HashMap也做了升级么?升级了什么哪些内容?

借着这股好奇心,把 JDK7 和 JDK8 的源码都翻了翻,对两者的实现原理做一下对比,JDK 版本都在半年左右一次的速度推陈出新,我们的认知当然也要跟上,不断学习,站在浪潮之巅,不然就要被这滚滚的信息泥石流给裹挟淹没了。

先展示下 Map 家族的关系层级,有助于我们更好的理解后面的内容。


HashMap的基本知识点介绍就不多啰嗦了,直奔主题,看 JDK7 和 JDK8 的功能实现吧。

一、JDK7 中的 HashMap 底层实现

1.1 基础知识

不管是 1.7,还是 1.8,HashMap 的实现框架都是哈希表 + 链表的组合方式。结构图如下:


平常使用最多的就是put()get()操作,想要了解底层实现,最直接的就是从put()/get()方法看起。不过在具体看源码前,我们先关注几个域变量,打打基础,如下:

上图中,已对各个变量做了简单的解释。 再多说一下,最后一个变量modCount,记录了 map 新增/删除 k-v 对,或者内部结构做了调整的次数,其主要作用,是对 Map 的iterator()操作做一致性校验,如果在 iterator 操作的过程中,map 的数值有修改,直接抛出ConcurrentModificationException异常。

还需要说明的是,上面的域变量中存在一个等式:

threshold = table.length * loadFactor;

当执行put()操作放入一个新的值时,如果 map 中已经存在对应的 key,则作替换即可,若不存在,则会首先判断size>=threshold是否成立,这是决定哈希 table 是否扩容的重要因素。

就使用层面来说,用的最多的莫过于put()方法、get()方法。想要详细了解运作原理,那就先从这两个方法看起吧,这两个方法弄明白了,也就基本能理清 HashMap 的实现原理了。

1.2 put()方法

当了解了以上的变量和用途后,接下来看下put()方法的具体实现:

如上面的截图代码所示,整个 put 方法的处理过程,可拆分为四部分:

  • part1:特殊 key 值处理,key 为 null;
  • part2:计算 table 中目 bucket 的下标;
  • part3:指定目标 bucket,遍历 Entry 结点链表,若找到 key 相同的 Entry 结点,则做替换;
  • part4:若未找到目标 Entry 结点,则新增一个 Entry 结点。

不知大家有没有发现,上面截图中的put()方法是有返回值的,场景区分如下:

  • 场景 1:若执行 put 操作前,key 已经存在,那么在执行 put 操作时,会使用本次的新 value 值来覆盖前一次的旧 value 值,返回的就是旧 value 值;
  • 场景 2:若 key 不存在,则返回 null 值。

下面对 put 方法的各部分做详细的拆解分析。

1.2.1 特殊 key 值处理

特殊 key 值,指的就是 key 为 null。 先说结论:a) HashMap 中,是允许 key、value 都为 null 的,且 key 为 null 只存一份,多次存储会将就 value 值覆盖;b)key 为 null 的存储位置,都统一放在下标为0的 bucket,即:table[0]位置的链表;c) 如果是第一次对 key=null 做 put 操作,将会在 table[0]的位置新增一个 Entry 结点,使用头插法做链表插入。

上代码:

private V putForNullKey(V value) {
    for (Entry<K,V> e = table[0]; e != null; e = e.next) {
        if (e.key == null) {
            V oldValue = e.value;
            e.value = value;
            e.recordAccess(this);
            return oldValue;
        }
    }
    modCount++;
    addEntry(0, null, value, 0);
    return null;
}


/**
 * Adds a new entry with the specified key, value and hash code to
 * the specified bucket.  It is the responsibility of this
 * method to resize the table if appropriate.
 *
 * Subclass overrides this to alter the behavior of put method.
 */
void addEntry(int hash, K key, V value, int bucketIndex) {
    if ((size >= threshold) && (null != table[bucketIndex])) {
        resize(2 * table.length);
        hash = (null != key) ? hash(key) : 0;
        bucketIndex = indexFor(hash, table.length);
    }


    createEntry(hash, key, value, bucketIndex);
}


/**
 * Like addEntry except that this version is used when creating entries
 * as part of Map construction or "pseudo-construction" (cloning,
 * deserialization).  This version needn't worry about resizing the table.
 *
 * Subclass overrides this to alter the behavior of HashMap(Map),
 * clone, and readObject.
 */
void createEntry(int hash, K key, V value, int bucketIndex) {
    Entry<K,V> e = table[bucketIndex];
    table[bucketIndex] = new Entry<>(hash, key, value, e);
    size++;
}

putForNullKey()方法中的代码较为简单:首先选择table[0]位置的链表,然后对链表做遍历操作,如果有结点的 key 为 null,则将新 value 值替换掉旧 value 值,返回旧 value 值,如果未找到,则新增一个 key 为 null 的 Entry 结点。

重点我们看下第二个方法addEntry()。 这是一个通用方法:

给定 hash、key、value、bucket 下​标,新增一个 Entry 结点,另外还担负了扩容职责。如果哈希表中存放的 k-v 对数量超过了当前阈值(threshold = table.length * loadFactor),且当前的 bucket 下标有链表存在,那么就做扩容处理(resize)。扩容后,重新计算 hash,最终得到新的 bucket 下标,然后使用头插法新增结点。

1.2.2 扩容

上一节有提及,当 k-v 对的容量超出一定限度后,需要对哈希 table 做扩容操作。那么问题来了,怎么扩容的? 下面看下源代码:

有两个核心点:a) 扩容后大小是扩容前的 2 倍;

oldCapacity=table.length;
newCapacity = 2 * oldCapacity;

b) 数据搬迁,从旧 table 迁到扩容后的新 table。 为避免碰撞过多,先决策是否需要对每个 Entry 链表结点重新 hash,然后根据 hash 值计算得到 bucket 下标,然后使用头插法做结点迁移。

1.2.3 如何计算 bucket 下标?

① hash 值的计算

首先得有 key 的 hash 值,就是一个整数,int 类型,其计算方式使用了一种可尽量减少碰撞的算式(高位运算),具体原理不再展开,只要知道一点就行:使用 key 的 hashCode 作为算式的输入,得到了 hash 值。

从以上知识点,我们可以得到一个推论对于两个对象,若其 hashCode 相同,那么两个对象的 hash 值就一定相同。

这里还牵涉到另外一个知识点。对于 HashMap 中 key 的类型,必须满足以下的条件:若两个对象逻辑相等,那么他们的 hashCode 一定相等,反之却不一定成立。

逻辑相等的含义就比较宽泛了,我们可以将逻辑的相等定义为两个对象的内存地址相同,也可以定义为对象的某个域值相等,自定义两个对象的逻辑相等,可通过重写Object类的equals()方法来实现。 比如String类,请看以下代码:

String str1 = "abc";
String str2 = new String("abc");
System.out.println(str1 == str2);  // false,两个对象的内存地址并不同
System.out.println(str1.equals(str2)); // true 两个对象的域值相同,都存储了 abc 这三个字符

对于上面代码中的str1str2两个对象,虽然它们的内存地址不同,但根据String类中对Object类的equals()方法的重写(@override),两个对象的域变量(即 char 数组)都存储了'a'、'b'、'c'三个字符,因此逻辑上是相等的。既然str1str2两个对象逻辑上相等,那么一定有如下结果:

System.out.println(str1.hashCode() == str2.hashCode());


---输出---
true

从而我们就可以知道,在同一个 HashMap 对象中,会有如下结果:

String str1 = "abc";
String str2 = new String("abc");
Map<String, Integer> testMap = new HashMap<>();
testMap.put(str1, 12);
testMap.put(str2, 13);


String str3 = new StringBuilder("ab").append("c").toString();
System.out.println(testMap.get(str3));


---输出---
13

另外,我们也可以反过来想一下。

假设 HashMap 的 key 不满足上面提到的条件,即:两个对象相等的情况下,他们的 hashCode 可能不一致。那么,这会带来什么后果呢?以上面示例代码中的str1str2为例,若它们的 hashCode 不相等,那么对应的 hash 也就可能不相等(注意:这里是可能不相等,也有可能相等),testMap 做 put 操作时,str1str2为就会被分配到不同的 bucket 上,导致的最直接后果就是会存储两份。间接的后果那就更多了,比如:使用str3对象执行testMap.get(str3)操作时,可能获取不到值,更进一步的后果就是这部分无法触达的对象无法回收,导致内存泄漏

因此,再重新一遍,HashMap 的 key 所对应的类型,一定要满足如下条件:若两个对象逻辑相等,那么他们的 hashCode 一定相等,反之却不一定成立。

② 取模的逻辑

前面我们分析了 hash 值的计算,接下来就可以引出 bucket 下标的计算:

/**
 * Returns index for hash code h.
 */
static int indexFor(int h, int length) {
    return h & (length-1);
}

计算相当简洁:将 table 的容量与 hash 值做“”运算,得到哈希 table 的 bucket 下标。

③ 拓展

这种通俗的不能再通俗的计算大家都能看懂,但为何要这样做呢?背后的思考是什么?在看到下面的解释前,大家可以先思考下~

在文档开头,给出了 HashMap 类中的各个域变量。其中,哈希 table 的初始大小默认设置为 16,为 2 的次幂数。后面在扩容时,都是以 2 的倍数来扩容。为什么非要将哈希 table 的大小控制为 2 的次幂数?

原因 1:降低发生碰撞的概率,使散列更均匀。根据 key 的 hash 值计算 bucket 的下标位置时,使用“与”运算公式:h & (length-1),当哈希表长度为 2 的次幂时,等同于使用表长度对 hash 值取模(不信大家可以自己演算一下),散列更均匀;原因 2:表的长度为 2 的次幂,那么(length-1)的二进制最后一位一定是 1,在对 hash 值做“与”运算时,最后一位就可能为 1,也可能为 0,换句话说,取模的结果既有偶数,又有奇数。设想若(length-1)为偶数,那么“与”运算后的值只能是 0,奇数下标的 bucket 就永远散列不到,会浪费一半的空间。

1.2.4 在目标 bucket 中遍历 Entry 结点

先把这部分代码拎出来:

...
int i = indexFor(hash, table.length);
for (Entry<K,V> e = table[i]; e != null; e = e.next) {
    Object k;
    if (e.hash == hash && ((k = e.key) == key || key.equals(k))) {
        V oldValue = e.value;
        e.value = value;
        e.recordAccess(this);
        return oldValue;
    }
}
...

通过 hash 值计算出下标,找到对应的目标 bucket,然后对链表做遍历操作,逐个比较,如下:


注意这里的查找条件:e.hash == hash && ((k = e.key) == key || key.equals(k)) 结点的 key 与目标 key 的相等,要么内存地址相等,要么逻辑上相等,两者有一个满足即可。

1.3 get()方法

相比于put()方法,get()方法的实现就相对简单多了。主要分为两步,先是通过 key 的 hash 值计算目标 bucket 的下标,然后遍历对应 bucket 上的链表,逐个对比,得到结果。

public V get(Object key) {
    if (key == null)
        return getForNullKey();
    Entry<K,V> entry = getEntry(key);


    return null == entry ? null : entry.getValue();
}


/**
 * Returns the entry associated with the specified key in the
 * HashMap.  Returns null if the HashMap contains no mapping
 * for the key.
 */
final Entry<K,V> getEntry(Object key) {
    int hash = (key == null) ? 0 : hash(key);
    for (Entry<K,V> e = table[indexFor(hash, table.length)];
         e != null;
         e = e.next) {
        Object k;
        if (e.hash == hash &&
            ((k = e.key) == key || (key != null && key.equals(k))))
            return e;
    }
    return null;
}

1.4 Map 中的迭代器 Iterator

1.4.1 Map 遍历的几种方式

先问个问题,你能想到几种遍历 Map 的方式?

方式 1:Iterator 迭代器

Iterator<Entry<String, Integer>> iterator = testMap.entrySet().iterator();
while (iterator.hasNext()) {
    Entry<String, Integer> next = iterator.next();
    System.out.println(next.getKey() + ":" + next.getValue());
}

逐个获取哈希 table 中的每个 bucket 中的每个 Entry 结点,后面会详细介绍。

方式 2:最常见的使用方式,可同时得到 key、value 值

// 方式一
for (Map.Entry<String, Integer> entry : testMap.entrySet()) {
    System.out.println(entry.getKey() + ":" + entry.getValue());
}

这种方式是一个语法糖,我们可通过反编译命令 javap,或通过 IDE 来查下编译之后的语句:

Iterator var2 = testMap.entrySet().iterator();
while(var2.hasNext()) {
    Entry<String, Integer> entry = (Entry)var2.next();
    System.out.println((String)entry.getKey() + ":" + entry.getValue());
}

其底层还是使用的是 Iterator 功能。

方式 3:使用 foreach 方式(JDK1.8 才有)

testMap.forEach((key, value) -> {
    System.out.println(key + ":" + value);
});

这是一种 Lambda 表达式。foreach 也是一个语法糖,其内部是使用了方式二的处理方式,Map 的 foreach 方法实现如下:

方式 4:通过 key 的 set 集合遍历

Iterator<String> keyIterator = testMap.keySet().iterator();
while (keyIterator.hasNext()) {
    String key = keyIterator.next();
    System.out.println(key + ":" + testMap.get(key));
}

这种也是 Iterator 的方式,不过是通过 Set 类的 iterator 方式。

相比方式 1,这种方式在获取value时,还需要再次通过testMap.get()的方式,性能相比方式 1要降低很多。但两者有各自的使用场景,若在 Map 的遍历中仅使用key,则方式 4较为适合,若需用到value,推荐使用方式 1

从前面的方式 1方式 2可知,方式 4 还有如下的变体(语法糖的方式):

for (String key : testMap.keySet()) {
    System.out.println(key + ":" + testMap.get(key));
}

综合以上,在遍历 Map 时,从性能方面考虑,若需同时使用 key 和 value,推荐使用方式 1方式 2,若单纯只是使用 key,推荐使用方式 4。任何情况下都不推荐使用方式 3,因为会新增二次查询(通过 key 再一次在 Map 中查找 value)。

另外,使用方式 1时,还可以做 remove 操作,这个下面会讲到。

1.4.2 Iterator 的实现原理

先看一张类/接口的继承关系图:

Iterator 为一个顶层接口,只提供了三个基础方法声明:

public interface Iterator<E> {

  boolean hasNext();

    E next();

    default void remove() {
        throw new UnsupportedOperationException("remove");
    }
}

这也是我们使用Iterator时绕不开的三个方法。 在 HashMap 中,首先是新增了一个内部抽象类HashIterator,如下:

我们以 Entry 结点的遍历为例(map 的 key、value 的 Iterator 遍历方式都类似):

Iterator<Entry<String, Integer>> iterator = testMap.entrySet().iterator();
while (iterator.hasNext()) {
    Entry<String, Integer> next = iterator.next();
    System.out.println(next.getKey() + ":" + next.getValue());
}

首先,第一行代码,找到Iterator接口的具体实现类EntryIterator

private final class EntryIterator extends HashIterator<Map.Entry<K,V>> {
    public Map.Entry<K,V> next() {
        return nextEntry();
    }
}

非常简洁有木有???就只有一个next()方法,其正是对Iterator接口的next()方法的实现。方法内部也只有一行,指向了父类的nextEntry()方法,即上面截图中的HashIterator类中的nextEntry()方法。

HashMap 中的 Iterator 实现原理也不过如此,就是这么朴实无华,是不是都想动手自己撸一个 HashMap 的实现了?嗯,你可以的!!!

1.5 fail-fast 策略

fail-fast经常一起出现的还有一个异常类ConcurrentModificationException,接下来我们聊下这两者是什么关系,以及为什么搞这么个策略出来。

什么是fail-fast?我们可以称它为"快速失效策略",下面是 Wikipedia 中的解释:

In systems design, a fail-fast system is one which immediately reports at its interface any condition that is likely to indicate a failure. Fail-fast systems are usually designed to stop normal operation rather than attempt to continue a possibly flawed process. Such designs often check the system's state at several points in an operation, so any failures can be detected early. The responsibility of a fail-fast module is detecting errors, then letting the next-highest level of the system handle them.

大白话翻译过来,就是在系统设计中,当遇到可能会诱导失败的条件时立即上报错误,快速失效系统往往被设计在立即终止正常操作过程,而不是尝试去继续一个可能会存在错误的过程。再简洁点说,就是尽可能早的发现问题,立即终止当前执行过程,由更高层级的系统来做处理。

在 HashMap 中,我们前面提到的modCount域变量,就是用于实现 hashMap 中的fail-fast。出现这种情况,往往是在非同步的多线程并发操作。在对 Map 的做迭代(Iterator)操作时,会将modCount域变量赋值给expectedModCount局部变量。在迭代过程中,用于做内容修改次数的一致性校验。若此时有其他线程或本线程的其他操作对此 Map 做了内容修改时,那么就会导致modCountexpectedModCount不一致,立即抛出异常ConcurrentModificationException

举个例子:

public static void main(String[] args) {
  Map<String, Integer> testMap = new HashMap<>();
  testMap.put("s1", 11);
  testMap.put("s2", 22);
  testMap.put("s3", 33);


  for (Map.Entry<String, Integer> entry : testMap.entrySet()) {
      String key = entry.getKey();
      if ("s1".equals(key)) {
          testMap.remove(key);
      }
  }
}


---- output ---
Exception in thread "main" java.util.ConcurrentModificationException
  at java.util.HashMap$HashIterator.nextNode(HashMap.java:1437)
  at java.util.HashMap$EntryIterator.next(HashMap.java:1471)
  at java.util.HashMap$EntryIterator.next(HashMap.java:1469)
    ...

正确的删除 Map 元素的姿势:只有一个,Iteator 的remove()方法。

// 方式三
Iterator<Entry<String, Integer>> iterator = testMap.entrySet().iterator();
while (iterator.hasNext()) {
    Entry<String, Integer> next = iterator.next();
    System.out.println(next.getKey() + ":" + next.getValue());
    if (next.getKey().equals("s2")) {
        iterator.remove();
    }
}

但也要注意一点,能安全删除,并不代表就是多线程安全的,在多线程并发执行时,若都执行上面的操作,因未设置为同步方法,也可能导致modCountexpectedModCount不一致,从而抛异常ConcurrentModificationException。 线程不安全的体现和规避方式,后续章节会详细提及。

二、JDK8 中的 HashMap 底层实现

前面我们已经详细剖析了 HashMap 在 JDK7 中的实现,不知大家有没有发现其中可以优化的地方?比如哈希表中因为 hash 碰撞而产生的链表结构,如果数据量很大,那么产生碰撞的几率很增加,这带来的后果就是链表长度也一直在增加,对于查询来说,性能会越来越低。如何提升查询性能,成了 JDK8 中的 HashMap 要解决的问题。

因此,相比于 JDK7,HashMap 在 JDK8 中做链表结构做了优化(但仍然线程不安全),在一定条件下将链表转为红黑树,提升查询效率。

JDK8 中的 HashMap 其底层存储结构如下:

相比于 JDK7,JDK8 中的 HashMap 会将较长的链表转为红黑树,这也是与 JDK7 的核心差异。下面先看下put()方法的实现。

2.1 put()操作

在进一步分析put()操作前,先说明一下:除了底层存储结构有调整,链表结点的定义也由Entry类转为了Node类,但内核没有变化,不影响理解。

先上源代码:

是不是很长很复杂?其实不难,只要记住上面的底层存储结构图,代码就很容易看懂。还是一样的存储套路,先根据 key 确定在哈希 table 中的下标,找到对应的 bucket,遍历链表(或红黑树),做插入操作。在 JDK7 中,新增结点是使用头插法,但在 JDK8 中,在链表使用尾插法,将待新增结点追加到链表末尾。

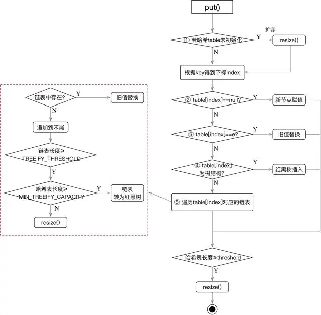
为方便理解,将上面的代码转为了下面的流程图:

步骤①:若哈希 table 为 null,或长度为 0,则做一次扩容操作; 步骤②:根据 index 找到目标 bucket 后,若当前 bucket 上没有结点,那么直接新增一个结点,赋值给该 bucket; 步骤③:若当前 bucket 上有链表,且头结点就匹配,那么直接做替换即可; 步骤④:若当前 bucket 上的是树结构,则转为红黑树的插入操作; 步骤⑤:若步骤①、②、③、④都不成立,则对链表做遍历操作。 a) 若链表中有结点匹配,则做 value 替换; b)若没有结点匹配,则在链表末尾追加。同时,执行以下操作: i) 若链表长度大于TREEIFY_THRESHOLD,则执行红黑树转换操作; ii) 若条件 i) 不成立,则执行扩容 resize()操作。 以上 5 步都执行完后,再看当前 Map 中存储的 k-v 对的数量是否超出了threshold,若超出,还需再次扩容。

红黑树的转换操作如下:

/**
 * Replaces all linked nodes in bin at index for given hash unless
 * table is too small, in which case resizes instead.
 */
final void treeifyBin(Node<K,V>[] tab, int hash) {
    int n, index; Node<K,V> e;
    // 若表为空,或表长度小于 MIN_TREEIFY_CAPACITY,也不做转换,直接做扩容处理。
    if (tab == null || (n = tab.length) < MIN_TREEIFY_CAPACITY)
        resize();
    else if ((e = tab[index = (n - 1) & hash]) != null) {
        TreeNode<K,V> hd = null, tl = null;
        do {
            TreeNode<K,V> p = replacementTreeNode(e, null);
            if (tl == null)
                hd = p;
            else {
                p.prev = tl;
                tl.next = p;
            }
            tl = p;
        } while ((e = e.next) != null);
        if ((tab[index] = hd) != null)
            hd.treeify(tab);
    }
}

2.2 扩容操作

什么场景下会触发扩容?场景 1:哈希 table 为 null 或长度为 0;场景 2:Map 中存储的 k-v 对数量超过了阈值threshold场景 3:链表中的长度超过了TREEIFY_THRESHOLD,但表长度却小于MIN_TREEIFY_CAPACITY。

一般的扩容分为 2 步,第 1 步是对哈希表长度的扩展(2 倍),第 2 是将旧 table 中的数据搬到新 table 上。那么,在 JDK8 中,HashMap 是如何扩容的呢?

上源代码片段:

...
// 前面已经做了第 1 步的长度拓展,我们主要分析第 2 步的操作:如何迁移数据
table = newTab;
if (oldTab != null) {
    // 循环遍历哈希 table 的每个不为 null 的 bucket
    // 注意,这里是"++j",略过了 oldTab[0]的处理
    for (int j = 0; j < oldCap; ++j) {
        Node<K,V> e;
        if ((e = oldTab[j]) != null) {
            oldTab[j] = null;
            // 若只有一个结点,则原地存储
            if (e.next == null)
                newTab[e.hash & (newCap - 1)] = e;
            else if (e instanceof TreeNode)
                ((TreeNode<K,V>)e).split(this, newTab, j, oldCap);
            else { // preserve order
                // "lo"前缀的代表要在原 bucket 上存储,"hi"前缀的代表要在新的 bucket 上存储
                // loHead 代表是链表的头结点,loTail 代表链表的尾结点
                Node<K,V> loHead = null, loTail = null;
                Node<K,V> hiHead = null, hiTail = null;
                Node<K,V> next;
                do {
                    next = e.next;
                    // 以 oldCap=8 为例,
                    //   0001 1000  e.hash=24
                    // & 0000 1000  oldCap=8
                    // = 0000 1000  --> 不为 0,需要迁移
                    // 这种规律可发现,[oldCap, (2*oldCap-1)]之间的数据,
                    // 以及在此基础上加 n*2*oldCap 的数据,都需要做迁移,剩余的则不用迁移
                    if ((e.hash & oldCap) == 0) {
                        // 这种是有序插入,即依次将原链表的结点追加到当前链表的末尾
                        if (loTail == null)
                            loHead = e;
                        else
                            loTail.next = e;
                        loTail = e;
                    }
                    else {
                        if (hiTail == null)
                            hiHead = e;
                        else
                            hiTail.next = e;
                        hiTail = e;
                    }
                } while ((e = next) != null);
                if (loTail != null) {
                    loTail.next = null;
                    newTab[j] = loHead;
                }
                if (hiTail != null) {
                    hiTail.next = null;
                    // 需要搬迁的结点,新下标为从当前下标往前挪 oldCap 个距离。
                    newTab[j + oldCap] = hiHead;
                }
            }
        }
    }
}

2.3 get()操作

了解了上面的 put()操作,get()操作就比较简单了。

public V get(Object key) {
    Node<K,V> e;
    return (e = getNode(hash(key), key)) == null ? null : e.value;
}


final Node<K,V> getNode(int hash, Object key) {
    Node<K,V>[] tab; Node<K,V> first, e; int n; K k;
    if ((tab = table) != null && (n = tab.length) > 0 &&
        (first = tab[(n - 1) & hash]) != null) {
        if (first.hash == hash && // always check first node
            ((k = first.key) == key || (key != null && key.equals(k))))
            return first;
        if ((e = first.next) != null) {
            if (first instanceof TreeNode)
                return ((TreeNode<K,V>)first).getTreeNode(hash, key);
            do {
                if (e.hash == hash &&
                    ((k = e.key) == key || (key != null && key.equals(k))))
                    return e;
            } while ((e = e.next) != null);
        }
    }
    return null;
}

先根据 key 计算 hash 值,进一步计算得到哈希 table 的目标 index,若此 bucket 上为红黑树,则再红黑树上查找,若不是红黑树,遍历链表。

三、HashMap、HashTable 是什么关系?

再把文章开头的这张图放出来,温习一下:


3.1 共同点与异同点

共同点

  • 底层都是使用哈希表 + 链表的实现方式。

区别

  • 从层级结构上看,HashMap、HashTable 有一个共用的Map接口。另外,HashTable 还单独继承了一个抽象类Dictionary
  • HashTable 诞生自 JDK1.0,HashMap 从 JDK1.2 之后才有;
  • HashTable 线程安全,HashMap 线程不安全;
  • 初始值和扩容方式不同。HashTable 的初始值为 11,扩容为原大小的2*d+1。容量大小都采用奇数且为素数,且采用取模法,这种方式散列更均匀。但有个缺点就是对素数取模的性能较低(涉及到除法运算),而 HashTable 的长度都是 2 的次幂,设计就较为巧妙,前面章节也提到过,这种方式的取模都是直接做位运算,性能较好。
  • HashMap 的 key、value 都可为 null,且 value 可多次为 null,key 多次为 null 时会覆盖。当 HashTable 的 key、value 都不可为 null,否则直接 NPE(NullPointException)。

示例:

public static void main(String[] args) {
  Map<String, Integer> testTable = new Hashtable<>();
    testTable.put(null, 23);  // 抛 NPE
    testTable.put("s1", null); // 抛 NPE
}

看下put()方法的源码:

public synchronized V put(K key, V value) {
    // Make sure the value is not null
    if (value == null) {
        throw new NullPointerException();
    }


    // Makes sure the key is not already in the hashtable.
    Entry<?,?> tab[] = table;
    int hash = key.hashCode();
    int index = (hash & 0x7FFFFFFF) % tab.length;
    @SuppressWarnings("unchecked")
    Entry<K,V> entry = (Entry<K,V>)tab[index];
    for(; entry != null ; entry = entry.next) {
        if ((entry.hash == hash) && entry.key.equals(key)) {
            V old = entry.value;
            entry.value = value;
            return old;
        }
    }


    addEntry(hash, key, value, index);
    return null;
}

源码中不允许 value 为 null,若为 null 则直接抛 NPE。对于 key 为 null 时,源码第 9 行:int hash = key.hashCode(); 未做判空操作,也会外抛 NPE。

另外,我们现在看到的抽象类Dictionary,是一个已经废弃的类,源码注释中有如下说明:

<strong>NOTE: This class is obsolete.  New implementations should
implement the Map interface, rather than extending this class.</strong>

3.2 HashMap 的线程安全

能保证线程线程安全的方式有多个,比如添加synchronized关键字,或者使用lock机制。两者的差异不在此展开,后续会写有关线程安全的文章,到时再详细说明。而 HashTable 使用了前者,即synchronized关键字。

put 操作、get 操作、remove 操作、equals 操作,都使用了synchronized关键字修饰。

这么做是保证了 HashTable 对象的线程安全特性,但同样也带来了问题,突出问题就是效率低下。为何会说它效率低下呢?因为按 synchronized 的特性,对于多线程共享的临界资源,同一时刻只能有一个线程在占用,其他线程必须原地等待,为方便理解,大家不妨想下计时用的沙漏,中间最细的瓶颈处阻挡了上方细沙的下落,同样的道理,当有大量线程要执行get()操作时,也存在此类问题,大量线程必须排队一个个处理。

这时可能会有人说,既然get()方法只是获取数据,并没有修改 Map 的结构和数据,不加不就行了吗?不好意思,不加也不行,别的方法都加,就你不加,会有一种场景,那就是 A 线程在做 put 或 remove 操作时,B 线程、C 线程此时都可以同时执行 get 操作,可能哈希 table 已经被 A 线程改变了,也会带来问题,因此不加也不行。

现在好了,HashMap 线程不安全,HashTable 虽然线程安全,但性能差,那怎么破?使用ConcurrentHashMap类吧,既线程安全,还操作高效,谁用谁说好。莫急,下面章节会详细解释ConcurrentHashMap类。

四、HashMap 线程不安全在哪?

本章节主要探讨下 HashMap 的线程不安全会带来哪些方面的问题。

4.1 数据覆盖问题

两个线程执行put()操作时,可能导致数据覆盖。JDK7 版本和 JDK8 版本的都存在此问题,这里以 JDK7 为例。

假设 A、B 两个线程同时执行put()操作,且两个 key 都指向同一个 buekct,那么此时两个结点,都会做头插法。 先看这里的代码实现:

public V put(K key, V value) {
    ...
    addEntry(hash, key, value, i);
}


void addEntry(int hash, K key, V value, int bucketIndex) {
    ...
    createEntry(hash, key, value, bucketIndex);
}


void createEntry(int hash, K key, V value, int bucketIndex) {
    Entry<K,V> e = table[bucketIndex];
    table[bucketIndex] = new Entry<>(hash, key, value, e);
    size++;
}

看下最后的createEntry()方法,首先获取到了 bucket 上的头结点,然后再将新结点作为 bucket 的头部,并指向旧的头结点,完成一次头插法的操作。当线程 A 和线程 B 都获取到了 bucket 的头结点后,若此时线程 A 的时间片用完,线程 B 将其新数据完成了头插法操作,此时轮到线程 A 操作,但这时线程 A 所据有的旧头结点已经过时了(并未包含线程 B 刚插入的新结点),线程 A 再做头插法操作,就会抹掉 B 刚刚新增的结点,导致数据丢失。

其实不光是put()操作,删除操作、修改操作,同样都会有覆盖问题。

4.2 扩容时导致死循环

这是最常遇到的情况,也是面试经常被问及的考题。但说实话,这个多线程环境下导致的死循环问题,并不是那么容易解释清楚,因为这里已经深入到了扩容的细节。这里尽可能简单的描述死循环的产生过程。

另外,只有 JDK7 及以前的版本会存在死循环现象,在 JDK8 中,resize()方式已经做了调整,使用两队链表,且都是使用的尾插法,及时多线程下,也顶多是从头结点再做一次尾插法,不会造成死循环。而 JDK7 能造成死循环,就是因为 resize()时使用了头插法,将原本的顺序做了反转,才留下了死循环的机会。

在进一步说明死循环的过程前,我们先看下 JDK7 中的扩容代码片段:

void transfer(Entry[] newTable, boolean rehash) {
    int newCapacity = newTable.length;
    for (Entry<K,V> e : table) {
        while(null != e) {
            Entry<K,V> next = e.next;
            if (rehash) {
                e.hash = null == e.key ? 0 : hash(e.key);
            }
            int i = indexFor(e.hash, newCapacity);
            e.next = newTable[i];
            newTable[i] = e;
            e = next;
        }
    }
}

其实就是简单的链表反转,再进一步简化的话,分为当前结点e,以及下一个结点e.next。我们以链表a->b->c->null为例,两个线程 A 和 B,分别做扩容操作。

原表

线程 A 和 B 各自新增了一个新的哈希 table,在线程 A 已做完扩容操作后,线程 B 才开始扩容。此时对于线程 B 来说,当前结点e指向 a 结点,下一个结点e.next仍然指向 b 结点(此时在线程 A 的链表中,已经是c->b->a的顺序)。按照头插法,哈希表的 bucket 指向 a 结点,此时 a 结点成为线程 B 中链表的头结点,如下图所示:

a 结点成为线程 B 中链表的头结点后,下一个结点e.next为 b 结点。既然下一个结点e.next不为 null,那么当前结点e就变成了 b 结点,下一个结点e.next变为 a 结点。继续执行头插法,将 b 变为链表的头结点,同时 next 指针指向旧的头节点 a,如下图:

此时,下一个结点e.next为 a 节点,不为 null,继续头插法。指针后移,那么当前结点e就成为了 a 结点,下一个结点为 null。将 a 结点作为线程 B 链表中的头结点,并将 next 指针指向原来的旧头结点 b,如下图所示:

此时,已形成环链表。同时下一个结点e.next为 null,流程结束。

4.3 小结

多线程环境下使用 HashMap,会引起各类问题,上面仅为不安全问题的两个典型示例,具体问题无法一一列举,但大体会分为以下三类:

  • 死循环
  • 数据重复
  • 数据丢失(覆盖)

在 JDK1.5 之前,多线程环境往往使用 HashTable,但在 JDK1.5 及以后的版本中,在并发包中引入了专门用于多线程环境的ConcurrentHashMap类,采用分段锁实现了线程安全,相比 HashTable 有更高的性能,推荐使用。

五、如何规避 HashMap 的线程不安全?

前面提到了 HashMap 在多线程环境下的各类不安全问题,那么有哪些方式可以转成线程安全的呢?

5.1 将 Map 转为包装类

如何转?使用Collections.SynchronizedMap()方法,示例代码:

Map<String, Integer> testMap = new HashMap<>();
...
// 转为线程安全的 map
Map<String, Integer> map = Collections.synchronizedMap(testMap);

其内部实现也很简单,等同于 HashTable,只是对当前传入的 map 对象,新增对象锁(synchronized):

// 源码来自 Collections 类


private static class SynchronizedMap<K,V> implements Map<K,V>, Serializable {
    private static final long serialVersionUID = 1978198479659022715L;


    private final Map<K,V> m;     // Backing Map
    final Object      mutex;        // Object on which to synchronize


    SynchronizedMap(Map<K,V> m) {
        this.m = Objects.requireNonNull(m);
        mutex = this;
    }


    SynchronizedMap(Map<K,V> m, Object mutex) {
        this.m = m;
        this.mutex = mutex;
    }


    public int size() {
        synchronized (mutex) {return m.size();}
    }
    public boolean isEmpty() {
        synchronized (mutex) {return m.isEmpty();}
    }
    public boolean containsKey(Object key) {
        synchronized (mutex) {return m.containsKey(key);}
    }
    public boolean containsValue(Object value) {
        synchronized (mutex) {return m.containsValue(value);}
    }
    public V get(Object key) {
        synchronized (mutex) {return m.get(key);}
    }


    public V put(K key, V value) {
        synchronized (mutex) {return m.put(key, value);}
    }
    public V remove(Object key) {
        synchronized (mutex) {return m.remove(key);}
    }
    public void putAll(Map<? extends K, ? extends V> map) {
        synchronized (mutex) {m.putAll(map);}
    }
    public void clear() {
        synchronized (mutex) {m.clear();}
    }
}

5.2 使用 ConcurrentHashMap

既然HashMap类是线程不安全的,那就不妨找个线程安全的替代品——ConcurrentHashMap类。

使用示例:

Map<String, Integer> susuMap = new ConcurrentHashMap<>();
susuMap.put("susu1", 111);
susuMap.put("susu2", 222);
System.out.println(susuMap.get("susu1"));

在使用习惯上完全兼容了 HashMap 的使用。

JDK1.5 版本引入,位于并发包java.util.concurrent下。

在 JDK7 版本及以前,ConcurrentHashMap类使用了分段锁的技术(segment + Lock),但在 jdk8 中,也做了较大改动,使用回了 synchronized 修饰符。 具体差别,在以后的文章中再详细介绍。