spring源码解析---spring-core(一)

193 阅读10分钟

github.com/seaswalker

github.com/seaswalker/…

使用版本spring4.2.2或者4.1.1

基本

本部分从最基本的Spring开始。配置文件:

<beans xmlns="www.springframework.org/schema/bean…

       xmlns:xsi="www.w3.org/2001/XMLSch…

       xsi:schemaLocation="

www.springframework.org/schema/bean…

www.springframework.org/schema/bean…

<bean class="base.SimpleBean"></bean>

</beans>

###原作者没有写beans的命名空间及约束 导致xml验证失败,这里加上了

###bean部分就是类的引用地址

启动代码:

public static void main(String[] args) {

ClassPathXmlApplicationContext context = new ClassPathXmlApplicationContext("config.xml");

SimpleBean bean = context.getBean(SimpleBean.class);

bean.send();

context.close();

}

SimpleBean:

public class SimpleBean {

public void send() {

System.out.println("I am send method from SimpleBean!");

}

}

ClassPathXmlApplicationContext

整个继承体系如下:

ResourceLoader代表了加载资源的一种方式,正是策略模式的实现

构造器源码:

public ClassPathXmlApplicationContext(String[] configLocations, boolean refresh, ApplicationContext parent) {

//null

super(parent);

setConfigLocations(configLocations);

//默认true

if (refresh) {

refresh();

}

}

ClassPathXmlApplicationContext context = new ClassPathXmlApplicationContext("config.xml"); 调用只会是上述两个方法其中一个,这里明显是ClassPathXmlApplicationContext(String configLocation)

后面实际调用的都是本类的这个方法,如下图:

其实ClassPathXmlApplicationContext类里面的构造器(包括无参的共有9个在这个版本)。

构造器

。。。。。。此处省略几个向上的父类,一直到底抽象类 AbstractApplicationContext

首先看父类构造器,沿着继承体系一直向上调用,直到AbstractApplicationContext:

public AbstractApplicationContext(ApplicationContext parent) {

    this();

    setParent(parent);

}

public AbstractApplicationContext() {

    this.resourcePatternResolver = getResourcePatternResolver();

}

PathMatchingResourcePatternResolver支持Ant风格的路径解析。下面简单概述下ant风格路径.

设置配置文件路径

即**AbstractRefreshableConfigApplicationContext.**setConfigLocations:

public void setConfigLocations(String... locations) {

if (locations != null) {

Assert.noNullElements(locations, "Config locations must not be null");

this.configLocations = new String[locations.length];

for (int i = 0; i < locations.length; i++) {

this.configLocations[i] = resolvePath(locations[i]).trim();

}

} else {

this.configLocations = null;

}

}

resolvePath:

protected String resolvePath(String path) {

return getEnvironment().resolveRequiredPlaceholders(path);

}

此方法的目的在于将占位符(placeholder)解析成实际的地址。比如可以这么写: new ClassPathXmlApplicationContext("classpath:config.xml");那么classpath:就是需要被解析的。

getEnvironment方法来自于ConfigurableApplicationContext接口,源码很简单,如果为空就调用createEnvironment创建一个。AbstractApplicationContext.createEnvironment:

protected ConfigurableEnvironment createEnvironment() {

    return new StandardEnvironment();//看下面的继承关系可以知道StandardEnvironment是ConfigurableEnvironment的实现类

}

Environment接口

继承体系:

Environmen接口**代表了当前应用所处的环境。**从此接口的方法可以看出,其主要和profile、Property相关。

Profile

Spring Profile特性是从3.1开始的,其主要是为了解决这样一种问题: 线上环境和测试环境使用不同的配置或是数据库或是其它。有了Profile便可以在 不同环境之间无缝切换。**Spring容器管理的所有bean都是和一个profile绑定在一起的。**使用了Profile的配置文件示例:

在启动代码中可以用如下代码设置活跃(当前使用的)Profile:

context.getEnvironment().setActiveProfiles("dev");

当然使用的方式还有很多(比如注解),参考:

spring3.1 profile 配置不同的环境(打开失败)

Spring Profiles example

Property

这里的Property指的是程序运行时的一些参数,引用注释:

properties files, JVM system properties, system environment variables, JNDI, servlet context parameters, ad-hoc Properties objects,Maps, and so on.

Environment实现类 AbstractEnvironment **构造器**

private final MutablePropertySources propertySources = new MutablePropertySources(this.logger);

public AbstractEnvironment() {

customizePropertySources(this.propertySources);

}

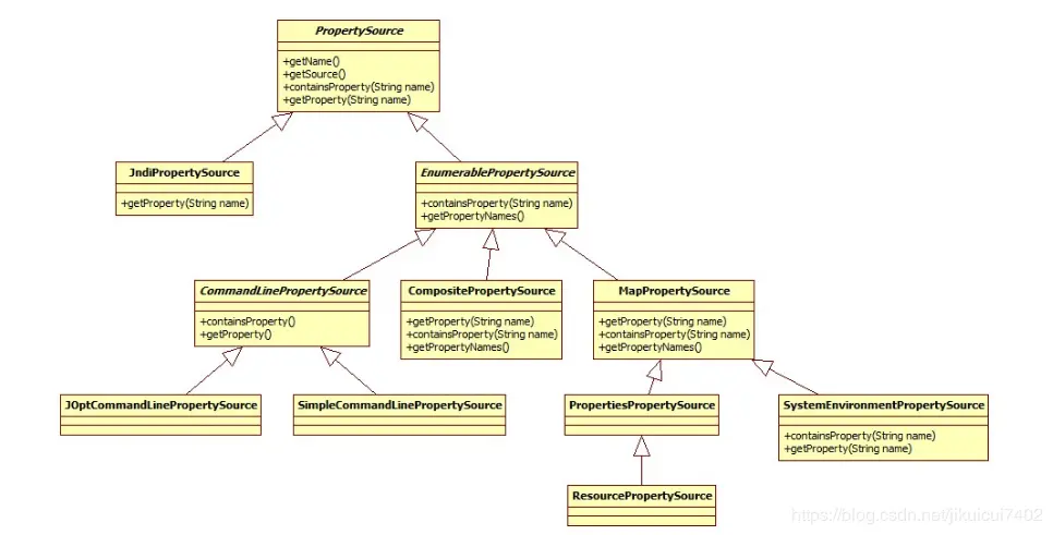
PropertySources接口

继承体系:

此接口实际上是PropertySource的容器,默认的MutablePropertySources实现内部含有一个CopyOnWriteArrayList作为存储载体。

StandardEnvironment.customizePropertySources:

/** System environment property source name: {@value} */public static final String SYSTEM_ENVIRONMENT_PROPERTY_SOURCE_NAME = "systemEnvironment";

/** JVM system properties property source name: {@value} */public static final String SYSTEM_PROPERTIES_PROPERTY_SOURCE_NAME = "systemProperties";

@Overrideprotected void customizePropertySources(MutablePropertySources propertySources) {

propertySources.addLast(new MapPropertySource

(SYSTEM_PROPERTIES_PROPERTY_SOURCE_NAME, getSystemProperties()));

propertySources.addLast(new SystemEnvironmentPropertySource

(SYSTEM_ENVIRONMENT_PROPERTY_SOURCE_NAME, getSystemEnvironment()));

}

PropertySource接口

PropertySource接口代表了键值对的Property来源。继承体系:

AbstractEnvironment.getSystemProperties:(此方法在org.springframework.core.env.AbstractEnvironment里面)

@Overridepublic Map<String, Object> getSystemProperties() {

try {

return (Map) System.getProperties();

}

catch (AccessControlException ex) {

return (Map) new ReadOnlySystemAttributesMap() {

@Override

protected String getSystemAttribute(String attributeName) {

try {

return System.getProperty(attributeName);

}

catch (AccessControlException ex) {

if (logger.isInfoEnabled()) {

logger.info(format("Caught AccessControlException when accessing system " +

"property [%s]; its value will be returned [null]. Reason: %s",

attributeName, ex.getMessage()));

}

return null;

}

}

};

}

}

这里的实现很有意思,如果安全管理器阻止获取全部的系统属性,那么会尝试获取单个属性的可能性,如果还不行就抛异常了。

getSystemEnvironment方法也是一个套路,不过最终调用的是System.getenv,可以获取jvm和OS的一些版本信息。

路径Placeholder处理

AbstractEnvironment.resolveRequiredPlaceholders:

@Overridepublic String resolveRequiredPlaceholders(String text) throws IllegalArgumentException {

//text即配置文件路径,比如classpath:config.xml

return this.propertyResolver.resolveRequiredPlaceholders(text);

}

propertyResolver是一个PropertySourcesPropertyResolver对象:

private final ConfigurablePropertyResolver propertyResolver =

new PropertySourcesPropertyResolver(this.propertySources);

PropertyResolver接口

PropertyResolver继承体系(排除Environment分支):

路径Placeholder处理

AbstractEnvironment.resolveRequiredPlaceholders:

@Overridepublic String resolveRequiredPlaceholders(String text) throws IllegalArgumentException {

//text即配置文件路径,比如classpath:config.xml

return this.propertyResolver.resolveRequiredPlaceholders(text);

}

propertyResolver是一个PropertySourcesPropertyResolver对象:

private final ConfigurablePropertyResolver propertyResolver =

new PropertySourcesPropertyResolver(this.propertySources);

PropertyResolver**接口**

PropertyResolver继承体系(排除Environment分支):

此接口正是用来解析PropertyResource。

解析

AbstractPropertyResolver.resolveRequiredPlaceholders:

@Overridepublic String resolveRequiredPlaceholders(String text) throws IllegalArgumentException {

if (this.strictHelper == null) {

this.strictHelper = createPlaceholderHelper(false);

}

return doResolvePlaceholders(text, this.strictHelper);

}

private PropertyPlaceholderHelper createPlaceholderHelper(boolean ignoreUnresolvablePlaceholders) {

//三个参数分别是${, }, :

return new PropertyPlaceholderHelper(this.placeholderPrefix, this.placeholderSuffix,

this.valueSeparator, ignoreUnresolvablePlaceholders);

}

doResolvePlaceholders:

private String doResolvePlaceholders(String text, PropertyPlaceholderHelper helper) {

//PlaceholderResolver接口依然是策略模式的体现

return helper.replacePlaceholders(text, new PropertyPlaceholderHelper.PlaceholderResolver() {

@Override

public String resolvePlaceholder(String placeholderName) {

    return getPropertyAsRawString(placeholderName);

}

});

}

其实代码执行到这里的时候还没有进行xml配置文件的解析,那么这里的解析placeHolder是什么意思呢,原因在于可以这么写:

System**.setProperty("spring"**, "**classpath");**

ClassPathXmlApplicationContext context = new ClassPathXmlApplicationContext**("${spring}:config.xml");**

SimpleBean bean = context**.getBean(SimpleBean.class);**

这样就可以正确解析。placeholder的替换其实就是字符串操作,这里只说一下正确的属性是怎么来的。实现的关键在于PropertySourcesPropertyResolver.getProperty:

@Overrideprotected String getPropertyAsRawString(String key) {

    return getProperty(key, String.class, false);

}

protected <T> T getProperty(String key, Class<T> targetValueType, boolean resolveNestedPlaceholders) {

    if (this.propertySources != null) {

        for (PropertySource<?> propertySource : this.propertySources) {

            Object value = propertySource.getProperty(key);

            return value;

        }

}

return null;

}

很明显了,就是从System.getProperty和System.getenv获取,但是由于环境变量是无法自定义的,所以其实此处只能通过System.setProperty指定。

注意,classpath:XXX这种写法的classpath前缀到目前为止还没有被处理。

refresh

super(parent)和this.setConfigLocations(configLocations);说完 下面说是refresh这个方法

Spring bean解析就在此方法,所以单独提出来。

AbstractApplicationContext.refresh:

作者版本:

@Overridepublic void refresh() throws BeansException, IllegalStateException {

synchronized (this.startupShutdownMonitor) {

// Prepare this context for refreshing.

prepareRefresh();

// Tell the subclass to refresh the internal bean factory.

ConfigurableListableBeanFactory beanFactory = obtainFreshBeanFactory();

// Prepare the bean factory for use in this context.

prepareBeanFactory(beanFactory);

try {

// Allows post-processing of the bean factory in context subclasses.

postProcessBeanFactory(beanFactory);

// Invoke factory processors registered as beans in the context.

invokeBeanFactoryPostProcessors(beanFactory);

// Register bean processors that intercept bean creation.

registerBeanPostProcessors(beanFactory);

// Initialize message source for this context.

initMessageSource();

// Initialize event multicaster for this context.

initApplicationEventMulticaster();

// Initialize other special beans in specific context subclasses.

onRefresh();

// Check for listener beans and register them.

registerListeners();

// Instantiate all remaining (non-lazy-init) singletons.

finishBeanFactoryInitialization(beanFactory);

// Last step: publish corresponding event.

finishRefresh();

} catch (BeansException ex) {

// Destroy already created singletons to avoid dangling resources.

destroyBeans();

// Reset 'active' flag.

cancelRefresh(ex);

// Propagate exception to caller.

throw ex;

} finally {

// Reset common introspection caches in Spring's core, since we

// might not ever need metadata for singleton beans anymore...

resetCommonCaches();

}

}

}

prepareRefresh

protected void prepareRefresh() {

this.startupDate = System.currentTimeMillis();

this.closed.set(false);

this.active.set(true);

// Initialize any placeholder property sources in the context environment

//空实现

initPropertySources();

// Validate that all properties marked as required are resolvable

// see ConfigurablePropertyResolver#setRequiredProperties

getEnvironment().validateRequiredProperties();

// Allow for the collection of early ApplicationEvents,

// to be published once the multicaster is available...

this.earlyApplicationEvents = new LinkedHashSet<ApplicationEvent>();

}

属性校验

AbstractEnvironment.validateRequiredProperties:

@Overridepublic void validateRequiredProperties() throws MissingRequiredPropertiesException {

    this.propertyResolver.validateRequiredProperties();

}

AbstractPropertyResolver.validateRequiredProperties:

@Overridepublic void validateRequiredProperties() {

MissingRequiredPropertiesException ex = new MissingRequiredPropertiesException();

for (String key : this.requiredProperties) {

    if (this.getProperty(key) == null) {

        ex.addMissingRequiredProperty(key);

      }

    }

    if (! ex.getMissingRequiredProperties().isEmpty()) {

        throw ex;

    }

}

requiredProperties是通过setRequiredProperties方法设置的,保存在一个set里面,默认是空的,也就是不需要校验任何属性。

作者说是list集合里,实际是错的,当然也许是版本不同而已。

BeanFactory创建

      在refresh的这个方法里面

         ConfigurableListableBeanFactory beanFactory = this.obtainFreshBeanFactory();//下面会讲到这个

         this.prepareBeanFactory(beanFactory);

由obtainFreshBeanFactory调用AbstractRefreshableApplicationContext.refreshBeanFactory:(见下图)

(这部分与作者源码一致)

BeanFactory接口

此接口实际上就是Bean容器,其继承体系:

BeanFactory定制

AbstractRefreshableApplicationContext.customizeBeanFactory方法用于给子类提供一个自由配置的机会,默认实现:

protected void customizeBeanFactory(DefaultListableBeanFactory beanFactory) {

if (this.allowBeanDefinitionOverriding != null) {

//默认false,不允许覆盖

beanFactory.setAllowBeanDefinitionOverriding(this.allowBeanDefinitionOverriding);

}

if (this.allowCircularReferences != null) {

//默认false,不允许循环引用

beanFactory.setAllowCircularReferences(this.allowCircularReferences);

}

}

Bean加载

AbstractXmlApplicationContext.loadBeanDefinitions,这个便是核心的bean加载了:

@Overrideprotected void loadBeanDefinitions(DefaultListableBeanFactory beanFactory) {

// Create a new XmlBeanDefinitionReader for the given BeanFactory.

XmlBeanDefinitionReader beanDefinitionReader = new XmlBeanDefinitionReader(beanFactory);

// Configure the bean definition reader with this context's

// resource loading environment.

beanDefinitionReader.setEnvironment(this.getEnvironment());

beanDefinitionReader.setResourceLoader(this);

beanDefinitionReader.setEntityResolver(new ResourceEntityResolver(this));// 为Bean读取器设置SAX xml解析器,**下面会说到这个 **

// Allow a subclass to provide custom initialization of the reader,

// then proceed with actually loading the bean definitions.

//默认空实现

initBeanDefinitionReader(beanDefinitionReader);

loadBeanDefinitions(beanDefinitionReader);

}

EntityResolver

此处只说明用到的部分继承体系:

EntityResolver接口在org.xml.sax中定义。DelegatingEntityResolver用于schema和dtd的解析。

BeanDefinitionReader

继承体系:

路径解析(Ant)

protected void loadBeanDefinitions(XmlBeanDefinitionReader reader) {

Resource[] configResources = getConfigResources();

if (configResources != null) {

reader.loadBeanDefinitions(configResources);

}

String[] configLocations = getConfigLocations();

//here

if (configLocations != null) {

reader.loadBeanDefinitions(configLocations);

}

}

AbstractBeanDefinitionReader.loadBeanDefinitions:

下面作者这个肯定是不对的,因为调用了方法一样但参数列表不一样,实际是重载的loadBeanDefinitions方法 ,上图两个是4.1.1的方法内容,与作者的版本不同。故贴出来。 

4.1.1版本与这个稍微有些不同

@Overridepublic int loadBeanDefinitions(String... locations) throws BeanDefinitionStoreException {

Assert.notNull(locations, "Location array must not be null");

int counter = 0;

for (String location : locations) {

counter += loadBeanDefinitions(location);

}

return counter;

}

之后调用:

//第二个参数为空

public int loadBeanDefinitions(String location, Set actualResources) throws BeanDefinitionStoreException {

    ResourceLoader resourceLoader = this.getResourceLoader();

    if (resourceLoader == null) {

        throw new BeanDefinitionStoreException("Cannot import bean definitions from location [" + location + "]: no ResourceLoader available");

    } else {

        int loadCount;

        if (!(resourceLoader instanceof ResourcePatternResolver)) {

            Resource resource = resourceLoader.getResource(location);

            loadCount = this.loadBeanDefinitions((Resource)resource);

            if (actualResources != null) {

                actualResources.add(resource);

            }

            if (this.logger.isDebugEnabled()) {

                this.logger.debug("Loaded " + loadCount + " bean definitions from location [" + location + "]");

            }

            return loadCount;

        } else {

            try {

                Resource[] resources = ((ResourcePatternResolver)resourceLoader).getResources(location);

                loadCount = this.loadBeanDefinitions(resources);

                if (actualResources != null) {

                    Resource[] var6 = resources;

                    int var7 = resources.length;

                    for(int var8 = 0; var8 < var7; ++var8) {

                        Resource resource = var6[var8];

                        actualResources.add(resource);

                    }

                }

                if (this.logger.isDebugEnabled()) {

                    this.logger.debug("Loaded " + loadCount + " bean definitions from location pattern [" + location + "]");

                }

                return loadCount;

            } catch (IOException var10) {

                throw new BeanDefinitionStoreException("Could not resolve bean definition resource pattern [" + location + "]", var10);

            }

        }

    }

}

getResources(作者写成getResource,一字之差缪之千里),在AbstractApplicationContext.getResources:

@Override

public Resource[] getResources(String locationPattern) throws IOException {

//构造器中初始化,PathMatchingResourcePatternResolver对象

return this.resourcePatternResolver.getResources(locationPattern);

}

进入第二个方法,因为第一个是掉本类的方法。

public Resource[] getResources(String locationPattern) throws IOException {

//如果是ResourcePatternResolver

return this.resourceLoader instanceof ResourcePatternResolver ? ((ResourcePatternResolver)this.resourceLoader).getResources(locationPattern) : super.getResources(locationPattern);

}

PathMatchingResourcePatternResolver是ResourceLoader继承体系的一部分。

public Resource[] getResources(String locationPattern) throws IOException {

    Assert.notNull(locationPattern, "Location pattern must not be null");

if (locationPattern.startsWith("classpath*:")) {

    //matcher是一个AntPathMatcher对象

        return this.getPathMatcher().isPattern(locationPattern.substring("classpath*:".length())) ? this.findPathMatchingResources(locationPattern) :                                                       this.findAllClassPathResources(locationPattern.substring("classpath*:".length()));

} else {

       int prefixEnd = locationPattern.indexOf(":") + 1;

       return this.getPathMatcher().isPattern(locationPattern.substring(prefixEnd)) ? this.findPathMatchingResources(locationPattern) : new Resource[]

      {this.getResourceLoader().getResource(locationPattern)};

    }

}

isPattern:

注:本来以为是数字 ,后面才发现ASCII代表的数字:详情可查baike.baidu.com/item/ASCII/…

十进制指的是42

也经过测试发现是根据十进制的ASCII码参与运算的。

  也就是可以这么写:

new ClassPathXmlApplicationContext("con*.xml");

更多的例子

具体怎么解析ant风格的就不写了。

配置文件加载

入口方法在AbstractBeanDefinitionReader:

//加载Resource[] resources = ((ResourcePatternResolver) resourceLoader).getResources(location);

//解析int loadCount = loadBeanDefinitions(resources);

最终逐个调用XmlBeanDefinitionReader的loadBeanDefinitions方法:

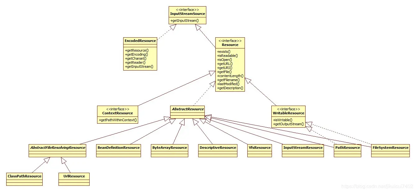
Resource是代表一种资源的接口,其类图:

EncodedResource扮演的其实是一个装饰器的模式,为InputStreamSource添加了字符编码(虽然默认为null)。这样为我们自定义xml配置文件的编码方式提供了机会。

之后关键的源码只有两三行:(这个是4.1.1版本中的源码,关键部分为标红的地方)

public int loadBeanDefinitions(EncodedResource encodedResource) throws BeanDefinitionStoreException {

    Assert.notNull(encodedResource, "EncodedResource must not be null");

    if (this.logger.isInfoEnabled()) {

    this.logger.info("Loading XML bean definitions from " + encodedResource.getResource());

    }

    Set currentResources = (Set)this.resourcesCurrentlyBeingLoaded.get();

    if (currentResources == null) {

    currentResources = new HashSet(4);

    this.resourcesCurrentlyBeingLoaded.set(currentResources);

    }

    if (!((Set)currentResources).add(encodedResource)) {

        throw new BeanDefinitionStoreException("Detected cyclic loading of " + encodedResource + " - check your import definitions!");

    } else {

        int var5;

    try {

        InputStream inputStream = encodedResource.getResource().getInputStream()**;**

    try {

        InputSource inputSource = new InputSource(inputStream)**;**

    if (encodedResource.getEncoding() != null) {

        inputSource.setEncoding(encodedResource.getEncoding());

    }

       var5 = this**.doLoadBeanDefinitions(inputSource**, encodedResource.getResource())**;**

    } finally {

       inputStream.close();

        }

    } catch (IOException var15) {

        throw new BeanDefinitionStoreException("IOException parsing XML document from " + encodedResource.getResource(), var15);

    } finally {

        ((Set)currentResources).remove(encodedResource);

    if (((Set)currentResources).isEmpty()) {

        this.resourcesCurrentlyBeingLoaded.remove();

        }

    }

        return var5;

    }

}

其实也差不多。

InputSource是org.xml.sax的类。

doLoadBeanDefinitions:

protected int doLoadBeanDefinitions(InputSource inputSource, Resource resource) {

Document doc = doLoadDocument(inputSource, resource);//下面先讲讲这部分 $doLoadDocument$ 加载document

return registerBeanDefinitions(doc, resource);//在说说这部分$registerBeanDefinitions$  主要是注册bean

}(4.1.1版本有些不同,主要在抛出异常方面)

($doLoadDocument$)doLoadDocument:

protected Document doLoadDocument(InputSource inputSource, Resource resource) {

return this.documentLoader.loadDocument(inputSource, getEntityResolver(), this.errorHandler,

getValidationModeForResource(resource), isNamespaceAware());

//loadDocument方法实际调用的是DefaultDocumentLoader里面**loadDocument方法 #DefaultDocumentLoader.loadDocument**

}

实际这个documentLoader就是DefaultDocumentLoader. 此类是DocumentLoader接口的唯一实现。getEntityResolver方法返回ResourceEntityResolver,上面说过了。errorHandler是一个SimpleSaxErrorHandler对象。

校验模型其实就是确定xml文件使用xsd方式还是dtd方式来校验,忘了的话左转度娘。Spring会通过读取xml文件的方式判断应该采用哪种。

NamespaceAware默认false,因为默认配置了校验为true。(其实这个默认校验为true我还没找到)

DefaultDocumentLoader.loadDocument:

@Overridepublic Document loadDocument(InputSource inputSource, EntityResolver entityResolver,

ErrorHandler errorHandler, int validationMode, boolean namespaceAware) {

//这里就是老套路了,可以看出,Spring还是使用了dom的方式解析,即一次全部load到内存

DocumentBuilderFactory factory = createDocumentBuilderFactory(validationMode, namespaceAware);

DocumentBuilder builder = createDocumentBuilder(factory, entityResolver, errorHandler);

return builder.parse(inputSource);

}

createDocumentBuilderFactory比较有意思:

如上图所示,4.1.1版本的是这样,我跟确信下面的版本更成熟,因为很多地方是常量控制,4.1.1都是写死的常量。

protected DocumentBuilderFactory createDocumentBuilderFactory(int validationMode, boolean namespaceAware{

    DocumentBuilderFactory factory = DocumentBuilderFactory.newInstance();

    factory.setNamespaceAware(namespaceAware);

    if (validationMode != XmlValidationModeDetector.VALIDATION_NONE) {

        //此方法设为true仅对dtd有效,xsd(schema)无效

        factory.setValidating(true);

    if (validationMode == XmlValidationModeDetector.VALIDATION_XSD) {

            // Enforce namespace aware for XSD...

            //开启xsd(schema)支持

        factory.setNamespaceAware(true);

        //这个也是Java支持Schema的套路,可以问度娘

        factory.setAttribute(SCHEMA_LANGUAGE_ATTRIBUTE, XSD_SCHEMA_LANGUAGE);

    }

}

return factory;

}

 Bean解析(这部分放在 spring源码解析---spring-core(二)

本文来源于:宋文超super,专属平台有csdn、思否(SegmentFault)、 简书、 开源中国(oschina),转载请注明出处。