❝其实生活中的坑,都是自己挖的,迷茫也是。愿我们内心坚定而且不失热爱,期待与你的共同进步。
❞
依赖关系的处理
上一篇文章中,通过 createBeanInstance() 方法,最终得到了 BeanWrapper 对象。再得到这个对象之后,在Spring中,对于依赖
关系的处理,是通过 BeanWrapper 来完成的。
1.自动装配与@Autowired
这里首先做一个区分,因为在之前的很长一段时间内,我都错误的以为 @Autowired 就是自动装配。这也就引发了我一直错误的任务Spring的自动
装配首先是 byType 然后是 byName 的。通过这段时间对于源码的阅读,我才意识到这个错误。
当涉及到自动装配Bean的依赖关系时,Spring提供了4种自动装配策略。
public interface AutowireCapableBeanFactory{
//无需自动装配
int AUTOWIRE_NO = 0;
//按名称自动装配bean属性
int AUTOWIRE_BY_NAME = 1;
//按类型自动装配bean属性
int AUTOWIRE_BY_TYPE = 2;
//按构造器自动装配
int AUTOWIRE_CONSTRUCTOR = 3;
//过时方法,Spring3.0之后不再支持
@Deprecated
int AUTOWIRE_AUTODETECT = 4;
...
}
1.1 自动装配
在 xml 中定义 Bean的时候,可以通过如下的方式指定自动装配的类型。
<bean id="demoServiceOne" class="DemoServiceOne" autowire="byName"/>
<bean id="userService" class="UserService" autowire="byType"/>
<bean id="user" class="User" autowire="constructor"></bean>
如果使用了根据类型来自动装配,那么在IOC容器中只能有一个这样的类型,否则就会报错!
1.2 使用注解来实现自动装配
@Autowired 注解,它可以对类成员变量、方法及构造函数进行标注,完成自动装配的工作。Spring是通过 @Autowired 来实现自动装配的。
当然,Spring还支持其他的方式来实现自动装配,如:「JSR-330的@Inject注解」、「JSR-250的@Resource注解」。
通过注解的方式来自动装配 Bean 的属性,它允许更细粒度的自动装配,我们可以选择性的标注某一个属性来对其应用自动装配。
2.依赖注入
在这篇文章中,我将详细的分析,在一个对象中通过 @Autowired注入或 @Resource 注入属性的处理过程。这里我还是采取使用情形,然后画出简要
流程图,最后再是源码分析的方式来介绍本文所要涉及的知识点。
2.1 日常开发中注入对象的方式
「情形一」:通过 @Autowired 注解对象的方式
@Service
public class DemoServiceTwo {
@Autowired
DemoServiceThree demoServiceThree;
}
「情形二」:通过 @Autowired 注解构造器的方式
@Service
public class DemoServiceTwo {
DemoServiceOne demoServiceOne;
@Autowired
public DemoServiceTwo(DemoServiceOne demoServiceOne){
this.demoServiceOne = demoServiceOne;
}
}
「情形三」:通过 @Resource 注解对象的方式
@Service
public class DemoServiceTwo {
@Resource
DemoServiceOne demoServiceOne;
}
「情形四」:通过 @Autowired 注解方法的方式
@Service
public class DemoServiceTwo {
DemoServiceOne demoServiceOne;
@Autowired
public void prepare(DemoServiceOne demoServiceOne){
this.demoServiceOne = demoServiceOne;
}
}
上述的四种方式是我们在日常开发中经常用到的注入对象的方式。这四种方式,在 Spring 对应不同的处理逻辑。
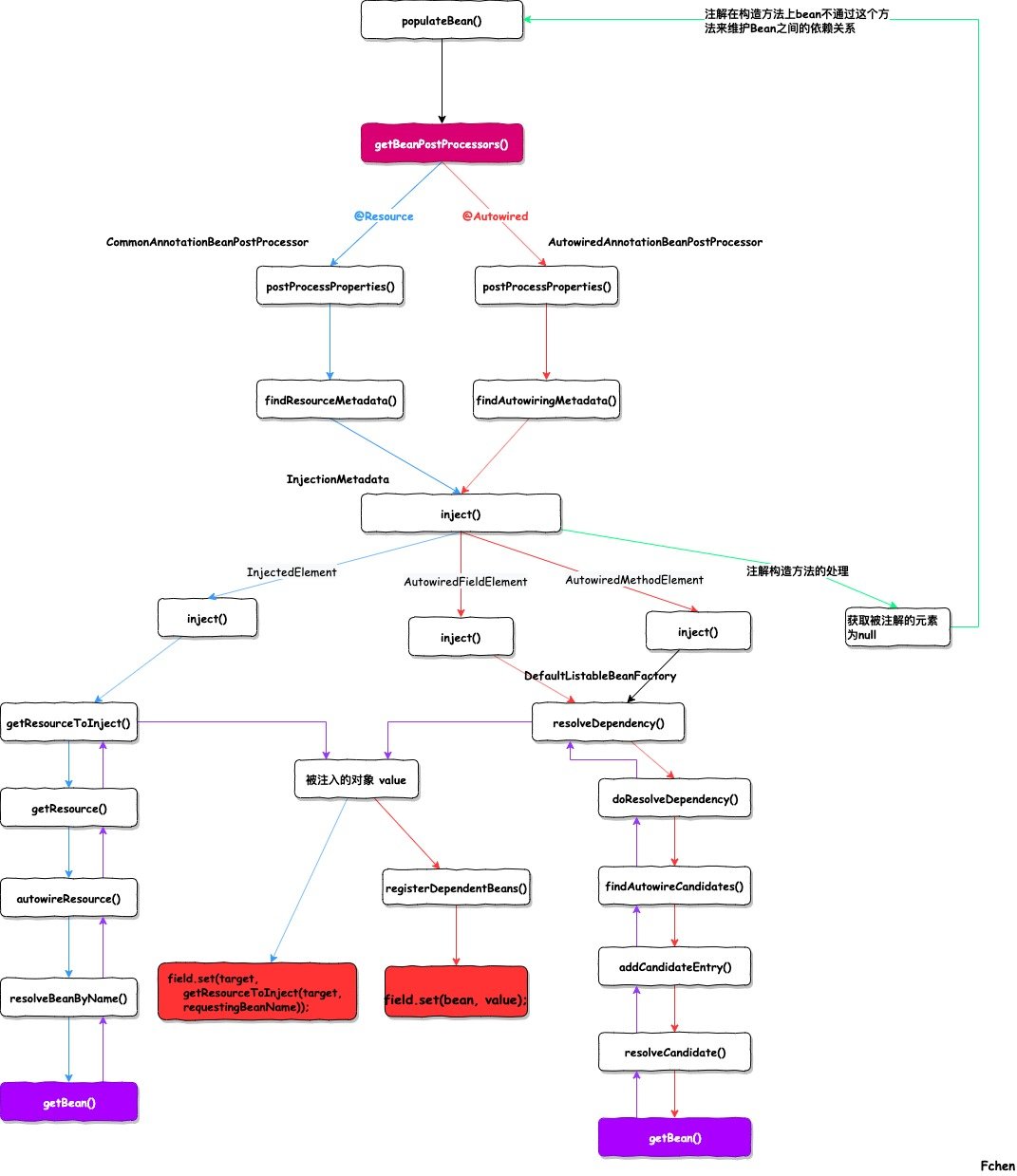
2.2 对象之间依赖关系处理流程

上图中描述了前面 「2.1」 中所介绍的四种情形的处理,其中蓝色线条所表示的是
@Resource注解的处理过程。红色线条表示
@Autowired注解的处理过程,与之对应的有拆分成三种子情况AutowiredFieldElement表示注解属性的情况AutowiredMethodElement表示注解方法的情况- 绿颜色的线条表示注解在构造方法上的情况
通过上述流程图,我从中找到了以下几点。通过已下几点我们也可以区分 @Resource 和 @Autowired。
两种注解的处理方式都是通过后置处理器来完成处理的,
getBeanPostProcessors()在我们不做任何扩展的情况下,Spring 中只有五个。如有忘记请查看:「容器初始化先发五虎」;对于
@Resource的处理是通过CommonAnnotationBeanPostProcessor来完成的。对于
@Autowired的处理是通过AutowiredAnnotationBeanPostProcessor来处理的。
对于
@Autowired注解构造器的方式,获取到被注解元素为null则直接返回。完成populateBean()的过程。对于剩下的情形,处理思路一致,都是先获取到被注入的对象,然后将维护对象属性之间的关系。
重点突出一下
getBean()这里还是我们熟悉的getBean()...field.set()维护对象之间的依赖关系。
3.源码分析
源码分析首当其冲的就是方法入口,在对象的包装 BeanWrapper 创建完成之后,populateBean()来处理对象之间的依赖关系:
protected void populateBean(String beanName, RootBeanDefinition mbd, @Nullable BeanWrapper bw) {
if (bw == null) {
if (mbd.hasPropertyValues()) {
throw new BeanCreationException(
mbd.getResourceDescription(), beanName, "Cannot apply property values to null instance");
}
else {
// Skip property population phase for null instance.
// 没有任何属性需要填充
return;
}
}
if (!mbd.isSynthetic() && hasInstantiationAwareBeanPostProcessors()) {
for (BeanPostProcessor bp : getBeanPostProcessors()) {
if (bp instanceof InstantiationAwareBeanPostProcessor) {
InstantiationAwareBeanPostProcessor ibp = (InstantiationAwareBeanPostProcessor) bp;
/**
* InstantiationAwareBeanPostProcessor 的 postProcessAfterInstantiation() 方法的应用
* 可以控制程序是否进行属性填充
*/
if (!ibp.postProcessAfterInstantiation(bw.getWrappedInstance(), beanName)) {
return;
}
}
}
}
/**
* 取得BeanDefinition 中设置的 Property值,
* 这些property来自对BeanDefinition的解析,
* 具体的过程可以参看对载入个解析BeanDefinition的分析
* 这里是Spring 内部设置的属性值,一般不会设置
*/
PropertyValues pvs = (mbd.hasPropertyValues() ? mbd.getPropertyValues() : null);
/**
* 处理自动装配,xml的方式可能会有配置自动装配类型的情况
* 或者通过 setAutowireMode() 的方式设置自动装配的模式
*/
int resolvedAutowireMode = mbd.getResolvedAutowireMode();
// Spring 默认 既不是 byType 也不是 byName, 默认是null
// 这里之所以做这个判断是因为某种特殊的场景下,会修改到自动注入的模型,所以需要做判断
if (resolvedAutowireMode == AUTOWIRE_BY_NAME || resolvedAutowireMode == AUTOWIRE_BY_TYPE) {
MutablePropertyValues newPvs = new MutablePropertyValues(pvs);
/**
* byName 处理
* 通过反射从当前Bean中得到需要注入的属性名,
* 然后使用这个属性名向容器申请与之同名的Bean,
* 这样实际又触发了另一个Bean生成和依赖注入的过程
*/
if (resolvedAutowireMode == AUTOWIRE_BY_NAME) {
autowireByName(beanName, mbd, bw, newPvs);
}
// byType 处理
if (resolvedAutowireMode == AUTOWIRE_BY_TYPE) {
autowireByType(beanName, mbd, bw, newPvs);
}
pvs = newPvs;
}
// 后置处理器已经初始化
boolean hasInstAwareBpps = hasInstantiationAwareBeanPostProcessors();
// 需要检查依赖
boolean needsDepCheck = (mbd.getDependencyCheck() != AbstractBeanDefinition.DEPENDENCY_CHECK_NONE);
PropertyDescriptor[] filteredPds = null;
if (hasInstAwareBpps) {
if (pvs == null) {
// 与构造方法的处理一样,对象有但对象里面的属性没有
pvs = mbd.getPropertyValues();
}
for (BeanPostProcessor bp : getBeanPostProcessors()) {
if (bp instanceof InstantiationAwareBeanPostProcessor) {
InstantiationAwareBeanPostProcessor ibp = (InstantiationAwareBeanPostProcessor) bp;
// 通过后置处理器来完成处理
PropertyValues pvsToUse = ibp.postProcessProperties(pvs, bw.getWrappedInstance(), beanName);
if (pvsToUse == null) {
if (filteredPds == null) {
filteredPds = filterPropertyDescriptorsForDependencyCheck(bw, mbd.allowCaching);
}
pvsToUse = ibp.postProcessPropertyValues(pvs, filteredPds, bw.getWrappedInstance(), beanName);
if (pvsToUse == null) {
return;
}
}
pvs = pvsToUse;
}
}
}
if (needsDepCheck) {
if (filteredPds == null) {
filteredPds = filterPropertyDescriptorsForDependencyCheck(bw, mbd.allowCaching);
}
checkDependencies(beanName, mbd, filteredPds, pvs);
}
if (pvs != null) {
// 对属性进行注入
applyPropertyValues(beanName, mbd, bw, pvs);
}
}
通过源码实现可以看出「自动装配」与「注解注入」的处理是有差别的。其中自动装配时通过属性判断来完成。注解注入是通过「后置处理器」来完成的。
不同的后置处理器的postProcessProperties()方法对应的是不同的处理逻辑。
4. @Autowired 注解属性
4.1 处理过程
首先,通过 findAutowiringMetadata() 方法获取被注入的元数据。以上述:「情形一」,为例:

然后,在inject()方法中做相应的处理:
public void inject(Object target, @Nullable String beanName, @Nullable PropertyValues pvs) throws Throwable {
Collection<InjectedElement> checkedElements = this.checkedElements;
// 获取被注入的元素
Collection<InjectedElement> elementsToIterate =
(checkedElements != null ? checkedElements : this.injectedElements);
if (!elementsToIterate.isEmpty()) {
// 循环被注入的元素,调用 inject 方法
for (InjectedElement element : elementsToIterate) {
if (logger.isTraceEnabled()) {
logger.trace("Processing injected element of bean '" + beanName + "': " + element);
}
// 调用注入方法
element.inject(target, beanName, pvs);
}
}
}
在这个方法中首先会检查注入的对象,这里需要指出,在 @Autowired 注解构造器的方式下,最终得到的 elementsToIterate 是空。
对于@Autowired注解的其他使用方式,最终都会调用 element.inject(target, beanName, pvs);

可以看出,这里区分了注解方法与注解属性这两种方式,在本文中,将以注解 属性的方式为例继续展开分析。
在 AutowiredFieldElement中类中的最终通过 beanFactory.resolveDependency(desc, beanName, autowiredBeanNames, typeConverter) 返回注入的对象,然后通过 field.set(bean, value);的方式来维护对象与属性之间的关系。
接下来将分析 resolveDependency()方法,通过该方法可以发现,最终调用的是 doResolveDependency()。看到了 doXXXX()的方法,就又到了 Spring 惯用的套路了,这里这方法就是真正做事的方式。下面就来看看在 doResolveDependency() 中做了什么事情...
public Object doResolveDependency(DependencyDescriptor descriptor, @Nullable String beanName,
@Nullable Set<String> autowiredBeanNames, @Nullable TypeConverter typeConverter) throws BeansException {
InjectionPoint previousInjectionPoint = ConstructorResolver.setCurrentInjectionPoint(descriptor);
try {
Object shortcut = descriptor.resolveShortcut(this);
if (shortcut != null) {
return shortcut;
}
/**
* 根据类型获取,@Autowired 默认根据type
*/
Class<?> type = descriptor.getDependencyType();
/**
* 支持 @value 注解
*/
Object value = getAutowireCandidateResolver().getSuggestedValue(descriptor);
if (value != null) {
if (value instanceof String) {
String strVal = resolveEmbeddedValue((String) value);
BeanDefinition bd = (beanName != null && containsBean(beanName) ?
getMergedBeanDefinition(beanName) : null);
value = evaluateBeanDefinitionString(strVal, bd);
}
TypeConverter converter = (typeConverter != null ? typeConverter : getTypeConverter());
try {
/** 通过转换器将Bean的值转换为对应的type类型*/
return converter.convertIfNecessary(value, type, descriptor.getTypeDescriptor());
}
catch (UnsupportedOperationException ex) {
// A custom TypeConverter which does not support TypeDescriptor resolution...
return (descriptor.getField() != null ?
converter.convertIfNecessary(value, type, descriptor.getField()) :
converter.convertIfNecessary(value, type, descriptor.getMethodParameter()));
}
}
Object multipleBeans = resolveMultipleBeans(descriptor, beanName, autowiredBeanNames, typeConverter);
if (multipleBeans != null) {
return multipleBeans;
}
/**
* 根据属性类型找到beanFactory中所有类型匹配的Bean
* 返回值的结构为:
* key:匹配的BeanName;
* value:beanName 对应的实例化后的bean 通过 getBean(beanName)返回
*/
Map<String, Object> matchingBeans = findAutowireCandidates(beanName, type, descriptor);
if (matchingBeans.isEmpty()) {
/**
* 如果 autowire 的 require 属性为true
* 找到的匹配项为空 则 抛出异常
*/
if (isRequired(descriptor)) {
raiseNoMatchingBeanFound(type, descriptor.getResolvableType(), descriptor);
}
return null;
}
String autowiredBeanName;
Object instanceCandidate;
// 根据类型匹配到的数量大于 1个
if (matchingBeans.size() > 1) {
// 确定自动注入的beanName
autowiredBeanName = determineAutowireCandidate(matchingBeans, descriptor);
if (autowiredBeanName == null) {
if (isRequired(descriptor) || !indicatesMultipleBeans(type)) {
return descriptor.resolveNotUnique(descriptor.getResolvableType(), matchingBeans);
}
else {
return null;
}
}
instanceCandidate = matchingBeans.get(autowiredBeanName);
}
else {
// We have exactly one match.
Map.Entry<String, Object> entry = matchingBeans.entrySet().iterator().next();
autowiredBeanName = entry.getKey();
instanceCandidate = entry.getValue();
}
if (autowiredBeanNames != null) {
autowiredBeanNames.add(autowiredBeanName);
}
if (instanceCandidate instanceof Class) {
//实例化对象
instanceCandidate = descriptor.resolveCandidate(autowiredBeanName, type, this);
}
Object result = instanceCandidate;
if (result instanceof NullBean) {
if (isRequired(descriptor)) {
raiseNoMatchingBeanFound(type, descriptor.getResolvableType(), descriptor);
}
result = null;
}
if (!ClassUtils.isAssignableValue(type, result)) {
throw new BeanNotOfRequiredTypeException(autowiredBeanName, type, instanceCandidate.getClass());
}
return result;
}
finally {
ConstructorResolver.setCurrentInjectionPoint(previousInjectionPoint);
}
}
分析上述代码,可以发现其中主要做了如下的几件事:
①:获取注入对象的类型;
②:解析过程中对 @value 注解支持;
③:通过 findAutowireCandidates() 方法,根据属性类型找到 BeanFactory 中所有类型匹配的 Bean。存放在 Map中返回。在该方法中,会根据给定的类型获取所有 Bean 的名称作为 Map中的 key。
对类型匹配的
Bean做相应的判断,如果大于 1 个,则通过determineAutowireCandidate()方法来确定注入Bean的名称。
- 首先根据
@Primary注解的对象来确定,如果有则返回; - 然后在通过
@Priority注解的对象,如果有则返回。
- 首先根据
如果等于 1 个,在返回
Map中的key就是beanName;
通过上述的描述发现 @Autowired 注解属性的方式先通过 byType 的方式获取对应类型的对象;当对应类型的对象大于 1 个时,通过 byName 的方式来确定。
④:最后 descriptor.resolveCandidate(autowiredBeanName, type, this); 通过 beanFactory.getBean(beanName); 获取注入的对象。
4.2 对象之间依赖关系的维护
在通过 beanFactory.resolveDependency() 方法获得依赖的对象之后,通过 registerDependentBeans() 方法来维护对象之间的依赖关系。

private void registerDependentBeans(@Nullable String beanName, Set<String> autowiredBeanNames) {
if (beanName != null) {
for (String autowiredBeanName : autowiredBeanNames) {
if (this.beanFactory != null && this.beanFactory.containsBean(autowiredBeanName)) {
this.beanFactory.registerDependentBean(autowiredBeanName, beanName);
}
if (logger.isTraceEnabled()) {
logger.trace("Autowiring by type from bean name '" + beanName +
"' to bean named '" + autowiredBeanName + "'");
}
}
}
}
上述代码中 for 循环所有 @Autowired 注入的属性的名称。判断容器中包含 BeanName 然后调用 this.beanFactory.registerDependentBean(autowiredBeanName, beanName)。Spring 通过下述的方法来维护了对象之间的依赖关系。
public void registerDependentBean(String beanName, String dependentBeanName) {
String canonicalName = canonicalName(beanName);
/**
* dependentBeanMap中存储的是目前已经注册的依赖这个bean的所有bean,
* 这里从这个集合中获取目前所有已经注册的依赖beanName的bean集合,
* 然后看这个集合中是否包含dependentBeanName,即是否已经注册,
* 如果包含则表示已经注册,则直接返回;
* 否则,将bean依赖关系添加到两个map缓存即完成注册.
*/
synchronized (this.dependentBeanMap) {
Set<String> dependentBeans =
this.dependentBeanMap.computeIfAbsent(canonicalName, k -> new LinkedHashSet<>(8));
if (!dependentBeans.add(dependentBeanName)) {
return;
}
}
synchronized (this.dependenciesForBeanMap) {
Set<String> dependenciesForBean =
this.dependenciesForBeanMap.computeIfAbsent(dependentBeanName, k -> new LinkedHashSet<>(8));
dependenciesForBean.add(canonicalName);
}
}
上述的代码中,有两个 Map。这里首先对这两个 Map稍加解释:
/** 指定的bean与目前已经注册的依赖这个指定的bean的所有依赖关系的缓存(我依赖的)*/
private final Map<String, Set<String>> dependentBeanMap = new ConcurrentHashMap<>(64);
/** 指定bean与目前已经注册的创建这个bean所需依赖的所有bean的依赖关系的缓存(依赖我的) */
private final Map<String, Set<String>> dependenciesForBeanMap = new ConcurrentHashMap<>(64);
在上述的方法中,就是通过上述两个 Map 维护了对象间依赖与被依赖的关系,详细看下图
当前的 Bean 是 demoServiceTwo 注入的对象是 demoServiceThree。结合这个可以对上面的 Map 有一个更直观的理解。
最后提醒一点,这两个 Map 中保存容器中所有对象之间的关系,直到容器被销毁的时候删除掉。
5. @Autowired 注解构造器的处理方式
前面介绍过,通过 @Autowired 注解构造器的方式,在 populateBean() 方法中,通过后置处理器来处理时,获取到的被注入的元素为空,因此直接返回。也就是说这里并没有维护对象之间的依赖关系。但是对象和属性之间的依赖关系,在通过构造器实例化对象的时候已经依赖好了。我自己的理解就是 java 对象和对象属性之间的关系已经有了。
6. 总结
本文主要介绍了 Spring 中对象之间依赖关系的处理流程。通过流程图的方式,粗略的看了一下 @Resource 和 @Autowired 注解处理的过程。
本文详细介绍了 @Autowired 注解属性的处理过程、java 对象与属性关系的维护以及 Spring 对象之间的依赖关系的维护。
简单介绍了 @Autowired 注解构造器的处理构成。
关于 @Resource 注解与 @Autowired 注解方法的处理过程,后面有机会在详细分析。
本文使用 mdnice 排版