1.常见的返回码
100: 请服务器端继续返回
200:成功
301:永久重定向 存的地址永久的改变了 301
302 : 暂时重定向 302仍然使用老得url
401 : 无法找到资源file not found
500服务器内部错误
501:服务器不支持请求的功能,无法完成请求
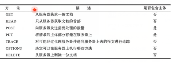
2.http提供的方法

方法有:get、post、head、put、teace、options、delete
get和Post的区别:
本质区别:
- get从服务器获取一份文档,而post是向服务器发送内容,如用户登录的就是提交一个post,GET一般用于获取/查询资源信息,而POST一般用于更新资源信息。
2. get提交是把数据存放在url,而post存放在主体
3.get大小有限制,GET方式提交的数据最多只能是1024字节,理论上POST没有限制,可传较大量的数据,
4.Get是通过地址栏来传值,而Post是通过提交表单来传值
比较详细区别推荐:http://www.cnblogs.com/hyddd/archive/2009/03/31/1426026.html
2.1http的方法
put 方法: 是创建资源
Delete:方法是删除资源
options : 询问支持的方法
head:与 GET 相同,但只返回 HTTP 报头,不返回文档主体。获得报文首部
trace: 跟踪 发起一个环回判断。
有比较好的博客
http://www.cnblogs.com/yin-jingyu/archive/2011/08/01/2123548.html
3.http请求头查看
1.查看请求和响应,有很多工具可以做到如fiddler、浏览器的F12,火狐的firefox,wireshardk
以下实例用火狐浏览器举例,访问百度实例,用火狐自带的firebug查看,
插曲,什么是PV什么是UV
pv:pageview 浏览量 pv页面浏览量或点击量,页面刷新一次计算一次,不排重
UV:userview 访问量 一个ip就是一个用户

3.1解读头部信息

1.accept:客户端接受服务器端的文件格式,代表服务器端返回什么样类型的格式返回客户端,客户端才能正常识别
- accept *:代表所有内容都可以
- accept
text/javascript:代表返回文本和js HTTP Header中Accept-Encoding 是浏览器发给服务器,声明浏览器支持的编码类型[1]- accept encoding:可以接受的编码
2.gzip:压缩格式 压缩数据, 文件上传到服务器压缩,这样传输数据可大大节省带宽 编码:指用什么编码
3.DEFLATE:是一个无专利的压缩算法,它可以实现无损数据压缩,有众多开源的实现算法、
常见的有
Accept-Encoding: compress, gzip //支持compress 和gzip类型Accept-Encoding://默认是identityAccept-Encoding: *//支持所有类型 Accept-Encoding: compress;q=0.5, gzip;q=1.0//按顺序支持 gzip , compressAccept-Encoding: gzip;q=1.0, identity; q=0.5, *;q=0 //按顺序支持 gzip , identity
4.Accept-Language:浏览器设置的语言用于告诉服务器浏览器可以支持什么语言。
5.Accept-Language:zh-CN,zh;q=0.8,en-US;q=0.5,en;q=0.3 这里zh-CN 是表示中文,后面的我也不知道是什么
6.Connection:keep-alive :保持连接,表示长连接,Keep-Alive功能避免了建立或者重新建立连接,对于提供静态内容的网站来说,这个功能通常很有用。但是,对于负担较重的网站来说,这里存在另外一个问题:虽然为客户保留打开的连 接有一定的好处,但它同样影响了性能,因为在处理暂停期间,本来可以释放的资源仍旧被占用。
推荐博客:
7.Cookie:Cookies就是服务器暂时存放在你的电脑里的资料(.txt格式的文本文件),好让服务器用来辨认你的计算机。当你在浏览网站的时候,Web服务器会先送一小小资料放在你的计算机上,Cookies 会把你在网站上所打的文字或是一些选择都记录下来。当下次你再访问同一个网站,Web服务器会先看看有没有它上次留下的Cookies资料,有的话,就会依据Cookie里的内容来判断使用者,送出特定的网页内容给你
8.User-Agent:Mozilla/5.0 (Windows NT 6.1; Win64; x64; rv:49.0) Gecko/20100101 Firefox/49. :访问浏览器的信息
9.X-Requested-With:Ajax 异步请求方式
使用request.getHeader("x-requested-with");为 null,则为传统同步请求;
3.2响应头信息

1.Cache-Control:这个字段用于指定所有缓存机制在整个请求/响应链中必须服从的指令,网页的缓存是由HTTP消息头中的“Cache-control”来控制的,常见的取值有private、no-cache、max-age、must-revalidate等,默认为private。其作用根据不同的重新浏览方式分为以下几种情况。

推荐博客阅读:
2.Connection:keep-alive,保持长连接
3.Connect-length: 表示实体内容长度,客户端(服务器)可以根据这个值来判断数据是否接收完成,如断点续传用到这个功能
4.Content-Type:baiduApp/json; v6.27.2.14; charset=UTF-8 定义网络文件的类型和网页的编码,决定文件接收方将以什么形式、什么编码读取这个文件
5.Date Fri, 07 Apr 2017 02:31:18 GMT:ate头域表示消息发送的时间,请求返回内容的时间格式
6.Expires Fri, 07 Apr 2017 03:31:18 GMT,HTTP控制缓存的基本手段,这个属性告诉缓存器:相关副本在多长时间内是新鲜的。过了这个时间,缓存器就会向源服务器发送请求,检查文档是否被修 改。几乎所有的缓存服务器都支持Expires(过期时间)属性;
如果以上date和expires相同,时间一样,说明每次都要去服务器重新获取,如果Expires 时间大于date,在没有过期的时间,说明获取是获取的缓存
7.Server:: nginx web容器
8.Set cookie:过期时间
忙活了半天,发现有个贴写的很详细,大赞
http://blog.chinaunix.net/uid-10540984-id-3130355.html
其他的一些头信息
content-length:报文主体的大小,可以做断点续传,一定要知道文本大小
Trans-encoding :chunked 传输编码浏览器传输数据格式 , 服务器通过这个头,告诉浏览器数据的传送格式,分块传输
Content-length:大小
Cache –control:表示不会有缓存
CDN: Content Delivery Network
存放静态资源的东西 内容分发网络
Vary:
请求报文:客户端发起的
响应报文:服务器端发起的
Accept-ranges:返回的字节
Age 9117 age:当代理服务器用自己缓存的实体去响应请求时,用该头部表明该实体从产生到现在经过多长时间了