跳跃表是一种基于有序链表的拓展,简称跳表。 下面正式开始了哦,跟着思路来,非常简单理解:
一.基本思想
给定一个有序链表:
1->2->3->5->6->7->8
跳表的思想就是利用了类似索引的思想,提取出链表中的部分关键节点,然后再用二分查找。
上面的有序链表,把奇数作为关键节点提取出来:



二.进一步优化
上面只是介绍了基本思想,其实还可以继续优化,看到这别担心,难度不会增加,也非常好理解:
既然上面提取了一层节点作为索引,那是不是也可以进一步提取?

节点多的时候还可以进一步提取,保证每一层是上一层节点的一半。提取的极限是同一层只有两个节点的时候,因为一个节点比较没有意义。
到这里,多层链表结构就提取完了,这就是跳跃表。
三.其他问题
当大量新节点通过逐层比较插入到链表中后,上层节点就会显得不够用,这就需要从新节点中“提拔”一部分节点到上一层,问题就是“提拔”谁呢(如何选择索引)?
跳表设计者采用了“抛硬币”的方法,随机决定新节点是否提拔。因为跳表的添加和删除的节点是不可预测的,很难用算法保证跳表的索引分布始终均匀。虽然抛硬币的方式不能保证绝对均匀,但大体上是趋于均匀的。
比如说,9插入到链表后,开始分析:



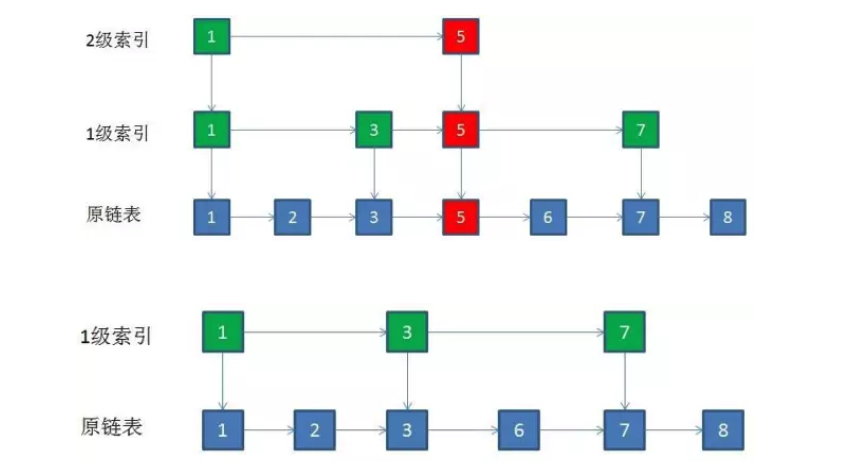
四.删除的情况
删除的时候只要在索引层找到要删除的节点,然后删除每一层相同的节点即可。如果某一层删到只剩下一个,那么整层都可以删掉。比如删除5:

五.跳跃表和二叉查找树的对比
跳表维持结构平衡的成本较低,完全靠随机。二叉查找树在多次插入和删除后需要重新保持自平衡。
六.应用
Redis的五种数据类型之一Sorted-set(zset)这种有序集合,正是对于跳跃表的改进和应用。
还有Java中的ConcurrentSkipListMap和ConcurrentSkipListSet内部都是用跳表的数据结构。
部分内容参考自公众号:程序员小灰