Vue 的生命周期函数

201 阅读1分钟

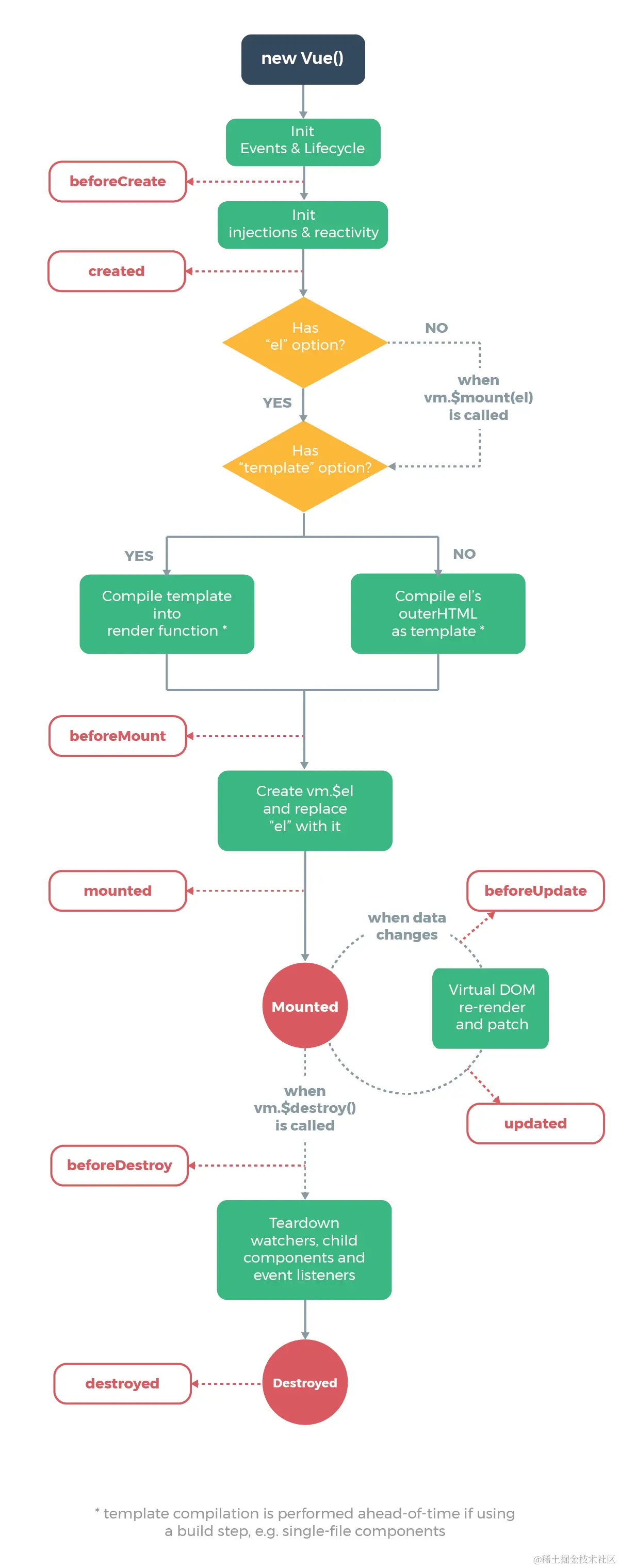
我的理解是分为四个阶段/8个生命周期:beforeCreate、created、beforeMount、mounted、beforeUpdate、updated、beforeDestroy、destroyed

每个 Vue 实例在被创建时都要经过一系列的初始化过程——例如,需要设置_数据监听、编译模板、将实例挂载到 DOM_ 并在数据变化时更新 DOM 等。同时在这个过程中也会运行一些叫做生命周期钩子的函数,这给了用户在不同阶段添加自己的代码的机会。

                                     

所有的生命周期钩子自动绑定 this 上下文到实例中,因此你可以访问数据,对 property 和方法进行运算

  1. beforeCreate : 在实例初始化之后,数据观测 (data observer) 和 event/watcher 事件配置之前被调用。

  2. created : 在实例创建完成后被立即调用。在这一步,实例已完成以下的配置:数据观测 (data observer),property 和方法的运算,watch/event 事件回调。然而,挂载阶段还没开始,$el property 目前尚不可用。

  3. beforeMount : 在挂载开始之前被调用:相关的 render 函数首次被调用。

    该钩子在服务器端渲染期间不被调用。

  4. mounted : 实例被挂载后调用,这时 el 被新创建的 vm.$el 替换了。如果根实例挂载到了一个文档内的元素上,当 mounted 被调用时 vm.$el 也在文档内。

    注意 mounted 不会保证所有的子组件也都一起被挂载。如果你希望等到整个视图都渲染完毕,可以在 mounted 内部使用 vm.$nextTick

    mounted: function () { this.$nextTick(function () { // Code that will run only after the // entire view has been rendered }) }

该钩子在服务器端渲染期间不被调用。

    5. beforeUpdate : 数据更新时调用,发生在虚拟 DOM 打补丁之前。这里适合在更新之前访问现有的 DOM,比如手动移除已添加的事件监听器。

 该钩子在服务器端渲染期间不被调用,因为只有初次渲染会在服务端进行。

    6. updated : 由于数据更改导致的虚拟 DOM 重新渲染和打补丁,在这之后会调用该钩子。  当这个钩子被调用时,组件 DOM 已经更新,所以你现在可以执行依赖于 DOM 的操作。然而在大多数情况下,你应该避免在此期间更改状态。如果要相应状态改变,通常最好使用计算属性watcher 取而代之。

注意 updated 不会保证所有的子组件也都一起被重绘。如果你希望等到整个视图都重绘完毕,可以在 updated 里使用 vm.$nextTick

updated: function () {
  this.$nextTick(function () {
    // Code that will run only after the
    // entire view has been re-rendered
  })
}

该钩子在服务器端渲染期间不被调用。

7. beforeDetsroy: 实例销毁之前调用。在这一步,实例仍然完全可用。该钩子在服务器端渲染期间不被调用。

8. destroyed : 实例销毁后调用。该钩子被调用后,对应 Vue 实例的所有指令都被解绑,所有的事件监听器被移除,所有的子实例也都被销毁。

总结:一般数据请求可以放在mounted中

注意:生命周期钩子的 this 上下文指向调用它的 Vue 实例。

不要在选项 property 或回调上使用箭头函数,比如 created: () => console.log(this.a)vm.$watch('a', newValue => this.myMethod())因为箭头函数并没有 thisthis 会作为变量一直向上级词法作用域查找,直至找到为止,经常导致 Uncaught TypeError: Cannot read property of undefinedUncaught TypeError: this.myMethod is not a function 之类的错误。