案例一: 隧道
1.1 最终效果

1.2 整体流程

1.3 核心代码
1.3.1 初始化纹理数据、设置墙体顶点和纹理映射坐标
void setupRC(void) {
// 设置窗口背景色
glClearColor(0, 0, 0, 1);
// 初始化存储着色器
shaderManager.InitializeStockShaders();
// 纹理加载
GLbyte *pBytes;
GLint iWidth, iHeight, iComponents;
GLenum eFormat;
GLint iLoop;
// 生成纹理标记
glGenTextures(TEXTURE_COUNT, textures);
// 循环设置纹理数组的纹理参数
for (iLoop = 0; iLoop < TEXTURE_COUNT; iLoop++) {
glBindTexture(GL_TEXTURE_2D, textures[iLoop]);
pBytes = gltReadTGABits(szTextureFiles[iLoop], &iWidth, &iHeight, &iComponents, &eFormat);
// 设置纹理参数-过滤
glTexParameteri(GL_TEXTURE_2D, GL_TEXTURE_MAG_FILTER, GL_NEAREST);
glTexParameteri(GL_TEXTURE_2D, GL_TEXTURE_MIN_FILTER, GL_NEAREST);
// 纹理参数-环绕
glTexParameteri(GL_TEXTURE_2D, GL_TEXTURE_WRAP_S, GL_CLAMP_TO_EDGE);
glTexParameteri(GL_TEXTURE_2D, GL_TEXTURE_WRAP_T, GL_CLAMP_TO_EDGE);
// 纹理载入
glTexImage2D(GL_TEXTURE_2D, 0, iComponents, iWidth, iHeight, 0, eFormat, GL_UNSIGNED_BYTE, pBytes);
// 生成 mip 贴图
glGenerateMipmap(GL_TEXTURE_2D);
// 释放
free(pBytes);
}
// 设置顶点
GLfloat z;
floorBatch.Begin(GL_TRIANGLE_STRIP, 28, 1);
//参考图 1-1
//Z表示深度,隧道的深度
for(z = 60.0f; z >= 0.0f; z -=10.0f)
{
floorBatch.MultiTexCoord2f(0, 0.0f, 0.0f);
floorBatch.Vertex3f(-10.0f, -10.0f, z);
floorBatch.MultiTexCoord2f(0, 1.0f, 0.0f);
floorBatch.Vertex3f(10.0f, -10.0f, z);
floorBatch.MultiTexCoord2f(0, 0.0f, 1.0f);
floorBatch.Vertex3f(-10.0f, -10.0f, z - 10.0f);
floorBatch.MultiTexCoord2f(0, 1.0f, 1.0f);
floorBatch.Vertex3f(10.0f, -10.0f, z - 10.0f);
}
floorBatch.End();
//参考图 1-2
ceilingBatch.Begin(GL_TRIANGLE_STRIP, 28, 1);
for(z = 60.0f; z >= 0.0f; z -=10.0f)
{
ceilingBatch.MultiTexCoord2f(0, 0.0f, 1.0f);
ceilingBatch.Vertex3f(-10.0f, 10.0f, z - 10.0f);
ceilingBatch.MultiTexCoord2f(0, 1.0f, 1.0f);
ceilingBatch.Vertex3f(10.0f, 10.0f, z - 10.0f);
ceilingBatch.MultiTexCoord2f(0, 0.0f, 0.0f);
ceilingBatch.Vertex3f(-10.0f, 10.0f, z);
ceilingBatch.MultiTexCoord2f(0, 1.0f, 0.0f);
ceilingBatch.Vertex3f(10.0f, 10.0f, z);
}
ceilingBatch.End();
//参考图 1-3
leftWallBatch.Begin(GL_TRIANGLE_STRIP, 28, 1);
for(z = 60.0f; z >= 0.0f; z -=10.0f)
{
leftWallBatch.MultiTexCoord2f(0, 0.0f, 0.0f);
leftWallBatch.Vertex3f(-10.0f, -10.0f, z);
leftWallBatch.MultiTexCoord2f(0, 0.0f, 1.0f);
leftWallBatch.Vertex3f(-10.0f, 10.0f, z);
leftWallBatch.MultiTexCoord2f(0, 1.0f, 0.0f);
leftWallBatch.Vertex3f(-10.0f, -10.0f, z - 10.0f);
leftWallBatch.MultiTexCoord2f(0, 1.0f, 1.0f);
leftWallBatch.Vertex3f(-10.0f, 10.0f, z - 10.0f);
}
leftWallBatch.End();
//参考图 1-4
rightWallBatch.Begin(GL_TRIANGLE_STRIP, 28, 1);
for(z = 60.0f; z >= 0.0f; z -=10.0f)
{
rightWallBatch.MultiTexCoord2f(0, 0.0f, 0.0f);
rightWallBatch.Vertex3f(10.0f, -10.0f, z);
rightWallBatch.MultiTexCoord2f(0, 0.0f, 1.0f);
rightWallBatch.Vertex3f(10.0f, 10.0f, z);
rightWallBatch.MultiTexCoord2f(0, 1.0f, 0.0f);
rightWallBatch.Vertex3f(10.0f, -10.0f, z - 10.0f);
rightWallBatch.MultiTexCoord2f(0, 1.0f, 1.0f);
rightWallBatch.Vertex3f(10.0f, 10.0f, z - 10.0f);
}
rightWallBatch.End();
}
-
图 1-1

-
图 1-2

-
图 1-3

-
图 1-4

1.3.2 渲染
void RenderScence(void) {
// 删除要用到的缓冲区
glClear(GL_COLOR_BUFFER_BIT | GL_DEPTH_BUFFER_BIT | GL_STENCIL_BUFFER_BIT);
// 设置一组浮点数表示红色
GLfloat vRed[] = {1.0f, 0.0f, 0.0f, 1.0f};
modelViewMatrix.PushMatrix();
modelViewMatrix.Translate(0, 0, viewZ);
// 设置纹理替换着色器
shaderManager.UseStockShader(GLT_SHADER_TEXTURE_REPLACE, transformPipeline.GetModelViewProjectionMatrix(), 0);
// 绘制地板
glBindTexture(GL_TEXTURE_2D, textures[TEXTURE_FLOOR]);
floorBatch.Draw();
// 绘制天花板
glBindTexture(GL_TEXTURE_2D, textures[TEXTURE_CEILING]);
ceilingBatch.Draw();
// 绘制左墙、右墙
glBindTexture(GL_TEXTURE_2D, textures[TEXTURE_BRICK]);
leftWallBatch.Draw();
rightWallBatch.Draw();
modelViewMatrix.PopMatrix();
// 开始在后台缓冲区进行渲染,然后在结束时交换到前台
glutSwapBuffers();
}
案例二:星球镜像
2.1 最终效果

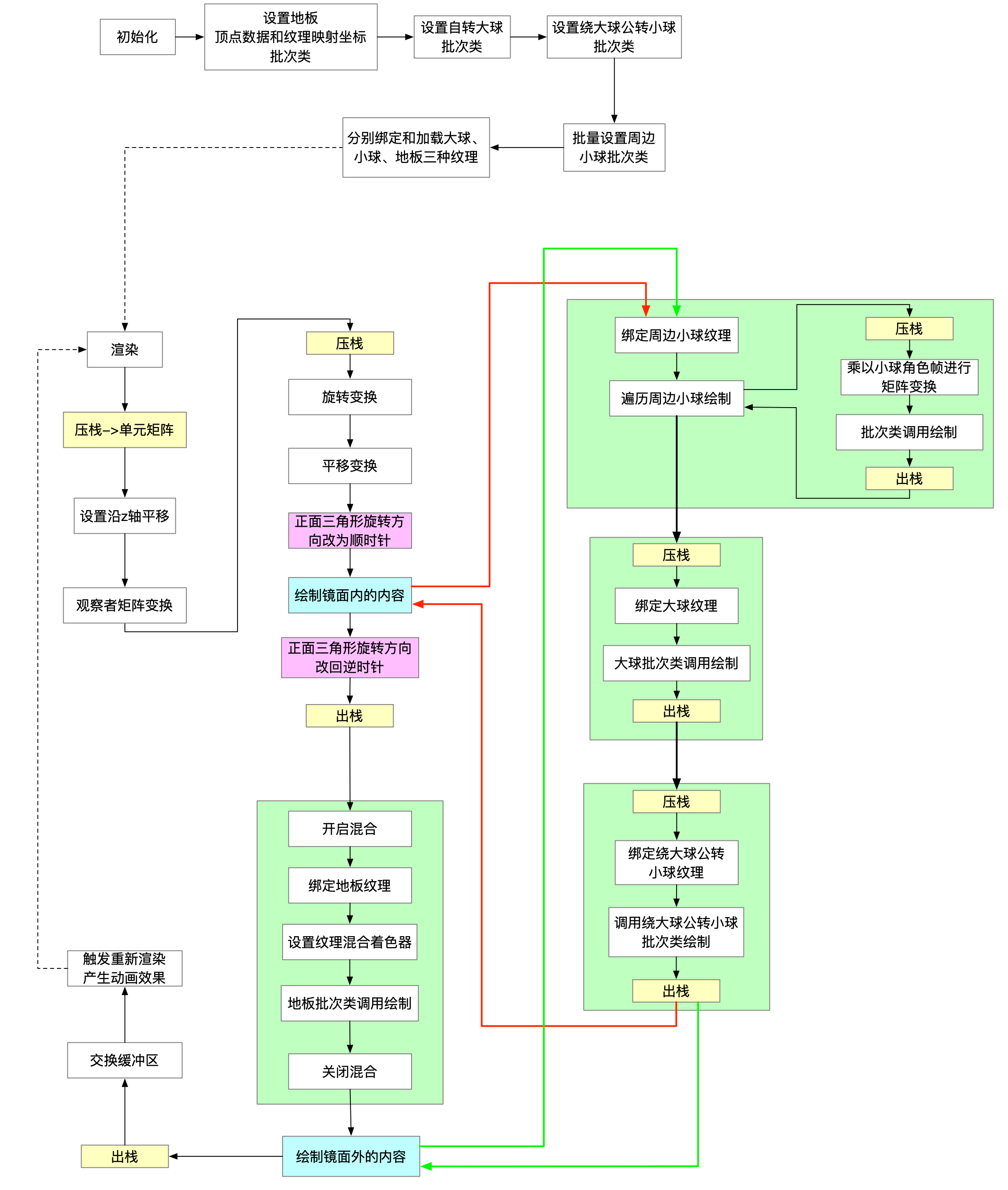
2.2 整体流程

2.3 核心代码
2.3.1 初始化纹理数据、初始化球体顶点数据或角色帧
void setupRC(void) {
glClearColor(0, 0, 0, 1);
shaderManager.InitializeStockShaders();
glEnable(GL_DEPTH_TEST);
glEnable(GL_CULL_FACE);
//3. 设置地板顶点数据&地板纹理
GLfloat texSize = 10.0f;
floorBatch.Begin(GL_TRIANGLE_FAN, 4,1);
floorBatch.MultiTexCoord2f(0, 0.0f, 0.0f);
floorBatch.Vertex3f(-20.f, -0.41f, 20.0f);
floorBatch.MultiTexCoord2f(0, texSize, 0.0f);
floorBatch.Vertex3f(20.0f, -0.41f, 20.f);
floorBatch.MultiTexCoord2f(0, texSize, texSize);
floorBatch.Vertex3f(20.0f, -0.41f, -20.0f);
floorBatch.MultiTexCoord2f(0, 0.0f, texSize);
floorBatch.Vertex3f(-20.0f, -0.41f, -20.0f);
floorBatch.End();
gltMakeSphere(torusBatch, 0.4f, 40, 80);
gltMakeSphere(sphereBatch, 0.1f, 26, 13);
for (int i = 0; i < NUM_SPHERES; i++) {
// 创建同一平面的小球,要求y值一样。
GLfloat x = ((GLfloat)((rand() % 400) - 200) * 0.1f);
GLfloat z = ((GLfloat)((rand() % 400) - 200) * 0.1f);
spheres[i].SetOrigin(x, 0.0f, z);
}
glGenTextures(3, uiTextures);
glBindTexture(GL_TEXTURE_2D, uiTextures[0]);
LoadTGATexture("marble.tga", GL_LINEAR_MIPMAP_LINEAR, GL_LINEAR, GL_REPEAT);
glBindTexture(GL_TEXTURE_2D, uiTextures[1]);
LoadTGATexture("marslike.tga", GL_LINEAR_MIPMAP_LINEAR,
GL_LINEAR, GL_CLAMP_TO_EDGE);
glBindTexture(GL_TEXTURE_2D, uiTextures[2]);
LoadTGATexture("moonlike.tga", GL_LINEAR_MIPMAP_LINEAR,
GL_LINEAR, GL_CLAMP_TO_EDGE);
}
2.3.2加载纹理函数
bool LoadTGATexture(const char *szFileName, GLenum minFilter, GLenum magFilter, GLenum wrapMode) {
GLbyte *pBits;
int nWidth, nHeight, nComponents;
GLenum eFormat;
//1.读取纹理数据
pBits = gltReadTGABits(szFileName, &nWidth, &nHeight, &nComponents, &eFormat);
if(pBits == NULL)
return false;
//2、设置纹理参数
//参数1:纹理维度
//参数2:为S/T坐标设置模式
//参数3:wrapMode,环绕模式
glTexParameteri(GL_TEXTURE_2D, GL_TEXTURE_WRAP_S, wrapMode);
glTexParameteri(GL_TEXTURE_2D, GL_TEXTURE_WRAP_T, wrapMode);
//参数1:纹理维度
//参数2:线性过滤
//参数3:wrapMode,环绕模式
glTexParameteri(GL_TEXTURE_2D, GL_TEXTURE_MIN_FILTER, minFilter);
glTexParameteri(GL_TEXTURE_2D, GL_TEXTURE_MAG_FILTER, magFilter);
//3.载入纹理
//参数1:纹理维度
//参数2:mip贴图层次
//参数3:纹理单元存储的颜色成分(从读取像素图是获得)-将内部参数nComponents改为了通用压缩纹理格式GL_COMPRESSED_RGB
//参数4:加载纹理宽
//参数5:加载纹理高
//参数6:加载纹理的深度
//参数7:像素数据的数据类型(GL_UNSIGNED_BYTE,每个颜色分量都是一个8位无符号整数)
//参数8:指向纹理图像数据的指针
glTexImage2D(GL_TEXTURE_2D, 0, GL_COMPRESSED_RGB, nWidth, nHeight, 0,
eFormat, GL_UNSIGNED_BYTE, pBits);
//使用完毕释放pBits
free(pBits);
//只有minFilter 等于以下四种模式,才可以生成Mip贴图
//GL_NEAREST_MIPMAP_NEAREST具有非常好的性能,并且闪烁现象非常弱
//GL_LINEAR_MIPMAP_NEAREST常常用于对游戏进行加速,它使用了高质量的线性过滤器
//GL_LINEAR_MIPMAP_LINEAR 和GL_NEAREST_MIPMAP_LINEAR 过滤器在Mip层之间执行了一些额外的插值,以消除他们之间的过滤痕迹。
//GL_LINEAR_MIPMAP_LINEAR 三线性Mip贴图。纹理过滤的黄金准则,具有最高的精度。
if(minFilter == GL_LINEAR_MIPMAP_LINEAR ||
minFilter == GL_LINEAR_MIPMAP_NEAREST ||
minFilter == GL_NEAREST_MIPMAP_LINEAR ||
minFilter == GL_NEAREST_MIPMAP_NEAREST)
//4.加载Mip,纹理生成所有的Mip层
//参数:GL_TEXTURE_1D、GL_TEXTURE_2D、GL_TEXTURE_3D
glGenerateMipmap(GL_TEXTURE_2D);
return true;
}
2.3.3 渲染方法
void RenderScence(void) {
glClear(GL_COLOR_BUFFER_BIT | GL_DEPTH_BUFFER_BIT);
// 地板颜色
static GLfloat vFloorColor[] = {1.0f,1.0f,0.0f,0.75f};
static CStopWatch rotTimer;
float yRot = rotTimer.GetElapsedSeconds() * 60.0f;
/* 单元矩阵 -> 旋转 -> 移动 -> 缩放 -> 出栈*/
modelViewMatrix.PushMatrix();
M3DMatrix44f mCamera;
cameraFrame.GetCameraMatrix(mCamera);
modelViewMatrix.MultMatrix(mCamera);
// 压栈,开始绘制镜面内容
modelViewMatrix.PushMatrix();
// 添加反光效果
modelViewMatrix.Scale(1, -1, 1);
modelViewMatrix.Translate(0.0f, 0.8f, 0.0f);
// 发生翻转,设置正面旋转方向
glFrontFace(GL_CW);
// 绘制镜面内容
drawSomething(yRot);
// 绘制完翻转回来
glFrontFace(GL_CCW);
// 绘制完镜面内容,出栈
modelViewMatrix.PopMatrix();
// 绘制地板
// 开启混合
glEnable(GL_BLEND);
glBlendFunc(GL_SRC_ALPHA, GL_ONE_MINUS_SRC_ALPHA);
// 绑定纹理
glBindTexture(GL_TEXTURE_2D, uiTextures[0]);
// 纹理调整着色器(基本色*纹理混合)
shaderManager.UseStockShader(GLT_SHADER_TEXTURE_MODULATE, transformPipeline.GetModelViewProjectionMatrix(), vFloorColor, 0);
floorBatch.Draw();
// 关闭混合
glDisable(GL_BLEND);
// 绘制镜面以上
drawSomething(yRot);
// 绘制完毕,恢复矩阵
modelViewMatrix.PopMatrix();
glutSwapBuffers();
// 触发重新渲染
glutPostRedisplay();
}
2.3.4 绘制镜面数据方法
void drawSomething(GLfloat yRot) {
//1.定义光源位置&漫反射颜色
static GLfloat vWhite[] = { 1.0f, 1.0f, 1.0f, 1.0f };
static GLfloat vLightPos[] = { 0.0f, 3.0f, 0.0f, 1.0f };
// 绘制小球
glBindTexture(GL_TEXTURE_2D, uiTextures[2]);
for (int i = 0; i < NUM_SPHERES; i++) {
modelViewMatrix.PushMatrix();
modelViewMatrix.MultMatrix(spheres[i]);
shaderManager.UseStockShader(GLT_SHADER_TEXTURE_POINT_LIGHT_DIFF, modelViewMatrix.GetMatrix(), transformPipeline.GetProjectionMatrix(), vLightPos, vWhite, 0);
sphereBatch.Draw();
modelViewMatrix.PopMatrix();
}
// 绘制大球
modelViewMatrix.Translate(0.0f, 0.2f, -2.5f);
modelViewMatrix.PushMatrix();
modelViewMatrix.Rotate(yRot, 0.0f, 1.0f, 0.0f);
glBindTexture(GL_TEXTURE_2D, uiTextures[1]);
shaderManager.UseStockShader(GLT_SHADER_TEXTURE_POINT_LIGHT_DIFF, modelViewMatrix.GetMatrix(), transformPipeline.GetProjectionMatrix(), vLightPos, vWhite, 0);
torusBatch.Draw();
modelViewMatrix.PopMatrix();
// 绘制公转小球
modelViewMatrix.PushMatrix();
modelViewMatrix.Rotate(yRot * -2.0f, 0.0f, 1.0f, 0.0f);
modelViewMatrix.Translate(0.8f, 0.0f, 0.0f);
glBindTexture(GL_TEXTURE_2D, uiTextures[2]);
shaderManager.UseStockShader(GLT_SHADER_TEXTURE_POINT_LIGHT_DIFF, modelViewMatrix.GetMatrix(), transformPipeline.GetProjectionMatrix(), vLightPos, vWhite, 0);
sphereBatch.Draw();
modelViewMatrix.PopMatrix();
}