01、哨兵节点
在链表的题目中,十道有九道会用到哨兵节点,所以我们先讲一下什么是哨兵节点。
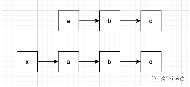
哨兵节点,其实就是一个附加在原链表最前面用来简化边界条件的附加节点,它的值域不存储任何东西,只是为了操作方便而引入。
比如原链表为a->b->c,则加了哨兵节点的链表即为x->a->b>c,如下图:

那我们为什么需要引入哨兵节点呢?举个例子,比如我们要删除某链表的第一个元素,常见的删除链表的操作是找到要删元素的前一个元素,假如我们记为 pre。我们通过:
pre.Next = pre.Next.Next
来进行删除链表的操作。但是此时若是删除第一个元素的话,你就很难进行了,因为按道理来讲,此时第一个元素的前一个元素就是nil(空的),如果使用pre就会报错。那如果此时你设置了哨兵节点的话,此时的pre就是哨兵节点了。这样对于链表中的任何一个元素,你要删除都可以通过pre.Next=pre.Next.Next的方式来进行,这就是哨兵节点的作用。
下面我们看一道题目,看一下哨兵节点的应用
02、题目讲解
| 第19题:删除链表倒数第N个节点 |
|---|
| 给定一个链表,删除链表的倒数第 n 个节点,并且返回链表的头结点。 |
示例:
给定一个链表: 1->2->3->4->5, 和 n = 2.
当删除了倒数第二个节点后,链表变为 1->2->3->5.
说明:
- 给定的 n 保证是有效的。
进阶:
- 你能尝试使用一趟扫描实现吗?
思路分析:
首先我们思考,让我们删除倒数第N个元素,那我们只要找到倒数第N个元素就可以了,那怎么找呢?我们只需要设置两个指针变量,中间间隔N-1元素。当后面的指针遍历完所有元素指向nil时,前面的指针就指向了我们要删除的元素。 如下图所示:

接下来,我们只要同时定位到要删除的元素的前1个元素,通过前面讲过的删除操作,就可以很顺利的完成这道题目啦。
03、解题过程
现在我们来完整捋一遍解题过程:
- 首先我们定义好哨兵节点result,指向哨兵节点的目标元素指针cur,以及目标指针cur的前一个指针pre,此时pre指向nil。
- 接下来我们开始遍历整个链表。
- 当head移动到距离目标元素cur的距离为N-1时,同时开始移动cur。
- 当链表遍历完之后,此时head指向nil,这时的cur就是我们要找的待删除的目标元素。
- 最后我们通过pre.Next = pre.Next.Next完成删除操作,就完成了整个解题过程。
下面是解题过程图,可以看得更清楚哦。

04、题目解答
根据以上分析,我们可以得到下面的题解:
func removeNthFromEnd(head *ListNode, n int) *ListNode {
result := &ListNode{}
result.Next = head
var pre *ListNode
cur := result
i := 1
for head != nil {
if i >= n {
pre = cur
cur = cur.Next
}
head = head.Next
i++
}
pre.Next = pre.Next.Next
return result.Next
}
我把我写的所有题解都整理成了一本电子书,每道题都配有完整图解。点击即可下载
