Vue3.0文档 VS Vue2.x文档 有哪些不同

5,384 阅读18分钟

尤大宣布 Vue3.0 已经进入候选阶段【贺电】!!!现在也可以提前试用,通过 Vite 直接初始化一个项目。 Vue3.0 的文档 Beta 版也已上线,感兴趣的小伙伴可以先睹为快。另外指路 ➡️ 之前发布过的 Vue3 的部分 API 手册,里面包含了重难点响应式系统 API 和组合式 API。

概览

Vue3.0 新功能

  • Composition API----组合式 API,包括setup()
  • Reactivity API----响应式系统 API,包括ref()
  • Teleport---内置了传送组件
  • Fragments---template里可以存在多个根DOM(或组件),Vue2.x 的时候只能存在1个
  • Emits 组件中添加了自定义事件参数
  • v-model 的修改,可以传入参数,因此可以使用多个v-model,还可以自定义修饰符,移除了.sync修饰符。
  • createRenderer API from @vue/runtime-core to create custom renderers

被移除的内容

  • 移除了keyCode修饰符,可以用kebab-case名来代替(比如.delete/.enter)
  • 移除了实例上的$on, $off$once 方法
  • 移除了过滤器Filters,Vue3.0 建议使用 computed 来实现
  • 移除了Inline templates attributes
  • 移除了.sync修饰符

API 参考/新增以及被废弃的 API

---【加粗斜体代表新增,删除线代表移除,斜体代表有改动】---

实例 API(从全局 API 拆分出来 的)

在 Vue 3 中,会全局改变 Vue 行为的 API 移到了实例(通过 createApp 创建)的 API 中。它们只会影响该实例。 如下:mountprovideunmountdirective(自定义指令的生命周期钩子更名了)、componentconfigmixinuse

全局 API

createApphrender()的别名)、defineComponentdefineAsyncComponentresolveComponent(只能在渲染函数里使用)、resolveDirective(只能在渲染函数里使用)、withDirectives(只能在渲染函数里使用)、createRenderer(只能在渲染函数里使用)、nextTickextendfiltercompileobservable(被reactive替代)、versionset

选项

Data

emitsdatapropscomputedmethodswatchpropsData

DOM

templaterenderelrenderError

生命周期钩子

beforeCreatecreatedbeforeMountmountedbeforeUpdateupdatedactivateddeactivatedbeforeUnmountbeforeDestroy)、unmounteddestroyed)、errorCapturedrenderTrackedrenderTriggered

资源

directivescomponentsfilters

组合

mixinsextendsprovide / injectsetupparent

其他

nameinheritAttrsdelimitersfunctionalmodelcomments

实例属性

$data$props$el$options$parent$root$slots$refs$attrs$children$scopedSlots$isServer$listeners

实例方法(生命周期也被合并到这里了)

$watch$emit$forceUpdate$nextTick$set(请注意这个没有啦)、$delete$mountdestroy

指令

v-textv-htmlv-showv-ifv-elsev-else-ifv-forv-onv-bindv-modelv-slotv-prev-cloakv-oncev-is(本来是通过is实现)

特殊属性

keyrefisslotslot-scopescope(这3个在 Vue 2.6 以上就被废弃了)

内置的组件

componenttransitiontransition-groupkeep-aliveslotteleport

【新增】响应式系统 API(Reactivity API )

基本响应式 APIs

reactivereadonlyisProxyisReactiveisReadonlytoRawmarkRawshallowReactiveshallowReadonly

refs

refunreftoReftoRefsisRefcustomRefshallowRef

Computed and watch

computedwatchEffectwatch

【新增】组合式 API(Composition API )

setuponBeforeMountonMountedonBeforeUpdateonUpdatedonBeforeUnmountonUnmountedonErrorCapturedonRenderTrackedonRenderTriggeredprovideinject

以下是我对比 Vue2.x 版本文档的教程部分得出的一部分差异,欢迎补充或者提供修改建议(因为暂时还没找到中文版,所以只是自己的理解,已经在知识点上插入了文档的该部分链接,可以直接查看原文)。

基础用法

创建 Vue实例 的方法:

Vue2.x 中,通过 new Vue 创建 Vue 的实例,并且通过传入 el参数 进行挂载 DOM

<!-- Vue2.x 创建实例 -->
var vm = new Vue({
  // 选项
})

<!-- Vue2.x 挂载DOM -->
var vm = new Vue({
  el: '#app',
  data: {a:1}
})

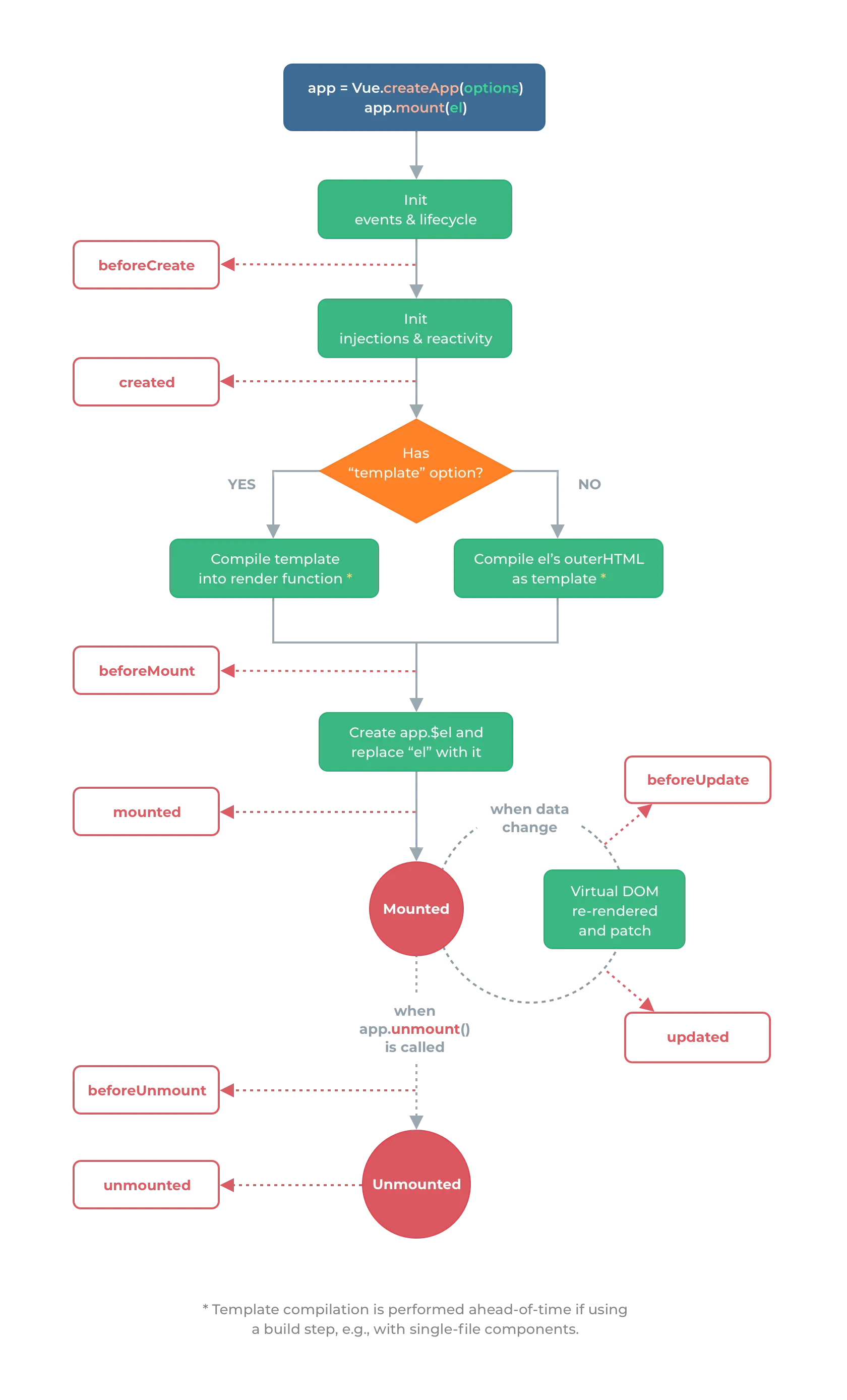
Vue3.0 中,通过 createApp 方法创建 Vue 的实例,创建实例后可以把这个容器传给 mount 方法来挂载

<!-- Vue3.0 创建实例 -->
Vue.createApp(/* options */)

<!-- Vue3.0 挂载DOM -->
Vue.createApp(/* options */).mount('#app')

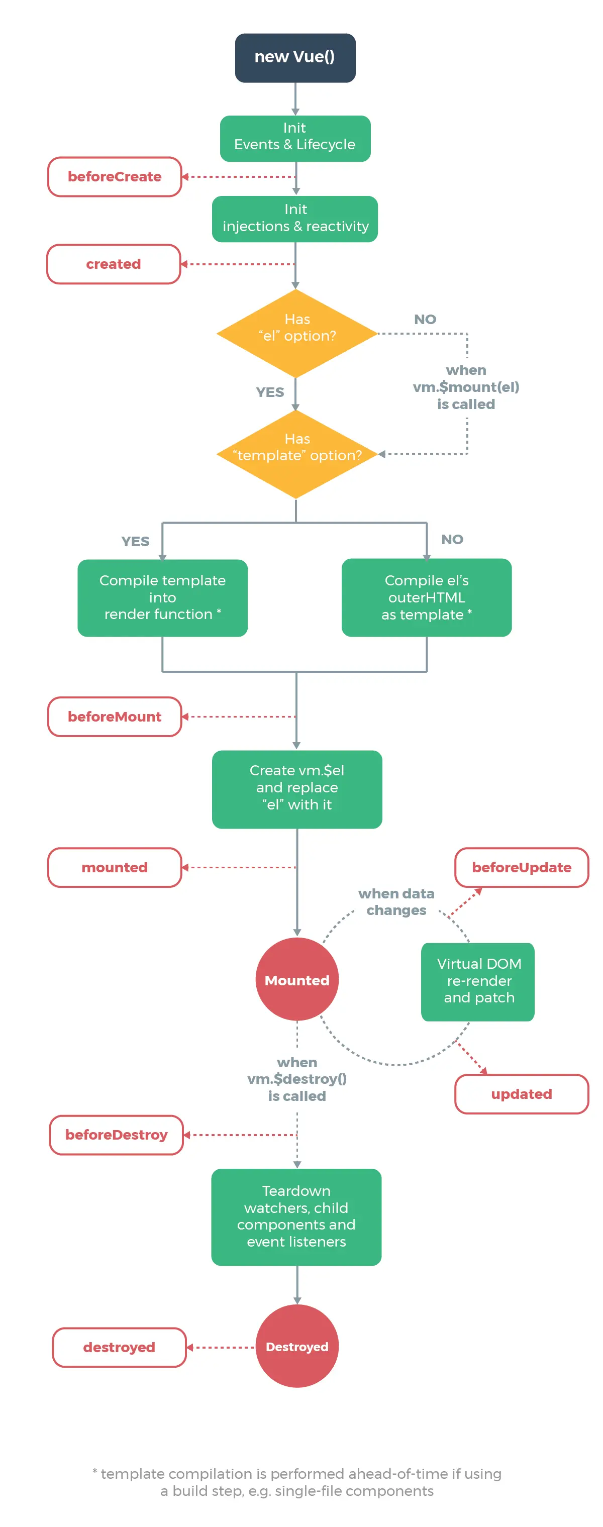
生命周期

生命周期没有太大的改变,由于创建实例的方法改变了,因此有一些细微的差别。

值得注意的是:在 Vue2.x 中,销毁实例的两个钩子是 beforeDestory 以及 destoryed,而在 Vue3.0 中这两个钩子的名字变更为 beforeUnmountunmounted

Vue2.x 生命周期

Vue3.0 生命周期

Provide / inject

Vue3.0 在教程中添加了对Provide / inject描述

动态组件

Vue2.x 和 Vue3.0 都仍是采用通过给 Vue 的 元素加一个特殊的 is 属性来实现

<!-- 组件会在 `currentTabComponent` 改变时改变 -->
<component v-bind:is="currentTabComponent"></component>

但是对于解析 DOM 模板,诸如<ul><table>等限制内部元素的特殊情况,相比 Vue2.x 中是通过绑定 is 属性, Vue3.0 提供的是 v-is 指令

<!-- Vue2.x 使用 is 属性 -->
<table>
  <tr is="blog-post-row"></tr>
</table>
<!-- Vue3.0 使用 v-is 指令 -->
<table>
  <tr v-is="'blog-post-row'"></tr>
</table>

自定义事件

Vue2.x 和 Vue3.0 都仍是通过$emit('myEvent')触发事件,通过v-on:myEvent来监听事件,不同的是,Vue3.0 在组件中提供了 emits 属性来定义事件

<!-- Vue3.0 自定义事件 -->
app.component('custom-form', {
  emits: ['in-focus', 'submit']
})

甚至你可以在自定义事件中添加校验,这时需要把 emits 设置为对象,并且为事件名分配一个函数,该函数接收传递给 $emit 调用的参数,并返回一个布尔值以指示事件是否有效

<!-- Vue3.0 为自定义事件添加校验 -->
app.component('custom-form', {
  emits: {
    // No validation
    click: null,

    // Validate submit event
    submit: ({ email, password }) => {
      if (email && password) {
        return true
      } else {
        console.warn('Invalid submit event payload!')
        return false
      }
    }
  },
  methods: {
    submitForm() {
      this.$emit('submit', { email, password })
    }
  }
})

自定义组件的 v-model

Vue2.x 中, v-model 默认会利用 value 作为 prop 名以及 input 作为触发的 event 名。对于特殊的场景,也可以通过 model 选项来指定 prop 名和 event 名(注意这时仍需在 props 里声明这个 prop)

<!-- Vue2.0 自定义 v-model -->
Vue.component('base-checkbox', {
  model: {
    prop: 'checked',
    event: 'change'
  },
  props: {
    checked: Boolean
  },
  template: `
    <input
      type="checkbox"
      v-bind:checked="checked"
      v-on:change="$emit('change', $event.target.checked)"
    >
  `
})

请注意,在 Vue3.0 中, v-model 默认会利用 modelValue 作为 prop 名以及 update:modelValue 作为触发的 event 名。

支持给每个 v-model 传入一个参数,这样就可以在一个组件上同时使用多个 v-model

<!-- Vue3.0 自定义 v-model 并且传入参数 -->
<my-component v-model:foo="bar" v-model:name="userName"></my-component>

甚至还可以为 v-model 设置自定义修饰符,默认是通过在props中定义 modelModifiers 对象来接受修饰符,因此你可以通过修饰符来设置你想要的不同的事件触发机制

<!-- Vue3.0 自定义修饰符默认接收方式 -->
<div id="app">
  <my-component v-model.capitalize="myText"></my-component>
  {{ myText }}
</div>

const app = Vue.createApp({
  data() {
    return {
      myText: ''
    }
  }
})

app.component('my-component', {
  props: {
    modelValue: String,
    modelModifiers: {
      default: () => ({})
    }
  },
  methods: {
    emitValue(e) {
      let value = e.target.value
      if (this.modelModifiers.capitalize) {
        value = value.charAt(0).toUpperCase() + value.slice(1)
      }
      this.$emit('update:modelValue', value)
    }
  },
  template: `<input
    type="text"
    v-bind:value="modelValue"
    v-on:input="emitValue">`
})

app.mount('#app')

当然,对于传入了参数的 v-model ,则需要在props里面配置arg + "Modifiers"来接收这个带参数的 v-model 的修饰符

<!-- Vue3.0 自定义参数的自定义修饰符 -->
<my-component v-model:foo.capitalize="bar"></my-component>

app.component('my-component', {
  props: ['foo', 'fooModifiers'],
  template: `
    <input type="text" 
      v-bind:value="foo"
      v-on:input="$emit('update:foo', $event.target.value)">
  `,
  created() {
    console.log(this.fooModifiers) // { capitalize: true }
  }
})

混入 (mixin)

Vue2.x 混入的方式 通过 Vue.extend({mixins: [myMixin]}) 定义一个使用混入对象的组件

// 定义一个混入对象
var myMixin = {
  created: function () {
    this.hello()
  },
  methods: {
    hello: function () {
      console.log('hello from mixin!')
    }
  }
}

// 定义一个使用混入对象的组件
var Component = Vue.extend({
  mixins: [myMixin]
})

var component = new Component() // => "hello from mixin!"

Vue3.0 则和创建一个实例相似,通过 Vue.createApp({mixins: [myMixin]}) 定义一个使用混入对象的组件

// 定义一个混入对象
const myMixin = {
  created() {
    this.hello()
  },
  methods: {
    hello() {
      console.log('hello from mixin!')
    }
  }
}

// 定义一个使用混入对象的组件
const app = Vue.createApp({
  mixins: [myMixin]
})

app.mount('#mixins-basic') // => "hello from mixin!"

自定义指令

Vue2.x 的指令定义对象包含 5 个钩子:

  • bind:只调用一次,指令第一次绑定到元素时调用。在这里可以进行一次性的初始化设置。
  • inserted:被绑定元素插入父节点时调用 (仅保证父节点存在,但不一定已被插入文档中)。
  • update:所在组件的 VNode 更新时调用,但是可能发生在其子 VNode 更新之前。指令的值可能发生了改变,也可能没有。但是你可以通过比较更新前后的值来忽略不必要的模板更新。
  • componentUpdated:指令所在组件的 VNode 及其子 VNode 全部更新后调用。
  • unbind:只调用一次,指令与元素解绑时调用。

Vue3.0 的指令对象包含 6 个钩子:

  • beforeMount:指令第一次绑定到元素时调用。在这里可以进行一次性的初始化设置。
  • mounted:当被绑定元素插入父节点时调用。
  • beforeUpdate:在更新所在组件的VNode之前调用。
  • updated:指令所在组件的 VNode 及其子 VNode 全部更新后调用。
  • beforeUnmount:在绑定元素的父组件卸载之前调用。(对比 Vue2.x 新增
  • unmounted:只调用一次,指令与元素解绑且父组件已卸载时调用。

在 Vue3.0 中,由于对片段的支持,组件可能会存在多个根节点,这时使用自定义指令可能会产生问题。自定义指令对象包含的钩子会被包装并作为 Vnode 生命周期钩子注入到 Vnode 的数据中。

<!-- Vue3.0 自定义指令对象包含的钩子包装后 -->
{
  onVnodeMounted(vnode) {
    // call vDemo.mounted(...)
  }
}

当在组件中使用自定义指令时,这些onVnodeXXX钩子将作为无关属性直接传递给组件,可以像这样在模板中直接挂接到元素的生命周期中(这里不太明白,之后试验过再来更新)

<div @vnodeMounted="myHook" />

当子组件在内部元素上使用 v-bind="$attrs" 时,它也将应用它上面的任何自定义指令。

内置的传送组件 Teleport

Vue3.0 内置<teleport>的组件可以传送一段模板到其他位置,

<!-- Vue3.0 <teleport>传送组件 -->
<body>
  <div id="app" class="demo">
    <h3>Move the #content with the portal component</h3>
    <div>
      <teleport to="#endofbody">
        <p id="content">
          This should be moved to #endofbody.
        </p>
      </teleport>
      <span>This content should be nested</span>
    </div>
  </div>
  <div id="endofbody"></div>
</body>

如果<teleport>包含Vue组件,它将仍然是<teleport>父组件的逻辑子组件,也就是说,即使在不同的地方呈现子组件,它仍将是父组件的子组件,并将从父组件接收 prop

使用多个传送组件 会采用累加的逻辑,像这样

<teleport to="#modals">
  <div>A</div>
</teleport>
<teleport to="#modals">
  <div>B</div>
</teleport>

<!-- 结果 B 渲染在 A 后面 -->
<div id="modals">
  <div>A</div>
  <div>B</div>
</div>

渲染函数

Vue2.x 的渲染函数的参数是createElement

Vue3.0 的渲染函数的参数createVNode(这个名字更接近它实际的意义,返回虚拟 DOM)

同样将h作为别名,在 Vue3.0 中可以直接通过 Vue.h 获取

const app = Vue.createApp({})

app.component('anchored-heading', {
  render() {
    const { h } = Vue

    return h(
      'h' + this.level, // tag name
      {}, // props/attributes
      this.$slots.default() // array of children
    )
  },
  props: {
    level: {
      type: Number,
      required: true
    }
  }
})

事件 & 按键修饰符 Vue2.x 对于 .passive、.capture 和 .once 这些事件修饰符,提供了相应的前缀可以用于 on:、

修饰符 前缀
.passive &
.capture !
.once ~
.capture.once
.once.capture ~!
<!-- Vue2.x 对修饰符使用前缀 -->
on: {
  '!click': this.doThisInCapturingMode,
  '~keyup': this.doThisOnce,
  '~!mouseover': this.doThisOnceInCapturingMode
}

而 Vue3.0 则是使用对象语法

<!-- Vue3.0 对修饰符使用对象语法 -->
render() {
  return Vue.h('input', {
    onClick: {
      handler: this.doThisInCapturingMode,
      capture: true
    },
    onKeyUp: {
      handler: this.doThisOnce,
      once: true
    },
    onMouseOver: {
      handler: this.doThisOnceInCapturingMode,
      once: true,
      capture: true
    },
  })
}

插件

开发插件 Vue3.0 仍需要暴露一个 install方法,传入两个参数,第一个参数是通过Vue.createApp构造的对象,第二个可选参数是用户传入的options

// plugins/i18n.js
export default {
  install: (app, options) => {
  // Plugin code goes here
  }
}

插件中通过暴露出的app.config.globalProperties属性注册全局方法

// plugins/i18n.js
<!-- 通过 app.config.globalProperties 全局注入 translate 方法 -->
export default {
  install: (app, options) => {
    app.config.globalProperties.$translate = (key) => {
      return key.split('.')
        .reduce((o, i) => { if (o) return o[i] }, i18n)
    }
  }
}

还可以通过inject来为用户提供方法或属性

// plugins/i18n.js
<!-- 这样组件里就可以通过 inject 访问 i18n 和 options -->
export default {
  install: (app, options) => {
    app.config.globalProperties.$translate = (key) => {
      return key.split('.')
        .reduce((o, i) => { if (o) return o[i] }, i18n)
    }

    app.provide('i18n')
  }
}

<!-- 然后就可以通过 inject['i18n'] 把 i18n 注入组件并访问 -->

使用插件 仍然是通过 use() 方法,可以接受两个参数,第一个参数是要使用的插件,第二个参数可选,会传入到插件中去。

import { createApp } from 'vue'
import App from './App.vue'
import i18nPlugin from './plugins/i18n'

const app = createApp(App)
const i18nStrings = {
  greetings: {
    hi: 'Hallo!'
  }
}

app.use(i18nPlugin, i18nStrings)
app.mount('#app')

响应式原理

响应式系统

众所周知,Vue2.x 是通过 Object.defineProperty结合订阅/发布模式实现的。

给 Vue 实例传入 data 时,Vue 将遍历data 对象所有的 property,并使用 Object.defineProperty 把这些属性全部转为 getter/setter,在属性被访问和修改时追踪到依赖。每个组件实例都对应一个 watcher 实例,它会在组件渲染的过程中把“接触”过的数据属性记录为依赖。当依赖项的 setter 触发时,会通知 watcher,从而使它关联的组件重新渲染。

、 而 Vue3.0 则是采用 ES6 的 Proxy 代理来拦截对目标对象的访问。 给 Vue 实例传入 data 时,Vue 会将其转换为Proxy。它能使 Vue 在访问或修改属性时执行依赖追踪以及更改通知。每个属性都被视为一个依赖项。 在初次渲染后,组件将追踪依赖(也就是它在渲染时访问过的属性)。换句话说,组件成为这些属性的订阅者。当代理拦截到 set 操作时,该属性将通知其订阅者重新渲染。

const dinner = {
  meal: 'tacos'
}

const handler = {
  get(target, prop, receiver) {
    track(target, prop) // Track the function that changes it 依赖项跟踪
    return Reflect.get(...arguments)
  },
  set(target, key, value, receiver) {
    trigger(target, key) // Trigger the function so it can update the final value 更改通知
    return Reflect.set(...arguments)
  }
}

const proxy = new Proxy(dinner, handler)
console.log(proxy.meal)

// intercepted!
// tacos

值得注意的是,原始对象与代理对象是不相等

const obj = {}
const wrapped = new Proxy(obj, handlers)
console.log(obj === wrapped) // false

响应式基础原理 Reactivity Fundamentals

声明响应式状态reactive

reactive方法接收一个普通对象作为参数,然后返回该普通对象的响应式代理(等同于 Vue2.x 中的 Vue.observable() )以创建一个响应式属性。响应式转换是“深层的”,返回的代理对象不等于原始对象。模板编译的过程中 render 方法用的就是这些响应式属性。

import { reactive } from 'vue'

// reactive state
const state = reactive({
  count: 0
})

还可以创建只读的响应式属性,也是深层的,对象内部任何嵌套的属性也都是只读的。

const original = reactive({ count: 0 })

const copy = readonly(original)

// mutating original will trigger watchers relying on the copy
original.count++

// mutating the copy will fail and result in a warning
copy.count++ // warning: "Set operation on key 'count' failed: target is readonly."

创建独立的响应式属性refs

ref方法接受一个原始值参数,同样也会返回一个响应式的可变 ref 对象。如果是原始类型的值,由于原始类型的值是按值传递而不是按引用传递,会像是把原始类型的值包装成了一个对象一样以保证响应式,但这个对象只包含唯一的属性value。而对于引用类型,则会调用 reactive 方法进行深层响应转换。

import { ref } from 'vue'

const count = ref(0)
console.log(count.value) // 0

count.value++
console.log(count.value) // 1

当一个ref作为在渲染上下文中返回的属性且在模板中被访问时,会自动解套内部的value,因此无需再使用xx.value的方式来访问,这样就像访问一个普通属性一样。要注意,自动解套 value 只发生在当嵌套响应式的对象中时,从数组或Map等原生集合类中访问时不会自动解套,仍需要.value

<template>
  <div>
    <span>{{ count }}</span>
    <button @click="count ++">Increment count</button>
  </div>
</template>

<script>
  import { ref } from 'vue'
  export default {
    setup() {
      const count = ref(0)
      return {
        count
      }
    }
  }
</script>

另外如果将一个新的ref赋值给现有的属性,那将替换掉旧的ref

const otherCount = ref(2)

state.count = otherCount
console.log(state.count) // 2
console.log(count.value) // 1

计算

computed方法

通过computed方法可以直接创建一个计算值,接收一个getter函数作为参数并且返回一个不可手动修改的响应式对象。

const count = ref(1)
const plusOne = computed(() => count.value++)

console.log(plusOne.value) // 2

plusOne.value++ // error

或者可以传入一个带有gettersetter方法的对象来创建一个可以手动修改的响应式对象

const count = ref(1)
const plusOne = computed({
  get: () => count.value + 1,
  set: val => {
    count.value = val - 1
  }
})

plusOne.value = 1
console.log(count.value) // 0

监听

watchEffect方法

watchEffect方法它可以侦听依赖,它会立即运行传入的函数,并且跟踪这个函数的依赖项,当依赖项更新时,立即再次执行这个函数。

const count = ref(0)

watchEffect(() => console.log(count.value))
// -> logs 0

setTimeout(() => {
  count.value++
  // -> logs 1
}, 100)

watchEffect在组件的setup()或生命周期钩子中被调用时,侦听器会自动链接到该组件的生命周期,并且在组件卸载时自动停止。或者可以通过显式调用watchEffect的返回值以停止侦听。

const stop = watchEffect(() => {
  /* ... */
})
Vue3
// 之后
stop()

Side Effect Invalidation 清除副作用

有时watchEffect中执行的方法可能是异步的,watchEffect传入的函数可以接收一个onInvalidate函数作为参数来注册清理失效时的回调,它将会在watchEffect重新执行时或者watchEffect被终止(如果在setup()生命周期钩子中使用了watchEffect,则在组件卸载时)时执行。

watchEffect(onInvalidate => {
  const token = performAsyncOperation(id.value)
  onInvalidate(() => {
    // id 改变时 或 停止侦听时
    // 取消之前的异步操作
    token.cancel()
  })
})

注意setup()将在组件挂载前调用,因此如果想要在watchEffect中使用 DOM (或者组件),请在挂载的钩子中声明watchEffect

onMounted(() => {
  watchEffect(() => {
    // access the DOM or template refs
  })
})

还可以为watchEffect传入额外的对象作为参数。 比如通过设置flush来设置watchEffect是异步执行还是在组件更新前执行

// 同步运行
watchEffect(
  () => {
    /* ... */
  },
  {
    flush: 'sync'
  }
)

// 组件更新前执行
watchEffect(
  () => {
    /* ... */
  },
  {
    flush: 'pre'
  }
)

onTrack(追踪依赖时调用)和onTrigger(依赖改变触发了watchEffect的方法时触发)参数可以用来调试watchEffect的行为

watchEffect(
  () => {
    /* side effect */
  },
  {
    onTrigger(e) {
      debugger
    }
  }
)

watch相比watchEffect,watch是惰性的,更明确哪些状态的改变会触发侦听器重新运行,并且可以访问被侦听属性的变化前后的值。

// 侦听一个 getter
const state = reactive({ count: 0 })
watch(
  () => state.count,
  (count, prevCount) => {
    /* ... */
  }
)

// 直接侦听一个 ref
const count = ref(0)
watch(count, (count, prevCount) => {
  /* ... */
})
// 侦听多个数据源
watch([fooRef, barRef], ([foo, bar], [prevFoo, prevBar]) => {
  /* ... */
})

组合式 API(Composition API)

在正常的业务中我们常常会抽离可复用的组件,比如过滤功能、搜索功能、业务列表等等。但是当某个组件组合得很庞大时,需要关注的逻辑列表(引入的组件)也会相应的增加,这可能导致难以阅读和理解,尤其对于那些最初没有编写它们的人。因此我们想要组合起与逻辑有关系的代码,这也时Composition API用途

<!-- 没有 Composition API 时我们通常这样做 -->
<!-- 将逻辑关系标记为相同的数字 -->

// src/components/UserRepositories.vue

export default {
  components: { RepositoriesFilters, RepositoriesSortBy, RepositoriesList },
  props: {
    user: { type: String }
  },
  data () {
    return {
      repositories: [], // 1
      filters: { ... }, // 3
      searchQuery: '' // 2
    }
  },
  computed: {
    filteredRepositories () { ... }, // 3
    repositoriesMatchingSearchQuery () { ... }, // 2
  },
  watch: {
    user: 'getUserRepositories' // 1
  },
  methods: {
    getUserRepositories () {
      // using `this.user` to fetch user repositories
    }, // 2
    updateFilters () { ... }, // 3
  },
  mounted () {
    this.getUserRepositories() // 1
  }
}

setup 组件参数

setup 是一个新的组件参数,在组件内使用并且作为 Composition API 的入口点。

setup方法接受2个参数。 第一个参数是 props ,它在 setup 内部也是响应式的(注意不要对 props 直接使用解构赋值,这样会破坏响应式,但是可以使用 toRefs来实现安全的解构)。

// MyBook.vue

import { toRefs } from 'vue'

setup(props) {
	const { title } = toRefs(props)

	console.log(title.value)
}

第二个参数是 context ,它是一个普通的对象(不是响应式的)并且暴露出3个组件属性。

// MyBook.vue

export default {
  setup(props, context) {
    // Attributes (Reactive Property)
    console.log(context.attrs)

    // Slots (Reactive Property)
    console.log(context.slots)

    // Emit Events (Method)
    console.log(context.emit)
  }
}

setup会在组件实例创建前,props初始化后被执行,因此只能访问 propsattrsslotsemit,而无权访问组件内部的 datacomputedmethods。注意setup()内部的this不会是Vue的实例的引用。

setup可以返回一个对象,它的所有属性都将暴露给其他的组件选项( computed 的属性、 methods 、生命周期钩子等)以及组件模板。也可以返回一个渲染函数,该函数可以直接使用在同一作用域中声明的响应式状态:

Composition API 也包含了类似组件参数的生命周期钩子函数,但会以前缀为 onXXX 这样的名字,像是 mounted 对应的是 onMounted,接受一个回调,这个回调会在组件的钩子被调用时执行。

Options API setup 里的钩子
beforeCreate 不需要
created 不需要
beforeMount onBeforeMountonMounted
mounted onMounted
beforeUpdate onBeforeUpdate
updated onUpdated
beforeUnmount onBeforeUnmount
unmounted onUnmounted
errorCaptured onErrorCaptured
renderTracked onRenderTracked
renderTriggered onRenderTriggered

由于 setup 是围绕 beforeCreatecreated 生命周期钩子运行的,也就是说将在这两个钩子中编写的任何代码都应该直接在 setup 中编写。

Composition API 还包含 watch 方法,接受3个参数,第一个参数是一个我们要真侦听的响应式对象或者包含getter的函数,第二个参数是一个回调,第三个参数是可选的配置选项。

还有前文提到的 Composition APIcomputed 方法可以在组件外部创建一个计算属性

因此我们可以把上面的栗子重写成这样,无论何时我们调用 getUserRepositories 方法,repositories 都会响应式地进行改变,视图也将更新。

// src/composables/useUserRepositories.js

import { fetchUserRepositories } from '@/api/repositories'
import { ref, onMounted, watch, toRefs } from 'vue'

export default function useUserRepositories(user) {
  // 数据列表(创建一个响应式对象)
  const repositories = ref([])
  
  // 更新数据列表的方法
  const getUserRepositories = async () => {
    repositories.value = await fetchUserRepositories(user.value)
  }

  onMounted(getUserRepositories)
  
  // 在 user 上设置一个侦听器
  watch(user, getUserRepositories)
  
  // 返回列表和方法,以在其他组件选项中访问它们
  return {
    repositories,
    getUserRepositories
  }
}


// src/components/UserRepositories.vue
// 在组件中引入 useUserRepositorie), useRepositoryNameSearch和 useRepositoryFilters
import { toRefs } from 'vue'
import useUserRepositories from '@/composables/useUserRepositories'
import useRepositoryNameSearch from '@/composables/useRepositoryNameSearch'
import useRepositoryFilters from '@/composables/useRepositoryFilters'

export default {
  components: { RepositoriesFilters, RepositoriesSortBy, RepositoriesList },
  props: {
    user: { type: String }
  },
  setup(props) {
    const { user } = toRefs(props)

    const { repositories, getUserRepositories } = useUserRepositories(user)

    const {
      searchQuery,
      repositoriesMatchingSearchQuery
    } = useRepositoryNameSearch(repositories)
    
    const {
      filters,
      updateFilters,
      filteredRepositories
    } = useRepositoryFilters(repositoriesMatchingSearchQuery)

    return {
      // 只关心过滤后的结果,因此可以以 repositories 这样的名称暴露出去
      repositories: filteredRepositories,
      getUserRepositories,
      searchQuery,
      filters,
      updateFilters
    }
  }
}

setup中还可以使用 provide / inject ,甚至可以 provide 一个响应式状态,注意因为单向数据流,所以不要在 inject 时注入为响应式状态,而是在provide时就提供为响应式状态。

import { ref, reactive } from 'vue'

// in provider
setup() {
  const book = reactive({
    title: 'Vue 3 Guide',
    author: 'Vue Team'
  })
  const year = ref('2020') // 也可以提供一个响应式状态,尽量在provide时注入为响应式状态

  provide('book', book)
  provide('year', year) // 如果要提供多个值,可以之后再次调用 provide
}

// in consumer
setup() {
  const book = inject('book', 'Eloquent Javasctipt') /* 可选的参数默认值 */
  const year = inject('year') 

  return { book, year }
}

setup 中, 响应式 refs 和模板的 refs 是统一的,为了获得对模板内元素或组件实例的引用,可以在 setup 声明一个 ref 并返回它。像这样我们将 root 暴露在渲染上下文中并通过 ref="root" 将绑定到 div 作为其 ref 。在虚拟 DOM 算法中如果虚拟节点的 ref 对应上了渲染上下文的 ref,那么就会把虚拟节点对应的元素或者组件实例分配给这个 ref,这是在虚拟 DOM 挂载或修改时执行的,因此模板 ref 仅在渲染初始化后才能访问。

<template>
  <div ref="root">This is a root element</div>
  <div v-for="(item, i) in list" :ref="el => { divs[i] = el }">
    {{ item }}
  </div>
</template>

<script>
  import { ref, onMounted } from 'vue'

  export default {
    setup() {
      const root = ref(null)
      const divs = ref([])

      onMounted(() => {
        // 在初始化后 DOM 元素将会被分配给 ref
        console.log(root.value) // <div>This is a root element</div>
      })
      // 在每次更新前重置引用
      onBeforeUpdate(() => {
        divs.value = []
      })

      return {
        root,
        divs
      }
    }
  }
</script>

响应式系统工具集

unref

如果参数是一个 ref 则返回它的 value,否则返回参数本身。它是 val = isRef(val) ? val.value : val 的语法糖。

function useFoo(x: number | Ref<number>) {
  const unwrapped = unref(x) // unwrapped 一定是 number 类型
}

toRef

toRef 可以用来为一个 reactive 对象的属性创建一个 ref。这个 ref 可以被传递并且能够保持响应性。当您要将一个 prop 中的属性作为 ref 传给组合逻辑函数时,toRef 就派上了用场。

const state = reactive({
  foo: 1,
  bar: 2,
})

const fooRef = toRef(state, 'foo')

fooRef.value++
console.log(state.foo) // 2

state.foo++
console.log(fooRef.value) // 3

toRefs

把一个响应式对象转换成普通对象,该普通对象的每个 property 都是一个 ref ,和响应式对象 property 一一对应。当想要从一个组合逻辑函数中返回响应式对象时,用 toRefs 是很有效的,该 API 让消费组件可以 解构 / 扩展(使用 ... 操作符)返回的对象,并不会丢失响应性。

isRef

检查一个值是否为一个 ref 对象。

isProxy

检查一个对象是否是由 reactive 或者 readonly 方法创建的代理。

isReactive

检查一个对象是否是由 reactive 创建的响应式代理。如果这个代理是由 readonly 创建的,但是又被 reactive 创建的另一个代理包裹了一层,那么同样也会返回 true

isReadonly

检查一个对象是否是由 readonly 创建的只读代理。

const state = reactive({
  foo: 1,
  bar: 2,
})

const stateAsRefs = toRefs(state)
/*
stateAsRefs 的类型如下:

{
  foo: Ref<number>,
  bar: Ref<number>
}
*/

// ref 对象 与 原属性的引用是 "链接" 上的
state.foo++
console.log(stateAsRefs.foo) // 2

stateAsRefs.foo.value++
console.log(state.foo) // 3

高级响应式系统 API

customRef

customRef 用于自定义一个 ref,可以显式地控制依赖追踪和触发响应,接受一个工厂函数,两个参数分别是用于追踪的 track 与用于触发响应的 trigger,并返回一个一个带有 getset 属性的对象 这是一个使用自定义 ref 实现带防抖功能的 v-model的栗子

<input v-model="text" />

function useDebouncedRef(value, delay = 200) {
  let timeout
  return customRef((track, trigger) => {
    return {
      get() {
        track()
        return value
      },
      set(newValue) {
        clearTimeout(timeout)
        timeout = setTimeout(() => {
          value = newValue
          trigger()
        }, delay)
      },
    }
  })
}

export default {
  setup() {
    return {
      text: useDebouncedRef('hello'),
    }
  },
}

markRaw

显式标记一个对象为“永远不会转为响应式代理”,函数返回这个对象本身。

shallowReactive

只为某个对象的私有(第一层)属性创建浅层的响应式代理,不会对“属性的属性”做深层次、递归地响应式代理,而只是保留原样。

shallowReadonly

只为某个对象的自有(第一层)属性创建浅层的只读响应式代理,同样也不会做深层次、递归地代理,深层次的属性并不是只读的。

shallowRef

创建一个 ref ,将会追踪它的 .value 更改操作,但是并不会对变更后的 .value 做响应式代理转换(即变更不会调用 reactive

toRaw

返回由 reactivereadonly 方法转换成响应式代理的普通对象。这是一个还原方法,可用于临时读取,访问不会被代理/跟踪,写入时也不会触发更改。不建议一直持有原始对象的引用。请谨慎使用。


另外,补充几点。首先,Vue3.0 是通过 TypeScript 进行重构的,ts 的类型检查回大大减少引入意外错误的几率,减轻维护负担。

Vue3.0 对虚拟 DOM 的算法进行了优化,在对所有节点进行检测时,一个模板可以被拆分为被这些结构指令分隔的嵌套块,对于没有动态改变节点结构的模板指令(比如使用 v-ifv-for),这一块的节点结构就是静态的,它生成的代码会被提升到渲染函数外。每次需要重新渲染这些对象时,就不必再重复地创建这些对象,这样也提高了内存使用率并且降低了垃圾回收频率。对于元素级别,编译器会根据需要执行的更新类型,为具有动态绑定的元素生成一个优化标志,运行时会获取这个标志并且采用更快速的路径。

还有 Vue3.0 通过大多数全局 API 和帮助程序移动到了 module.exports 属性上。这样 module bundler 能静态地分析模块的依赖关系,并且删除与未使用的 module.exports 属性相关的代码,还生成了对树抖动友好的代码,在模板中实际使用某个特性是,才导入该特性的帮助程序。

尽管增加了很多新特性,但是 Vue3.0 压缩后的大小比 Vue2.x 小了一半!


以上是对比教程上的内容找出的差异,最重要的就是 Composition APIReactivity 也是我觉得最难的部分。另外 Vue3.0 的文档仍处于开发中,后续可能还会有一些改动,请以文档为准,还没有直接上手进行开发,因此没有提出太多个人见解,仅作为与 Vue2.x 的对比。