最近更新:添加“不再提醒”选项的处理逻辑;重构。
支持:
- 权限不足时,可使用默认提示框;
- 权限不足时,也可自定义提示框
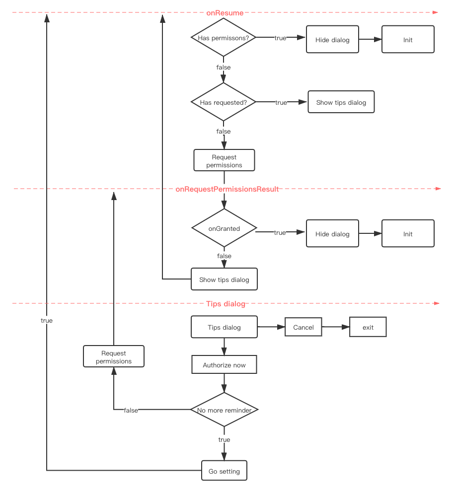
业务流程图:

注意:用户选择“不再提示”选项,requestPermissions会调用失败,但是会走onRequestPermissionsResult回调。所以可以在onRequestPermissionsResult方法中判断shouldShowRequestPermissionRationale方法。
shouldShowRequestPermissionRationale返回值:
- true:再次申请权限,会出现一个“权限被拒后,不再提示”的选项;
- false: 如果用户选择“不再提示”选项,会返回false。表示用户不想再看。 具体可以参考:这篇文章或者官网
该库的使用方式: 1.在project的build.gradle文件中添加:
maven { url 'https://jitpack.io' }
2.在app的build.gradle文件中添加:
implementation 'com.github.jjjSilence:PermissionUtils:1.0.5'
最新的版本号:点击此处
3.使用示例: