Tomcat8之后,针对Http协议默认使用org.apache.coyote.http11.Http11NioProtocol,也就是NIO模式。通过之前的博客分析,我们知道Connector组件在初始化和start的时候会触发它子组件(Http11NioProtocol、NIOEndpoint的初始化和start)。
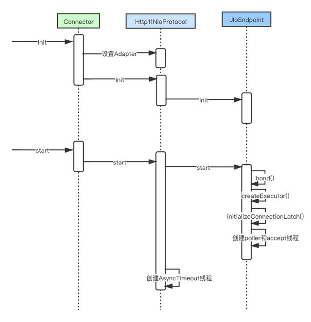
NIO模式工作时序图
还是像之前那样,我们先整理出NIO模式启动时的时序图。

从上面的时序图可以看出,整个流程的重点是在NioEndpoint这个类中。下面我们通过源代码看下这几个重点方法。
Copy//NIO模式绑定端口public void bind() throws Exception { //初始化套接字服务,需要注意的是在NIO模式下,这个ServerSocketChannel还是阻塞模式的 initServerSocket(); //设置默认的acceptor线程数,默认是1个,这个参数暂时好像没法修改(??) //注意这个参数和acceptCount(接收请求连接的数量)之间的区别 if (acceptorThreadCount == 0) { acceptorThreadCount = 1; } //设置pollerThreadCount,根据CPU的核数来,CPU大于2个设置为2,否则为1 if (pollerThreadCount <= 0) pollerThreadCount = 1; } //设置CountDownLatch setStopLatch(new CountDownLatch(pollerThreadCount)); initialiseSsl(); selectorPool.open(); }这个代码主要做了些初始化工作,初始化套接字服务,初始化acceptorThreadCount和pollerThreadCount等。
再看看startInternal代码:
Copy@Overridepublic void startInternal() throws Exception { if (!running) { running = true; paused = false; //创建3个缓存 //频繁创建SocketProcessor成本高 processorCache = new SynchronizedStack<>(SynchronizedStack.DEFAULT_SIZE, socketProperties.getProcessorCache()); eventCache = new SynchronizedStack<>(SynchronizedStack.DEFAULT_SIZE, socketProperties.getEventCache()); nioChannels = new SynchronizedStack<>(SynchronizedStack.DEFAULT_SIZE, socketProperties.getBufferPool()); //一般情况下,我们自己不配置线程池,所以会进入这个方法,也可以自己在server.xml中配置这个线程池。 if ( getExecutor() == null ) { //创建一个核心线程数是10,最大线程数是200,队列长度是Integer.MaxValue的线程池 //注意下,这边线程池的逻辑和JDK中线程池的逻辑不一样,默认创建10个线程,当请求数 //超过10个的话会继续创建,最大创建200个线程,超过200个后,任务就会进入阻塞队列 //值得注意的是Tomcat的线程池继承了JDK的ThreadPoolExecutor,但是重写了线程池的默认 //机制。Tomcat的线程池会默认创建corePoolSize个线程,此时线程池中的线程都是空闲的。 //随着不断向线程池中添加任务,空闲线程逐渐减少,当线程池中的空闲线程耗尽之前,任务 //都会直接被提交到线程池的队列中(这些任务会立即被空闲线程消费),当线程池中没有空闲 //线程而且线程池中的线程总数没达到MaximumPoolSize,会创建一个新的线程来执行新的任务; //当线程池的大小达到MaximumPoolSize时,直接将任务放进队列,等到有线程空闲下来后再处理 //这个任务。(参考TaskQueue的offer方法) createExecutor(); } initializeConnectionLatch(); // Start poller threads //开启poller线程,如果CPU是多核就开启2个,否则开启一个 pollers = new Poller[getPollerThreadCount()]; for (int i=0; i<pollers.length; i++) { pollers[i] = new Poller(); Thread pollerThread = new Thread(pollers[i], getName() + "-ClientPoller-"+i); pollerThread.setPriority(threadPriority); pollerThread.setDaemon(true); pollerThread.start(); } //开启acceptor线程,默认开启一个acceptor线程 startAcceptorThreads(); }}Acceptor线程分析
acceptor线程的作用是接收客户端请求,启动之后一个loop线程一直在监听用户请求。值得注意的是,如果用户一直没法请求过来,这个线程也是会一直阻塞的,直到有请求过来。
Copy//Acceptor这个类是NIOEndpoint的一个内部类public void run() { int errorDelay = 0; // 一直会监听,直到关闭tomcat while (endpoint.isRunning()) { // Loop if endpoint is paused while (endpoint.isPaused() && endpoint.isRunning()) { state = AcceptorState.PAUSED; try { Thread.sleep(50); } catch (InterruptedException e) { // Ignore } } if (!endpoint.isRunning()) { break; } state = AcceptorState.RUNNING; try { //如果已经接受的请求超过maxAcceptCount,那么accept线程进入wait状态 endpoint.countUpOrAwaitConnection(); if (endpoint.isPaused()) { continue; } U socket = null; try { //接受socket,这个方法会阻塞,因为NIOEndpoint在初始化的时候 //将ServerSocketChannel设置成了阻塞模式 socket = endpoint.serverSocketAccept(); } catch (Exception ioe) { endpoint.countDownConnection(); if (endpoint.isRunning()) { // Introduce delay if necessary errorDelay = handleExceptionWithDelay(errorDelay); // re-throw throw ioe; } else { break; } } errorDelay = 0; if (endpoint.isRunning() && !endpoint.isPaused()) { //这边委托给NioEndpoint的setSocketOptions方法处理 if (!endpoint.setSocketOptions(socket)) { endpoint.closeSocket(socket); } } else { endpoint.destroySocket(socket); } } catch (Throwable t) { ExceptionUtils.handleThrowable(t); String msg = sm.getString("endpoint.accept.fail"); if (t instanceof Error) { Error e = (Error) t; if (e.getError() == 233) { log.warn(msg, t); } else { log.error(msg, t); } } else { log.error(msg, t); } } } state = AcceptorState.ENDED;}下面看下NioEndpoint的setSocketOptions(SocketChannel socket)方法:
Copyprotected boolean setSocketOptions(SocketChannel socket) { // Process the connection try { //disable blocking, APR style, we are gonna be polling it socket.configureBlocking(false); Socket sock = socket.socket(); socketProperties.setProperties(sock); //使用缓存的NioChannel,没有缓存的则新建 NioChannel channel = nioChannels.pop(); if (channel == null) { SocketBufferHandler bufhandler = new SocketBufferHandler( socketProperties.getAppReadBufSize(), socketProperties.getAppWriteBufSize(), socketProperties.getDirectBuffer()); if (isSSLEnabled()) { channel = new SecureNioChannel(socket, bufhandler, selectorPool, this); } else { channel = new NioChannel(socket, bufhandler); } } else { channel.setIOChannel(socket); //使用缓存的channel,但是需要重新reset这个信道 channel.reset(); } //将socket注册到poller队列中 getPoller0().register(channel); } catch (Throwable t) { ExceptionUtils.handleThrowable(t); try { log.error("",t); } catch (Throwable tt) { ExceptionUtils.handleThrowable(tt); } // Tell to close the socket return false; } return true; }Tomcat以NIO模式启动时NioEndpoint组件将启动某个端口的监听,一个连接到来后将被注册到NioChannel队列中,由Poller(轮询器)负责检测通道的读写事件,并在创建任务后扔进线程池中,线程池进行任务处理。处理过程中将通过协议解析器Http11NioProcessor组件对HTTP协议解析,同时通过适配器(Adapter)匹配到指定的容器进行处理并响应客户端。

LimitLatch组件负责对连接数的控制,Acceptor组件负责接收套接字连接并注册到通道队列里面,Poller组件负责轮询检查事件列表,Poller池包含了若干Poller组件,SocketProcessor组件是任务定义器,Executor组件是负责处理套接字的线程池。下面将对每个组件的结构与作用进行解析。
连接数控制器LimitLatch
NIO模式中的LimitLatch组件和BIO模式中的LimitLatch组件功能一致,作用也是对最大连接数的限制。
与BIO中的控制器不同的是,控制阀门的大小不相同,BIO模式受本身模式的限制,它的连接数与线程数比例是1:1的关系,所以当连接数太多时将导致线程数也很多,JVM线程数过多将导致线程间切换成本很高。默认情况下,Tomcat处理连接池的线程数为200,所以BIO流量控制阀门大小也默认设置为200。但NIO模式能克服BIO连接数的不足,它能基于事件同时维护大量的连接,对于事件的遍历只须交给同一个或少量的线程,再把具体的事件执行逻辑交给线程池。例如,Tomcat把套接字接收工作交给一个线程,而把套接字读写及处理工作交给N个线程,N一般为CPU核数。对于NIO模式,Tomcat默认把流量阀门大小设置为10 000,如果你想更改大小,可以通过server.xml中节点的maxConnections属性修改,同时要注意,连接数到达最大值后,操作系统仍然会接收客户端连接,直到操作系统接收队列被塞满。队列默认长度为100,可通过server.xml中节点的acceptCount属性配置。
Acceptor组件
Acceptor的主要职责也是监听是否有客户端连接进来并接收连接,这里需要注意的是,accept操作是阻塞的。假如用户一直没有请求发送过来,acceptor线程将一直阻塞。
Acceptor接收SocketChannel对象后要把它设置为非阻塞,这是因为后面对客户端所有的连接都采取非阻塞模式处理。接着设置套接字的一些属性,再封装成非阻塞通道对象。非阻塞通道可能是NioChannel也可能是SecureNioChannel,这取决于使用HTTP通信还是使用HTTPS通信。最后将非阻塞通道对象注册到通道队列中并由Poller负责检测事件。
任务定义器SocketProcessor
与JIoEndpoint组件相似,将任务放到线程池中处理前需要定义好任务的执行逻辑。根据线程池的约定,它必须扩展Runnable接口:
Copyprotected class SocketProcessor extends SocketProcessorBase<NioChannel> { //NIO方式读取套接字处理,并返回 //连接数减一 //关闭连接}因为NIO与BIO模式有很大不同,其中一个很大不同在于BIO每次返回都肯定能获取若干字节,而NIO无法保证每次读取的字节量,可多可少甚至可能没有,所以对于NIO模式,只能“尝试”处理请求报文。例如,第一次只读取了请求头部的一部分,不足以开始处理,但并不会阻塞,而是继续往下执行,直到下次循环到来,此时可能请求头部的另外一部分已经被读取,则可以开始处理请求头部。
连接轮询器Poller
NIO模型需要同时对很多连接进行管理,管理的方式则是不断遍历事件列表,对相应连接的相应事件做出处理,而遍历的工作正是交给Poller负责。Poller负责的工作可以用下图简单表示出来,在Java层面上看,它不断轮询事件列表,一旦发现相应的事件则封装成任务定义器SocketProcessor,进而扔进线程池中执行任务。当然,由于NioEndpoint组件内有一个Poller池,因此如果不存在线程池,任务将由Poller直接执行。

Poller内部依赖JDK的Selector对象进行轮询,Selector会选择出待处理的事件,每轮询一次就选出若干需要处理的通道,例如从通道中读取字节、将字节写入Channel等。在NIO模式下,因为每次读取的数据是不确定的,对于HTTP协议来说,每次读取的数据可能既包含了请求行也包含了请求头部,也可能不包含请求头部,所以每次只能尝试去解析报文。若解析不成功则等待下次轮询读取更多的数据后再尝试解析,若解析报文成功则做一些逻辑处理后对客户端响应,而这些报文解析、逻辑处理、响应等都是在任务定义器中定义的。
Poller池子
在NIO模式下,对于客户端连接的管理都是基于事件驱动的,上一节提到NioEndpoint组件包含了Poller组件,Poller负责的工作就是检测事件并处理事件。但假如整个Tomcat的所有客户端连接都交给一个线程来处理,那么即使这个线程是不阻塞的,整体处理性能也可能无法达到最佳或较佳的状态。为了提升处理性能,Tomcat设计成由多个Poller共同处理所有客户端连接,所有连接均摊给每个Poller处理,而这些Poller便组成了Poller池。
整个结构如图6.40所示,客户端连接由Acceptor组件接收后按照一定的算法放到通道队列上。这里使用的是轮询调度算法,从第1个队列到第N个队列循环分配,假如这里有3个Poller,则第1个连接分配给第1个Poller对应的通道列表,第2个连接分配给第2个Poller对应的通道列表,以此类推,到第4个连接又分配到第1个Poller对应的通道列表上。这种算法基本保证了每个Poller所对应处理的连接数均匀,每个Poller各自轮询检测自己对应的事件列表,一旦发现需要处理的连接则对其进行处理。这时如果NioEndpoint组件包含任务执行器(Executor)则会将任务处理交给它,但假如没有Executor组件,Poller则自己处理任务。

Poller池的大小多少比较合适呢?Tomcat使用了一个经典的算法Math.min(2, Runtime. getRuntime().availableProcessors()),即会根据Tomcat运行环境决定Poller组件的数量。所以在Tomcat中最少会有两个Poller组件,而如果运行在更多处理器的机器上,则JVM可用处理器个数等于Poller组件的个数。
作者: 程序员自由之路
出处:https://www.cnblogs.com/54chensongxia/p/13289174.html