[码出高效]你应该学习的技巧!!!

1,348 阅读3分钟

【高效插件】

笔记记录工具

notion

下载地址

学生可以申请教育免费 ,个人感觉学习成本还是不低的

image-20200716091955985

系统工具

快速搜索

alfred 目前只有mac平台有

image-20200716092028723

wox win平台可以使用

image-20200716092052552

htools 三个平台都有

image-20200716092111249

主要差别 wox 和alfred可以自定义 查找快捷键

htools 比较简约 ,个人更加喜欢htool中的文档插件 对于进行网页查找则需要多一步

截图 和贴图

snipaste 只有mac和win 平台有

使用场景主要是创建代码的一个快照 ,减少开两个窗口的资源消耗

下载链接

image-20200716092233617

粘贴板增强工具

Paste mac平台

下载链接

image-20200716092252305

win 平台 1Clipboard

个人没有安装使用过可以考虑使用

可以通过utools 安装剪切板 实现

画图工具:

draw.io

链接

可以保存三端 google device onedrive 以及本地 配合google drive很好用

paradigm

这个也是画图软件 里面比较多的是公司使用的模版 适合作为模版学习

链接

文档阅读器

clear view 只有mac版本

image-20200716092316160

icould 苹果生态的云盘

picgo 图床 可以使用阿里云oss 适合写typora 使用,一键转换所有本地图片到oss

picgo 有免费的图床 每小时20张的限制

typora md文档记录神器 配合picgo等插件使用更方便

mac 分屏软件

MagnetPro 桌⾯软件排列辅助⼯具,⼀键将软件缩放到固定位置

win

直接使用win+上下左右吧

xmind

脑图软件 需要学习如何制作脑图

谷歌插件

Infinity

链接

油猴插件

image-20200716092708540

链接

LastPass 帮助你记住所有的密码 个人偏向于使用谷歌账号直接记住

链接

前端助手 fehelper

image-20200716092735705

链接

彩云小译 中英文对照的翻译助手很实用

image-20200716092936604

链接

Weava Highlighter 网页高亮 且永久保存个人感觉用处不大

链接

Print Friendly & PDF 去除广告后打印为pdf 避免格式问题 个人用处不大

链接

写作猫 帮忙查看是文档中是否有不连贯语句或者错别字

链接

codeif 变量命名软件 个人感觉用处不大

链接

IDEA插件

Material Theme UI 优秀界面UI推荐安装

Java Stream Debugger 兼容的版本没有适配到2020

Generate All setters 推荐使用 自动创建返回类型的所有set方法

Auto filling Java call arguments 比较实用 自动实现参数自动匹配

GenerateO2O do bo vo 自动转换 没有2020 版本

Rainbow Brackets 括号彩虹颜色设置

MyBatisCoderHelper 推荐使用xml 文件和java文件 直接跳转

PlantUML integration plantUML 画图感觉应用很广泛配合utools 中plantUMl文档使用很方便

Stack trace to UML 暂时没有用到过 ,转换堆栈信息为UML形式

IDE Features Trainer 快速学习idea的快捷键

Maven Helper 暂时没有用到使用场景

FindBugs 扫描代码 具体需要对照代码提示

jol-java-object-layout 查看java对象布局和大小 比较实用

sequence digram 查看方法的流程和状态十分推荐

具体使用方法可以百度插件名字进行学习

IDEA 快捷键

Idea 中推荐快捷键使用

书签

win为例

  1. F11 创建书签节点
  2. shift+ F11查看创建的书签
  3. ctrl+F11 可以自定义书签编号
  4. ctrl+编号 实现快速跳转

mac 为例

  1. F3书签
  2. cmd + f3 显⽰书签
  3. cmd +e 最近访问

网站

  1. 谷歌学术
  2. 搜狗知乎
  3. 搜狗微信

搜狗知乎和微信 可以快速找到信息,帮你快速入门,谷歌学术可以看看论文。

IDEA实用技巧

全局搜索

查看类结构

代码调试

代码调试 带特定条件

代码调试 特定异常断点设置

远程调式 (暂时没有使用到)

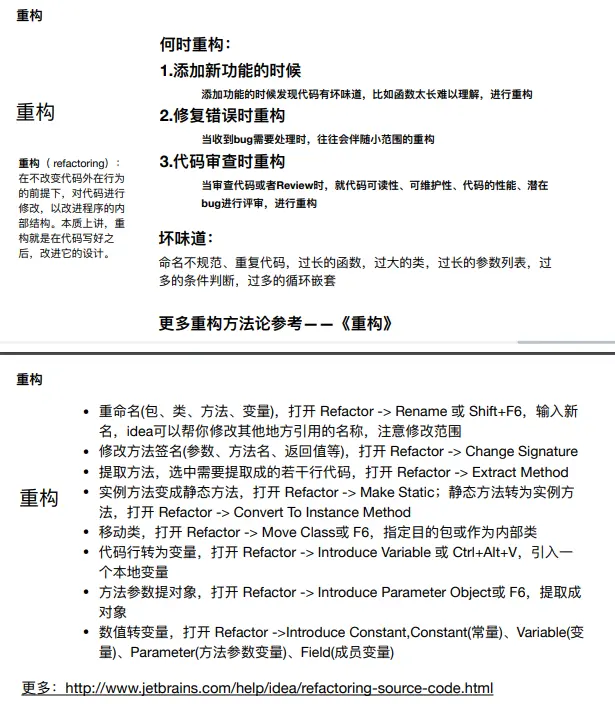
重构

感谢明明如月学长分享的一些高效工具。因为热爱所以分享.

md 文件放在我的github仓库中 需要自取 链接 如果能点个start那就更好了嘻嘻。