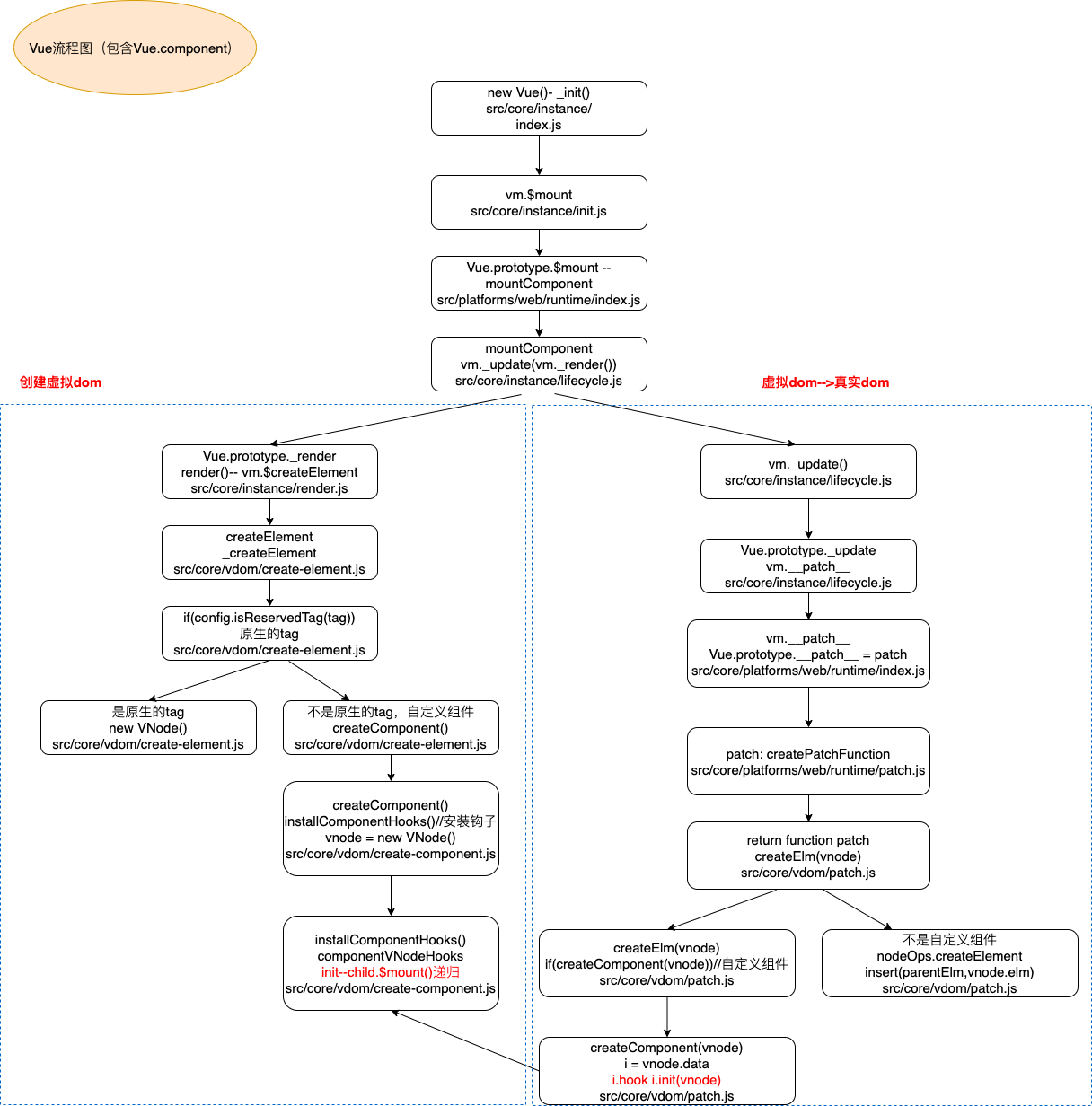
图解vue源码---初始化流程 沐言 2020-07-13 131 阅读1分钟 通过源码的学习,逐渐了解到vue的初始化流程 下面出一张图来看看从new Vue() 来看看流程图 上图就是一个源码中的流程图 后续继续分析当数据变化的时候,怎么做到响应式的