Android Handler消息机制

203 阅读3分钟

Android 的消息机制主要是指 Handler 的运行机制及MessageQueue 和 Looper 的工作过程,这三个实际上是一体的,只不过是我们开发中比较多地接触到 Handler 而已。 Handler 的主要作用就是将一个任务切换到某个指定的线程去执行。

  • MessageQueue

    保存由Looper 调度的消息列表。消息不是直接添加到MessageQueue,而是通过与Looper关联的 Handler 对象添加。可以通过 Looper.myQueue() 获取当前线程的MessageQueue。

    主要使用到 enqueueMessage(Message msg, long when) 、next() 两个方法,分别是插入、取出。从源码实现可以看出MessageQueue 其实是单链表的结构实现的,单链表在插入和删除上具有优势。

    • enqueueMessage(Message msg, long when)
    boolean enqueueMessage(Message msg, long when) {
        if (msg.target == null) {
            throw new IllegalArgumentException("Message must have a target.");
        }
        if (msg.isInUse()) {
            throw new IllegalStateException(msg + " This message is already in use.");
        }
    
        synchronized (this) {
            if (mQuitting) {
                IllegalStateException e = new IllegalStateException(
                        msg.target + " sending message to a Handler on a dead thread");
                Log.w(TAG, e.getMessage(), e);
                msg.recycle();
                return false;
            }
    
            msg.markInUse();
            msg.when = when;
            Message p = mMessages;
            boolean needWake;
            if (p == null || when == 0 || when < p.when) {
                // New head, wake up the event queue if blocked.
                msg.next = p;
                mMessages = msg;
                needWake = mBlocked;
            } else {
                // Inserted within the middle of the queue.  Usually we don't have to wake
                // up the event queue unless there is a barrier at the head of the queue
                // and the message is the earliest asynchronous message in the queue.
                needWake = mBlocked && p.target == null && msg.isAsynchronous();
                Message prev;
                for (;;) {
                    prev = p;
                    p = p.next;
                    if (p == null || when < p.when) {
                        break;
                    }
                    if (needWake && p.isAsynchronous()) {
                        needWake = false;
                    }
                }
                msg.next = p; // invariant: p == prev.next
                prev.next = msg;
            }
    
            // We can assume mPtr != 0 because mQuitting is false.
            if (needWake) {
                nativeWake(mPtr);
            }
        }
        return true;
    }
    

    以上为enqueueMessage 源码,其实就是单链表的插入操作,具体逻辑就不赘述了。

    • next()
    Message next() {
        // Return here if the message loop has already quit and been disposed.
        // This can happen if the application tries to restart a looper after quit
        // which is not supported.
        final long ptr = mPtr;
        if (ptr == 0) {
            return null;
        }
    
        int pendingIdleHandlerCount = -1; // -1 only during first iteration
        int nextPollTimeoutMillis = 0;
        for (;;) {
            if (nextPollTimeoutMillis != 0) {
                Binder.flushPendingCommands();
            }
    
            nativePollOnce(ptr, nextPollTimeoutMillis);
    
            synchronized (this) {
                // Try to retrieve the next message.  Return if found.
                final long now = SystemClock.uptimeMillis();
                Message prevMsg = null;
                Message msg = mMessages;
                if (msg != null && msg.target == null) {
                    // Stalled by a barrier.  Find the next asynchronous message in the queue.
                    do {
                        prevMsg = msg;
                        msg = msg.next;
                    } while (msg != null && !msg.isAsynchronous());
                }
                if (msg != null) {
                    if (now < msg.when) {
                        // Next message is not ready.  Set a timeout to wake up when it is ready.
                        nextPollTimeoutMillis = (int) Math.min(msg.when - now, Integer.MAX_VALUE);
                    } else {
                        // Got a message.
                        mBlocked = false;
                        if (prevMsg != null) {
                            prevMsg.next = msg.next;
                        } else {
                            mMessages = msg.next;
                        }
                        msg.next = null;
                        if (DEBUG) Log.v(TAG, "Returning message: " + msg);
                        msg.markInUse();
                        return msg;
                    }
                } else {
                    // No more messages.
                    nextPollTimeoutMillis = -1;
                }
    
                // Process the quit message now that all pending messages have been handled.
                if (mQuitting) {
                    dispose();
                    return null;
                }
    
                // If first time idle, then get the number of idlers to run.
                // Idle handles only run if the queue is empty or if the first message
                // in the queue (possibly a barrier) is due to be handled in the future.
                if (pendingIdleHandlerCount < 0
                        && (mMessages == null || now < mMessages.when)) {
                    pendingIdleHandlerCount = mIdleHandlers.size();
                }
                if (pendingIdleHandlerCount <= 0) {
                    // No idle handlers to run.  Loop and wait some more.
                    mBlocked = true;
                    continue;
                }
    
                if (mPendingIdleHandlers == null) {
                    mPendingIdleHandlers = new IdleHandler[Math.max(pendingIdleHandlerCount, 4)];
                }
                mPendingIdleHandlers = mIdleHandlers.toArray(mPendingIdleHandlers);
            }
    
            // Run the idle handlers.
            // We only ever reach this code block during the first iteration.
            for (int i = 0; i < pendingIdleHandlerCount; i++) {
                final IdleHandler idler = mPendingIdleHandlers[i];
                mPendingIdleHandlers[i] = null; // release the reference to the handler
    
                boolean keep = false;
                try {
                    keep = idler.queueIdle();
                } catch (Throwable t) {
                    Log.wtf(TAG, "IdleHandler threw exception", t);
                }
    
                if (!keep) {
                    synchronized (this) {
                        mIdleHandlers.remove(idler);
                    }
                }
            }
    
            // Reset the idle handler count to 0 so we do not run them again.
            pendingIdleHandlerCount = 0;
    
            // While calling an idle handler, a new message could have been delivered
            // so go back and look again for a pending message without waiting.
            nextPollTimeoutMillis = 0;
        }
    }
    

    可以发现next 方法是一个死循环方法,如果消息队列中没有消息就会阻塞,当有新消息加入时next 会返回这条消息并从列表中移除。

  • Looper

    用于为线程运行消息循环的类。主要就是循环MessangerQueue 中的消息,有就拿出来处理,没就阻塞在那里。

    默认情况下,线程没有与之关联的消息循环,可以在线程中调用prepare() 方法创建一个,并且调用loop() 开启消息循环,可以通过调用quit() 可以进行退出。

    • prepare()
     /** Initialize the current thread as a looper.
      * This gives you a chance to create handlers that then reference
      * this looper, before actually starting the loop. Be sure to call
      * {@link #loop()} after calling this method, and end it by calling
      * {@link #quit()}.
      */
    public static void prepare() {
        prepare(true);
    }
    
    private static void prepare(boolean quitAllowed) {
        if (sThreadLocal.get() != null) {
            throw new RuntimeException("Only one Looper may be created per thread");
        }
        sThreadLocal.set(new Looper(quitAllowed));
    }
    
    /**
     * Initialize the current thread as a looper, marking it as an
     * application's main looper. The main looper for your application
     * is created by the Android environment, so you should never need
     * to call this function yourself.  See also: {@link #prepare()}
     */
    public static void prepareMainLooper() {
        prepare(false);
        synchronized (Looper.class) {
            if (sMainLooper != null) {
                throw new IllegalStateException("The main Looper has already been prepared.");
            }
            sMainLooper = myLooper();
        }
    }
    
        /**
     * Returns the application's main looper, which lives in the main thread of the application.
     */
    public static Looper getMainLooper() {
        synchronized (Looper.class) {
            return sMainLooper;
        }
    }
    

    可以看到Looper 不仅提供了prepare() 方法,还提供了prepareMainLooper() 方法,这个方法主要是提供给ActivityThread 线程使用,而且还提供getMainLooper() 方法,我们可以通过它获取主线程的Looper。

    • loop()
     /**
     * Run the message queue in this thread. Be sure to call
     * {@link #quit()} to end the loop.
     */
    public static void loop() {
        final Looper me = myLooper();
        if (me == null) {
            throw new RuntimeException("No Looper; Looper.prepare() wasn't called on this thread.");
        }
        final MessageQueue queue = me.mQueue;
    
        // Make sure the identity of this thread is that of the local process,
        // and keep track of what that identity token actually is.
        Binder.clearCallingIdentity();
        final long ident = Binder.clearCallingIdentity();
    
        for (;;) {
            Message msg = queue.next(); // might block
            if (msg == null) {
                // No message indicates that the message queue is quitting.
                return;
            }
    
            // This must be in a local variable, in case a UI event sets the logger
            final Printer logging = me.mLogging;
            if (logging != null) {
                logging.println(">>>>> Dispatching to " + msg.target + " " +
                        msg.callback + ": " + msg.what);
            }
    
            final long slowDispatchThresholdMs = me.mSlowDispatchThresholdMs;
    
            final long traceTag = me.mTraceTag;
            if (traceTag != 0 && Trace.isTagEnabled(traceTag)) {
                Trace.traceBegin(traceTag, msg.target.getTraceName(msg));
            }
            final long start = (slowDispatchThresholdMs == 0) ? 0 : SystemClock.uptimeMillis();
            final long end;
            try {
                msg.target.dispatchMessage(msg);
                end = (slowDispatchThresholdMs == 0) ? 0 : SystemClock.uptimeMillis();
            } finally {
                if (traceTag != 0) {
                    Trace.traceEnd(traceTag);
                }
            }
            if (slowDispatchThresholdMs > 0) {
                final long time = end - start;
                if (time > slowDispatchThresholdMs) {
                    Slog.w(TAG, "Dispatch took " + time + "ms on "
                            + Thread.currentThread().getName() + ", h=" +
                            msg.target + " cb=" + msg.callback + " msg=" + msg.what);
                }
            }
    
            if (logging != null) {
                logging.println("<<<<< Finished to " + msg.target + " " + msg.callback);
            }
    
            // Make sure that during the course of dispatching the
            // identity of the thread wasn't corrupted.
            final long newIdent = Binder.clearCallingIdentity();
            if (ident != newIdent) {
                Log.wtf(TAG, "Thread identity changed from 0x"
                        + Long.toHexString(ident) + " to 0x"
                        + Long.toHexString(newIdent) + " while dispatching to "
                        + msg.target.getClass().getName() + " "
                        + msg.callback + " what=" + msg.what);
            }
    
            msg.recycleUnchecked();
        }
    }
    

    可以看到loop() 方法是一个死循环去获取MessageQueue 中的消息并进行处理,只有当next 返回null 时才会退出。

    • quit()
    /**
     * Quits the looper.
     * <p>
     * Causes the {@link #loop} method to terminate without processing any
     * more messages in the message queue.
     * </p><p>
     * Any attempt to post messages to the queue after the looper is asked to quit will fail.
     * For example, the {@link Handler#sendMessage(Message)} method will return false.
     * </p><p class="note">
     * Using this method may be unsafe because some messages may not be delivered
     * before the looper terminates.  Consider using {@link #quitSafely} instead to ensure
     * that all pending work is completed in an orderly manner.
     * </p>
     *
     * @see #quitSafely
     */
    public void quit() {
        mQueue.quit(false);
    }
    
    /**
     * Quits the looper safely.
     * <p>
     * Causes the {@link #loop} method to terminate as soon as all remaining messages
     * in the message queue that are already due to be delivered have been handled.
     * However pending delayed messages with due times in the future will not be
     * delivered before the loop terminates.
     * </p><p>
     * Any attempt to post messages to the queue after the looper is asked to quit will fail.
     * For example, the {@link Handler#sendMessage(Message)} method will return false.
     * </p>
     */
    public void quitSafely() {
        mQueue.quit(true);
    }
    

    可以看到还有一个quitSafely() 二者的区别是,quit() 会直接退出,quitSafely() 会把已有的消息处理完后再退出。 它们都是调用MessageQueue 的quit(),当该方法被调用是会标记退出队列,此时next方法将会返回null 这样就终止了。

  • Handler

    Handler 的工作主要包含消息的发送和接收过程。消息的发送可以通过post 一系列方法和send 一系列方法来实现,最终都是调用sendMessageAtTime(Message msg, long uptimeMillis) 方法实现的。

        public boolean sendMessageAtTime(Message msg, long uptimeMillis) {
        MessageQueue queue = mQueue;
        if (queue == null) {
            RuntimeException e = new RuntimeException(
                    this + " sendMessageAtTime() called with no mQueue");
            Log.w("Looper", e.getMessage(), e);
            return false;
        }
        return enqueueMessage(queue, msg, uptimeMillis);
    }
    
    private boolean enqueueMessage(MessageQueue queue, Message msg, long uptimeMillis) {
        msg.target = this;
        if (mAsynchronous) {
            msg.setAsynchronous(true);
        }
        return queue.enqueueMessage(msg, uptimeMillis);
    }
    

    可以看到,Handler 发送消息其实就是往MessageQueue 里面插入一条消息,然后通过next 方法把这条消息给Looper,最终又由Looper 交给Handler 的dispatchMessage 处理。

     /**
     * Handle system messages here.
     */
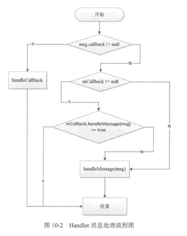
    public void dispatchMessage(Message msg) {
        if (msg.callback != null) {
            handleCallback(msg);
        } else {
            if (mCallback != null) {
                if (mCallback.handleMessage(msg)) {
                    return;
                }
            }
            handleMessage(msg);
        }
    }
    

    可以看到dispatchMessage 的实现其实很简单,如果Message 的callback != null 就交给handleCallback 处理。这里其实就是执行post 传进来的Runable,然后检查 mCallback,不为空就交给mCallback 处理,否则交给子类处理。

图片来源于《Android 开发艺术探索》

本文主要参考《Android 开发艺术探索》,为了加深印象所写,也希望能够帮助到其他的小伙伴。