牛市来了?这几款开源项目让你的交易更加得心应手

629 阅读2分钟

最近大家的股票和基金有没有一片飘红,传说中的牛市来了吗?不专业的 Gitee 不敢在这里乱讲,但是今天可以为大家推荐几款优质的证券类开源项目,希望可以为大家的交易助上一臂之力,都有哪些一起来看看吧。

1.funds

项目作者:rabt

开源许可协议:GPL-3.0

项目地址:https://gitee.com/rabt/funds

自选基金,实时查看您关注的基金,助您快速获取实时数据。可以用来查看您的自选基金的实时估值情况,可以自由的增减自选基金。您的自选基金数据会跟随账号同步。

2.StockAnalysisSystem

项目作者:SleepySoft

开源许可协议:Apache-2.0

项目地址:https://gitee.com/SleepySoft/StockAnalysisSystem

上市公司财报分析系统。

3.match-trade

项目作者:kinbug

开源许可协议:Apache-2.0

项目地址:https://gitee.com/flying-cattle/match-trade

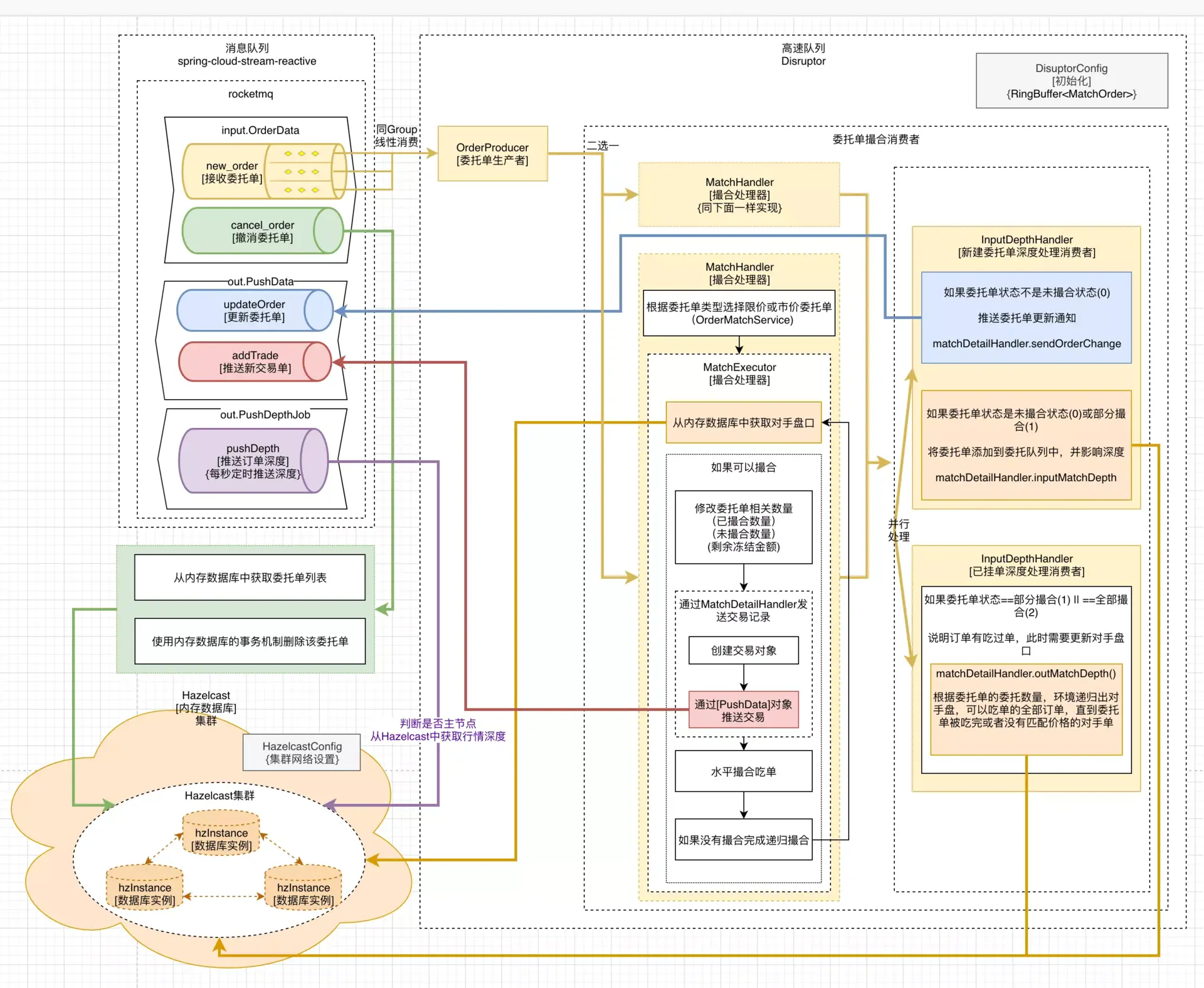
最高效的交易所撮合引擎,采用伦敦外汇交易所LMAX开源的Disruptor框架,用Hazelcast进行分布式内存存取,以及原子性操作。使用数据流的方式进行计算撮合序列,采用价格水平独立撮合逻辑,实现高效大数据撮合。

4.zvt

项目作者:foolcage

开源许可协议:MIT

项目地址:https://gitee.com/foolcage/zvt

ZVT是对fooltrader重新思考后编写的量化项目,其包含可扩展的数据recorder,api,因子计算,选股,回测,交易,以及统一的可视化,定位为中低频、多级别、多因子、多标的、全市场分析和交易框架。

5.QUANTAXIS

项目作者:yutiansut

项目地址:https://gitee.com/yutiansut/QUANTAXIS

简单的讲 QUANTAXIS 提供的是一个从0到一个完整的可以上实盘的支持多市场多周期多策略的框架, 支持局域网/互联网远程部署。

6.hikyuu

项目作者:fasiondog

开源许可协议:MIT

项目地址:https://gitee.com/fasiondog/hikyuu

Hikyuu Quant Framework是一款基于C++/Python的开源量化交易研究框架,用于策略分析及回测(仅受限于数据,如有数据也可用于期货等)。

希望以上几款优质的开源项目不仅能让大家有新的技术理解,还能帮助大家在市场上有所收获,如果你想在 Gitee 上看到更多证券类开源项目,那就点击后面的链接吧:gitee.com/explore/sto…