KVO 的用法
首先需要了解KVO基本使用,KVO的全称 Key-Value Observing,俗称“键值监听”,可以用于监听某个对象属性值的改变。
- (void)viewDidLoad {
[super viewDidLoad];
Person *p1 = [[Person alloc] init];
Person *p2 = [[Person alloc] init];
p1.age = 1;
p1.age = 2;
p2.age = 2;
// self 监听 p1的 age属性
NSKeyValueObservingOptions options = NSKeyValueObservingOptionNew | NSKeyValueObservingOptionOld;
[p1 addObserver:self forKeyPath:@"age" options:options context:nil];
p1.age = 10;
[p1 removeObserver:self forKeyPath:@"age"];
}
- (void)observeValueForKeyPath:(NSString *)keyPath ofObject:(id)object change:(NSDictionary<NSKeyValueChangeKey,id> *)change context:(void *)context
{
NSLog(@"监听到%@的%@改变了%@", object, keyPath,change);
}
// 打印内容
监听到<Person: 0x604000205460>的age改变了{
kind = 1;
new = 10;
old = 2;
}
KVO 疑问 (都调用set方法,但是触发的方法不一样)
通过上述代码我们发现,一旦age属性的值发生改变时,就会通知到监听者,并且我们知道赋值操作都是调用 set方法,我们可以来到Person类中重写age的set方法,观察是否是KVO在set方法内部做了一些操作来通知监听者。
我们发现即使重写了set方法,p1对象和p2对象调用同样的set方法,但是我们发现p1除了调用set方法之外还会另外执行监听器的observeValueForKeyPath方法。
说明KVO在运行时获取对p1对象做了一些改变。相当于在程序运行过程中,对p1对象做了一些变化,使得p1对象在调用setage方法的时候可能做了一些额外的操作,所以问题出在对象身上,两个对象在内存中肯定不一样,两个对象可能本质上并不一样 。接下来来探索KVO内部是怎么实现的。
KVO底层实现分析 (添加KVO 后新生成的类,是元类的子类,重写了原类的set方法)
首先我们对上述代码中添加监听的地方打断点,看观察一下,addObserver方法对p1对象做了什么处理?也就是说p1对象在经过addObserver方法之后发生了什么改变,我们通过打印isa指针如下图所示。

通过上图我们发现,p1对象执行过addObserver操作之后,p1对象的isa指针由之前的指向类对象Person变为指向NSKVONotifyin_Person类对象,而p2对象没有任何改变。 也就是说一旦p1对象添加了KVO监听以后,其isa指针就会发生变化,因此set方法的执行效果就不一样了。
那么我们先来观察p2对象在内容中是如何存储的,然后对比p2来观察p1。 首先我们知道,p2在调用setage方法的时候,首先会通过p2对象中的isa指针找到Person类对象,然后在类对象中找到setage方法。然后找到方法对应的实现。如下图所示

但是刚才我们发现p1对象的isa指针在经过KVO监听之后已经指向了NSKVONotifyin_Person类对象,NSKVONotifyin_Person其实是Person的子类,那么也就是说其superclass指针是指向Person类对象的,NSKVONotifyin_Person是runtime在运行时生成的。那么p1对象在调用setage方法的时候,肯定会根据p1的isa找到NSKVONotifyin_Person,在NSKVONotifyin_Person中找setage的方法及实现。
那么如何验证KVO真的如上面所讲的方式实现 (添加KVO 前后,打印set方法的实现地址)
首先经过之前打断点打印isa指针,我们已经验证了,在执行添加监听的方法时,会将isa指针指向一个通过runtime创建的Person的子类NSKVONotifyin_Person。 另外我们可以通过打印方法实现的地址来看一下p1和p2的setage的方法实现的地址在添加KVO前后有什么变化。
// 通过methodForSelector找到方法实现的地址
NSLog(@"添加KVO监听之前 - p1 = %p, p2 = %p", [p1 methodForSelector: @selector(setAge:)],[p2 methodForSelector: @selector(setAge:)]);
NSKeyValueObservingOptions options = NSKeyValueObservingOptionNew | NSKeyValueObservingOptionOld;
[p1 addObserver:self forKeyPath:@"age" options:options context:nil];
NSLog(@"添加KVO监听之后 - p1 = %p, p2 = %p", [p1 methodForSelector: @selector(setAge:)],[p2 methodForSelector: @selector(setAge:)]);

我们发现在添加KVO监听之前,p1和p2的setAge方法实现的地址相同,而经过KVO监听之后,p1的setAge方法实现的地址发生了变化,我们通过打印方法实现来看一下前后的变化发现,确实如我们上面所讲的一样,p1的setAge方法的实现由Person类方法中的setAge方法转换为了C语言的Foundation框架的_NSsetIntValueAndNotify函数。
Foundation框架中会根据属性的类型,调用不同的方法。例如我们之前定义的int类型的age属性,那么我们看到Foundation框架中调用的_NSsetIntValueAndNotify函数。那么我们把age的属性类型变为double重新打印一遍


NSKVONotifyin_Person内部结构是怎样的? (动态类,内部实现的方法)
首先我们知道,NSKVONotifyin_Person作为Person的子类,其superclass指针指向Person类,并且NSKVONotifyin_Person内部一定对setAge方法做了单独的实现,那么NSKVONotifyin_Person同Person类的差别可能就在于其内存储的对象方法及实现不同。 我们通过runtime分别打印Person类对象和NSKVONotifyin_Person类对象内存储的对象方法
- (void)viewDidLoad {
[super viewDidLoad];
Person *p1 = [[Person alloc] init];
p1.age = 1.0;
Person *p2 = [[Person alloc] init];
p1.age = 2.0;
// self 监听 p1的 age属性
NSKeyValueObservingOptions options = NSKeyValueObservingOptionNew | NSKeyValueObservingOptionOld;
[p1 addObserver:self forKeyPath:@"age" options:options context:nil];
[self printMethods: object_getClass(p2)];
[self printMethods: object_getClass(p1)];
[p1 removeObserver:self forKeyPath:@"age"];
}
- (void) printMethods:(Class)cls
{
unsigned int count ;
Method *methods = class_copyMethodList(cls, &count);
NSMutableString *methodNames = [NSMutableString string];
[methodNames appendFormat:@"%@ - ", cls];
for (int i = 0 ; i < count; i++) {
Method method = methods[i];
NSString *methodName = NSStringFromSelector(method_getName(method));
[methodNames appendString: methodName];
[methodNames appendString:@" "];
}
NSLog(@"%@",methodNames);
free(methods);
}
上述打印内容如下

通过上述代码我们发现NSKVONotifyin_Person中有4个对象方法。 分别为setAge: class dealloc _isKVOA ,那么至此我们可以画出NSKVONotifyin_Person的内存结构以及方法调用顺序。

这里NSKVONotifyin_Person重写class方法是为了隐藏NSKVONotifyin_Person。不被外界所看到。我们在p1添加过KVO监听之后,分别打印p1和p2对象的class可以发现他们都返回Person。
NSLog(@"%@,%@",[p1 class],[p2 class]);
// 打印结果 Person,Person
如果NSKVONotifyin_Person不重写class方法,那么当对象要调用class对象方法的时候就会一直向上找来到nsobject,而nsobect的class的实现大致为返回自己isa指向的类,返回p1的isa指向的类那么打印出来的类就是NSKVONotifyin_Person,但是apple不希望将NSKVONotifyin_Person类暴露出来,并且不希望我们知道NSKVONotifyin_Person内部实现,所以在内部重写了class类,直接返回Person类,所以外界在调用p1的class对象方法时,是Person类。这样p1给外界的感觉p1还是Person类,并不知道NSKVONotifyin_Person子类的存在。 那么我们可以猜测NSKVONotifyin_Person内重写的class内部实现大致为
- (Class) class {
// 得到类对象,在找到类对象父类
return class_getSuperclass(object_getClass(self));
}
验证didChangeValueForKey:内部会调用observer的observeValueForKeyPath:ofObject:change:context:方法
我们在Person类中重写willChangeValueForKey:和didChangeValueForKey:方法,模拟他们的实现。
- (void)setAge:(int)age
{
NSLog(@"setAge:");
_age = age;
}
- (void)willChangeValueForKey:(NSString *)key
{
NSLog(@"willChangeValueForKey: - begin");
[super willChangeValueForKey:key];
NSLog(@"willChangeValueForKey: - end");
}
- (void)didChangeValueForKey:(NSString *)key
{
NSLog(@"didChangeValueForKey: - begin");
[super didChangeValueForKey:key];
NSLog(@"didChangeValueForKey: - end");
}
再次运行来查看didChangeValueForKey的方法内运行过程,通过打印内容可以看到,确实在didChangeValueForKey方法内部已经调用了observer的observeValueForKeyPath:ofObject:change:context:方法。

手动触发kvo
Person *p1 = [[Person alloc] init];
p1.age = 1.0;
NSKeyValueObservingOptions options = NSKeyValueObservingOptionNew | NSKeyValueObservingOptionOld;
[p1 addObserver:self forKeyPath:@"age" options:options context:nil];
[p1 willChangeValueForKey:@"age"];
[p1 didChangeValueForKey:@"age"];
[p1 removeObserver:self forKeyPath:@"age"];

通过打印我们可以发现,didChangeValueForKey方法内部成功调用了observeValueForKeyPath:ofObject:change:context:,并且age的值并没有发生改变。
KVC
什么是KVC
KVC,俗称“键值编码”,全称是“Key Value Coding”,它是一种可以直接通过字符串的名称(Key)来访问类属性的机制,而不是通过调用Setter或者Getter方法来进行访问。
KVC的常用方法如下 (keyPath 赋值的层次比较深)
- (void)setValue:(nullable id)value forKey:(NSString *)key;
- (nullable id)valueForKey:(NSString *)key;
- (void)setValue:(nullable id)value forKeyPath:(NSString *)keyPath;
- (nullable id)valueForKeyPath:(NSString *)keyPath;
KVC底层原理
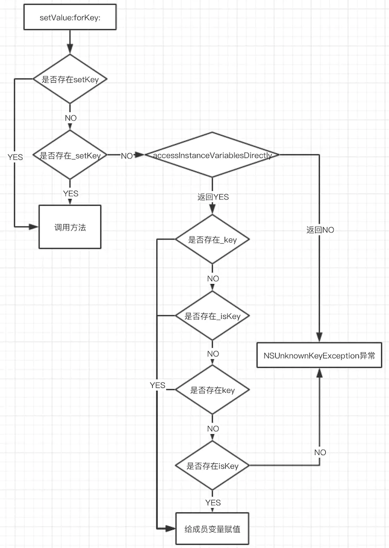
setValue:forkey:赋值流程
- 首先会按照setKey:、_setKey:的顺序到对象的方法列表中寻找这两个方法,如果找到了方法,则传参并且调用方法。
- 如果没有找到方法,则通过accessInstanceVariablesDirectly方法的返回值来决定是否能够查找成员变量。如果accessInstanceVariablesDirectly返回YES,则会按照以下顺序到成员变量列表中查找对应的成员变量:
_key _isKey key isKey
- 如果accessInstanceVariablesDirectly返回NO,则直接抛出NSUnknownKeyException异常。
- 如果在成员变量列表中找到对应的属性值,则直接进行赋值,如果找不到,则会抛出NSUnknownKeyException异常。
对应流程图如下:

valueForKey:取值流程
- 首先会按照以下顺序查找方法列表
getKey key isKey _key
- 如果找到就直接传递参数,调用方法,如果未找到则查看accessInstanceVariablesDi* rectly方法的返回值,如果返回NO,则直接抛出NSUnknownKeyException异常 如果accessInstanceVariablesDirectly方法返回YES,则按如下顺序查找成员变量列表
_key _isKey key isKey
- 如果能找到对应的成员变量,则直接获取成员变量的值,如果未找到,则抛出NSUnknownKeyException异常。
流程图如下:

小结
KVO的本质是什么?
- 当一个对象使用了KVO监听,iOS系统会修改这个对象的isa指针,改为指向一个全新的通过Runtime动态创建的子类,子类重写了set方法实现。
set方法实现内部会顺序调用willChangeValueForKey方法、原来的setter方法实现、didChangeValueForKey方法,而didChangeValueForKey方法内部又会调用监听器的observeValueForKeyPath:ofObject:change:context:监听方法 。
如何手动触发KVO
要我们自己调用willChangeValueForKey和didChangeValueForKey方法即可在不改变属性值的情况下手动触发KVO,并且这两个方法缺一不可。
通过KVC修改属性会触发KVO么?
会触发KVO,因为KVC是调用set方法,KVO就是监听set方法