上架Google Play Store,国内这些SDK千万不能用,小心被拒!

2,065 阅读3分钟

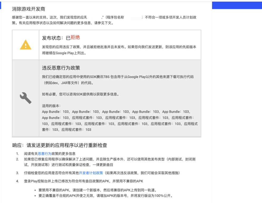
前两天EVA开发者交流群里一位朋友说收到Google Play邮件,APP上架被拒。原因是违反恶意行为政策,应用中使用的腾讯TBS SDK包含从 Google Play 以外的其他来源下载可执行代码(例如 dex、JAR 和 .so 文件)的代码腾讯官方其实也早就对此给出了建议,点此处查看今天我们就来聊聊Google Play恶意行为政策,以下是官方给出的解释:

我们不允许任何应用窃取数据、暗中监视用户或损害用户利益,或者做出其他恶意行为。

对于通过 Google Play 分发的应用,不得采用 Google Play 更新机制以外的其他任何方式修改、替换或更新应用本身。同样地,应用不得从 Google Play 以外的其他来源下载可执行代码(例如 dex、JAR 和 .so 文件)。

1. 采用 Google Play 更新机制以外的其他任何方式修改、替换或更新应用本身

此前支付宝也犯过这个错误:支付宝官方表示谷歌邮件通知的下架原因是支付宝APP的安卓版本带有升级功能。而按照谷歌最新修改的规则要求,上传到Google Play 市场的应用,不允许自身带升级功能,只能通过Google Play进行升级。

这个规则也算合情合理,如果每个APP都使用自动升级功能来更新自己,那么应用商店的审核就形同虚设了,开发者完全可以先上架一个无恶意功能的应用,然后通过自动升级的方式将恶意代码安装到用户手机上。

2.从Google商店以外的其他来源下载可执行代码(例如dex文件或本地代码)

远程代码执行会带来严重的安全和隐私风险。在任何时候,服务器所有者可能会改变应用程序的行为。

从一些开发者的经验来看,使用违规SDK会被直接下架或拒绝上架,后续调整代价还是挺大的,甚至有可能导致开发者账号被终止并承担经济损失。

目前市面上最常见的SDK 类型包括登录分享类、支付类、推送类、广告变现类和数据统计类。EVA数据整理了一份曾被Google Play “点名”的SDK 清单。

1. AltaMob,广告变现类

www.altamob.com/

2. 腾讯TBS,浏览服务

x5.tencent.com/tbs/index.h…

3. 腾讯Bugly,异常上报和运营统计服务

bugly.qq.com/v2/

4. 高德地图(AMAP),定位和地图(官网有GooglePlay专用版SDK)

lbs.amap.com/api

5. BatMobi,广告变现类

www.batmobi.net/index

6. YeahMobi,广告变现类

cn.yeahmobi.com/

7. Moplus,推送类,由百度开发

8. 有米 SDK,广告变现类

www.youmi.net/

小编提醒大家:使用第三方SDK之前最好看看官方文档,查明是否支持Google Play。如果APP不想被第三方SDK影响,目前可以解决的方法有两种:一是要求第三方修改SDK,二是换一家干净的。

千万不要滥用SDK,建议删除已经不用的SDK。误用含有恶意行为的 SDK,可能会导致应用直接下架甚至封号,希望开发者予以重视。

你也踩过SDK的坑吗?欢迎入群交流。

- E N D -


------ 关 于 我 们 ------
游戏&应用出海发行,一定要上Google Play,目前Google Play应用商店在线应用数量已超过320万,19年全年分发应用下载量超过1190亿。EVA数据为出海开发者提供准确的应用数据支持和ASO优化工具,助力开发者获得更多优质流量!


关注我们(evaaso_com)
公众号 : EVA数据
官方网址:www.evaaso.com
全方位助力出海玩家快速成长