【图解Springboot】IOC那些事儿(二)IOC容器初始化

530 阅读1分钟

关于源码解析的文章,我感觉阅读学习的效率并不高。没有脑图来的实在,自顶向下自行学习,能大大增加学习效率。【图解Springboot】系列文章只放干货,不说废话。图片仅供收藏,转载请标明出处,谢谢各位小伙伴!

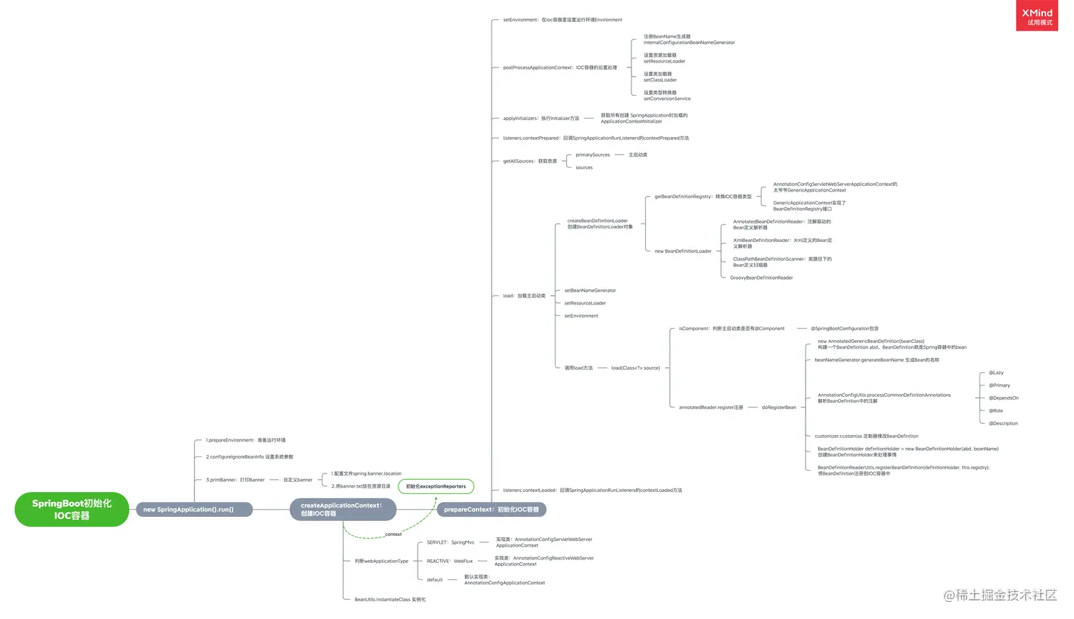
源码思维导图

总结


  1. 创建IOC容器时会根据webApplicationType选择不同的实现类。
  2. IOC容器创建好以后会初始化exceptionReporters异常报告器用来打印异常。
  3. IOC容器初始化会先后调SpringApplicationRunListenerscontextPreparedcontextLoaded方法,一次在创建和准备ApplicationContext之后,但在加载之前,一次在ApplicationContext已加载但在refreshContext之前。
  4. BeanDefinitionHolder用来持有一个BeanDefinitionBeanDefinition是对bean的描述,你也可以理解为BeanDefinition就是Spring容器中的bean
  5. refreshContext是IOC容器最核心的部分,后面会提到。