线程池 ThreadPoolExecutor 源码解析

995 阅读8分钟

ThreadPoolExecutor 源码解析

整体架构图

核心参数

  • corePoolSize:核心池的大小,这个参数跟线程池的实现原理有非常大的关系。在创建了线程池后,默认情况下,线程池中并没有任何线程,而是等待有任务到来才创建线程去执行任务,除非调用了prestartAllCoreThreads()或者prestartCoreThread()方法,从这2个方法的名字就可以看出,是预创建线程的意思,即在没有任务到来之前就创建corePoolSize个线程或者一个线程。默认情况下,在创建了线程池后,线程池中的线程数为0,当有任务来之后,就会创建一个线程去执行任务,当线程池中的线程数目达到corePoolSize后,就会把到达的任务放到缓存队列当中;
  • maximumPoolSize:线程池最大线程数,这个参数也是一个非常重要的参数,它表示在线程池中最多能创建多少个线程;
  • keepAliveTime:表示线程没有任务执行时最多保持多久时间会终止。默认情况下,只有当线程池中的线程数大于corePoolSize时,keepAliveTime才会起作用,直到线程池中的线程数不大于corePoolSize,即当线程池中的线程数大于corePoolSize时,如果一个线程空闲的时间达到keepAliveTime,则会终止,直到线程池中的线程数不超过corePoolSize。但是如果调用了allowCoreThreadTimeOut(boolean)方法,在线程池中的线程数不大于corePoolSize时,keepAliveTime参数也会起作用,直到线程池中的线程数为0;
  • unit:参数keepAliveTime的时间单位
  • workQueue:一个阻塞队列,用来存储等待执行的任务,这个参数的选择也很重要,会对线程池的运行过程产生重大影响,一般来说,这里的阻塞队列有以下几种选择
    • ArrayBlockingQueue
    • LinkedBlockingQueue
    • SynchronousQueue
  • handler:表示当拒绝处理任务时的策略,有以下四种取值
    • ThreadPoolExecutor.AbortPolicy:丢弃任务并抛出RejectedExecutionException异常
    • ThreadPoolExecutor.DiscardPolicy:也是丢弃任务,但是不抛出异常
    • ThreadPoolExecutor.DiscardOldestPolicy:丢弃队列最前面的任务,然后重新尝试执行任务(重复此过程)
    • ThreadPoolExecutor.CallerRunsPolicy:由调用线程处理该任务

Worker

// 线程池中任务执行的最小单元
// Worker 继承 AQS,具有锁功能
// Worker 实现 Runnable,本身是一个可执行的任务
private final class Workerextends AbstractQueuedSynchronizer implements Runnable
{
    private static final long serialVersionUID = 6138294804551838833L;

    // 任务运行的线程
    final Thread thread;
    // 需要执行的任务
    Runnable firstTask;
    volatile long completedTasks;

    // 非常巧妙的设计,Worker本身是个 Runnable,把自己作为任务传递给 thread
	// 内部有个属性又设置了 Runnable
    Worker(Runnable firstTask) {
        setState(-1); // inhibit interrupts until runWorker
        this.firstTask = firstTask;
        // 把 Worker 自己作为 thread 运行的任务
        this.thread = getThreadFactory().newThread(this);
    }
	//Worker 本身是 Runnable,run 方法是 Worker 执行的入口, runWorker 是外部的方法 
    public void run() {
        runWorker(this);
    }

    // Lock methods
	// 0 代表没有锁住,1 代表锁住
    protected boolean isHeldExclusively() {
        return getState() != 0;
    }

    protected boolean tryAcquire(int unused) {
        if (compareAndSetState(0, 1)) {
            setExclusiveOwnerThread(Thread.currentThread());
            return true;
        }
        return false;
    }

    protected boolean tryRelease(int unused) {
        setExclusiveOwnerThread(null);
        setState(0);
        return true;
    }

    public void lock()        { acquire(1); }
    public boolean tryLock()  { return tryAcquire(1); }
    public void unlock()      { release(1); }
    public boolean isLocked() { return isHeldExclusively(); }

    void interruptIfStarted() {
        Thread t;
        if (getState() >= 0 && (t = thread) != null && !t.isInterrupted()) {
            try {
                t.interrupt();
            } catch (SecurityException ignore) {
            }
        }
    }
}
  • Worker 很像是任务的代理,在线程池中,最小的执行单位就是 Worker,所以 Worker 实现了 Runnable 接口,实现了 run 方法

  • 在 Worker 初始化时 this.thread = getThreadFactory().newThread (this)这行代码比较关键,它把当前 Worker 作为线程的构造器入参,我们在后续的实现中会发现这样的代码:Thread t = w.thread; t.start (),此时的 w 是 Worker 的引用申明,此处 t.start 实际上执行的就是 Worker 的 run 方法

  • Worker 本身也实现了 AQS,所以其本身也是一个锁,其在执行任务的时候,会锁住自己,任务执行完成之后,会释放自己

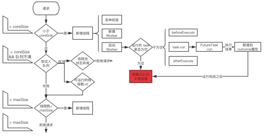
线程池的任务提交

线程池的任务提交从 submit 方法说起,submit 方法是 AbstractExecutorService 抽象类定义的,主要做了两件事情:

  • 把 Runnable 和 Callable 都转化成 FutureTask
  • 使用 execute 方法执行 FutureTask
public void execute(Runnable command) {
    if (command == null)
        throw new NullPointerException();
    int c = ctl.get();
    // 工作的线程小于核心线程数,创建新的线程,成功返回,失败不抛异常
    if (workerCountOf(c) < corePoolSize) {
        if (addWorker(command, true))
            return;
        // 线程池状态可能发生变化
        c = ctl.get();
    }
    // 工作的线程大于等于核心线程数,或者新建线程失败
	// 线程池状态正常,并且可以入队的话,尝试入队列
    if (isRunning(c) && workQueue.offer(command)) {
        int recheck = ctl.get();
        // 如果线程池状态异常 尝试从队列中移除任务,可以移除的话就拒绝掉任务
        if (!isRunning(recheck) && remove(command))
            reject(command);
        // 发现可运行的线程数是 0,就初始化一个线程,这里是个极限情况,入队的时候,突然发现可用线程都被回收了
        else if (workerCountOf(recheck) == 0)
            addWorker(null, false);
    }
    else if (!addWorker(command, false))
        reject(command);
}

addWorker 方法的作用是新建一个 Worker

// 结合线程池的情况看是否可以添加新的 worker
// firstTask 不为空可以直接执行,为空执行不了,Thread.run()方法有判断,Runnable为空不执行
// core 为 true 表示线程最大新增个数是 coresize,false 表示最大新增个数是 maxsize
// 返回 true 代表成功,false 失败
// break retry 跳到retry处,且不再进入循环
// continue retry 跳到retry处,且再次进入循环
private boolean addWorker(Runnable firstTask, boolean core) {
    retry:
    for (;;) {
        int c = ctl.get();
        int rs = runStateOf(c);

        if (rs >= SHUTDOWN &&
            ! (rs == SHUTDOWN &&
               firstTask == null &&
               ! workQueue.isEmpty()))
            return false;

        for (;;) {
            int wc = workerCountOf(c);
            // 工作中的线程数大于等于容量,或者大于等于 coreSize or maxS
            if (wc >= CAPACITY ||
                wc >= (core ? corePoolSize : maximumPoolSize))
                return false;
            if (compareAndIncrementWorkerCount(c))
                // break 结束 retry 的 for 循环
                break retry;
            c = ctl.get();
            // 线程池状态被更改
            if (runStateOf(c) != rs)
                continue retry;
        }
    }

    boolean workerStarted = false;
    boolean workerAdded = false;
    Worker w = null;
    try {
        // 巧妙的设计,Worker 本身是个 Runnable.
		// 在初始化的过程中,会把 worker 丢给 thread 去初始化
        w = new Worker(firstTask);
        final Thread t = w.thread;
        if (t != null) {
            final ReentrantLock mainLock = this.mainLock;
            mainLock.lock();
            try {
                int rs = runStateOf(ctl.get());

                if (rs < SHUTDOWN ||
                    (rs == SHUTDOWN && firstTask == null)) {
                    if (t.isAlive()) // precheck that t is startable
                        throw new IllegalThreadStateException();
                    workers.add(w);
                    int s = workers.size();
                    if (s > largestPoolSize)
                        largestPoolSize = s;
                    workerAdded = true;
                }
            } finally {
                mainLock.unlock();
            }
            if (workerAdded) {
                // 启动线程,实际上去执行 Worker.run() 方法
                t.start();
                workerStarted = true;
            }
        }
    } finally {
        if (! workerStarted)
            addWorkerFailed(w);
    }
    return workerStarted;
}

addWorker 方法首先是执行了一堆校验,然后使用 new Worker (firstTask) 新建了 Worker,最后使用 t.start () 执行 Worker,上文我们说了 Worker 在初始化时的关键代码:this.thread= getThreadFactory ().newThread (this),Worker(this) 是作为新建线程的构造器入参的,所以 t.start () 会执行到 Worker 的 run 方法上

final void runWorker(Worker w) {
    Thread wt = Thread.currentThread();
    Runnable task = w.firstTask;
    w.firstTask = null;
    w.unlock(); // allow interrupts
    boolean completedAbruptly = true;
    try {
        // task 为空的情况:
		// 1:任务入队列了,极限情况下,发现没有运行的线程,于是新增一个线程;
		// 2:线程执行完任务执行,再次回到 while 循环。
		// 如果 task 为空,会使用 getTask 方法阻塞从队列中拿数据,如果拿不到数据,会阻塞住
        while (task != null || (task = getTask()) != null) {
            w.lock();
            if ((runStateAtLeast(ctl.get(), STOP) ||
                 (Thread.interrupted() &&
                  runStateAtLeast(ctl.get(), STOP))) &&
                !wt.isInterrupted())
                wt.interrupt();
            try {
                //执行 before 钩子函数
                beforeExecute(wt, task);
                Throwable thrown = null;
                try {
                    task.run();
                } catch (RuntimeException x) {
                    thrown = x; throw x;
                } catch (Error x) {
                    thrown = x; throw x;
                } catch (Throwable x) {
                    thrown = x; throw new Error(x);
                } finally {
                    //执行 after 钩子函数,如果这里抛出异常,会覆盖 catch 的异常
					//所以这里异常最好不要抛出来
                    afterExecute(task, thrown);
                }
            } finally {
                //任务执行完成,计算解锁
                task = null;
                w.completedTasks++;
                w.unlock();
            }
        }
        completedAbruptly = false;
    } finally {
        processWorkerExit(w, completedAbruptly);
    }
}

线程执行完任务之后都在干啥

这个 while 循环有个 getTask 方法,getTask 的主要作用是阻塞从队列中拿任务出来,如果队列中有任务,那么就可以拿出来执行,如果队列中没有任务,这个线程会一直阻塞到有任务为止(或者超时阻塞),下面我们一起来看下 getTask 方法,源码如下:

// 从阻塞队列中拿任务
private Runnable getTask() {
    boolean timedOut = false;

    for (;;) {
        int c = ctl.get();
        int rs = runStateOf(c);

        //线程池关闭 && 队列为空,不需要在运行了,直接放回
        if (rs >= SHUTDOWN && (rs >= STOP || workQueue.isEmpty())) {
            decrementWorkerCount();
            return null;
        }

        int wc = workerCountOf(c);

        // true 运行的线程数大于 coreSize || 核心线程也可以被灭亡
        boolean timed = allowCoreThreadTimeOut || wc > corePoolSize;

        // 队列以 LinkedBlockingQueue 为例,timedOut 为 true 的话说明下面 poll 方法执行返回的是
        // 说明在等待 keepAliveTime 时间后,队列中仍然没有数据
        // 说明此线程已经空闲了 keepAliveTime 了
        // 再加上 wc > 1 || workQueue.isEmpty() 的判断
        // 所以使用 compareAndDecrementWorkerCount 方法使线程池数量减少 1
        // 并且直接 return,return 之后,此空闲的线程会自动被回收
        if ((wc > maximumPoolSize || (timed && timedOut))
            && (wc > 1 || workQueue.isEmpty())) {
            if (compareAndDecrementWorkerCount(c))
                return null;
            continue;
        }

        try {
            Runnable r = timed ?
                workQueue.poll(keepAliveTime, TimeUnit.NANOSECONDS) :
            workQueue.take();
            if (r != null)
                return r;
            timedOut = true;
        } catch (InterruptedException retry) {
            timedOut = false;
        }
    }
}
  • 使用队列的 poll 或 take 方法从队列中拿数据,根据队列的特性,队列中有任务可以返回,队列中无任务会阻塞
  • 方法中的第二个 if 判断,说的是在满足一定条件下(条件看注释),会减少空闲的线程,减少的手段是使可用线程数减一,并且直接 return,直接 return 后,该线程就执行结束了,JVM 会自动回收该线程

面试题

如果我想在线程池任务执行之前和之后,做一些资源清理的工作,可以么,如何做

可 以 的 , ThreadPoolExecutor 提 供 了 一 些 钩 子 函 数 , 我 们 只 需 要 继 承ThreadPoolExecutor 并实现这些钩子函数即可。在线程池任务执行之前实现 beforeExecute方法,执行之后实现 afterExecute 方法

说说你对线程池的理解

  1. ThreadPoolExecutor 类结构;
  2. ThreadPoolExecutor coreSize、maxSize 等重要属性;
  3. Worker 的重要作用;
  4. submit 的整个过程