经历了多次大规模一线实战的阿里巴巴Java开发手册泰山版来了!

599 阅读3分钟

《Java开发手册》是阿里巴巴集团技术团队的集体智慧结晶和经验总结, 经历了多次大规模一线实战的检验及不断完善,公开到业界后,众多社区开发者踊跃参与,共同打磨完善,系统化地整理成册,当前的版本是泰山版。



Java开发手册泰山版

现代软件行业的高速发展对开发者的综合素质要求越来越高,因为不仅是编程知识点,其它维度的知识点也会影响到软件的最终交付质量。比如:数据库的表结构和索引设计缺陷可能带来软件上的架构缺陷或性能风险;工程结构混乱导致后续维护艰难;没有鉴权的漏洞代码易被黑客攻击等等。

所以本手册以Java开发者为中心视角, 划分为编程规约、异常日志、单元测试、安全规约、MySQL数据库、工程结构、设计规约七个维度, 再根据内容特征, 细分成若干二级子目录。另外,依据约束力强弱及故障敏感性,规约依次分为强制、推荐、参考三大类。在延伸信息中,“说明”对规约做了适当扩展和解释;“正例”提倡什么样的编码和实现方式;“反例”说明需要提防的雷区,以及真实的错误案例。

《手册》版本历史

2016年3月,《手册》由阿里研发效能事业部云效高级技术专家孤尽首次发布在ATA(阿里内部技术同学华山论剑处)。

2017年2月,《手册》的PDF版首次对外公开,便在各大网络平台引发热议。

2017年9月,历经3个版本迭代,《手册》PDF终极版正式发布。

2017年10月,《手册》配套扫描插件在杭州云栖大会《研发效能峰会》发布,45万名开发工程师下载,数以千计企业在内部推行。

2018年5月,《手册》详尽版发布,新增16条设计规约!

2018年10月,《手册》升级版新书《码出高效:Java 开发手册》在杭州云栖大会《开发者生态峰会》上正式发布,并宣布将所有收益捐赠于技术公益项目“83行代码计划”。

2019年6月,《手册》华山版发布,新增了21条新规约、修改描述112处,完善了若干处示例。

在今天,《Java开发手册》正式推出泰山版,升级涵盖以下方面:

发布错误码统一解决方案

新增34条新规约

修改描述90处

完善若干处示例

目录如下:

关注 转发+转发+转发,后台私信我回复 【资料】 即可获取!

添加小助手VX:xuanwo008 即可获取! 即可获取!

命名风格:

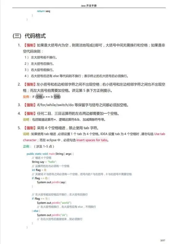
代码格式:

异常处理:

对软件开发来说,适当的规范和标准绝不是消灭代码内容的创造性、优雅性,而是限制过度个性化,以一种普遍认可的统一方式一起做事,提升协作效率,降低沟通成本。代码的字里行间流淌的是软件系统的血液,质量的提升是尽可能少踩坑,杜绝踩重复的坑,切实提升系统稳定性,码出质量。

以上是内容的部分截图,完整内容我们已为您整理好,如需获取完整《Java开发手册》PDF文档见如下领取方式。

如何获取

添加小助手VX:xuanwo008 即可获取!