低通滤波器的应用

198 阅读1分钟

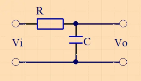
一阶滤波器电路图

一阶低通滤波器

  1. 一阶低通滤波器传递函数
V_o=\frac{\frac{1}{Cs}}{R+\frac{1}{Cs}}V_i
V_o=\frac{1}{RCs+1}V_i

传递函数:

H(s)=\frac{1}{RCs+1}

因为s=jw

H(jw)=\frac{1}{RCjw+1}

幅频特性|H(jw)|=\frac{\sqrt{(分子实部)^2+(分子实部)^2}}{\sqrt{(分母实部)^2+(分母实部)^2}} 相频特性arctan\frac{分子虚部}{分子实部}-arctan\frac{分母虚部}{分母实部}

低通滤波器的幅频特性为:

|(H(j\omega))|=\frac{1}{\sqrt{(RC\omega)^2+1}}

低通滤波器的相频特性为:

\theta(\omega)=arctan(\frac{0}{1}-arctan(\frac{RC\omega}{1}))=-arctan(RC\omega)