这篇其实是主要根据rocketmq源码的readme文档,把主要流程和关键点梳理一下,必要的地方会分析下源码,因为文档里写的不如直接看源码来的清楚。rocketmq官方文档地址:github.com/apache/rock…
原理描述
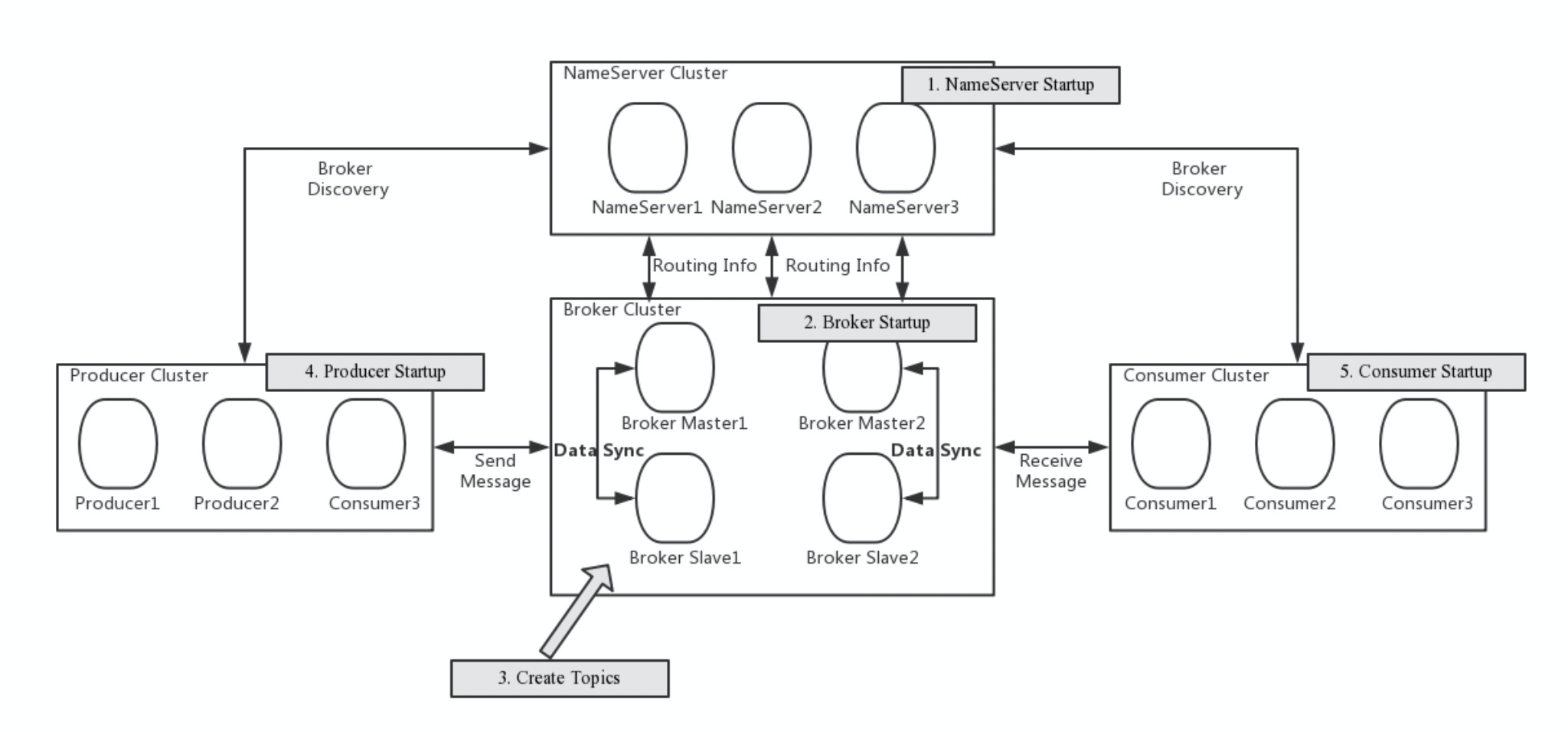
模块架构

RocketMQ架构上主要分为四部分,如上图所示:
Producer:消息发布的角色,支持分布式集群方式部署。Producer通过MQ的负载均衡模块选择相应的Broker集群队列进行消息投递,投递的过程支持快速失败并且低延迟。
Consumer:消息消费的角色,支持分布式集群方式部署。支持以push推,pull拉两种模式对消息进行消费。同时也支持集群方式和广播方式的消费,它提供实时消息订阅机制,可以满足大多数用户的需求。
NameServer:NameServer是一个非常简单的Topic路由注册中心,其角色类似Dubbo中的zookeeper,支持Broker的动态注册与发现。主要包括两个功能:Broker管理,NameServer接受Broker集群的注册信息并且保存下来作为路由信息的基本数据。然后提供心跳检测机制,检查Broker是否还存活;路由信息管理,每个NameServer将保存关于Broker集群的整个路由信息和用于客户端查询的队列信息。然后Producer和Conumser通过NameServer就可以知道整个Broker集群的路由信息,从而进行消息的投递和消费。NameServer通常也是集群的方式部署,各实例间相互不进行信息通讯。Broker是向每一台NameServer注册自己的路由信息,所以每一个NameServer实例上面都保存一份完整的路由信息。当某个NameServer因某种原因下线了,Broker仍然可以向其它NameServer同步其路由信息,Producer,Consumer仍然可以动态感知Broker的路由的信息。
BrokerServer:Broker主要负责消息的存储、投递和查询以及服务高可用保证,为了实现这些功能,Broker包含了以下几个重要子模块。
- Remoting Module:整个Broker的实体,负责处理来自clients端的请求。
- Client Manager:负责管理客户端(Producer/Consumer)和维护Consumer的Topic订阅信息
- Store Service:提供方便简单的API接口处理消息存储到物理硬盘和查询功能。
- HA Service:高可用服务,提供Master Broker 和 Slave Broker之间的数据同步功能。
- Index Service:根据特定的Message key对投递到Broker的消息进行索引服务,以提供消息的快速查询。
存储概念

- CommitLog:消息主体以及元数据的存储主体,存储Producer端写入的消息主体内容,消息内容不是定长的。单个文件大小默认1G ,文件名长度为20位,左边补零,剩余为起始偏移量,比如00000000000000000000代表了第一个文件,起始偏移量为0,文件大小为1G=1073741824;当第一个文件写满了,第二个文件为00000000001073741824,起始偏移量为1073741824,以此类推。消息主要是顺序写入日志文件,当文件满了,写入下一个文件;
- ConsumeQueue:消息消费队列,引入的目的主要是提高消息消费的性能,由于RocketMQ是基于主题topic的订阅模式,消息消费是针对主题进行的,如果要遍历commitlog文件中根据topic检索消息是非常低效的。Consumer即可根据ConsumeQueue来查找待消费的消息。其中,ConsumeQueue(逻辑消费队列)作为消费消息的索引,保存了指定Topic下的队列消息在CommitLog中的起始物理偏移量offset,消息大小size和消息Tag的HashCode值。consumequeue文件可以看成是基于topic的commitlog索引文件,故consumequeue文件夹的组织方式如下:topic/queue/file三层组织结构,具体存储路径为:$HOME/store/consumequeue/{topic}/{queueId}/{fileName}。同样consumequeue文件采取定长设计,每一个条目共20个字节,分别为8字节的commitlog物理偏移量、4字节的消息长度、8字节tag hashcode,单个文件由30W个条目组成,可以像数组一样随机访问每一个条目,每个ConsumeQueue文件大小约5.72M;
- IndexFile:IndexFile(索引文件)提供了一种可以通过key或时间区间来查询消息的方法。Index文件的存储位置是:
$HOME \store\index${fileName},文件名fileName是以创建时的时间戳命名的,固定的单个IndexFile文件大小约为400M,一个IndexFile可以保存 2000W个索引,IndexFile的底层存储设计为在文件系统中实现HashMap结构,故rocketmq的索引文件其底层实现为hash索引。
调用逻辑
nameserv
nameserv比较简单,其实就是一个注册中心的逻辑,broker启动之后会把自己的地址信息等注册到namserv上,这里其实就是基于netty的通信,然后producer实例启动的时候会先去和nameserv建立链接然后获取broker信息,name不承载负载均衡的功能。
producer
因为负载均衡都是在客户端实现的,所以producer会首先启动一个客户端,这个客户端首先会去启动netty实例,连接nameserv将producer自己注册到nameserv上。之后在发送消息时,producer会从nameserv上获取topic对应broker的存储列表,更新本地的缓存,尝试找到topic对应的broker。


所以最终producer的发送的东西就是,选择broker,然后选择brocker的消费队列,把这个队列的id,消息的topic,消息的内容,tag等东西封装到消息报文里,通过netty发送到broker端。
broker
broker这个东西是所有模块里面最复杂的,首先它启动的时候创建了一堆线程池队列等,粗略数了一下有十多个,但是这些线程池也是,实现他的消息队列的核心逻辑。

上图中,两个逻辑是比较最重要的,第一个是messageStore,是message的存储的服务,处理了commitlog和consumeIndex的存储,但是这两个是放在不同的线程里面做的,producer发送消息过来会直接先写进commitlog日志里,在broker 启动的时候会创建一条单一线程,专门从commitlog里面获取没有被消费的消息,然后构造ConsumeQueue实例,创建consumeQueue索引文件,用来给消费者消费。
然后后面的remotingservice和fastRemotingServer其实都是启动netty的客户端和服务端,用于和namesrv、producer和consumer消息的收发。
接收producer消息
接收消息发送消息这些,其实就是走的标准的netty的Reactor的模型,这个官方文档上有,下面也会简单说下,可以根据nettyserver的创建的,找到处理的handler。



SendMessageProcessor中的processRequest方法。


这里后续的处理流程就是校验请求头,请求类型等,组装存储的数据结构,最终会调用我们之前启动的时候创建的messageStore这个类中去存储。

存储的过程中,其实只存储了commitlog这个日志,没有去构建消费队列,也没有构建消费者队列的的索引文件,写入commitlog后就会直接返回给producer,表示成功。

consumeQueue构建
看开发者指南的时候,有的地方一带而过,导致我看源码的时候一直没想明白这个consumeQueue到底是什么时候创建的,导致思维有个断层,后来又仔细看了下文档,才知道他其实是在broker启动的时候start了一条线程,专门根据commitlog的内容把消息分发到不同的队列中,因为在我的想法里,可能我直接扔到线程池里异步构建consumeQueue也是可以的,虽然还是需要一条这样的线程进行掉电之后的补偿,可能我太菜了吧。
在broker的start()方法里面,启动的messageStore,在messageStore里面,又启动了一个单线程处理器。

这个start方法里面其实是个死循环,只要服务不停,就不听的从commitlog里面读取消息分发,具体的实现在doReput()。


dispatch()会调用putMessagePositionInfo()方法,putMessagePositionInfo方法首先在consumeQueueTable中找到对应TOPIC和queueID的ConsumerQueue然后调用ConsumerQueue的putMessagePositionInfoWrapper方法构建ConsumerQueue。


ConsumeQueue的putMessagePositionInfoWrapper完成ConsumerQueue的构建。

putMessagePositionInfo构建consumerQueue

到这里就说明了consumeQueue是怎么构建起来的了。
consumer
在Consumer启动后,它就会通过定时任务不断地向RocketMQ集群中的所有Broker实例发送心跳包(其中包含了,消息消费分组名称、订阅关系集合、消息通信模式和客户端id的值等信息)。Broker端在收到Consumer的心跳消息后,会将它维护在ConsumerManager的本地缓存变量—consumerTable,同时并将封装后的客户端网络通道信息保存在本地缓存变量—channelInfoTable中,为之后做Consumer端的负载均衡提供可以依据的元数据信息。
consumer的负载均衡,或者说他的并发就是根据consumeQueue来实现的,先来说下为什么需要consumeQueue的这个东西,在rocketmq的消息模型中,其实也使用了“请求-确认”的机制,确定消息不再传递的过程中由于网络或者服务器故障,或者消费失败导致丢失,没有推送,所以在消费端,消费者在收到消息运行消费逻辑(比如,将数据保存到数据库)后,会返回给broker一个确认的ACK,broker才会认定这条消息消费成功,但是这个给消费端带来了问题,因为要保证消息的有序性,在一条消息被消费成功之前是不会继续下一条消息的消费的(其实如果真的消费不掉,broker会把这条消息放到一个单独的死信队列中,进行后续处理),否则会出现消息空洞,不能保证有序性,比如一个订单产生了三条消息,订单创建,订单付款,订单完成,这个顺序是不能乱的,顺序消费才有意义,所以在这个例子下面需要保证消息消费的的顺序,rocketmq的做法就是把这三条消息都放到一个队列里面,队头的消息没有消费成功,就不消费下一个,但是不相关的两笔订单的消息又想同时消费怎么做,那就是在添加一个队列,增加消费者的数量这样就可以实现并发扩容。

所以Rocketmq的实现方式是这样的,对于需要有序的消息,会放到同一个消费队列里,在rocketmq的设计里,同一个topic下面会有多个消费组,消费组的概念就是topic下面的消息会投放到所有的消费组中,每个消费组都消费主题中一份完整的消息,不同消费组之间消费进度彼此不受影响,也就是说,一条消息被 Consumer Group1 消费过,也会再给 Consumer Group2 消费。消费组中包含多个消费者,同一个组内的消费者是竞争消费的关系,每个消费者负责消费组内的一部分消息。如果一条消息被消费者 Consumer1 消费了,那同组的其他消费者就不会再收到这条消息。
一上面的订单为例,producer发送消息的时候,会经过一个负载均衡的算法,这个是允许客户自定义的。
// RocketMQ通过MessageQueueSelector中实现的算法来确定消息发送到哪一个队列上
// RocketMQ默认提供了两种MessageQueueSelector实现:随机/Hash
// 当然你可以根据业务实现自己的MessageQueueSelector来决定消息按照何种策略发送到消息队列中
SendResult sendResult = producer.send(msg, new MessageQueueSelector() {
@Override
public MessageQueue select(List<MessageQueue> mqs, Message msg, Object arg) {
Integer id = (Integer) arg;
int index = id % mqs.size();
return mqs.get(index);
}
}, orderId);
这样我们可以决定,同一个订单号可以通过自定义的取模分配到同一个队列上,每个消费者同时管理整个消费组中的多个队列,订单的消息在队列中是有序的,在整个消费组或者topic下是无序的,这样既保证了顺序执行,又保证了提高并发度不造成消息空洞。
其实我个人认为对于乱序消费可以容忍消息空洞,因为我开发过类似的东西,无非就是你消费失败的时候可以进行补偿重新推送,写个定时器去定时看那些消息没有发送,再次发送一下就行了,同时还可以使用线程池进行并发发送提高性能。可能rocketmq作为一个产品化的系统来说,需要考虑多种情况,才使用了这种兼容严格顺序消费和普通顺序消费(其实如果是默认的随机投递队列的情况就是乱序消费)的模式。
上面扯了一大堆其实是解决了为什么mq的消费模型是以消费组,消费队列,消费者构成的,下面说下代码里是具体怎么把队列分配给消费者的。
在Consumer实例的启动流程中的启动MQClientInstance实例部分,会完成负载均衡服务线程—RebalanceService的启动(每隔20s执行一次)。通过查看源码可以发现,RebalanceService线程的run()方法最终调用的是RebalanceImpl类的rebalanceByTopic()方法,该方法是实现Consumer端负载均衡的核心。这里,rebalanceByTopic()方法会根据消费者通信类型为“广播模式”还是“集群模式”做不同的逻辑处理。
这个是开发者文档里的描述,最后找到rebalanceImpl的rebalanceByTopic()方法,这个方法是具体复杂均衡的实现,或者应该说,如何分配队列给到消费者更确切一点儿。来看一下Cluster集群模式下是怎么分配的。

消息消费队列在同一消费组不同消费者之间的负载均衡,其核心设计理念是在一个消息消费队列在同一时间只允许被同一消费组内的一个消费者消费,一个消息消费者能同时消费多个消息队列。
其实就是为了保证有序性和并发度,让一个消费者消费多个队列。
其他
- 异步同步刷盘
- 接收Reactor线程模型
- 通信协议
- 事务消息
这些官方文档里已经写的比较明白了。
实践
RocketMQ的分布式事务的实现方案即使基于它的事务消息实现的,具体的实现例子可以看这篇文章《基于RocketMQ分布式事务 - 完整示例》。其实这里的理念就是服务内部消化,比如事务发起方已经完成事务消息发送了,那么事务消费方就要去处理异常情况自己消费,比如库存不够了,那么通知人员添加库存等,或者消费失败了,处理重试机制保证幂等等,都需要消费端实现。