-
ConcurrentHashMap的实现原理与使用ConcurrentHashMap是线程安全且高效的HashMap。- 为什么要使用
ConcurrentHashMap。- jdk1.7的HashMap可能导致程序死循环:多线程会导致
HashMap的Entry链表形成环形数据结构。而jdk1.8引入红黑树的数据结构和扩容的优化。
优化内容具体可参照 tech.meituan.com/2016/06/24/…
- 使用线程安全的
HashTable效率又非常低下:使用synchronized来保证线程安全,但在线程竞争激烈 的情况下HashTable的效率非常低下。(jdk1.7,建议弃用) ConcurrentHashMap的锁分段技术可有效提升并发访问率:首先将数据分成一段一段地存储,然后给每一段数据配一把锁,当一个线程占用锁访问其中一个段数据的时候,其他段的数据也能被其他线程访问。
- jdk1.7的HashMap可能导致程序死循环:多线程会导致
-
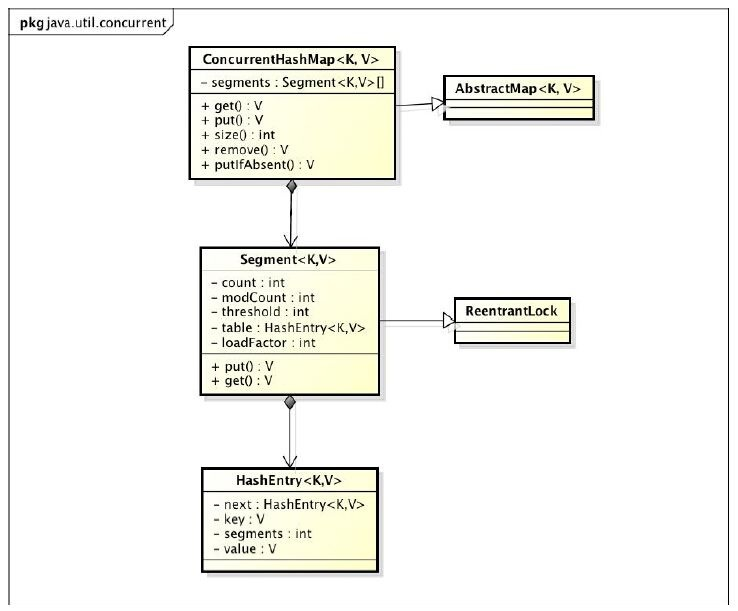
ConcurrentHashMap的结构 - ConcurrentHashMap是由Segment数组结构和HashEntry数组结构组成。
- Segment是一种可重入锁(ReentrantLock),在ConcurrentHashMap里扮演锁的角色。
- HashEntry则用于存储键值对数据。
- ConcurrentHashMap的类图
- 结构图
public V get(Object key) {
int hash = hash(key.hashCode());
return segmentFor(hash).get(key, hash);
}
-
get操作的高效之处在于整个get过程不需要加锁,除非读到的值是空才会加锁重读。
- get方法里将要使用的共享变量都定义成
volatile类型,能够在线程之间保持可见性,能够被多线程同时读,并且保证不会读到过期的值,但是只能被单线程写(有一种情况可以被多线程写,就是写入的值不依赖于原值),在get操作里只需要读不需要写共享变量count和value,所以可以不用加锁; - 之所以不会读到过期的值,是因为根据Java内存模型的happen before原则,对
volatile字段的写入操作先于读操作,即使两个线程同时修改和获取volatile变量,get操作也能拿到最新的值。
- get方法里将要使用的共享变量都定义成
-
由于put方法里需要对共享变量进行写入操作,所以为了线程安全,在操作共享变量时必须加锁。
- 判断是否需要对Segment里的HashEntry数组进行扩容
- 定位添加元素的位置,然后将其放在HashEntry数组里。
-
size操作,先尝试2次通过不锁住Segment的方式来统计各个Segment大小,如果统计的过程中,容器的count发生了变化,则再采用加锁的方式来统计所有Segment的大小。
- 使用modCount变量,在put、remove和clean方法里操作元素前都会将变量modCount进行加1,那么在统计size前后比较modCount是否发生变化,从而得知容器的大小是否发生变化。
-
ConcurrentLinkedQueue基于链接节点的无界线程安全队列。- 采用先进先出的规则对节点进行排序。
- 当我们获取一个元素时,它会返回队列头部的元素。
- 采用了“wait-free”算法(即CAS算法)来实现,该算法在Michael&Scott算法上进行了一些修改。
ConcurrentLinkedQueue类图
- Java中的阻塞队列
- 阻塞队列(BlockingQueue)是一个支持两个附加操作的队列。这两个附加的操作支持阻塞的插入和移除方法
- 支持阻塞的插入方法:意思是当队列满时,队列会阻塞插入元素的线程,直到队列不满。
- 支持阻塞的移除方法:意思是在队列为空时,获取元素的线程会等待队列变为非空
阻塞队列使用场景:生产者跟消费者。
- 在阻塞队列不可用时,这两个附加操作提供了4种处理方式
- 抛出异常:当队列满时,如果再往队列里插入元素,会抛出IllegalStateException("Queue full")异常。当队列空时,从队列里获取元素会抛出NoSuchElementException异常。
- 返回特殊值:当往队列插入元素时,会返回元素是否插入成功,成功返回true。如果是移除方法,则是从队列里取出一个元素,如果没有则返回null。一直阻塞:当阻塞队列满时,如果生产者线程往队列里put元素,队列会一直阻塞生产者线程,直到队列可用或者响应中断退出。当队列空时,如果消费者线程从队列里take元素,队列会阻塞住消费者线程,直到队列不为空。
- 超时退出:当阻塞队列满时,如果生产者线程往队列里插入元素,队列会阻塞生产者线程一段时间,如果超过了指定的时间,生产者线程就会退出。
- jdk 7 提供了7个阻塞队列
ArrayBlockingQueue:一个由数组结构组成的有界阻塞队列,默认不保证线程公平的访问队列,可设置公平性,公平性是使用可重入锁实现。public ArrayBlockingQueue(int capacity, boolean fair) { if (capacity <= 0) throw new IllegalArgumentException(); this.items = new Object[capacity]; lock = new ReentrantLock(fair); notEmpty = lock.newCondition(); notFull = lock.newCondition(); }LinkedBlockingQueue:一个由链表结构组成的有界阻塞队列。PriorityBlockingQueue:一个支持优先级排序的无界阻塞队列。DelayQueue:一个使用优先级队列实现的无界阻塞队列。使用场景:- 缓存系统的设计:可以用DelayQueue保存缓存元素的有效期,使用一个线程循环查询DelayQueue,一旦能从DelayQueue中获取元素时,表示缓存有效期到了。
- 定时任务调度:使用DelayQueue保存当天将会执行的任务和执行时间,一旦从DelayQueue中获取到任务就开始执行,比如TimerQueue就是使用DelayQueue实现的。
SynchronousQueue:一个不存储元素的阻塞队列。它支持公平访问队列。默认情况下线程采用非公平性策略访问队列。适合传递性场景。吞吐量高于LinkedBlockingQueue和ArrayBlockingQueue。public SynchronousQueue(boolean fair) { transferer = fair new TransferQueue() : new TransferStack(); }LinkedTransferQueue:一个由链表结构组成的无界阻塞队列。LinkedBlockingDeque:一个由链表结构组成的双向阻塞队列。
- 阻塞队列的实现原理
- 通知模式:当生产者往满的队列里添加元素时会阻塞住生产者,当消费者消费了一个队列中的元素后,会通知生产者当前队列可用。
- Fork/Join框架
- 工作窃取算法:是指某个线程从其他队列里窃取任务来执行。
- 优点:充分利用线程进行并行计算,减少了线程间的竞争。
- 缺点:在某些情况下还是存在竞争,比如双端队列里只有一个任务时。并且该算法会消耗了更多的系统资源,比如创建多个线程和多个双端队列。
- 工作窃取算法:是指某个线程从其他队列里窃取任务来执行。


