Flutter Weekly Issue 62

608 阅读1分钟

教程

  1. 美团外卖Flutter动态化实践

插件

  1. native-draggable

    Native Drag and Drop for Flutter on iOS and MacOS

  2. flutter-mvvm

    Flutter plugin to rapidly create a Page with MVVM design pattern

  3. animated-selection-slide

    This flutter project allows you to make your choices with animation in inbox.

  4. flutter-gestures

    Custom Gesture Detector for Flutter. Empower your users with custom gestures.

  5. flutter-tv-autofocus

    A new Flutter widget that add support for AndroidTV app. Using keyboard to control focus node.

  6. flutter-dynamic-widget

    A Dynamic Widget Runtime from JSON for Flutter Widgets.

  7. pdf-flutter

    Flutter Widget to display PDF

  8. river-pod

    Provider but different. Allows reading providers while guaranteeing compile-safety

  9. rubber

    An elastic material bottom sheet implementation for Flutter.

  10. linkify

    Low-level link (text, URLs, emails) parsing library in Dart.

  11. crazy-switch

    A beautiful switch made with Flutter

  12. Pangolin

    Pangolin是一款Flutter插件,集成了字节跳动旗下的广告平台——穿山甲的Android和iOS的SDK,方便开发者直接在Flutter层面调用相关方法。

  13. framy

    A convenient code generator for app styleguide, gallery, wireframes and/or storyboard.

  14. hand-signature

    A Flutter plugin providing signature pad for drawing smooth signatures.

  15. paco

    A Flutter color palette with eyedropper, HSL, RGB and Material colors

  16. flukit

    A Flutter UI Kit. 一个Flutter UI组件库。

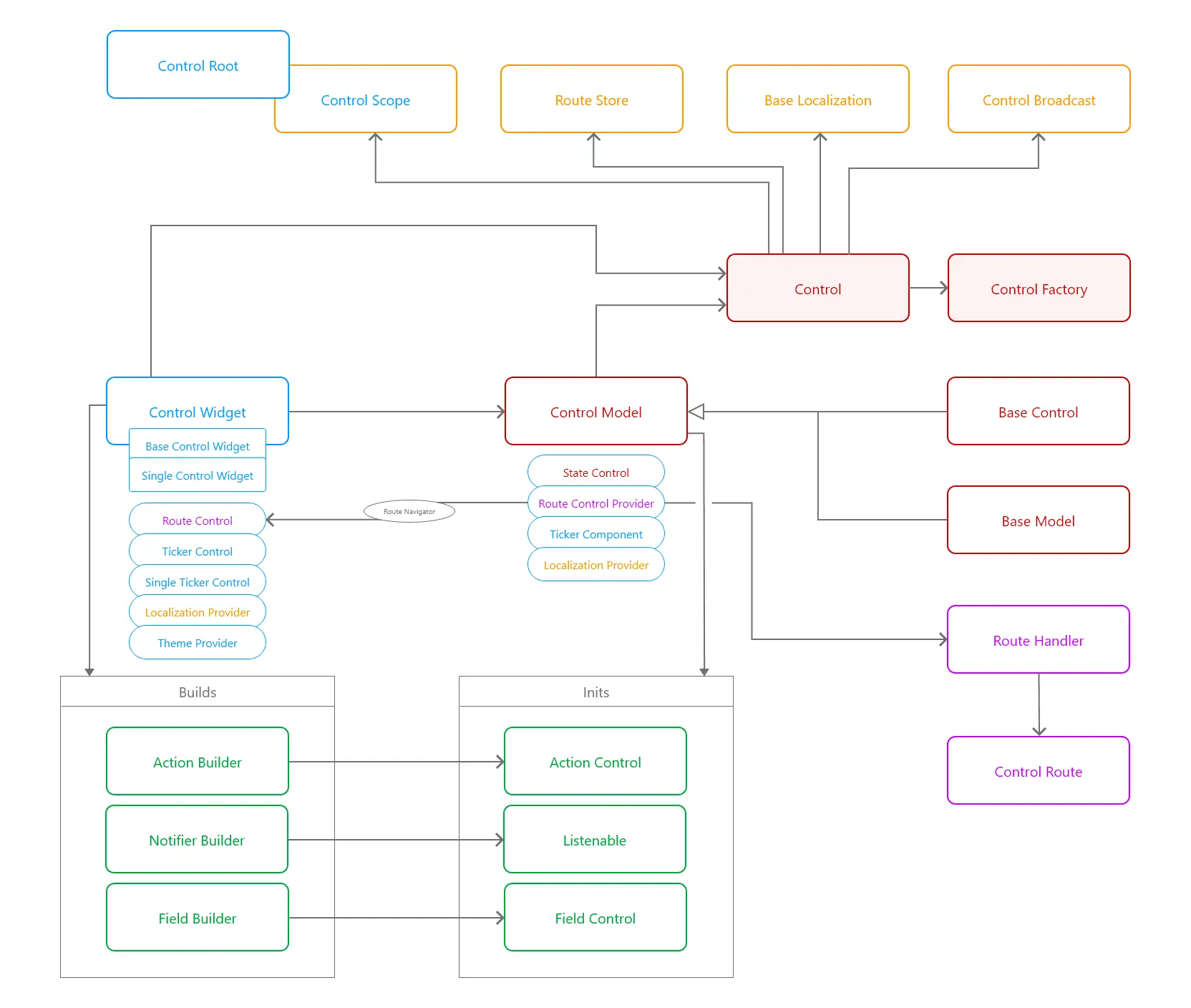
  17. flutter-control

    Flutter Control is complex library to maintain App and State management. Library merges multiple functionality under one hood. This approach helps to tidily bound separated logic into complex solution.

  18. CaTeX

    Fast math TeX renderer for Flutter written in Dart.

  19. sounds

    Flutter plugin for sound. Audio recorder and player.

  20. device-calendar

    A cross platform plugin for modifying calendars on the user's device

App

  1. flutter-animation-explorer

    flutter animation explorer

  2. mask-detector

    A flutter app with tensor flow lite image classification model to detect masks

  3. flutter-picgo

    A simple & beautiful mobile tool for pictures uploading built by flutter 一个用于快速上传图片并获取图片URL链接的手机版工具

工具

  1. Flutter Enhancement Suite

    The essential plugin for making working with Flutter easier than ever!

  2. Flutter Package Manager

    A simple cli to manage your app packages.

    199元学习大礼包:点击领取
    原文地址:flutterweekly.dev/flutter-wee…
    版权声明:禁止一切形式的转载-禁止商用-禁止衍生
    公众号:Android开发技术周刊 扫码关注 Android 开发技术周报公众号