Android jni知识点

1,112 阅读9分钟

个人主页:chengang.plus/

文章将会同步到个人微信公众号:Android部落格

1、创建jni环境

developer.android.com/studio/proj…

developer.android.com/training/ar…

www.jianshu.com/p/127adc130…

www.jianshu.com/p/d2e3e5632…

1.1 配置方式

在使用jni代码之前需要先配置jni,不论使用ndk-build还是cmake都需要在build.gradle文件中配置:

1.1.1 ndkBuild

这里以ndkBuild方式为例,cmake可以参照本章开始的第一个链接。

android {
    compileSdkVersion 28
    defaultConfig {
        externalNativeBuild {
            ndkBuild {
                // Specifies the ABI configurations of your native
                // libraries Gradle should build and package with your APK.
                abiFilters "armeabi-v7a", "arm64-v8a"
            }
        }
    }
    
    externalNativeBuild {
        ndkBuild {
            path 'src/main/java/jni/Android.mk'
        }
    }
}

1.1.2 cmake

developer.android.com/studio/proj…

developer.android.com/studio/proj…

在module根目录右键,创建file,名称是“CMakeLists.txt”,然后往里面添加配置内容:

cmake_minimum_required(VERSION 3.4.1)

add_library( # Specifies the name of the library.
        communicate

        # Sets the library as a shared library.
        SHARED

        # Provides a relative path to your source file(s).
        src/main/java/jni/DynamicRegister.c src/main/java/jni/coffeecatch.c src/main/java/jni/coffeejni.c)

find_library( # Defines the name of the path variable that stores the
        # location of the NDK library.
        log-lib

        # Specifies the name of the NDK library that
        # CMake needs to locate.
        log)

# Links your native library against one or more other native libraries.
target_link_libraries( # Specifies the target library.
        communicate

        # Links the log library to the target library.
        ${log-lib})

这里的communicate就是生成的so库名称,最终是libcommunicate.so。

在module目录下的build.gradle文件中添加cmake配置:

apply plugin: 'com.android.application'

android {
    compileSdkVersion 28
    defaultConfig {
        externalNativeBuild {
            cmake {
                version "3.10.2"
                abiFilters "armeabi-v7a", "arm64-v8a"
                arguments "-DANDROID_ARM_NEON=TRUE", "-DANDROID_TOOLCHAIN=clang"
            }
        }
    }
    
    externalNativeBuild {
        cmake {
            // Provides a relative path to your CMake build script.
            path "CMakeLists.txt"
        }
    }
}

android节点下的externalNativeBuild中,配置的path路径对应新建的CMakeLists.txt文件路径。

1.2 调用方式

分为java调用jni层和jni层调用java。下面的代码包括了一般情况下的调用方式:

JNIEXPORT jstring
Java_com_example_chuckapptestdemo_TestJniActivity_communicate2Jni(JNIEnv *env, jobject obj, jstring message) {
    const char *nativeString = (*env)->GetStringUTFChars(env, message, 0);
    __android_log_print(ANDROID_LOG_ERROR, LOG_TAG, "%s", nativeString);
    (*env)->ReleaseStringUTFChars(env, message, nativeString);

    invokeJavaMethod(env, obj);

    jstring response = (*env)->NewStringUTF(env, "jni say hi to java");
    return response;
}

void invokeJavaMethod(JNIEnv *env, jobject obj) {
    //实例化TestBeInvoked类
    jclass testclass = (*env)->FindClass(env, "com/example/chuckapptestdemo/TestBeInvoked");
    //构造函数的方法名为<init>
    jmethodID testcontruct = (*env)->GetMethodID(env, testclass, "<init>", "()V");
    //根据构造函数实例化对象
    jobject testobject = (*env)->NewObject(env, testclass, testcontruct);

    //调用成员方法,需使用jobject对象
    jmethodID test = (*env)->GetMethodID(env, testclass, "test", "(I)V");
    (*env)->CallVoidMethod(env, testobject, test, 1);

    //调用静态方法
    jmethodID testStatic = (*env)->GetStaticMethodID(env, testclass, "testStatic",
                                                     "(Ljava/lang/String;)V");
    //创建字符串,不能在CallStaticVoidMethod中直接使用"hello world!",会报错的
    jstring str = (*env)->NewStringUTF(env, "hello world!");
    //调用静态方法使用的是jclass,而不是jobject
    (*env)->CallStaticVoidMethod(env, testclass, testStatic, str);

    jmethodID innerClassInstance = (*env)->GetMethodID(env, testclass, "getInnerClass",
                                                       "()Lcom/example/chuckapptestdemo/TestBeInvoked$TestInnerClass;");
    if (innerClassInstance == 0) {
        __android_log_print(ANDROID_LOG_ERROR, LOG_TAG, "Communicate innerClassInstance == 0");
    }
    jobject innerObject = (*env)->CallObjectMethod(env, testobject, innerClassInstance);
    if (innerObject == 0) {
        __android_log_print(ANDROID_LOG_ERROR, LOG_TAG, "Communicate innerObject == 0");
    }
    //实例化InnerClass子类
    jclass innerclass = (*env)->FindClass(env,
                                          "com/example/chuckapptestdemo/TestBeInvoked$TestInnerClass");
    //调用子类的成员方法
    jmethodID setInt = (*env)->GetMethodID(env, innerclass, "testInner", "(I)V");
    (*env)->CallVoidMethod(env, innerObject, setInt, 2);
}

上述调用对应的java层的代码如下:

public class TestBeInvoked {
    final String TAG = "Communicate";

    public TestBeInvoked() {
        innerClass = new TestInnerClass();
        Log.d(TAG, "TestBeInvoked constructor is invoked");
    }

    public void test(int number) {
        Log.d(TAG, "test is invoked:" + number);
    }

    public static void testStatic(String message) {
        Log.d("Communicate", "testStatic is invoked:" + message);
    }

    private TestInnerClass innerClass;

    public TestInnerClass getInnerClass() {
        Log.d("Communicate", "getInnerClass is invoked");
        return innerClass;
    }

    public class TestInnerClass {

        public TestInnerClass() {
            Log.d(TAG, "TestInnerClass constructor is invoked");
        }

        public void testInner(int number) {
            Log.d(TAG, "testInner is invoked:" + number);
        }
    }
}

1.3 注册方式

www.cnblogs.com/zl1991/p/66…

1.3.1 静态注册

静态注册时jni定义的方法名称要跟java下调用jni代码的类名路径对应,比如当前项目TestJniActivity中调用jni方法,路径是src/main/java/com/example/chuckapptestdemo/TestJniActivity,可以将cmd定位到java这一层,通过执行:

javah -d jni com.example.chuckapptestdemo.TestJniActivity

在java目录下生成com_example_chuckapptestdemo_TestJniActivity.h文件,如下:

/* DO NOT EDIT THIS FILE - it is machine generated */
#include <jni.h>
/* Header for class com_example_chuckapptestdemo_TestJniActivity */

#ifndef _Included_com_example_chuckapptestdemo_TestJniActivity
#define _Included_com_example_chuckapptestdemo_TestJniActivity
#ifdef __cplusplus
extern "C" {
#endif
/*
 * Class:     com_example_chuckapptestdemo_TestJniActivity
 * Method:    communicate2Jni
 * Signature: (Ljava/lang/String;)Ljava/lang/String;
 */
JNIEXPORT jstring JNICALL Java_com_example_chuckapptestdemo_TestJniActivity_communicate2Jni
  (JNIEnv *, jclass, jstring);

#ifdef __cplusplus
}
#endif
#endif

接下来在对应的c文件中include这个.h文件,并实现定义的方法就行了。

1.3.2 动态注册

在上一小节中,可以看到定义的方法名称都是跟java包下的类路径对应的,这样会导致定义的方法名称比较长。其实可以通过动态注册的方式解决这个问题。之前有分析过dart底层的代码,都是通过动态注册方法。

要使用 RegisterNatives,请执行以下操作:

  • 提供 JNIEXPORT jint JNI_OnLoad(JavaVM* vm, void* reserved) 函数。
  • 在 JNI_OnLoad 中,使用 RegisterNatives 注册所有原生方法。
  • 使用 -fvisibility=hidden 进行构建,以便只从您的库中导出 JNI_OnLoad。这将生成速度更快且更小的代码,并避免与加载到应用中的其他库发生潜在冲突(但如果应用在原生代码中崩溃,则创建的堆栈轨迹的用处不大)。

看看动态注册的例子:

#include "DynamicRegister.h"

static JNINativeMethod activity_method_table[] = {
        {"communicate2Jni", "(Ljava/lang/String;)Ljava/lang/String;", (void *) communicate2Jni},
};

JNIEXPORT jstring JNICALL communicate2Jni(JNIEnv *env, jobject obj, jstring message) {
    const char *nativeString = (*env)->GetStringUTFChars(env, message, 0);
    __android_log_print(ANDROID_LOG_ERROR, LOG_TAG, "%s", nativeString);
    (*env)->ReleaseStringUTFChars(env, message, nativeString);
    jstring response = (*env)->NewStringUTF(env, "jni say hi to java");
    return response;
}

JNIEXPORT jint JNI_OnLoad(JavaVM *vm, void *reserved) {
    __android_log_print(ANDROID_LOG_ERROR, LOG_TAG, "JNI_OnLoad");

    JNIEnv *env = NULL;
    jint result = -1;

    if ((*vm)->GetEnv(vm, (void **) &env, JNI_VERSION_1_6) != JNI_OK) {
        return -1;
    }

    if (!registerNatives(env)) //注册
    {
        return -1;
    }

    result = JNI_VERSION_1_6;

    return result;
}

static int registerNatives(JNIEnv *env) {
    if (!registerNativeMethods(env, JNIREG_ACTIVITY_CLASS, activity_method_table,
                               sizeof(activity_method_table) / sizeof(activity_method_table[0]))) {
        return JNI_FALSE;
    }

    return JNI_TRUE;
}

static int registerNativeMethods(JNIEnv *env, const char *className, JNINativeMethod *gMethods,
                                 int numMethods) {
    jclass clazz;
    clazz = (*env)->FindClass(env, className);
    if (clazz == NULL) {
        return JNI_FALSE;
    }

    if ((*env)->RegisterNatives(env, clazz, gMethods, numMethods) < 0) {
        return JNI_FALSE;
    }

    return JNI_TRUE;
}

JNIEXPORT void JNICALL JNI_OnUnload(JavaVM *vm, void *reserved) {
    __android_log_print(ANDROID_LOG_ERROR, LOG_TAG, "JNI_OnUnload");
    JNIEnv *env;
    if ((*vm)->GetEnv(vm, (void **) &env, JNI_VERSION_1_6) != JNI_OK)
        __android_log_print(ANDROID_LOG_ERROR, LOG_TAG, "JNI load GetEnv failed");
    else {
//        (*env)->DeleteGlobalRef(env, object);
//        (*env)->DeleteGlobalRef(env, object);
    }
}

动态注册方法时先将java层调用jni的方法名称与jni本地实际执行的方法对应起来,这里使用结构体JNINativeMethod,对应

sdk\ndk-bundle\sysroot\usr\include\jni.h

typedef struct {
    const char* name; //Java jni函数的名称
    const char* signature; //描述了函数的参数和返回值
    void* fnPtr; //函数指针,jni函数的对应的c函数
} JNINativeMethod;

上边两种注册方式对应在Activity中的代码是:

public class TestJniActivity extends Activity {

    final String TAG = "Communicate";

    static {
        System.loadLibrary("communicate");
    }
    
        @Override
    protected void onCreate(@Nullable Bundle savedInstanceState) {
        super.onCreate(savedInstanceState);
        setContentView(R.layout.activity_child_recycler_view);

        String response = communicate2Jni("say hello to jni");
        Log.d(TAG, "response:" + response);
    }

    public static native String communicate2Jni(String message);
}

以下内容来自 www.cnblogs.com/zl1991/p/66…

当程序在java层运行System.loadLibrary("communicate");这行代码后,程序会去载入libcommunicate.so文件,与此同时,产生一个"Load"事件,这个事件触发后,程序默认会在载入的.so文件的函数列表中查找JNI_OnLoad函数并执行,与"Load"事件相对,当载入的.so文件被卸载时,"Unload"事件被触发,此时,程序默认会去在载入的.so文件的函数列表中查找JNI_OnUnload函数并执行,然后卸载.so文件。需要注意的是,JNI_OnLoad与JNI_OnUnload这两个函数在.so组件中并不是强制要求的,用户也可以不去实现,java代码一样可以调用到C组件中的函数。

动态注册方法的作用

应用层的Java类别通过VM而调用到native函数。一般是通过VM去寻找*.so里的native函数。如果需要连续调用很多次,每次都需要寻找一遍,会多花许多时间。

此时,C组件开发者可以将本地函数向VM进行注册,以便能加快后续调用native函数的效率。可以这么想象一下,假设VM内部一个native函数链表,初始时是空的,在未显式注册之前此native函数链表是空的,每次java调用native函数之前会首先在此链表中查找需要查找需要调用的native函数,如果找到就直接使用,如果未找到,得再通过载入的.so文件中的函数列表中去查找,且每次java调用native函数都是进行这样的流程,因此,效率就自然会下降,为了克服这样现象,我们可以通过在.so文件载入初始化时,即JNI_OnLoad函数中,先行将native函数注册到VM的native函数链表中去,这样一来,后续每次java调用native函数时都会在VM中的native函数链表中找到对应的函数,从而加快速度.

java与jni的基本类型

很多文档都会有jni和java层的变量对应表,其实是来自于java的官方文档:docs.oracle.com/javase/7/do…

docs.oracle.com/javase/8/do…

jni变量继承图

jni层变量类型与java的变量类型对应表:

Java Type Native Type Description
boolean jboolean unsigned 8 bits
byte jbyte signed 8 bits
char jchar unsigned 16 bits
short jshort signed 16 bits
int jint signed 32 bits
long jlong signed 64 bits
float jfloat 32 bits
double jdouble 64 bits
void void not applicable

变量签名对应的是:

Type Signature Java Type
Z boolean
B byte
C char
S short
I int
J long
F float
D double
L fully-qualified-class ; fully-qualified-class
[ type type[]
( arg-types ) ret-type method type

例如java定义的方法是:

long f (int n, String s, int[] arr);

对应在jni层定义的签名对应的是:

(ILjava/lang/String;[I)J

括号里面对应的参数的签名,括号后面对应的是返回的数据类型。

1.4 jni的变量

developer.android.com/training/ar…

docs.oracle.com/javase/8/do…

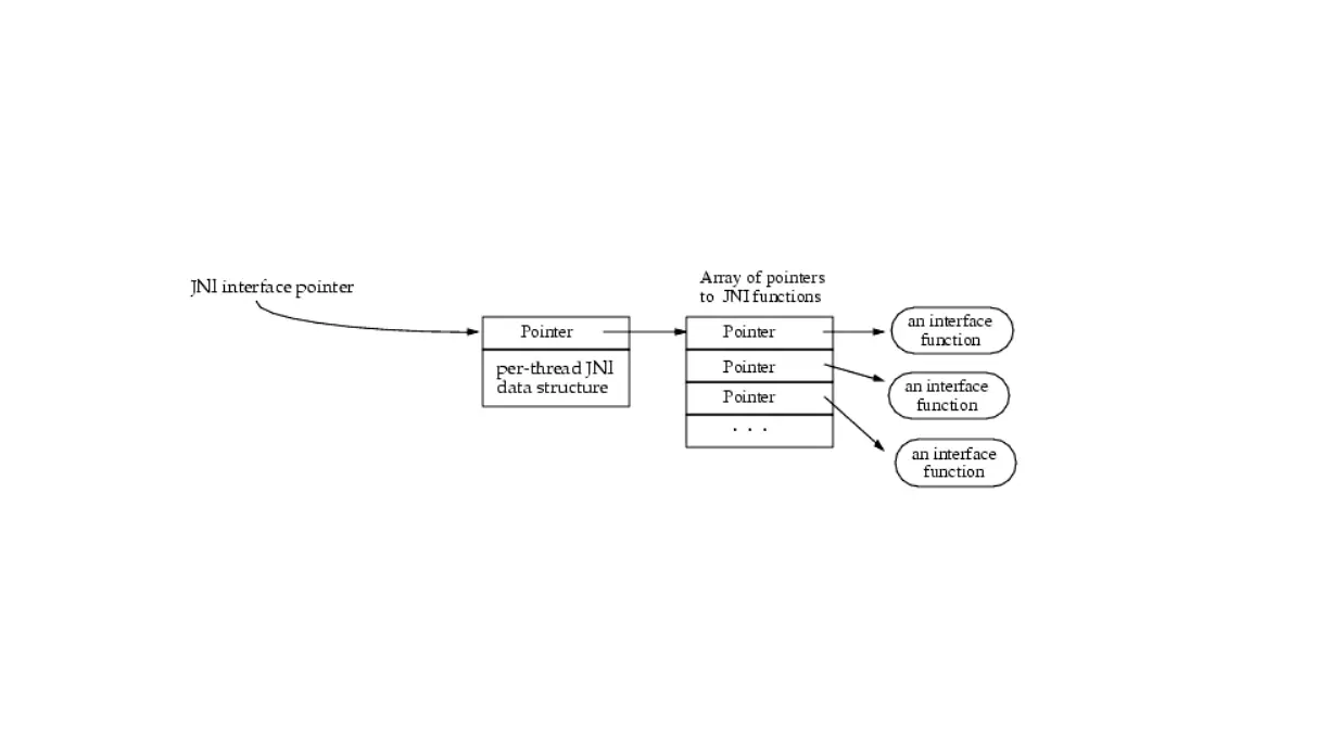
1.4.1 JavaVM 和 JNIEnv

JNI 定义了两个关键数据结构,即“JavaVM”和“JNIEnv”。两者本质上都是指向函数表的二级指针。(在 C++ 版本中,它们是一些类,这些类具有指向函数表的指针,并具有每个通过该函数表间接调用的 JNI 函数的成员函数。)JavaVM 提供“调用接口”函数,您可以利用此类来函数创建和销毁 JavaVM。理论上,每个进程可以有多个 JavaVM,但 Android 只允许有一个。

JNIEnv 提供了大部分 JNI 函数。您的原生函数都会收到 JNIEnv 作为第一个参数。

该 JNIEnv 将用于线程本地存储。因此,您无法在线程之间共享 JNIEnv。如果一段代码无法通过其他方法获取自己的 JNIEnv,您应该共享相应 JavaVM,然后使用 GetEnv 发现线程的 JNIEnv。

1.4.2 局部引用和全局引用

传递给原生方法的每个参数,以及 JNI 函数返回的几乎每个对象都属于“局部引用”。这意味着,局部引用在当前线程中的当前原生方法运行期间有效。 在原生方法返回后,即使对象本身继续存在,该引用也无效。

这适用于 jobject 的所有子类,包括 jclass、jstring 和 jarray。(启用扩展的 JNI 检查时,运行时会针对大部分引用误用问题向您发出警告。)

获取非局部引用的唯一方法是通过 NewGlobalRef 和 NewWeakGlobalRef 函数。

如果您希望长时间保留某个引用,则必须使用“全局”引用。NewGlobalRef 函数将局部引用作为参数,然后返回全局引用。在调用 DeleteGlobalRef 之前,全局引用保证有效。

所有 JNI 方法都接受局部和全局引用作为参数。对同一对象的引用可能具有不同的值。例如,对同一对象连续调用 NewGlobalRef 所返回的值可能有所不同。 要了解两个引用是否引用同一对象,必须使用 IsSameObject 函数。

程序员需要“不过度分配”局部引用。实际上,这意味着如果您要创建大量局部引用(也许是在运行对象数组时),应该使用 DeleteLocalRef 手动释放它们,而不是让 JNI 为您代劳。

该实现仅需要为 16 个局部引用保留槽位,因此如果您需要更多槽位,则应该按需删除,或使用 EnsureLocalCapacity/PushLocalFrame 保留更多槽位。

1.5 jni变量

以下内容引用自blog.csdn.net/xyang81/art…

JNI定义了三种类型的变量,分别是:局部引用(Local Reference)、全局引用(Global Reference)、弱全局引用(Weak Global Reference)。

1.5.1 局部引用

通过NewLocalRef和各种JNI接口创建(FindClass、NewObject、GetObjectClass和NewCharArray等),会阻止GC回收所引用的对象,不在本地函数中跨函数使用,不能跨线程使用。函数返回后局部引用所引用的对象会被JVM自动释放,或调用DeleteLocalRef释放。

具体示例如下:

JNIEXPORT void JNICALL testObjectCreateAndRelease(JNIEnv *env, jobject obj) {
    jclass testclass = (*env)->FindClass(env, "com/example/chuckapptestdemo/TestBeInvoked");
    jmethodID testcontruct = (*env)->GetMethodID(env, testclass, "<init>", "()V");
    jobject testobject = (*env)->NewObject(env, testclass, testcontruct);
    jmethodID test = (*env)->GetMethodID(env, testclass, "test", "(I)V");
    (*env)->CallVoidMethod(env, testobject, test, 1);
    (*env)->DeleteLocalRef(env, testobject);
    (*env)->DeleteLocalRef(env, testclass);
}

局部引用也称本地引用,通常是在函数中创建并使用。会阻止GC回收所引用的对象。比如,调用NewObject接口创建一个新的对象实例并返回一个对这个对象的局部引用。局部引用只有在创建它的本地方法返回前有效,本地方法返回到Java层之后,如果Java层没有对返回的局部引用使用的话,局部引用就会被JVM自动释放。

1.5.1.1 局部引用错误的使用方式

你可能会为了提高程序的性能,在函数中将局部引用存储在静态变量中缓存起来,供下次调用时使用。这种方式是错误的,因为函数返回后局部引很可能马上就会被释放掉,静态变量中存储的就是一个被释放后的内存地址,成了一个野针对,下次再使用的时候就会造成非法地址的访问,使程序崩溃。

错误的释放方法示例如下:

Activity中调用

public class TestJniActivity extends Activity {

    final String TAG = "Communicate";

    static {
        System.loadLibrary("communicate");
    }
    
    @Override
    protected void onCreate(@Nullable Bundle savedInstanceState) {
        super.onCreate(savedInstanceState);
        String testString = testMistakeLocalRefCache();
        Log.d(TAG, "testString index 0:" + testString);
        testString = testMistakeLocalRefCache();
        Log.d(TAG, "testString index 1:" + testString);
    }
    
    public static native String testMistakeLocalRefCache();
}

jni中代码实现如下:

JNIEXPORT jstring JNICALL testMistakeLocalRefCache(JNIEnv *env, jobject obj) {
    static jclass testclass;
    jstring j_str = NULL;
    if (testclass == NULL) {
        testclass = (*env)->FindClass(env, "com/example/chuckapptestdemo/TestBeInvoked");
        if (testclass == NULL) {
            return NULL;
        }
    }

    jmethodID testcontruct = (*env)->GetMethodID(env, testclass, "<init>", "()V");
    jobject testobject = (*env)->NewObject(env, testclass, testcontruct);

    jmethodID testReturnValue = (*env)->GetMethodID(env, testclass, "testReturnValue",
                                                    "(Ljava/lang/String;)V");
    j_str = (*env)->NewStringUTF(env, "testMistakeLocalRefCache");
    (*env)->CallVoidMethod(env, testobject, testReturnValue, j_str);

    (*env)->DeleteLocalRef(env, testobject);

    return j_str;
}

第一次调用完毕之后,testclass被释放;第二次再调用的时候,testclass本身不为空,但是指向为空,导致报错。

报错内容是:

JNI DETECTED ERROR IN APPLICATION: use of deleted local reference 0x91
1.5.1.2 局部引用释放

释放一个局部引用有两种方式,一个是本地方法执行完毕后JVM自动释放,另外一个是自己调用DeleteLocalRef手动释放。既然JVM会在函数返回后会自动释放所有局部引用,为什么还需要手动释放呢?大部分情况下,我们在实现一个本地方法时不必担心局部引用的释放问题,函数被调用完成后,JVM 会自动释放函数中创建的所有局部引用。尽管如此,以下几种情况下,为了避免内存溢出,我们应该手动释放局部引用:

  • 1、不需要的局部引用应立即删除

JNI会将创建的局部引用都存储在一个局部引用表中,如果这个表超过了最大容量限制,就会造成局部引用表溢出,使程序崩溃。经测试,Android上的JNI局部引用表最大数量是512个。当我们在实现一个本地方法时,可能需要创建大量的局部引用,如果没有及时释放,就有可能导致JNI局部引用表的溢出,所以,在不需要局部引用时就立即调用DeleteLocalRef手动删除。

尤其是在循环里面创建局部引用时,应当在循环内使用完毕之后立即删除。

  • 2、工具类的函数中应当及时删除局部引用

在编写JNI工具函数时,工具函数在程序当中是公用的,被谁调用你是不知道的。上面newString这个函数演示了怎么样在工具函数中使用完局部引用后,调用DeleteLocalRef删除。不这样做的话,每次调用newString之后,都会遗留两个引用占用空间。

  • 3、消息循环中应当及时删除局部引用

如果你的本地函数不会返回。比如一个接收消息的函数,里面有一个死循环,用于等待别人发送消息过来,如下:

while(true) { 
    if (有新的消息) { 
        处理之。。。。
    } else { 
        等待新的消息。。。
    }
}

如果在消息循环当中创建的引用你不显示删除,很快将会造成JVM局部引用表溢出。

  • 4、函数开始分配的局部引用应当及早释放

局部引用会阻止所引用的对象被GC回收。比如你写的一个本地函数中刚开始需要访问一个大对象,因此一开始就创建了一个对这个对象的引用,但在函数返回前会有一个大量的非常复杂的计算过程,而在这个计算过程当中是不需要前面创建的那个大对象的引用的。但是,在计算的过程当中,如果这个大对象的引用还没有被释放的话,会阻止GC回收这个对象,内存一直占用者,造成资源的浪费。所以这种情况下,在进行复杂计算之前就应该把引用给释放了,以免不必要的资源浪费。

1.5.1.3 管理局部引用

JNI提供了一系列函数来管理局部引用的生命周期。这些函数包括:EnsureLocalCapacity、NewLocalRef、PushLocalFrame、PopLocalFrame、DeleteLocalRef。JNI规范指出,任何实现JNI规范的JVM,必须确保每个本地函数至少可以创建16个局部引用(可以理解为虚拟机默认支持创建16个局部引用)。

  • EnsureLocalCapacity

可以通过调用EnsureLocalCapacity函数,确保在当前线程中创建指定数量的局部引用,如果创建成功则返回0,否则创建失败,并抛出OutOfMemoryError异常。

如下:

JNIEXPORT jstring JNICALL testLocalRefCapacity(JNIEnv *env, jobject obj, jcharArray charArray) {
    LOGE("testLocalRefCapacity start");
    jsize size = (*env)->GetArrayLength(env, charArray);
    if (size == 0) {
        return (*env)->NewStringUTF(env, "size is error");
    }
    LOGE("testLocalRefCapacity size:%d", size);
    if ((*env)->EnsureLocalCapacity(env, size) != 0) {
        return (*env)->NewStringUTF(env, "memory size is invalid");
    }
    jchar *jcharPointer = (*env)->GetCharArrayElements(env, charArray, NULL);
    if (jcharPointer == NULL) {
        return (*env)->NewStringUTF(env, "jchar pointer is error");
    }
    int index = 0;
    for (; index < size; index++) {
        const jchar *jcharItem = (jcharPointer + index);
        LOGE("testLocalRefCapacity current char:%s",
             jcharItem);
        jstring str = (*env)->NewStringUTF(env, jcharItem);
        (*env)->DeleteLocalRef(env, str);
    }
    (*env)->ReleaseCharArrayElements(env, charArray, jcharPointer, 0);//mode,0 for copy back the content and free the elems buffer
    return (*env)->NewStringUTF(env, "testLocalRefCapacity success");
}
  • Push/PopLocalFrame

除了EnsureLocalCapacity函数可以扩充指定容量的局部引用数量外,我们也可以利用Push/PopLocalFrame函数对创建作用范围层层嵌套的局部引用。例如,我们把上面那段处理字符串数组的代码用Push/PopLocalFrame函数对重写:

JNIEXPORT jstring JNICALL testLocalRefFrame(JNIEnv *env, jobject obj, jcharArray charArray) {
    LOGE("testLocalRefFrame start");
    jsize size = (*env)->GetArrayLength(env, charArray);
    if (size == 0) {
        return (*env)->NewStringUTF(env, "size is error");
    }
    LOGE("testLocalRefFrame size:%d", size);
    if ((*env)->EnsureLocalCapacity(env, size) != 0) {
        return (*env)->NewStringUTF(env, "memory size is invalid");
    }
    jchar *jcharPointer = (*env)->GetCharArrayElements(env, charArray, NULL);
    if (jcharPointer == NULL) {
        return (*env)->NewStringUTF(env, "jchar pointer is error");
    }
    int index = 0;
    for (; index < size; index++) {
        if ((*env)->PushLocalFrame(env, N_REFS) != 0) {
            return (*env)->NewStringUTF(env, "ref size over flow");
        }
        const jchar *jcharItem = (jcharPointer + index);
        LOGE("testLocalRefFrame current char:%s",
             jcharItem);
        jstring str = (*env)->NewStringUTF(env, jcharItem);
        (*env)->PopLocalFrame(env, NULL);
    }
    (*env)->ReleaseCharArrayElements(env, charArray, jcharPointer,
                                     0);//mode,0 for copy back the content and free the elems buffer
    return (*env)->NewStringUTF(env, "testLocalRefFrame success");
}

PushLocalFrame为当前函数中需要用到的局部引用创建了一个引用堆栈,(如果之前调用PushLocalFrame已经创建了Frame,在当前的本地引用栈中仍然是有效的)每遍历一次调用(*env)->GetObjectArrayElement(env, arr, i);返回一个局部引用时,JVM会自动将该引用压入当前局部引用栈中。而PopLocalFrame负责销毁栈中所有的引用,这样一来,Push/PopLocalFrame函数对提供了对局部引用生命周期更方便的管理,而不需要时刻关注获取一个引用后,再调用DeleteLocalRef来释放引用。在上面的例子中,如果在处理jstr的过程当中又创建了局部引用,则PopLocalFrame执行时,这些局部引用将全都会被销毁。在调用PopLocalFrame销毁当前frame中的所有引用前,如果第二个参数result不为空,会由result生成一个新的局部引用,再把这个新生成的局部引用存储在上一个frame中。

局部引用不能跨线程使用,只在创建它的线程有效。不要试图在一个线程中创建局部引用并存储到全局引用中,然后在另外一个线程中使用。

1.5.2 全局引用

调用NewGlobalRef基于局部引用创建,会阻GC回收所引用的对象。可以跨方法、跨线程使用。JVM不会自动释放,必须调用DeleteGlobalRef手动释放(*env)->DeleteGlobalRef(env,g_cls_string);

JNIEXPORT jstring JNICALL testGlobalRef(JNIEnv *env, jobject obj, jint number) {
    LOGE("testGlobalRef number %d", number);
    static jclass testClass;
    if (testClass == NULL) {
        LOGE("testGlobalRef first time testClass == NULL");
        jclass curTestClass = (*env)->FindClass(env, "com/example/chuckapptestdemo/TestBeInvoked");
        testClass = (*env)->NewGlobalRef(env, curTestClass);
        (*env)->DeleteLocalRef(env, curTestClass);
    } else {
        LOGE("testGlobalRef second time testClass != NULL");
    }

    jmethodID testConstruct = (*env)->GetMethodID(env, testClass, "<init>", "()V");
    jobject testObject = (*env)->NewObject(env, testClass, testConstruct);
    jmethodID test = (*env)->GetMethodID(env, testClass, "test", "(I)V");
    (*env)->CallVoidMethod(env, testObject, test, 1);
    return (*env)->NewStringUTF(env, "testGlobalRef success");
}
1.5.2.1 管理全局引用

全局引用可以跨方法、跨线程使用,直到它被手动释放才会失效。同局部引用一样,也会阻止它所引用的对象被GC回收。与局部引用创建方式不同的是,只能通过NewGlobalRef函数创建。

当我们的本地代码不再需要一个全局引用时,应该马上调用DeleteGlobalRef来释放它。如果不手动调用这个函数,即使这个对象已经没用了,JVM也不会回收这个全局引用所指向的对象。

1.5.3 弱全局引用

调用NewWeakGlobalRef基于局部引用或全局引用创建,不会阻止GC回收所引用的对象,可以跨方法、跨线程使用。引用不会自动释放,在JVM认为应该回收它的时候(比如内存紧张的时候)进行回收而被释放。或调用DeleteWeakGlobalRef手动释放。(*env)->DeleteWeakGlobalRef(env,g_cls_string)

JNIEXPORT jstring JNICALL testWeakGlobalRef(JNIEnv *env, jobject obj, jint number) {
    LOGE("testWeakGlobalRef number %d", number);
    static jclass weakTestClass;
    if (weakTestClass == NULL) {
        LOGE("testWeakGlobalRef first time testClass == NULL");
        jclass curTestClass = (*env)->FindClass(env, "com/example/chuckapptestdemo/TestBeInvoked");
        weakTestClass = (*env)->NewWeakGlobalRef(env, curTestClass);
        (*env)->DeleteLocalRef(env, curTestClass);
    } else {
        LOGE("testWeakGlobalRef second time testClass != NULL");
    }

    jmethodID testConstruct = (*env)->GetMethodID(env, weakTestClass, "<init>", "()V");
    jobject testObject = (*env)->NewObject(env, weakTestClass, testConstruct);
    jmethodID test = (*env)->GetMethodID(env, weakTestClass, "test", "(I)V");
    (*env)->CallVoidMethod(env, testObject, test, 1);
    return (*env)->NewStringUTF(env, "testWeakGlobalRef success");
}
1.5.3.1 管理弱全局引用

弱全局引用使用NewGlobalWeakRef创建,使用DeleteGlobalWeakRef释放。下面简称弱引用。与全局引用类似,弱引用可以跨方法、线程使用。但与全局引用很重要不同的一点是,弱引用不会阻止GC回收它引用的对象。

当我们的本地代码不再需要一个弱全局引用时,也应该调用DeleteWeakGlobalRef来释放它,如果不手动调用这个函数来释放所指向的对象,JVM仍会回收弱引用所指向的对象,但弱引用本身在引用表中所占的内存永远也不会被回收。

1.5.4 引用比较

给定两个引用(不管是全局、局部还是弱全局引用),我们只需要调用IsSameObject来判断它们两个是否指向相同的对象。例如:(*env)->IsSameObject(env, obj1, obj2),如果obj1和obj2指向相同的对象,则返回JNI_TRUE(或者1),否则返回JNI_FALSE(或者0)。有一个特殊的引用需要注意:NULL,JNI中的NULL引用指向JVM中的null对象。如果obj是一个局部或全局引用,使用(*env)->IsSameObject(env, obj, NULL) 或者 obj == NULL 来判断obj是否指向一个null对象即可。

但需要注意的是,IsSameObject用于弱全局引用与NULL比较时,返回值的意义是不同于局部引用和全局引用的:

JNIEXPORT jstring JNICALL testSameObject(JNIEnv *env, jobject obj, jint number) {
    jclass curTestClass = (*env)->FindClass(env, "com/example/chuckapptestdemo/TestBeInvoked");
    jmethodID testConstruct = (*env)->GetMethodID(env, curTestClass, "<init>", "()V");
    jobject testObject = (*env)->NewObject(env, curTestClass, testConstruct);

    jclass weakGlobalTestObject = (*env)->NewWeakGlobalRef(env, testObject);
    jclass globalTestObject = (*env)->NewGlobalRef(env, testObject);

    jboolean isGlobalObjectEqual = (*env)->IsSameObject(env, testObject, weakGlobalTestObject);
    jboolean isWeakGlobalObjectEqual = (*env)->IsSameObject(env, testObject, globalTestObject);

    LOGE("testSameObject isGlobalObjectEqual %d", isGlobalObjectEqual);
    LOGE("testSameObject isWeakGlobalObjectEqual %d", isWeakGlobalObjectEqual);

//    (*env)->DeleteWeakGlobalRef(env, weakGlobalTestObject);
    jboolean isWeakGlobalObjectNull = (*env)->IsSameObject(env, weakGlobalTestObject, NULL);
    LOGE("testSameObject isWeakGlobalObjectNull %d", isWeakGlobalObjectNull);
    return (*env)->NewStringUTF(env, "testSameObject success");
}

在上面的IsSameObject调用中,如果weakGlobalTestObject指向的引用testObject已经被回收,会返回JNI_TRUE,否则会返回JNI_FALSE。

1.6 jni崩溃排查

报错代码如下:

JNIEXPORT void JNICALL testError(JNIEnv *env, jobject obj) {
    jclass curTestClass = (*env)->FindClass(env, "com/example/chuckapptestdemo/TestBeInvoked");
    jmethodID testConstruct = (*env)->GetMethodID(env, curTestClass, "<init>", "()V");
    jobject testObject = (*env)->NewObject(env, curTestClass, testConstruct);

    (*env)->DeleteLocalRef(env, testObject);

    jmethodID test = (*env)->GetMethodID(env, curTestClass, "test", "(I)V");
    (*env)->CallVoidMethod(env, testObject, test, 1);
}

报错信息如下:

2020-07-03 11:29:18.808 12279-12279/com.example.chuckapptestdemo A/zygote64: java_vm_ext.cc:534]   native: #09 pc 0000000000100a40  /system/lib64/libart.so (art::CheckJNI::CallVoidMethod(_JNIEnv*, _jobject*, _jmethodID*, ...)+156)
2020-07-03 11:29:18.808 12279-12279/com.example.chuckapptestdemo A/zygote64: java_vm_ext.cc:534]   native: #10 pc 0000000000001c18  /data/app/com.example.chuckapptestdemo-xS2K0ByIriN_rE4Udf-ufw==/lib/arm64/libcommunicate.so (testError+280)
2020-07-03 11:29:18.808 12279-12279/com.example.chuckapptestdemo A/zygote64: java_vm_ext.cc:534]   native: #11 pc 00000000000001e0  /data/app/com.example.chuckapptestdemo-xS2K0ByIriN_rE4Udf-ufw==/oat/arm64/base.odex (Java_com_example_chuckapptestdemo_TestJniActivity_testError__+144)
2020-07-03 11:29:18.808 12279-12279/com.example.chuckapptestdemo A/zygote64: java_vm_ext.cc:534]   at com.example.chuckapptestdemo.TestJniActivity.testError(Native method)

1.6.1 addr2line

首先需要在sdk manager中安装ndk。

查看测试机器的CPU架构:adb shell cat /proc/cpuinfo,输出:

Processor       : AArch64 Processor rev 4 (aarch64)
processor       : 0
BogoMIPS        : 38.40
Features        : fp asimd evtstrm aes pmull sha1 sha2 crc32
CPU implementer : 0x51
CPU architecture: 8
CPU variant     : 0xa
CPU part        : 0x801
CPU revision    : 4

AArch 64位机器。

ndk安装完成之后,根据设备CPU架构,找到addr2line在ndk目录下的地址。以当前测试机器的架构为例,对应的工具地址是:D:\android-adt\sdk\ndk-bundle\toolchains\aarch64-linux-android-4.9\prebuilt\windows-x86_64\bin\aarch64-linux-android-addr2line.exe

找到本地生成的so库在项目下的路径,当前测试项目的路径是:E:\android\workspace\Dev\ChuckAppTestDemo\app\build\intermediates\ndkBuild\debug\obj\local\arm64-v8a\libcommunicate.so

执行指令: arm-linux-androideabi-addr2line.exe -e E:\android\workspace\Dev\ChuckAppTestDemo\app\build\intermediates\ndkBuild\debug\obj\local\arm64-v8a\libcommunicate.so 0000000000100a40 0000000000001c18 00000000000001e0

输出:

??
??:0
testError
E:/android/workspace/Dev/ChuckAppTestDemo/app/src/main/java/jni/DynamicRegister.c:186
??
??:0

对于这些??可以试着更新ndk版本解决。

另外如果不知道addr2line后跟的参数含义,可以执行aarch64-linux-android-addr2line.exe -h,输出如下:

Usage: aarch64-linux-android-addr2line.exe [option(s)] [addr(s)]
 Convert addresses into line number/file name pairs.
 If no addresses are specified on the command line, they will be read from stdin
 The options are:
  @<file>                Read options from <file>
  -a --addresses         Show addresses
  -b --target=<bfdname>  Set the binary file format
  -e --exe=<executable>  Set the input file name (default is a.out)
  -i --inlines           Unwind inlined functions
  -j --section=<name>    Read section-relative offsets instead of addresses
  -p --pretty-print      Make the output easier to read for humans
  -s --basenames         Strip directory names
  -f --functions         Show function names
  -C --demangle[=style]  Demangle function names
  -h --help              Display this information
  -v --version           Display the program's version

aarch64-linux-android-addr2line.exe: supported targets: elf64-littleaarch64 elf64-bigaarch64 elf32-littleaarch64 elf32-bigaarch64 elf32-littlearm elf32-bigarm elf64-little elf64-big elf32-little elf32-big plugin srec symbolsrec verilog tekhex binary ihex
Report bugs to <http://www.sourceware.org/bugzilla/>

1.6.2 ndk-stack

以下内容参考:developer.android.com/ndk/guides/…

第一步,在下载的ndk目录下找到ndk-stack.cmd。

第二步,执行指令:adb logcat | $NDK/ndk-stack -sym $PROJECT_PATH/obj/local/armeabi-v7a

| 后面过滤的内容分别是:$NDK/ndk-stack表示ndk-stack所在的路径;-sym后边是项目生成的so地址,对应当前测试项目的执行指令是: adb logcat | ndk-stack.cmd -sym E:\android\workspace\Dev\ChuckAppTestDemo\app\build\intermediates\ndkBuild\debug\obj\local\arm64-v8a

第三步,运行程序,当运行==5.6.1==中的错误代码后,在cmd输出:

********** Crash dump: **********
Build fingerprint: '360/QK1807/QK1807:8.1.0/OPM1/8.1.109.PX.181221.360OS_360OS_QK1807_CN:user/release-keys'
pid: 15437, tid: 15437, name: huckapptestdemo  >>> com.example.chuckapptestdemo <<<
signal 6 (SIGABRT), code -6 (SI_TKILL), fault addr --------
Stack frame 07-03 14:34:37.991 15478 15478 F DEBUG   :     #00 pc 000000000001dec8  /system/lib64/libc.so (abort+104)
Stack frame 07-03 14:34:37.991 15478 15478 F DEBUG   :     #01 pc 000000000047523c  /system/lib64/libart.so (art::Runtime::Abort(char const*)+552)
Stack frame 07-03 14:34:37.991 15478 15478 F DEBUG   :     #02 pc 0000000000571a00  /system/lib64/libart.so (android::base::LogMessage::~LogMessage()+996)
Stack frame 07-03 14:34:37.991 15478 15478 F DEBUG   :     #03 pc 00000000002ff090  /system/lib64/libart.so (art::JavaVMExt::JniAbort(char const*, char const*)+1700)
Stack frame 07-03 14:34:37.991 15478 15478 F DEBUG   :     #04 pc 00000000002ff2e4  /system/lib64/libart.so (art::JavaVMExt::JniAbortF(char const*, char const*, ...)+180)
Stack frame 07-03 14:34:37.991 15478 15478 F DEBUG   :     #05 pc 00000000004a1568  /system/lib64/libart.so (art::Thread::DecodeJObject(_jobject*) const+464)
Stack frame 07-03 14:34:37.991 15478 15478 F DEBUG   :     #06 pc 000000000010f074  /system/lib64/libart.so (art::ScopedCheck::CheckInstance(art::ScopedObjectAccess&, art::ScopedCheck::InstanceKind, _jobject*, bool)+96)
Stack frame 07-03 14:34:37.991 15478 15478 F DEBUG   :     #07 pc 000000000010dcd8  /system/lib64/libart.so (art::ScopedCheck::Check(art::ScopedObjectAccess&, bool, char const*, art::JniValueType*)+644)
Stack frame 07-03 14:34:37.991 15478 15478 F DEBUG   :     #08 pc 0000000000113154  /system/lib64/libart.so (art::CheckJNI::CheckCallArgs(art::ScopedObjectAccess&, art::ScopedCheck&, _JNIEnv*, _jobject*, _jclass*, _jmethodID*, art::InvokeType, art::VarArgs const*)+132)
Stack frame 07-03 14:34:37.991 15478 15478 F DEBUG   :     #09 pc 000000000011200c  /system/lib64/libart.so (art::CheckJNI::CallMethodV(char const*, _JNIEnv*, _jobject*, _jclass*, _jmethodID*, std::__va_list, art::Primitive::Type, art::InvokeType)+664)
Stack frame 07-03 14:34:37.992 15478 15478 F DEBUG   :     #10 pc 0000000000100a40  /system/lib64/libart.so (art::CheckJNI::CallVoidMethod(_JNIEnv*, _jobject*, _jmethodID*, ...)+156)
Stack frame 07-03 14:34:37.992 15478 15478 F DEBUG   :     #11 pc 0000000000001c18  /data/app/com.example.chuckapptestdemo-DcWQH_KnoZj9ObTNecX4-w==/lib/arm64/libcommunicate.so (testError+280): Routine testError at E:/android/workspace/Dev/ChuckAppTestDemo/app/src/main/java/jni/DynamicRegister.c:186
Stack frame 07-03 14:34:37.992 15478 15478 F DEBUG   :     #12 pc 000000000001d1e0  /data/app/com.example.chuckapptestdemo-DcWQH_KnoZj9ObTNecX4-w==/oat/arm64/base.odex (offset 0x1d000)

这里就可以定位到DynamicRegister.c:186

也可以使用 -dump 选项将 logcat 指定为输入文件。例如: adb logcat > /tmp/foo.txt

$NDK/ndk-stack -sym $PROJECT_PATH/obj/local/armeabi-v7a -dump foo.txt

对应当前测试项目的指令是:

运行存在报错的代码,将崩溃的日志输出到本地磁盘: adb logcat > D:\log\foo.txt

接下来,运用ndk-stack解析foo.txt文件中的日志,该工具会在开始解析 logcat 输出时查找第一行星号。执行指令: ndk-stack.cmd -sym E:\android\workspace\Dev\ChuckAppTestDemo\app\build\intermediates\ndkBuild\debug\obj\local\arm64-v8a -dump D:\log\foo.txt

输出如下:

********** Crash dump: **********
Build fingerprint: '360/QK1807/QK1807:8.1.0/OPM1/8.1.109.PX.181221.360OS_360OS_QK1807_CN:user/release-keys'
pid: 15692, tid: 15692, name: huckapptestdemo  >>> com.example.chuckapptestdemo <<<
signal 6 (SIGABRT), code -6 (SI_TKILL), fault addr --------
Stack frame 07-03 14:44:12.092 15729 15729 F DEBUG   :     #00 pc 000000000001dec8  /system/lib64/libc.so (abort+104)
Stack frame 07-03 14:44:12.092 15729 15729 F DEBUG   :     #01 pc 000000000047523c  /system/lib64/libart.so (art::Runtime::Abort(char const*)+552)
Stack frame 07-03 14:44:12.092 15729 15729 F DEBUG   :     #02 pc 0000000000571a00  /system/lib64/libart.so (android::base::LogMessage::~LogMessage()+996)
Stack frame 07-03 14:44:12.092 15729 15729 F DEBUG   :     #03 pc 00000000002ff090  /system/lib64/libart.so (art::JavaVMExt::JniAbort(char const*, char const*)+1700)
Stack frame 07-03 14:44:12.092 15729 15729 F DEBUG   :     #04 pc 00000000002ff2e4  /system/lib64/libart.so (art::JavaVMExt::JniAbortF(char const*, char const*, ...)+180)
Stack frame 07-03 14:44:12.092 15729 15729 F DEBUG   :     #05 pc 00000000004a1568  /system/lib64/libart.so (art::Thread::DecodeJObject(_jobject*) const+464)
Stack frame 07-03 14:44:12.092 15729 15729 F DEBUG   :     #06 pc 000000000010f074  /system/lib64/libart.so (art::ScopedCheck::CheckInstance(art::ScopedObjectAccess&, art::ScopedCheck::InstanceKind, _jobject*, bool)+96)
Stack frame 07-03 14:44:12.092 15729 15729 F DEBUG   :     #07 pc 000000000010dcd8  /system/lib64/libart.so (art::ScopedCheck::Check(art::ScopedObjectAccess&, bool, char const*, art::JniValueType*)+644)
Stack frame 07-03 14:44:12.092 15729 15729 F DEBUG   :     #08 pc 0000000000113154  /system/lib64/libart.so (art::CheckJNI::CheckCallArgs(art::ScopedObjectAccess&, art::ScopedCheck&, _JNIEnv*, _jobject*, _jclass*, _jmethodID*, art::InvokeType, art::VarArgs const*)+132)
Stack frame 07-03 14:44:12.092 15729 15729 F DEBUG   :     #09 pc 000000000011200c  /system/lib64/libart.so (art::CheckJNI::CallMethodV(char const*, _JNIEnv*, _jobject*, _jclass*, _jmethodID*, std::__va_list, art::Primitive::Type, art::InvokeType)+664)
Stack frame 07-03 14:44:12.092 15729 15729 F DEBUG   :     #10 pc 0000000000100a40  /system/lib64/libart.so (art::CheckJNI::CallVoidMethod(_JNIEnv*, _jobject*, _jmethodID*, ...)+156)
Stack frame 07-03 14:44:12.092 15729 15729 F DEBUG   :     #11 pc 0000000000001c18  /data/app/com.example.chuckapptestdemo-DcWQH_KnoZj9ObTNecX4-w==/lib/arm64/libcommunicate.so (testError+280): Routine testError at E:/android/workspace/Dev/ChuckAppTestDemo/app/src/main/java/jni/DynamicRegister.c:186
Stack frame 07-03 14:44:12.092 15729 15729 F DEBUG   :     #12 pc 000000000001d1e0  /data/app/com.example.chuckapptestdemo-DcWQH_KnoZj9ObTNecX4-w==/oat/arm64/base.odex (offset 0x1d000)

这样也可以定位到。

同样的,可以通过-h查看后面追加参数的含义:

D:\android-adt\sdk\ndk-bundle>ndk-stack.cmd -h
Usage: ndk-stack -sym PATH [-dump PATH]
Symbolizes the stack trace from an Android native crash.

  -sym PATH   sets the root directory for symbols
  -dump PATH  sets the file containing the crash dump (default stdin)

See <https://developer.android.com/ndk/guides/ndk-stack.html>.

1.6.3 objdump

当前报错的堆栈是:

2020-07-03 14:44:11.990 15692-15692/com.example.chuckapptestdemo A/zygote64: java_vm_ext.cc:534]   native: #09 pc 0000000000100a40  /system/lib64/libart.so (art::CheckJNI::CallVoidMethod(_JNIEnv*, _jobject*, _jmethodID*, ...)+156)
2020-07-03 14:44:11.990 15692-15692/com.example.chuckapptestdemo A/zygote64: java_vm_ext.cc:534]   native: #10 pc 0000000000001c18  /data/app/com.example.chuckapptestdemo-DcWQH_KnoZj9ObTNecX4-w==/lib/arm64/libcommunicate.so (testError+280)
2020-07-03 14:44:11.990 15692-15692/com.example.chuckapptestdemo A/zygote64: java_vm_ext.cc:534]   native: #11 pc 00000000000001e0  /data/app/com.example.chuckapptestdemo-DcWQH_KnoZj9ObTNecX4-w==/oat/arm64/base.odex (Java_com_example_chuckapptestdemo_TestJniActivity_testError__+144)
2020-07-03 14:44:11.990 15692-15692/com.example.chuckapptestdemo A/zygote64: java_vm_ext.cc:534]   at com.example.chuckapptestdemo.TestJniActivity.testError(Native method)

与==5.6.1==步骤类似,根据机器CPU架构找到objdump所在PC的路径: D:\android-adt\sdk\ndk-bundle\toolchains\aarch64-linux-android-4.9\prebuilt\windows-x86_64\bin\aarch64-linux-android-objdump.exe

接下里执行指令: aarch64-linux-android-objdump.exe -S -D E:\android\workspace\Dev\ChuckAppTestDemo\app\build\intermediates\ndkBuild\debug\obj\local\arm64-v8a\libcommunicate.so > D:\log\error.dump

-D:后面跟so库在项目中的地址。

这个指令的主要任务是将jni中的方法转成内存地址的形式转存到本地磁盘文件中。

对应报错的内存地址是0000000000001c18,在输出的error.dump文件中找到内存地址对应的方法:

JNIEXPORT void JNICALL testError(JNIEnv *env, jobject obj) {
    (*env)->CallVoidMethod(env, testObject, test, 1);
    1bfc:	00074d19 	.word	0x00074d19
    1c00:	00b81900 	.word	0x00b81900
    1c04:	ad190000 	.word	0xad190000
    1c08:	19000000 	.word	0x19000000
    1c0c:	0000145d 	.word	0x0000145d
    1c10:	170d001c 	.word	0x170d001c
    1c14:	1800001c 	.word	0x1800001c
    1c18:	000014bb 	.word	0x000014bb
}

可以定位到testError的最后一行报错。还有其他的内存地址都可以在这个error.dump文件中找到。

1.7 jni崩溃catch

github.com/xroche/coff…

stackoverflow.com/questions/3…

stackoverflow.com/questions/8…