更快!更高效!异步启动框架Alpha完全解析

5,182 阅读10分钟

背景

启动优化,其实就是优化从点击icon到主页面展示这个过程的速度,让主界面尽量快的展现在用户面前。 所以我们要做的就是找到那些耗时操作,并将其优化。

耗时操作怎么找到?一般分成两个场景:

1、线下(debug)场景 在应用的开发阶段,我们一般通过AOP进行函数的耗时统计,通过aspectj库可以很方便的将代码插入到函数内部,从而统计到每个方法的耗时时间。 或者直接通过Android Studio 自带的Profiler CPU工具,查看每个方法的耗时,CPU信息。

2、线上场景 当应用已经发布到线上,统计就变得不是那么容易了。所以我们一般就通过函数插桩的方式,自己写一个统计耗时的工具类,部署到需要统计的地方,比如Application和Activity的生命周期,数据库的初始化,第三方库的初始化,然后最后上传数据到服务器即可。

找到耗时的地方后该怎么优化解决呢?

一般就是通过分析这些要执行的任务,进行异步,懒加载,预加载等操作。

其中异步任务是很重要的一环,这里就涉及到我们今天要讲的内容了,启动器。顾名思义就是帮我们优化启动的一个工具,可以高效合理的帮我们安排启动过程中的一些任务处理。

接下来就带大家从源码开始分析,一起看看阿里的启动器——Alpha

作为一个启动器,该有什么功能

有人可能要问了,不就是异步任务吗,我整几个线程,把任务往里面一丢不就行了。

事情可没那么简单,比如现在有6个任务需要在Application里面执行,其中Task1,Tas6需要在主线程执行,Task2,Task3需要在Task1执行完才能执行,Task4,Task5需要Task2和Task3执行完才能执行,Task6需要Task4和Task5执行完才能执行,Task4的耗时要大于Task5

这是个啥啊?我晕了。这么多关系,我该怎么处理? 既然文字看着太麻烦,就画个图吧,这里涉及到一个用于时间管理的图形——Pert图。 Pert 图是一个有向图,能清晰地描述子任务之间的依赖关系。比如我们这个项目的情况,画成Pert 图如下:

Pert图.jpg
Pert图.jpg

通过Pert图还是可以很直观的看到每个Task的关系,其中当执行完Task2和Task3之后,我们有两个选择,先执行Task4或者先执行Task5,由于Task4的耗时要大于Task5,所以我们就选择先执行Task4了。

其实制定任务执行的计划在我们生活中也随处可见,比如我们早起后也有很多事情要处理,比如烧水(5分钟),刷牙(3分钟),洗脸(2分钟),上厕所(8分钟)。怎么选一条最优路线能让我们最快完成这些事情呢?肯定是能一起并行的事情就安排到一起,然后并行的同时让耗时久的事情先发生。比如先烧水,然后上厕所的同时刷牙洗脸?扯远了扯远了,哈哈哈,收!

好了,看看我们如果用Alpha框架实现该怎么写呢?

        //构造方法,true为主线程执行
        Task1=new Task("task1",true);
        Task2=new Task("task2",false);
        Task3=new Task("task3",false);
        Task4=new Task("task4",true);
        Task5=new Task("task5",false);
        Task6=new Task("task6",true);
        
        //设置优先级,耗时操作优先级较高
        Task4.setExecutePriority(1);
        Task5.setExecutePriority(2);
        
        Project.Builder builder = new Project.Builder().withTaskCreator(new MyTaskCreator());
        builder.add(Task1);
        builder.add(Task2).after(Task1);
        builder.add(Task3).after(Task1);
        builder.add(Task4).after(Task2,Task3);
        builder.add(Task5).after(Task2,Task3);
        builder.add(Task6).after(Task4,Task5);
        builder.setProjectName("innerGroup");
        
        AlphaManager.getInstance(mContext).addProject(builder.create());
        
        AlphaManager.getInstance(mContext).start();

搞定!还不错吧。那就来一起分析下它吧!

首先,我们自己如果好好想想,如果让我们来做一个异步启动框架,需要考虑哪些问题?

  • 多线程管理
  • 任务的优先级
  • 任务之间的先后关系
  • 任务是否需要在主线程执行
  • 多进程处理

就让我们带着这些问题去看看Alpha的内部源码。

Alpha源码解析

从上面的代码可以看到,任务的开启是由AlphaManager.getInstance(mContext).start()方法开始调用,所以我们就从这个start方法开始研究:

    public void start() {
        Project project = null;

        do {
            //1.是否有为当前进程单独配置的Project,此为最高优先级
            if (mProjectForCurrentProcess != null) {
                project = (Project) mProjectForCurrentProcess;
                break;
            }

            //2.如果当前是主进程,是否有配置主进程Project
            if (AlphaUtils.isInMainProcess(mContext)
                    && mProjectArray.indexOfKey(MAIN_PROCESS_MODE) >= 0) {
                project = (Project) mProjectArray.get(MAIN_PROCESS_MODE);
                break;
            }

            //3.如果是非主进程,是否有配置非主进程的Project
            if (!AlphaUtils.isInMainProcess(mContext)
                    && mProjectArray.indexOfKey(SECONDARY_PROCESS_MODE) >= 0) {
                project = (Project) mProjectArray.get(SECONDARY_PROCESS_MODE);
                break;
            }

            //4.是否有配置适用所有进程的Project
            if (mProjectArray.indexOfKey(ALL_PROCESS_MODE) >= 0) {
                project = (Project) mProjectArray.get(ALL_PROCESS_MODE);
                break;
            }
        } while (false);

        if (project != null) {
            addListeners(project);
            project.start();
        } else {
            AlphaLog.e(AlphaLog.GLOBAL_TAG, "No startup project for current process.");
        }
    }

哇,一开始就把我们多进程的疑惑给解决了。start方法首先就判断了当前的进程以及是否能匹配到相关进程的任务。可以看到一共有三种进程配置变量:

  • MAIN_PROCESS_MODE : 主进程任务
  • SECONDARY_PROCESS_MODE :非主进程任务
  • ALL_PROCESS_MODE:适用于所有进程的任务

那么在哪里配置这些进程选项呢?addProject方法

    public void addProject(Task project, int mode) {
        if (project == null) {
            throw new IllegalArgumentException("project is null");
        }

        if (mode < MAIN_PROCESS_MODE || mode > ALL_PROCESS_MODE) {
            throw new IllegalArgumentException("No such mode: " + mode);
        }

        if (AlphaUtils.isMatchMode(mContext, mode)) {
            mProjectArray.put(mode, project);
        }
    }

ok,够简单吧。继续往下看start方法。 跳转到project的start方法:

    @Override
    public void start() {
        mStartTask.start();
    }

这么简单吗,就开启了一个mStartTask?这个mStartTask是之前设置的那些任务中第一个任务吗?接着看:

        //Project.java
        private void init() {
        ...
            mProject = new Project();
            mFinishTask = new AnchorTask(false, "==AlphaDefaultFinishTask==");
            mFinishTask.setProjectLifecycleCallbacks(mProject);
            mStartTask = new AnchorTask(true, "==AlphaDefaultStartTask==");
            mStartTask.setProjectLifecycleCallbacks(mProject);
            mProject.setStartTask(mStartTask);
            mProject.setFinishTask(mFinishTask);
       ...
        }
        
        
    private static class AnchorTask extends Task {
        private boolean mIsStartTask = true;
        private OnProjectExecuteListener mExecuteListener;

        public AnchorTask(boolean isStartTask, String name) {
            super(name);
            mIsStartTask = isStartTask;
        }

        public void setProjectLifecycleCallbacks(OnProjectExecuteListener callbacks) {
            mExecuteListener = callbacks;
        }

        @Override
        public void run() {
            if (mExecuteListener != null) {

                if (mIsStartTask) {
                    mExecuteListener.onProjectStart();
                } else {
                    mExecuteListener.onProjectFinish();
                }
            }
        }

    }        

可以看到,在Project类的初始化方法中,定义了一个开始任务和一个结束任务。这是因为从执行角度看,一个任务序列必须有一个开始节点和一个结束节点。但是实际情况中,可能会有多个任务可以同时开始,而且有多个任务可以同时作为结束点。所以就设置了这两个节点方便控制整个流程,标记流程的开始和结束,也方便了任务的监听

说回上面,开始任务的start方法走到哪里去了呢?自然是AnchorTask的父类Task,看看源码:

    public synchronized void start() {
        ...
        switchState(STATE_WAIT);

        if (mInternalRunnable == null) {
            mInternalRunnable = new Runnable() {
                @Override
                public void run() {
                    android.os.Process.setThreadPriority(mThreadPriority);
                    long startTime = System.currentTimeMillis();

                    switchState(STATE_RUNNING);
                    Task.this.run();
                    switchState(STATE_FINISHED);

                    long finishTime = System.currentTimeMillis();
                    recordTime((finishTime - startTime));

                    notifyFinished();
                    recycle();
                }
            };
        }

        if (mIsInUiThread) {
            sHandler.post(mInternalRunnable);
        } else {
            sExecutor.execute(mInternalRunnable);
        }
    }

源码还是挺简单的哈,定义了一个Runnable,然后判断是否主线程,并执行这个Runnable。其中还穿插了一些状态的改变,在Runnable内部主要是执行了Task.this.run(),也就是执行了任务本身。其中setThreadPriority方法主要是设置了线程的优先级,比如THREAD_PRIORITY_DEFAULT等,这里的优先级是较线程而言的,主要是针对CPU资源的竞争,跟我们需要的Task之间的优先级关系不大。 如果是需要在主线程执行的任务,就会通过Handler(sHandler)将事件传递给主线程执行。 如果是需要在非主线程执行的任务,就会通过线程池(sExecutor)去执行线程任务。

诶,好像没了?开始任务执行了就没了吗?再回头看看,还有一个notifyFinished方法。 按这个名字应该就是通知任务结束的一个方法,看看源码:

    void notifyFinished() {
        if (!mSuccessorList.isEmpty()) {
            AlphaUtils.sort(mSuccessorList);

            for (Task task : mSuccessorList) {
                task.onPredecessorFinished(this);
            }
        }

        if (!mTaskFinishListeners.isEmpty()) {
            for (OnTaskFinishListener listener : mTaskFinishListeners) {
                listener.onTaskFinish(mName);
            }

            mTaskFinishListeners.clear();
        }
    }

这个方法主要做了三件事:

  • mSuccessorList 排序
  • 遍历mSuccessorList列表,执行onPredecessorFinished方法
  • 监听回调onTaskFinish方法

mSuccessorList是什么呢?我们叫它紧后任务列表,也就是接下来要执行的任务列表。所以流程就是先把当前任务之后的任务列表进行一个排序,根据优先级排序。然后按顺序执行onPredecessorFinished方法。

如果紧后任务列表为空,也就代表没有后续任务了,那么就会走onTaskFinish回调方法,告知当前Project已经执行完毕。

接下来就看看紧后任务是怎么加进来的呢?又该怎么排序?onPredecessorFinished方法又执行了些什么东西?

    //1、紧后任务添加
    public Builder after(Task task) {
        task.addSuccessor(mCacheTask);
        mFinishTask.removePredecessor(task);
        mIsSetPosition = true;
        return Builder.this;
    }
        
    void addSuccessor(Task task) {
        task.addPredecessor(this);
        mSuccessorList.add(task);
    }
      
    //2、紧后任务列表排序 
    public static void sort(List<Task> tasks) {
        if (tasks.size() <= 1) {
            return;
        }
        Collections.sort(tasks, sTaskComparator);
    }    
    
    private static Comparator<Task> sTaskComparator = new Comparator<Task>() {
        @Override
        public int compare(Task lhs, Task rhs) {
            return lhs.getExecutePriority() - rhs.getExecutePriority();
        }
    };    
    
    //3、紧后任务执行
    synchronized void onPredecessorFinished(Task beforeTask) {

        if (mPredecessorSet.isEmpty()) {
            return;
        }

        mPredecessorSet.remove(beforeTask);
        if (mPredecessorSet.isEmpty()) {
            start();
        }

    }    
      

ok,源码写的很清楚了,这里逐步分析下:

由源码得知,紧后任务列表主要是通过after方法,还记得之前配置任务的时候吗? builder.add(Task2).after(Task1),所以这个after就代表Task2要在Task1后面执行,也就是Task2成了Task1的紧后任务。同理,Task1也就成了Task2的紧前任务。也就是代码中的addPredecessor方法,在添加紧后任务的同时也添加了紧前任务。

可能有人会问了,紧前任务添加了有什么用呢?难不成还倒退回去执行? 试想一下,如果有多个任务的紧后任务都是一个呢?比如这种情况:builder.add(Task4).after(Task2,Task3)。Task4是Task2和Task3的紧后任务,所以在Task2执行完之后,还要判断Task3是否执行成功,然后才能执行Task4,这就是紧前任务列表的作用。这也就对应到上述代码中onPredecessorFinished方法的逻辑了。

然后这个紧后任务列表的排序是怎么排的呢?其实就是通过getExecutePriority方法获取task的执行优先级数字,按照正序排列,越小的任务执行时机越早。还记得之前配置的时候我设置了setExecutePriority方法吗,就是这里设置了优先级的。

至此主要逻辑就差不多了。好像还挺简单的是不是。还有一些细节我也简单的提下:

  • 各种回调:包括一些task的回调,project的回调。
  • 日志记录:比如耗时时间的记录,刚才执行任务时候的recordTime方法,就是记录了每个task的耗时。
  • 多种Task配置方法:除了上面用Java代码配置,还可以通过xml文件来配置Project和里面的Task,这个就主要是XmlPullParser类来解析xml数据,然后生成Prject。
  • 各种设计模式:比如构建Project的建造者模式,还有通过传入task名称就可以创建Task的工厂模式。

诸如此类的一些细节感兴趣朋友的可以自己下源码看看。

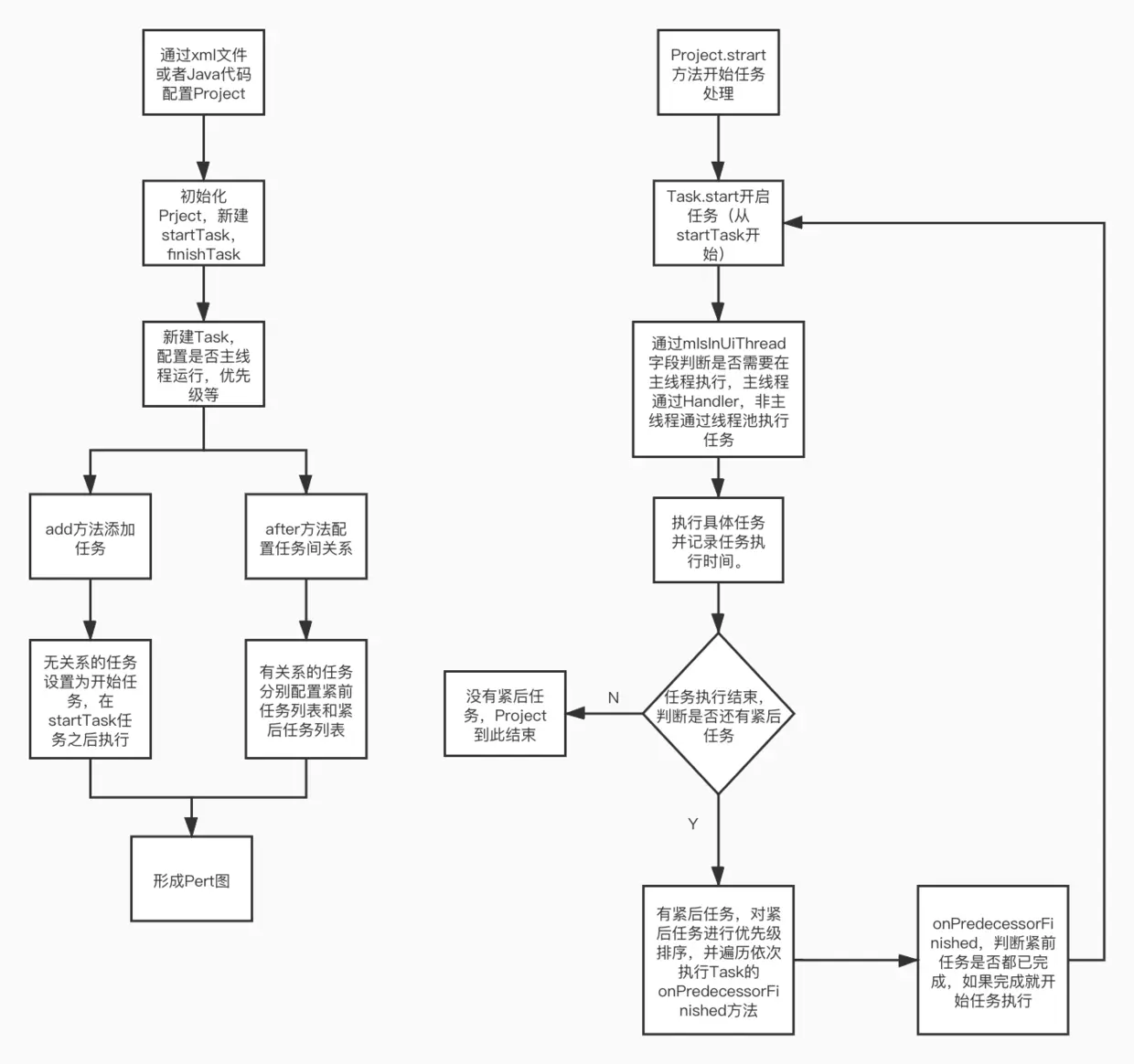
最后用一张流程图总结下吧:

Alpha流程图.jpg
Alpha流程图.jpg

总结

分析下来,这个异步启动框架应该算比较简单的,但是能解决问题啊!其实我们平时工作中也可以做一些积累,然后写成工具或者框架,如果能开源出来大家一起使用还真是一件不错的事情呢!


你的一个👍,就是我分享的动力❤️。