一句话介绍
参考java.util.concurrent.ThreadLocalRandom解决java.util.Random在并发场景下对seed的竞争问题而使用ThreadLocal为每一个线程维护一个seed,Tomcat使用ThreadLocal维护session,不难发现,ThreadLocal主要的用途是为不同的线程提供本地副本,从而避免数据竞争,以及状态同步问题。但是必须注意,ThreadLocal不是同步工具,不提供对封装对象的操作的原子性保证。并发场景下,任然要注意操作的线程安全。
实现原理
简单来讲,ThreadLocal是一个工具外壳,提供了访问当前线程副本的入口。实际的值保存在对应线程的ThreadLocalMap里,用ThreadLocal对象作为key访问。

阅读源码可以知道,ThreadLocal先通过getMap(Thread t)获得存放在对应线程中的threadLocals,然后在threadLocals所指向的ThreadLocalMap中通过以ThreadLocal对象为key,取出对应的value。可见,所有的线程都是在自己的内部维护一个Map来保存自己的副本,从而避免了线程之间的数据竞争和同步,同时也做到了状态的隔离。
然而,这样的实现方式也就导致子线程的ThreadLocal不会继承父线程的ThreadLocal,即直接在子线程访问ThreadLocal对象的get()方法无法获取到父线程的值。因为此时通过get()获得的ThreadLocalMap是子线程中的threadLocals,而Thread的构造器中没有拷贝父线程的threadLocals内容到新的Thread中的代码。那么如果我们就需要子线程能继承父线程中的ThreadLocalMap呢?比如我需要父线程中的session能自动传播到子线程,答案是使用InheritableThreadLocal。Thread的构造器中有如下代码:
if (inheritThreadLocals && parent.inheritableThreadLocals != null)
this.inheritableThreadLocals =
ThreadLocal.createInheritedMap(parent.inheritableThreadLocals);
即线程在创建时会复制父线程的inheritableThreadLocals的拷贝到自己的inheritableThreadLocals属性上。而InheritableThreadLocal<T>继承自ThreadLocal<T>并重写了getMap(Thread t)方法,直接返回当前线程的inheritableThreadLocals,这样就能实现子线程继承父线程的ThreadLocalMap。
源码分析
get()和set(T value)
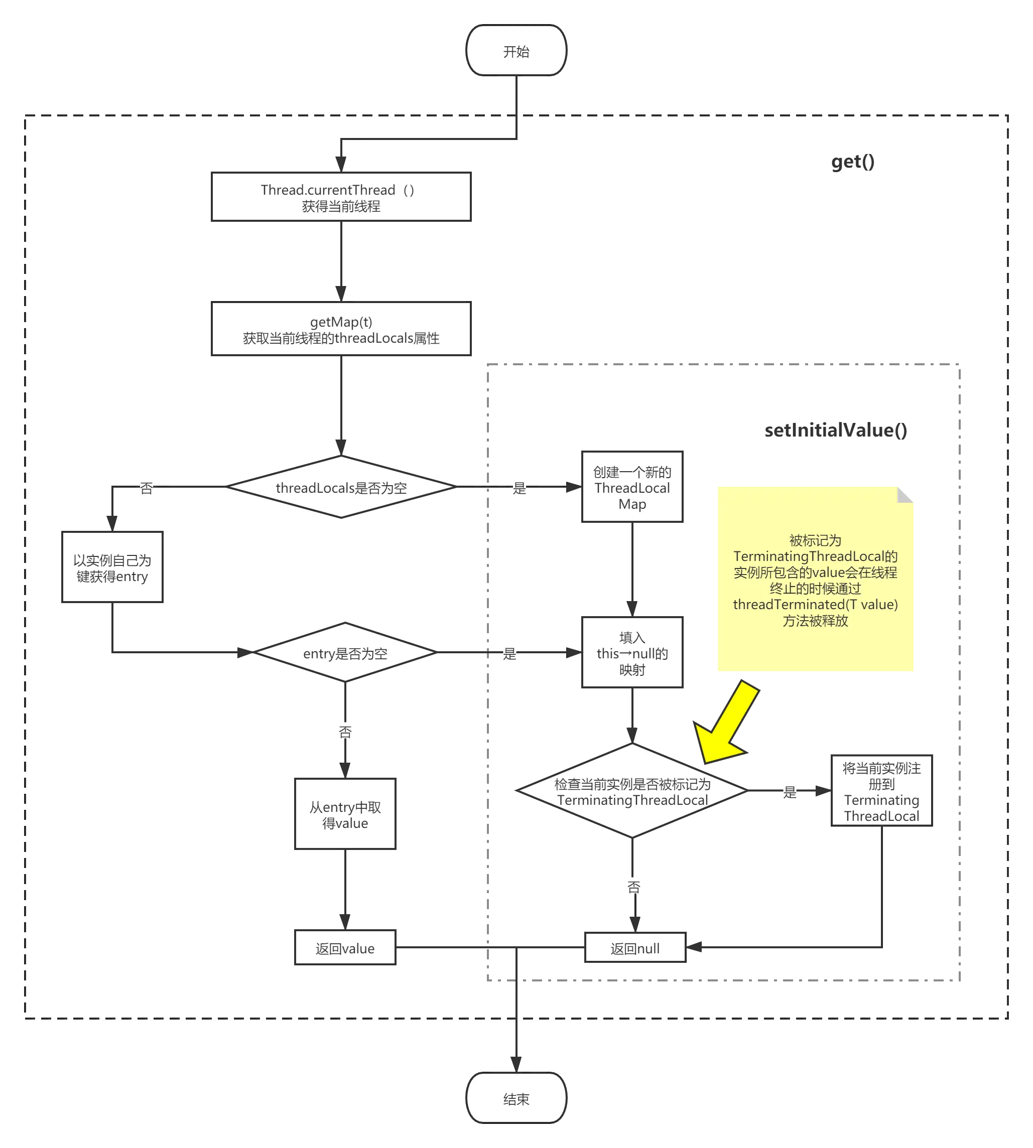
get方法很简单,就是通过访问当前线程的threadLocals变量获取ThreadLocalMap,然后以ThreadLocal实例为键提取map中的值。需要注意的是当ThreadLocalMap不存在或者当前线程的ThreadLocalMap中没有以ThreadLocal实例为键的entry时如何处理的。此外还应当注意到,ThreadLocal会在调用get方法时检查并清理应当被释放的value。简单流程如下图:

由于ThreadLocalMap使用开放地址法处理哈希碰撞,所以map在get方法中遇到entry为空或者entry的key和实例不相等时,会按顺序遍历下一个slot,直到找到或者全部查询一边。
set方法更简单,同样通过访问当前线程的threadLocals变量获取ThreadLocalMap,如果不存在就以value作为初值创建一个新的ThreadLocalMap赋给当前线程的threadLocals,存在map的话就调用Map的set方法把this→value的映射写进去。
ThreadMap的set方法还包含清理key为null的entry和扩容与rehash的过程。判断扩容和rehash的阈值是entry数量的大于数组总长的2/3,即负载因子是2/3,与HashMap不同,这个值不能修改。
关于0x61c88647
仔细看源码就会发现,ThreadLocalMap的Hash使用了一个魔数0x61c88647。这个数字被用于生成ThreadLocal对象的hashcode,而这个hashcode会被当作ThreadLocalMap的散列表下标来使用。
//ThreadLocal
···
private static AtomicInteger nextHashCode = new AtomicInteger();
private final int threadLocalHashCode = nextHashCode();
private static final int HASH_INCREMENT = 0x61c88647;
private static int nextHashCode() {
return nextHashCode.getAndAdd(HASH_INCREMENT);
}
···
//ThreadLocalMap
···
private Entry getEntry(ThreadLocal<?> key) {
int i = key.threadLocalHashCode & (table.length - 1);
Entry e = table[i];
if (e != null && e.get() == key)
return e;
else
return getEntryAfterMiss(key, i, e);
}
···
为什么是0x61c88647而不是其他什么数字?可以看到,ThreadLocal利用AtomicInteger不断累加0x61c88647从而将32bit的空间分成许多hash槽。
等一下!!!散列算法,32bit,0x61c88647...
0x61c88647转换成10进制是1640531527,32位整数斐波那契散列使用的乘数是2654435769,转换为有符号int的话是-1640531527。依照公式H(key) = ((key * 2654435769) >> X) << Y,这里key可以视作一个步长为1,首项为0的数列,那么key*2654435769就可以被看作是乘数累加,再用table长度作为掩码,与运算之后就得到下标。
那为什么HashMap不使用这种方法呢?因为你绝对不想所有的HashMap共享一套哈希槽,nextHashCode是一个ThreadLocal类持有的静态属性,意味着所有的ThreadLocal实例所拥有的threadLocalHashCode都是在实例创建时由nextHashCode分配的。换言之,即使不同线程之间的ThreadLocalMap中持有的ThreadLocal实例不相同,所有线程的ThreadLocalMap都会给那些自己没持有的ThreadLocal实例空出对应的哈希槽位。对于HashMap的使用场景,这是不可接受的。
resize()
既然用的哈希数组实现,那就要考虑扩容的问题。ThreadLocalMap和HashMap一样,每次扩容哈希数组长度增加一倍。需要注意两点,首先ThreadLocalMap会尝试清理掉“垃圾”,如果长度依然大于0.75*threshold,就进行resize()的操作。而resize()的过程中,依然会检查key,并将删去key为null的entry持有的value的引用,以便于GC回收垃圾;其次,关于扩容的阈值是0.75*threshold,而不是threshold,通过注释得知故意选择较小的threshold是为了避免迟滞(hysteresis)。
关于迟滞,我的理解如下:
由于哈希值是通过斐波那契散列累加出来的,而且所有的ThreadLocal共享一个数列,但是每个ThreadLocalMap的长度又不一致,所以ThreadLocalMap发生碰撞的概率还是比较大的。这一点可以从ThreadLocalMap选择2/3作为负载因子,以及注释"Set the resize threshold to maintain at worst a 2/3 load factor."看出。那么,在判断是否需要扩容的阈值选择上,就不得不考虑新创建的ThreadLocal带来的hashcode膨胀的问题。由于存在外部hashcode快速膨胀的可能性,扩容条件的判断就可能存在延时,也就是说,扩容有迟滞的可能性,所以需要人为的进一步减小阈值从而让扩容相对提前进而避免迟滞。
/**
* Re-pack and/or re-size the table. First scan the entire
* table removing stale entries. If this doesn't sufficiently
* shrink the size of the table, double the table size.
*/
private void rehash() {
expungeStaleEntries();
// Use lower threshold for doubling to avoid hysteresis
if (size >= threshold - threshold / 4)
resize();
}
/**
* Double the capacity of the table.
*/
private void resize() {
Entry[] oldTab = table;
int oldLen = oldTab.length;
int newLen = oldLen * 2;
Entry[] newTab = new Entry[newLen];
int count = 0;
for (Entry e : oldTab) {
if (e != null) {
ThreadLocal<?> k = e.get();
if (k == null) {
e.value = null; // Help the GC
} else {
int h = k.threadLocalHashCode & (newLen - 1);
while (newTab[h] != null)
h = nextIndex(h, newLen);
newTab[h] = e;
count++;
}
}
}
setThreshold(newLen);
size = count;
table = newTab;
}
关于垃圾回收
ThreadLocal对垃圾回收的处理方式非常值得学习。
一方面,其充分利用了jvm的引用分类功能,通过弱引用实现了散列表中entry的key自动回收。
static class Entry extends WeakReference<ThreadLocal<?>> {
Object value;
Entry(ThreadLocal<?> k, Object v) {
super(k);
value = v;
}
}
另一方面,在所有的操作过程中,都会检查僵尸对象,保证不出现内存溢出。比如:
set(T value)实质上是调用ThreadLocalMap的set(ThreadLocal<?> key, Object value),而ThreadLocalMap的set方法则会在插入过程中调用cleanSomeSlots方法来清理垃圾,然后再判断是否需要rehash,rehash的过程中又会使用expungeStaleEntries再一次清理僵尸对象,并判断是否需要resize,如果要resize,在拷贝旧的map到新map的过程中还会处理一次僵尸对象。
T get()分两种情况,一种是线程有ThreadLocalMap,map里有对应的key,由于可能存在hash碰撞,在调用getEntryAfterMiss进行线性查找key的时候遇到哈希槽的key为null的时候就会用expungeStaleEntry处理对应的value,另一种是不存在ThreadLocalMap或者map里没有对应的key,就会走setInitialValue返回一个null。在setInitialValue过程中,如果map存在,就会调用set(ThreadLocal<?> key, Object value)从而走前面提到的流程处理掉僵尸对象,如果不存在旧创建新的map并赋值,最后还会检查实例自己是不是被标记为TerminatingThreadLocal,如果是还会将自己注册到TerminatingThreadLocal,从而在Thread终止时可以调用threadTerminated完成回收动作。
使用问题
小心使用ThreadLocal封装对象
ThreadLocal不是同步工具,对于被ThreadLocal封装的对象,在操作时最好其当做事实不可变对象来使用。考虑下面的代码
@Slf4j
public class Example1 {
public static CountDownLatch latch = new CountDownLatch(6);
public static void main(String[] args) throws InterruptedException {
ExecutorService pool = Executors.newFixedThreadPool(3);
for (int i = 0; i < 6; i++) {
pool.execute(new Task());
}
latch.await();
pool.shutdown();
System.exit(0);
}
public static class Task implements Runnable {
private static final List<String> list = new ArrayList<>();
ThreadLocal<List<String>> listThreadLocal = ThreadLocal.withInitial(() -> list);
@Override
public void run() {
listThreadLocal.get().add(Thread.currentThread().getName());
log.info(listThreadLocal.get().toString());
latch.countDown();
}
}
}
如果执行这段代码,就会发现完全无法预测每个线程打印的内容。虽然list被ThreadLocal封装,但是每个线程获得的只是list的引用,list被事实共享给了所有线程。若要保证线程安全,ThreadLocal封装的对象最好是一个事实不可变对象,每次修改都是set一个修改后的全新副本。至少应该保证初始化时传入的对象只可被线程自己访问。例如将Task用下面的代码替换:
public static class Task implements Runnable {
private static final List<String> list = new ArrayList<>();
ThreadLocal<List<String>> listThreadLocal = ThreadLocal.withInitial(() -> new ArrayList<>(list));
@Override
public void run() {
listThreadLocal.get().add(Thread.currentThread().getName());
log.info(listThreadLocal.get().toString());
latch.countDown();
}
}
此时每个线程都获得了一个只被自己访问的list的副本。所以最后的结果一定是一个仅包含当前执行线程name的列表。
线程复用的情况下,慎用ThreadLocal
由于ThreadLocal实际上是保存在当前线程的threadLocals属性下的,所以ThreadLocal实际上是和线程的生命周期一致。在传统的多线程模型中,任务的生命周期和线程生命周期保持一致。但是在线程复用的模型中,比如netty的Reactor模型,一个线程可能会来回服务于多个任务,在多个任务切换时,ThreadLocal就必须跟着重新赋值,否则就会数据污染,缓存一个脏副本。当然可以通过及时remove()来避免污染,但由于生命周期不一致,再一次进入需要重新传值,而频繁的传值,本身就和ThreadLocal的设计目标不符。目前异步响应式编程大行其道,几乎是未来高并发低延时网络服务的事实标准。ThreadLocal的适用范围正在减小,在使用响应式框架时,类似的需求应当考虑用context来替换ThreadLocal。
内存溢出风险
通过源码分析,我们可以发现Doug Lea设计ThreadLocal做了非常全面的工作来保证僵尸对象的回收,可是ThreadLocal仍然有溢出风险。说法有些恶意夸大,但这主要还是因为现在的场景较过去已经发生巨大变化,网络开发强调高并发低延迟,传统的一个线程服务一个连接的做法不再适合。通过线程复用技术避免调度开销,降低延迟成为主流。此时,线程的生命周期不再和任务的生命周期绑定。线程持有的ThreadLocalMap可能在上一个任务中还有使用,在后面的任务中就不再使用了。诚然GC会回收掉ThreadLocalMap里面的key,但是由于不再操作ThreadLocalMap,导致ThreadLocalMap没有机会触发后续清理value的工作,那么这些value就会一致持有强引用,对应的对象也就变成了僵尸。
当然,处理方法也很简单,使用完毕之后手动remove即可,但这也很危险。依赖于手动处理资源释放的设计天然存在人为风险。忘记remove,错误的调用时机都会带来不必要的麻烦,使用时要慎之又慎。总而言之,溢出风险视使用情况而定,在线程复用的场景下使用需要格外注意资源的回收。