Zookeeper入门

1,240 阅读7分钟

Zookeeper是什么

官方文档上这么解释zookeeper,它是一个分布式服务框架,是Apache Hadoop 的一个子项目,它主要是用来解决分布式应用中经常遇到的一些数据管理问题,如:统一命名服务、状态同步服务、集群管理、分布式应用配置项的管理等。

上面的解释有点抽象,简单来说zookeeper=文件系统+监听通知机制。

1、 文件系统

Zookeeper维护一个类似文件系统的数据结构:

img

每个子目录项如 NameService 都被称作为 znode(目录节点),和文件系统一样,我们能够自由的增加、删除znode,在一个znode下增加、删除子znode,唯一的不同在于znode是可以存储数据的。

有四种类型的znode:

  • PERSISTENT-持久化目录节点

    客户端与zookeeper断开连接后,该节点依旧存在

  • PERSISTENT_SEQUENTIAL-持久化顺序编号目录节点

    客户端与zookeeper断开连接后,该节点依旧存在,只是Zookeeper给该节点名称进行顺序编号

  • EPHEMERAL-临时目录节点

    客户端与zookeeper断开连接后,该节点被删除

  • EPHEMERAL_SEQUENTIAL-临时顺序编号目录节点

    客户端与zookeeper断开连接后,该节点被删除,只是Zookeeper给该节点名称进行顺序编号

2、 监听通知机制

客户端注册监听它关心的目录节点,当目录节点发生变化(数据改变、被删除、子目录节点增加删除)时,zookeeper会通知客户端。

就这么简单,下面我们看看Zookeeper能做点什么呢?

Zookeeper能做什么

zookeeper功能非常强大,可以实现诸如分布式应用配置管理、统一命名服务、状态同步服务、集群管理等功能。

1、命名服务

在zookeeper的文件系统里创建一个目录,即有唯一的path,在我们使用tborg无法确定上游程序的部署机器时即可与下游程序约定好path,通过path即能互相探索发现。

2、配置管理

程序总是需要配置的,如果程序分散部署在多台机器上,要逐个改变配置就变得困难。好吧,现在把这些配置全部放到zookeeper上去,保存在 Zookeeper 的某个目录节点中,然后所有相关应用程序对这个目录节点进行监听,一旦配置信息发生变化,每个应用程序就会收到 Zookeeper 的通知,然后从 Zookeeper 获取新的配置信息应用到系统中就好。

img

3、集群管理

所谓集群管理无在乎两点:是否有机器退出和加入、选举master。

​ 对于第一点,所有机器约定在父目录GroupMembers下创建临时目录节点,然后监听父目录节点的子节点变化消息。一旦有机器挂掉,该机器与 zookeeper的连接断开,其所创建的临时目录节点被删除,所有其他机器都收到通知:某个兄弟目录被删除,于是,所有人都知道:它上船了。新机器加入 也是类似,所有机器收到通知:新兄弟目录加入,highcount又有了。

​ 对于第二点,我们稍微改变一下,所有机器创建临时顺序编号目录节点,每次选取编号最小的机器作为master就好。

img

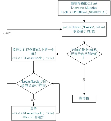
4、分布式锁

有了zookeeper的一致性文件系统,锁的问题变得容易。锁服务可以分为两类,一个是保持独占,另一个是控制时序。

​ 对于第一类,我们将zookeeper上的一个znode看作是一把锁,通过createznode的方式来实现。所有客户端都去创建 /distribute_lock 节点,最终成功创建的那个客户端也即拥有了这把锁。厕所有言:来也冲冲,去也冲冲,用完删除掉自己创建的distribute_lock 节点就释放出锁。

​ 对于第二类, /distribute_lock 已经预先存在,所有客户端在它下面创建临时顺序编号目录节点,和选master一样,编号最小的获得锁,用完删除,依次方便。

img

5、队列管理

两种类型的队列:

1、 同步队列,当一个队列的成员都聚齐时,这个队列才可用,否则一直等待所有成员到达。

2、队列按照 FIFO 方式进行入队和出队操作。

第一类,在约定目录下创建临时目录节点,监听节点数目是否是我们要求的数目。

第二类,和分布式锁服务中的控制时序场景基本原理一致,入列有编号,出列按编号。

Zookeeper用作注册中心的原理

RPC框架中有3个重要的角色:

Zookeeper用作注册中心的原理
注册中心 :保存所有服务的名字,服务提供者的IP列表,服务消费者的IP列表

服务提供者: 提供跨进程服务

服务消费者: 寻找到指定命名的服务并消费。

Zookeeper用作注册中心 简单来讲,zookeeper可以充当一个服务注册表(Service Registry),让多个服务提供者形成一个集群,让服务消费者通过服务注册表获取具体的服务访问地址(IP+端口)去访问具体的服务提供者。如下图所示:

在这里插入图片描述

具体来说,zookeeper就是个分布式文件系统,每当一个服务提供者部署后都要将自己的服务注册到zookeeper的某一路径上: /{service}/{version}/{ip:port},比如我们的HelloWorldService部署到两台机器,那么zookeeper上就会创建两条目录:分别为/HelloWorldService/1.0.0/100.100.0.237:16888、/HelloWorldService/1.0.0/100.100.0.238:16888。

如图:

在这里插入图片描述
在zookeeper中,进行服务注册,实际上就是在zookeeper中创建了一个znode节点,该节点存储了该服务的IP、端口、调用方式(协议、序列化方式)等。该节点承担着最重要的职责,它由服务提供者(发布服务时)创建,以供服务消费者获取节点中的信息,从而定位到服务提供者真正网络拓扑位置以及得知如何调用。RPC服务注册、发现过程简述如下:

1.服务提供者启动时,会将其服务名称,ip地址注册到配置中心。

2.服务消费者在第一次调用服务时,会通过注册中心找到相应的服务的IP地址列表,并缓存到本地,以供后续使用。当消费者调用服务时,不会再去请求注册中心,而是直接通过负载均衡算法从IP列表中取一个服务提供者的服务器调用服务。

3.当服务提供者的某台服务器宕机或下线时,相应的ip会从服务提供者IP列表中移除。同时,注册中心会将新的服务IP地址列表发送给服务消费者机器,缓存在消费者本机。

4.当某个服务的所有服务器都下线了,那么这个服务也就下线了。

5.同样,当服务提供者的某台服务器上线时,注册中心会将新的服务IP地址列表发送给服务消费者机器,缓存在消费者本机。

6.服务提供方可以根据服务消费者的数量来作为服务下线的依据。

感知服务的下线&上线

zookeeper提供了“心跳检测”功能,它会定时向各个服务提供者发送一个请求(实际上建立的是一个 socket 长连接),如果长期没有响应,服务中心就认为该服务提供者已经“挂了”,并将其剔除。比如100.100.0.237这台机器如果宕机了,那么zookeeper上的路径就会只剩/HelloWorldService/1.0.0/100.100.0.238:16888。

服务消费者会去监听相应路径(/HelloWorldService/1.0.0),一旦路径上的数据有任务变化(增加或减少),zookeeper都会通知服务消费方、服务提供者地址列表已经发生改变,从而进行更新。

更为重要的是zookeeper 与生俱来的容错容灾能力(比如leader选举),可以确保服务注册表的高可用性。

使用 zookeeper 作为注册中心时,客户端订阅服务时会向 zookeeper 注册自身;主要是方便对调用方进行统计、管理。但订阅时是否注册 client 不是必要行为,和不同的注册中心实现有关,例如使用 consul 时便没有注册。