RoaringBitmap数据结构
RoaringBitmap将int数字的高16位作为索引,正好short是16位长度。因此索引采用short数组存储,每次需要二分查找索引。而低16位则是作为数据存储到其他容器,RoaringBitmap根据存储的大小,分为3个Container,ArrayContainer,BitmapContainer,RunContainer。

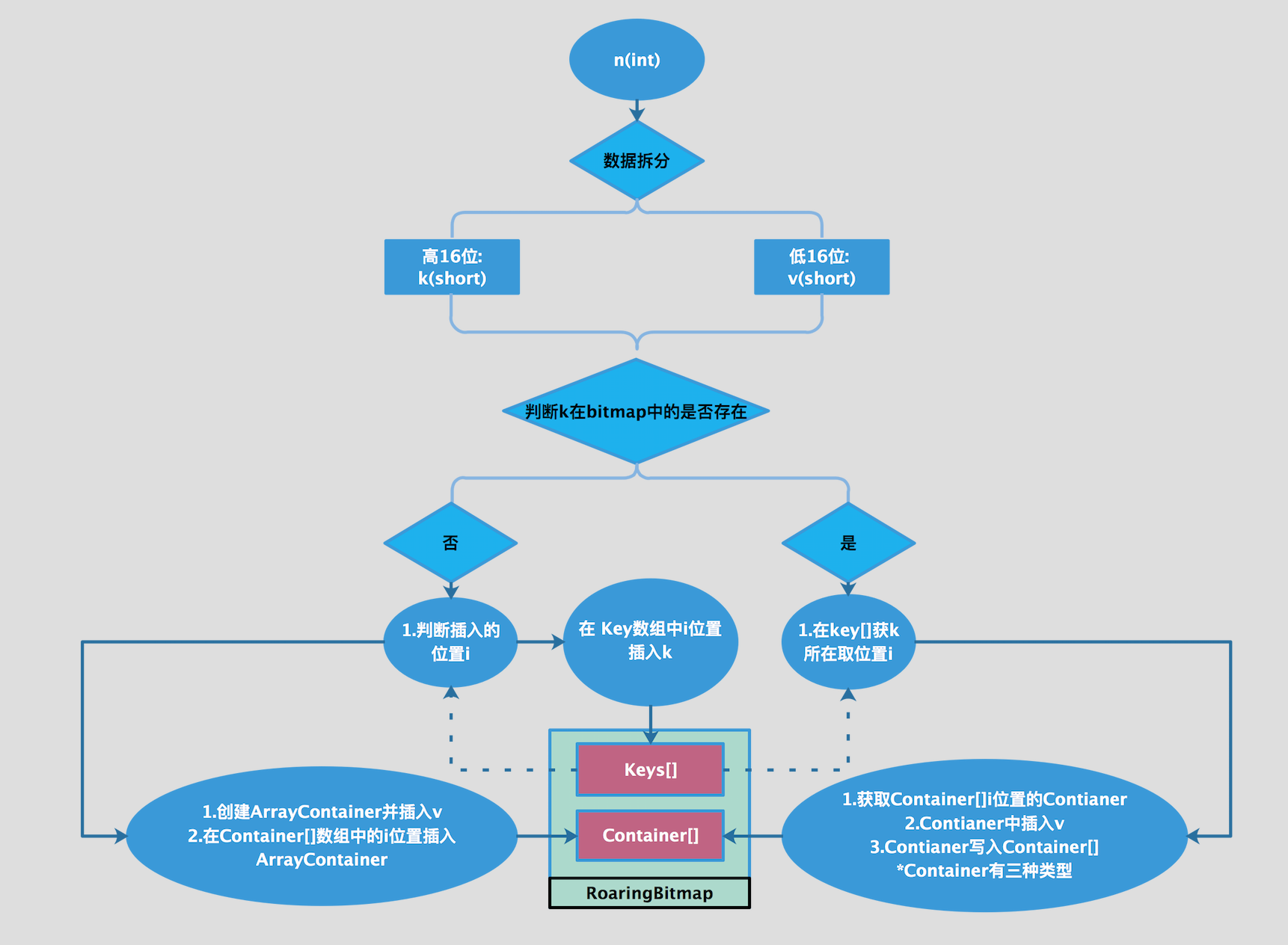
数据写入流程
例:n写入RoringBitmap过程

Container
ArrayContainer
当数据量低于4096时,采用ArrayContainer存储,这个容器也比较简单,核心是一个short数组,我们知道short是2字节,因此存储的数字大小不能超过65536。将65536范围内的数字散布在4096个槽位里,因此这个数组里数组的分布是稀疏的。每次寻找数据也只需二分查找即可。 为什么要用4096作为边界呢,这就要结合下面的BitmapContainer容器一起看了。
BitmapContainer
当存储的数据4096个数字后,RoaringBitmap采用Bitmap来存储所有的数字,包括之前那4096个数字。这一次的数量限制是2^16,也就是65536。这个数字很容易计算出,由于存储在container的数据只有32位中的低16位,因此作为Bitmap,只需要提供2^16个bit即可。 在这个容器中,核心是一个long数组,为了2^16个bit,这个数组分配了1024个空间,也是正好满足了2^16个bit。 这里可以看出,BitmapContainer占用空间的上限也同样是8*1024=8KB,因此ArrayContainer的长度超过4096转换成BitmapContainer可以节省更多的空间,这也解释了为什么ArrayContainer的上限是4096了。
RunContainer
RunContainer是基于一种Run Length Encoding压缩算法的容器,其压缩原理是对于连续的数字只记录初始数字以及连续的长度,比如有一串数字 2,3,4,5,6 那么经过压缩后便只剩下2,5。从压缩原理我们也可以看出,这种算法对于数据的紧凑程度非常敏感,连续程度越高压缩率也越高。 在这个容器中,核心是一个short数组,数组存储了压缩后的初始数字以及连续的长度。这意味着压缩后占用最小的空间就是两个short,4个字节。而最大空间则为永远不连续的场景65536/222也就是128KB。存储空间分配可以直接参考代码中的注释