1、线程和进程的关系
根本区别:进程是操作系统资源分配的基本单位,而线程是处理器任务调度和执行的基本单位。
资源开销:每个进程都有独立的代码和数据空间(程序上下文),程序之间的切换会有较大的开销;线程可以看做轻量级的进程,同一类线程共享代码和数据空间,每个线程都有自己独立的运行栈和程序计数器(PC),线程之间切换的开销小。
包含关系:如果一个进程内有多个线程,则执行过程不是一条线的,而是多条线(线程)共同完成的;线程是进程的一部分,所以线程也被称为轻权进程或者轻量级进程。
内存分配:同一进程的线程共享本进程的地址空间和资源,而进程之间的地址空间和资源是相互独立的。
影响关系:一个进程崩溃后,在保护模式下不会对其他进程产生影响,但是一个线程崩溃整个进程都死掉。所以多进程要比多线程健壮。
2、线程有哪些状态
a. 新建(new):新创建了一个线程对象。
b. 可运行(runnable):线程对象创建后,其他线程(比如main线程)调用了该对象的start()方法。该状态的线程位于可运行线程池中,等待被线程调度选中,获取cpu 的使用权 。
c. 运行(running):可运行状态(runnable)的线程获得了cpu 时间片(timeslice) ,执行程序代码。
d. 阻塞(block):阻塞状态是指线程因为某种原因放弃了cpu 使用权,也即让出了cpu timeslice,暂时停止运行。直到线程进入可运行(runnable)状态,才有机会再次获得cpu timeslice 转到运行(running)状态。阻塞的情况分三种:
(一). 等待阻塞:运行(running)的线程执行o.wait()方法,JVM会把该线程放入等待队列(waitting queue)中。
(二). 同步阻塞:运行(running)的线程在获取对象的同步锁时,若该同步锁被别的线程占用,则JVM会把该线程放入锁池(lock pool)中。
(三). 其他阻塞:运行(running)的线程执行Thread.sleep(long ms)或t.join()方法,或者发出了I/O请求时,JVM会把该线程置为阻塞状态。当sleep()状态超时、join()等待线程终止或者超时、或者I/O处理完毕时,线程重新转入可运行(runnable)状态。
e. 死亡(dead):线程run()、main() 方法执行结束,或者因异常退出了run()方法,则该线程结束生命周期。死亡的线程不可再次复生。

在Java中,每个对象都有两个池,锁(monitor)池和等待池
锁池: 假设线程A已经拥有了某个对象(注意:不是类)的锁,而其它的线程想要调用这个对象的某个synchronized方法(或者synchronized块),由于这些线程在进入对象的synchronized方法之前必须先获得该对象的锁的拥有权,但是该对象的锁目前正被线程A拥有,所以这些线程就进入了该对象的锁池中。
等待池: 假设一个线程A调用了某个对象的wait()方法,线程A就会释放该对象的锁(因为wait()方法必须出现在synchronized中,这样自然在执行wait()方法之前线程A就已经拥有了该对象的锁),同时线程A就进入到了该对象的等待池中。如果另外的一个线程调用了相同对象的notifyAll()方法,那么处于该对象的等待池中的线程就会全部进入该对象的锁池中,准备争夺锁的拥有权。如果另外的一个线程调用了相同对象的notify()方法,那么仅仅有一个处于该对象的等待池中的线程(随机)会进入该对象的锁池。

3、synchronized 底层实现原理
synchronized的三种应用方式
修饰实例方法:作用于当前对象加锁,进入同步代码前要获得当前对象的锁。
修饰静态方法:作用于当前类加锁,进入同步代码前要获得当前类的锁。
当synchronized作用于静态方法时,其锁就是当前类的class对象锁。由于静态成员不专属于任何一个实例对象,是类成员,因此通过class对象锁可以控制静态 成员的并发操作。需要注意的是如果一个线程A调用一个实例对象的非static synchronized方法,而线程B需要调用这个实例对象所属类的静态 synchronized方法,是允许的,不会发生互斥现象,因为访问静态 synchronized 方法占用的锁是当前类的class对象,而访问非静态 synchronized 方法占用的锁是当前实例对象锁。
修饰代码块:指定加锁对象,对给定对象加锁,进入同步代码库前要获得给定对象的锁。
synchronized底层原理
Java 虚拟机中的同步(Synchronization)基于进入和退出管程(Monitor)对象实现, 无论是显式同步(有明确的 monitorenter 和 monitorexit 指令,即同步代码块)还是隐式同步都是如此。在 Java 语言中,同步用的最多的地方可能是被 synchronized 修饰的同步方法。
在JVM中,对象在内存中的布局分为三块区域:对象头、实例数据和对齐填充

填充数据:由于虚拟机要求对象起始地址必须是8字节的整数倍。填充数据不是必须存在的,仅仅是为了字节对齐,这点了解即可。
而对于顶部,则是Java头对象,它实现synchronized的锁对象的基础,这点我们重点分析它,一般而言,synchronized使用的锁对象是存储在Java对象头里的,jvm中采用2个字来存储对象头(如果对象是数组则会分配3个字,多出来的1个字记录的是数组长度),其主要结构是由Mark Word 和 Class Metadata Address 组成,其结构说明如下表:



指针指向的是monitor对象(也称为管程或监视器锁)的起始地址。每个对象都存在着一个 monitor 与之关联,对象与其 monitor 之间的关系有存在多种实现方式,如monitor可以与对象一起创建销毁或当线程试图获取对象锁时自动生成,但当一个 monitor 被某个线程持有后,它便处于锁定状态。在Java虚拟机(HotSpot)中,monitor是由ObjectMonitor实现的:
ObjectMonitor() {
_header = NULL;
_count = 0; //记录个数
_waiters = 0,
_recursions = 0;
_object = NULL;
_owner = NULL;
_WaitSet = NULL; //处于wait状态的线程,会被加入到_WaitSet
_WaitSetLock = 0 ;
_Responsible = NULL ;
_succ = NULL ;
_cxq = NULL ;
FreeNext = NULL ;
_EntryList = NULL ; //处于等待锁block状态的线程,会被加入到该列表
_SpinFreq = 0 ;
_SpinClock = 0 ;
OwnerIsThread = 0 ;
}
ObjectMonitor中有两个队列,_WaitSet 和 _EntryList,用来保存ObjectWaiter对象列表( 每个等待锁的线程都会被封装成ObjectWaiter对象),_owner指向持有ObjectMonitor对象的线程,当多个线程同时访问一段同步代码时,首先会进入 _EntryList 集合,当线程获取到对象的monitor 后进入 _Owner 区域并把monitor中的owner变量设置为当前线程同时monitor中的计数器count加1,若线程调用 wait() 方法,将释放当前持有的monitor,owner变量恢复为null,count自减1,同时该线程进入 WaitSe t集合中等待被唤醒。若当前线程执行完毕也将释放monitor(锁)并复位变量的值,以便其他线程进入获取monitor(锁)
3: monitorenter //进入同步方法
//..........省略其他
15: monitorexit //退出同步方法
16: goto 24
//省略其他.......
21: monitorexit //退出同步方法
从字节码中可知同步语句块的实现使用的是monitorenter 和 monitorexit 指令,其中monitorenter指令指向同步代码块的开始位置,monitorexit指令则指明同步代码块的结束位置,当执行monitorenter指令时,当前线程将试图获取 objectref(即对象锁) 所对应的 monitor 的持有权,当 objectref 的 monitor 的进入计数器为 0,那线程可以成功取得 monitor,并将计数器值设置为 1,取锁成功。如果当前线程已经拥有 objectref 的 monitor 的持有权,那它可以重入这个 monitor (关于重入性稍后会分析),重入时计数器的值也会加 1。 倘若其他线程已经拥有 objectref 的 monitor 的所有权,那当前线程将被阻塞,直到正在执行线程执行完毕,即monitorexit指令被执行,执行线程将释放 monitor(锁)并设置计数器值为0 ,其他线程将有机会持有 monitor 。值得注意的是编译器将会确保无论方法通过何种方式完成,方法中调用过的每条 monitorenter 指令都有执行其对应 monitorexit 指令,而无论这个方法是正常结束还是异常结束。
为了保证在方法异常完成时 monitorenter 和 monitorexit 指令依然可以正确配对执行,编译器会自动产生一个异常处理器,这个异常处理器声明可处理所有的异常,它的目的就是用来执行 monitorexit 指令。从字节码中也可以看出多了一个monitorexit指令,它就是异常结束时被执行的释放monitor 的指令。
4、synchronized 和 Lock区别
a、Synchronized是关键字,内置语言实现,Lock是接口。
b、Synchronized在线程发生异常时会自动释放锁,因此不会发生异常死锁。Lock异常时不会自动释放锁,所以需要在finally中实现释放锁。
c、Lock是可以中断锁,Synchronized是非中断锁,必须等待线程执行完成释放锁。
d、Lock可以使用读锁提高多线程读效率。

一、synchronized和lock的用法区别
synchronized:在需要同步的对象中加入此控制,synchronized可以加在方法上,也可以加在特定代码块中,括号中表示需要锁的对象。
lock:需要显示指定起始位置和终止位置。 一般使用ReentrantLock类做为锁,多个线程中必须要使用一个ReentrantLock类做为对象才能保证锁的生效。且在加锁和解锁处需要通过lock()和unlock()显示指出。所以一般会在finally块中写unlock()以防死锁。
用法区别比较简单,这里不赘述了,如果不懂的可以看看Java基本语法。
二、synchronized和lock性能区别
synchronized是托管给JVM执行的,而lock是java写的控制锁的代码。在Java1.5中,synchronize是性能低效的。因为这是一个重量级操作,需要调用操作接口,导致有可能加锁消耗的系统时间比加锁以外的操作还多。相比之下使用Java提供的Lock对象,性能更高一些。但是到了Java1.6,发生了变化。synchronize在语义上很清晰,可以进行很多优化,有适应自旋,锁消除,锁粗化,轻量级锁,偏向锁等等。导致在Java1.6上synchronize的性能并不比Lock差。官方也表示,他们也更支持synchronize,在未来的版本中还有优化余地。
说到这里,还是想提一下这2中机制的具体区别。据我所知,synchronized原始采用的是CPU悲观锁机制,即线程获得的是独占锁。独占锁意味着其他线程只能依靠阻塞来等待线程释放锁。而在CPU转换线程阻塞时会引起线程上下文切换,当有很多线程竞争锁的时候,会引起CPU频繁的上下文切换导致效率很低。
而Lock用的是乐观锁方式。所谓乐观锁就是,每次不加锁而是假设没有冲突而去完成某项操作,如果因为冲突失败就重试,直到成功为止。乐观锁实现的机制就是CAS操作(Compare and Swap)。我们可以进一步研究ReentrantLock的源代码,会发现其中比较重要的获得锁的一个方法是compareAndSetState。这里其实就是调用的CPU提供的特殊指令。
现代的CPU提供了指令,可以自动更新共享数据,而且能够检测到其他线程的干扰,而 compareAndSet() 就用这些代替了锁定。这个算法称作非阻塞算法,意思是一个线程的失败或者挂起不应该影响其他线程的失败或挂起的算法。
5、怎么防止死锁?
虽然进程在运行过程中,可能发生死锁,但死锁的发生也必须具备一定的条件,死锁的发生必须具备以下四个必要条件。
1)互斥条件:指进程对所分配到的资源进行排它性使用,即在一段时间内某资源只由一个进程占用。如果此时还有其它进程请求资源,则请求者只能等待,直至占有资源的进程用毕释放。
2)请求和保持条件:指进程已经保持至少一个资源,但又提出了新的资源请求,而该资源已被其它进程占有,此时请求进程阻塞,但又对自己已获得的其它资源保持不放。
3)不剥夺条件:指进程已获得的资源,在未使用完之前,不能被剥夺,只能在使用完时由自己释放。
4)环路等待条件:指在发生死锁时,必然存在一个进程——资源的环形链,即进程集合{P0,P1,P2,···,Pn}中的P0正在等待一个P1占用的资源;P1正在等待P2占用的资源,……,Pn正在等待已被P0占用的资源。
在系统中已经出现死锁后,应该及时检测到死锁的发生,并采取适当的措施来解除死锁。目前处理死锁的方法可归结为以下四种:
- 预防死锁。
这是一种较简单和直观的事先预防的方法。方法是通过设置某些限制条件,去破坏产生死锁的四个必要条件中的一个或者几个,来预防发生死锁。预防死锁是一种较易实现的方法,已被广泛使用。但是由于所施加的限制条件往往太严格,可能会导致系统资源利用率和系统吞吐量降低。
- 避免死锁。
该方法同样是属于事先预防的策略,但它并不须事先采取各种限制措施去破坏产生死锁的的四个必要条件,而是在资源的动态分配过程中,用某种方法去防止系统进入不安全状态,从而避免发生死锁。
3)检测死锁。
这种方法并不须事先采取任何限制性措施,也不必检查系统是否已经进入不安全区,此方法允许系统在运行过程中发生死锁。但可通过系统所设置的检测机构,及时地检测出死锁的发生,并精确地确定与死锁有关的进程和资源,然后采取适当措施,从系统中将已发生的死锁清除掉。
4)解除死锁。
这是与检测死锁相配套的一种措施。当检测到系统中已发生死锁时,须将进程从死锁状态中解脱出来。常用的实施方法是撤销或挂起一些进程,以便回收一些资源,再将这些资源分配给已处于阻塞状态的进程,使之转为就绪状态,以继续运行。死锁的检测和解除措施,有可能使系统获得较好的资源利用率和吞吐量,但在实现上难度也最大。
6、线程池都有哪些状态?

1.RUNNING:这是最正常的状态,接受新的任务,处理等待队列中的任务。线程池的初始化状态是RUNNING。线程池被一旦被创建,就处于RUNNING状态,并且线程池中的任务数为0。
2.SHUTDOWN:不接受新的任务提交,但是会继续处理等待队列中的任务。调用线程池的shutdown()方法时,线程池由RUNNING -> SHUTDOWN。
3.STOP:不接受新的任务提交,不再处理等待队列中的任务,中断正在执行任务的线程。调用线程池的shutdownNow()方法时,线程池由(RUNNING or SHUTDOWN ) -> STOP。
4.TIDYING:所有的任务都销毁了,workCount 为 0,线程池的状态在转换为 TIDYING 状态时,会执行钩子方法 terminated()。因为terminated()在ThreadPoolExecutor类中是空的,所以用户想在线程池变为TIDYING时进行相应的处理;可以通过重载terminated()函数来实现。
当线程池在SHUTDOWN状态下,阻塞队列为空并且线程池中执行的任务也为空时,就会由 SHUTDOWN -> TIDYING。
当线程池在STOP状态下,线程池中执行的任务为空时,就会由STOP -> TIDYING。
5.TERMINATED:线程池处在TIDYING状态时,执行完terminated()之后,就会由 TIDYING -> TERMINATED。

2.线程池使用 Executors提供的四种线程 1.newCachedThreadPool创建一个可缓存线程池,如果线程池长度超过处理需要,可灵活回收空闲线程,若无可回收,则新建线程。 2.newFixedThreadPool 创建一个定长线程池,可控制线程最大并发数,超出的线程会在队列中等待。 3.newScheduledThreadPool 创建一个定长线程池,支持定时及周期性任务执行。 4.newSingleThreadExecutor 创建一个单线程化的线程池,它只会用唯一的工作线程来执行任务,保证所有任务按照指定顺序(FIFO, LIFO, 优先级)执行。
1.newCachedThreadPool创建一个可缓存线程池,如果线程池长度超过处理需要,可灵活回收空闲线程,若无可回收,则新建线程。示例如下
ExecutorService executorService = Executors.newCachedThreadPool();
for(int i=0;i<5;i++){
final int index = i;
try {
Thread.sleep(index * 1000);
} catch (InterruptedException e) {
e.printStackTrace();
}
executorService.execute(new Runnable() {
@Override
public void run() {
System.out.println(Thread.currentThread().getName() + "," +index);
}
});
}
//控制台信息 pool-1-thread-1,0 pool-1-thread-1,1 pool-1-thread-1,2 pool-1-thread-1,3 pool-1-thread-1,4 2.newFixedThreadPool创建一个定长线程池,可控制线程最大并发数,超出的线程会在队列中等待。示例如下
ExecutorService fixedThreadPool = Executors.newFixedThreadPool(4);
for(int i=0;i<5;i++) {
final int index = i;
fixedThreadPool.execute(new Runnable() {
@Override
public void run() {
try {
System.out.println(Thread.currentThread().getName() + ", " + index);
Thread.sleep(2000);
} catch (InterruptedException e) {
e.printStackTrace();
}
}
});
}
//控制台信息 pool-1-thread-1,0 pool-1-thread-2,1 pool-1-thread-3,2 pool-1-thread-4,3 pool-1-thread-1,4 3.newScheduledThreadPool 创建一个定长线程池,支持周期和定时任务示例如下
ScheduledExecutorService scheduledThreadPool = Executors.newScheduledThreadPool(5);
System.out.println("before:" + System.currentTimeMillis()/1000);
scheduledThreadPool.schedule(new Runnable() {
@Override
public void run() {
System.out.println("延迟3秒执行的哦 :" + System.currentTimeMillis()/1000);
}
}, 3, TimeUnit.SECONDS);
System.out.println("after :" +System.currentTimeMillis()/1000);
//控制台信息 before:1518012703 after :1518012703 延迟3秒执行的哦 :1518012706
System.out.println("before:" + System.currentTimeMillis()/1000);
scheduledThreadPool.scheduleAtFixedRate(new Runnable() {
@Override
public void run() {
System.out.println("延迟1秒之后,3秒执行一次:" +System.currentTimeMillis()/1000);
}
}, 1, 3, TimeUnit.SECONDS);
System.out.println("after :" +System.currentTimeMillis()/1000);
控制台消息 before:1518013024 after :1518013024 延迟1秒之后,3秒执行一次:1518013025 延迟1秒之后,3秒执行一次:1518013028 延迟1秒之后,3秒执行一次:1518013031 4.newSingleThreadExecutor创建一个单线程化的线程池,只会用工作线程来执行任务,保证顺序,示例如下
ExecutorService singleThreadExecutor = Executors.newSingleThreadExecutor();
for (int i=0;i<10;i++) {
final int index = i;
singleThreadExecutor.execute(new Runnable() {
@Override
public void run() {
try {
System.out.println(Thread.currentThread().getName() + "," + index);
Thread.sleep(2000);
} catch (InterruptedException e) {
e.printStackTrace();
}
}
});
}
//控制台信息 pool-1-thread-1,0 pool-1-thread-1,1 pool-1-thread-1,2 pool-1-thread-1,3 pool-1-thread-1,4 向线程池提交任务 ThreadPoolExecutor类中execute()和submit()区别 execute()方法实际上是Executor中声明的方法,在ThreadPoolExecutor进行了具体的实现,这个方法是ThreadPoolExecutor的核心方法,通过这个方法可以向线程池提交一个任务,交由线程池去执行。
submit()方法是在ExecutorService中声明的方法,在AbstractExecutorService就已经有了具体的实现,在ThreadPoolExecutor中并没有对其进行重写,这个方法也是用来向线程池提交任务的,但是它和execute()方法不同,它能够返回任务执行的结果,通过源码查看submit()方法的实现,会发现它实际上还是调用的execute()方法,只不过它利用了Future来获取任务执行结果。
/**
* @throws RejectedExecutionException {@inheritDoc}
* @throws NullPointerException {@inheritDoc}
*/
public Future<?> submit(Runnable task) {
if (task == null) throw new NullPointerException();
RunnableFuture<Void> ftask = newTaskFor(task, null);
execute(ftask);
return ftask;
}
线程池的关闭 我们可以通过调用线程池的shutdown或shutdownNow方法来关闭线程池,但是它们的实现原理不同,shutdown的原理是只是将线程池的状态设置成SHUTDOWN状态,然后中断所有没有正在执行任务的线程。shutdownNow的原理是遍历线程池中的工作线程,然后逐个调用线程的interrupt方法来中断线程,所以无法响应中断的任务可能永远无法终止。shutdownNow会首先将线程池的状态设置成STOP,然后尝试停止所有的正在执行或暂停任务的线程,并返回等待执行任务的列表。
只要调用了这两个关闭方法的其中一个,isShutdown方法就会返回true。当所有的任务都已关闭后,才表示线程池关闭成功,这时调用isTerminaed方法会返回true。至于我们应该调用哪一种方法来关闭线程池,应该由提交到线程池的任务特性决定,通常调用shutdown来关闭线程池,如果任务不一定要执行完,则可以调用shutdownNow。
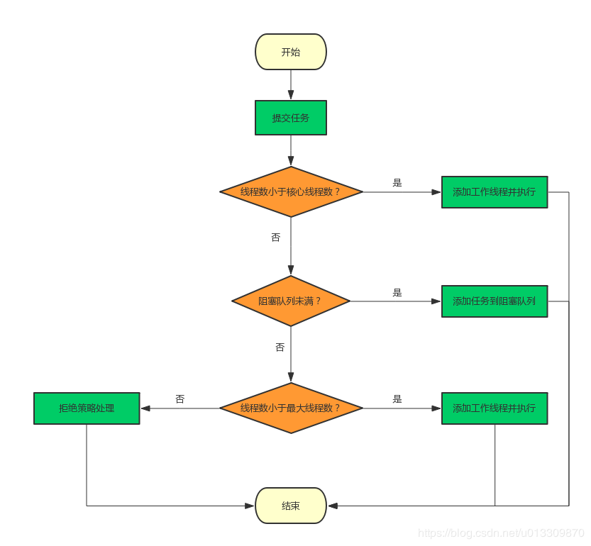
- 线程池的分析 流程分析:线程池的主要工作流程如下图: Java线程池主要工作流程
从上图我们可以看出,当提交一个新任务到线程池时,线程池的处理流程如下:
首先线程池判断基本线程池是否已满?没满,创建一个工作线程来执行任务。满了,则进入下个流程。 其次线程池判断工作队列是否已满?没满,则将新提交的任务存储在工作队列里。满了,则进入下个流程。 最后线程池判断整个线程池是否已满?没满,则创建一个新的工作线程来执行任务,满了,则交给饱和策略来处理这个任务。 **源码分析。**上面的流程分析让我们很直观的了解的线程池的工作原理,让我们再通过源代码来看看是如何实现的。线程池执行任务的方法如下:
public void execute(Runnable command) {
if (command == null)
throw new NullPointerException();
int c = ctl.get();
if (workerCountOf(c) < corePoolSize) {
if (addWorker(command, true))
return;
c = ctl.get();
}
if (isRunning(c) && workQueue.offer(command)) {
int recheck = ctl.get();
if (! isRunning(recheck) && remove(command))
reject(command);
else if (workerCountOf(recheck) == 0)
addWorker(null, false);
}
else if (!addWorker(command, false))
reject(command);
}
