透视HTTP协议-HTTPS握手及性能优化

2,659 阅读21分钟

HTTPS建立连接

当你在浏览器地址栏里键入”https“开头的URI,再按下回车,会发生什么呢?

浏览器首先要从URI里提取出协议名和域名。因为协议名是”https“,所以浏览器就知道了端口号是默认的443,它再用DNS解析域名,得到目标的IP地址,然后就可以使用三次握手与网站建立TCP连接了。

在HTTP协议里,建立连接后,浏览器会立即发送请求报文。但现在是HTTPS协议,它需要再用另外一个”握手“过程,在TCP上建立安全连接,之后才是收发HTTP报文。

这个”握手“过程与TCP有些类似,是HTTPS和TLS协议里最重要、最核心的部分,懂了它,你就可以自豪地说自己”掌握了HTTPS“。

TLS协议的组成

TLS包含几个子协议,比较常用的有记录协议、警报协议、握手协议、变更密码规范协议等:

  • 记录协议(Record Protocol)规定了TLS收发数据的基本单位:记录(record)。它有点像是TCP里的segment,所有的其他子协议都需要通过记录协议发出。但多个记录数据可以在一个TCP包里一次性发出,也并不需要像TCP那样返回ACK。
  • 警报协议(Alert Protocol)的职责是向对方发出警报信息,有点像是HTTP协议里的状态码。比如,protocol_version就是不支持旧版本,bad_certificate就是证书有问题,收到警报后另一方可以选择继续,也可以立即终止连接。
  • 握手协议(Handshake Protocol)是TLS里最复杂的子协议,要比TCP的SYN/ACK复杂的多,浏览器和服务器会在握手过程中协商TLS版本号、随机数、密码套件等信息,然后交换证书和密钥参数,最终双方协商得到会话密钥,用于后续的混合加密系统。
  • 变更密码规范协议(Change Cipher Spec Protocol),它非常简单,就是一个”通知“,告诉对方,后续的数据都将使用加密保护。那么反过来,在它之前,数据都是明文的。

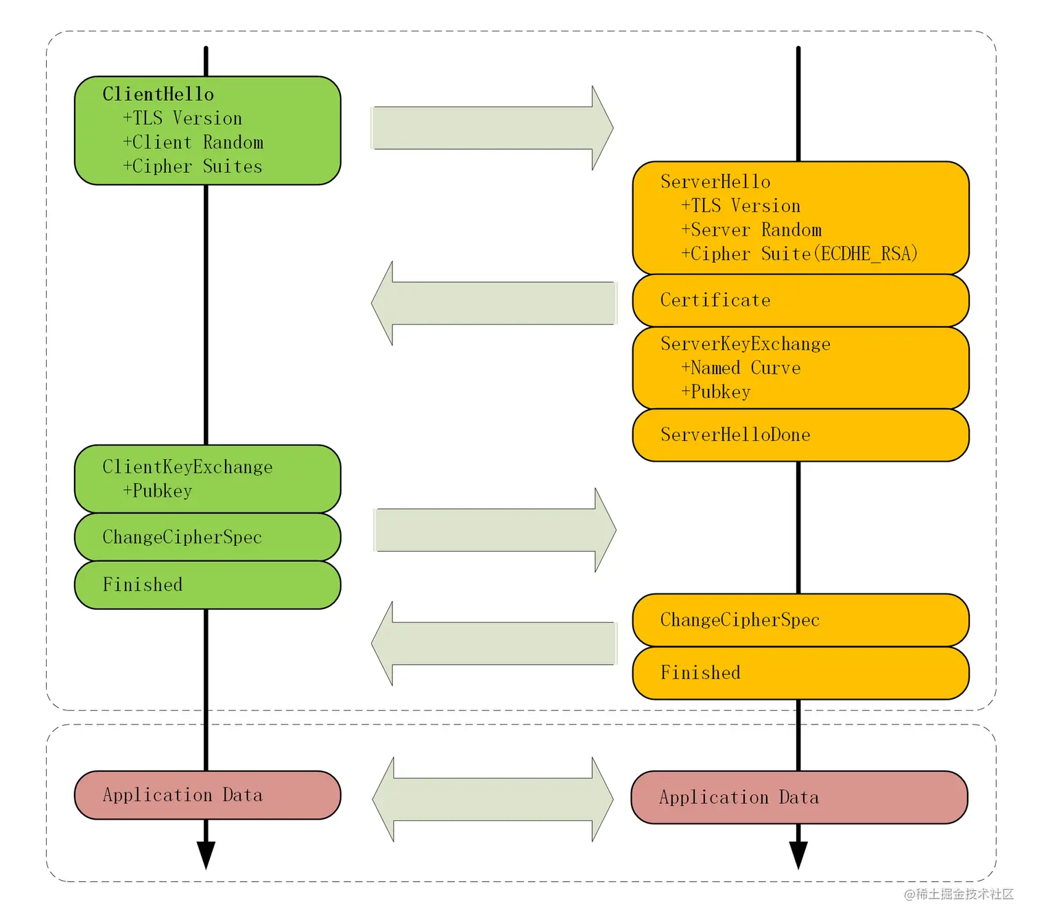
下面的这张图简要地描述了TLS的握手过程,其中每一个”框“都是一个记录,多个记录组合成一个TCP包发送。所以,最多经过两次消息往返(4个消息)就是完成握手,然后就可以在安全的通信环境里发送HTTP报文,实现HTTPS协议。

ECDHE握手过程

握手的详细图如下:

在TCP建立连接之后,浏览器会首先发一个”Client Hello“消息,也就是跟服务器”打招呼“。里面有客户端的版本号、支持的密码套件,还有一个随机数(Client Random),用于后续生成会话密钥。


Handshake Protocol: Client Hello
    Version: TLS 1.2 (0x0303)
    Random: 1cbf803321fd2623408dfe…
    Cipher Suites (17 suites)
        Cipher Suite: TLS_ECDHE_RSA_WITH_AES_128_GCM_SHA256 (0xc02f)
        Cipher Suite: TLS_ECDHE_RSA_WITH_AES_256_GCM_SHA384 (0xc030)

这个的意思就是:“我这边有这些这些信息,你看看哪些是能用的,关键的随机数可得留着”

作为“礼尚往来”,服务器收到“Client Hello”后,会返回一个“Server Hello”消息。把版本号对一下,也给出一个随机数(Server Random),然后从客户端的列表里选一个作为本次通信使用的密码套件,在这里它选择了“TLS_ECDHE_RSA_WITH_AES_256_GCM_SHA384”。


Handshake Protocol: Server Hello
    Version: TLS 1.2 (0x0303)
    Random: 0e6320f21bae50842e96…
    Cipher Suite: TLS_ECDHE_RSA_WITH_AES_256_GCM_SHA384 (0xc030)

这个的意思就是:“版本号对上了,可以加密,你的密码套件挺多,我选一个最合适的吧,用椭圆曲线加RSA、AES、SHA384。我也给你一个随机数,你也得留着。”

然后,服务器为了证明自己的身份,就把证书也发给了客户端(Server Certificate)。

接下来是一个关键的操作,因为服务器选择了ECDHE算法,所以它会在证书后发送“Server Key Exchange”消息,里面是椭圆曲线的公钥(Server Params),用来实现密钥交换算法,再加上自己的私钥签名认证。


Handshake Protocol: Server Key Exchange
    EC Diffie-Hellman Server Params
        Curve Type: named_curve (0x03)
        Named Curve: x25519 (0x001d)
        Pubkey: 3b39deaf00217894e...
        Signature Algorithm: rsa_pkcs1_sha512 (0x0601)
        Signature: 37141adac38ea4...

这相当于说:“刚才我选的密码套件有点复杂,所以再给你个算法的参数,和刚才的随机数一样有用,别丢了。为了防止别人冒充,我又盖了个章。”

之后是“Server Hello Done”消息,服务器说:“我的信息就是这些,打招呼完毕。”

这样第一个消息往返就结束了(两个TCP包),结果是客户端和服务器通过明文共享了三个信息:Client Random、Server Random和Server Params。

客户端这时也拿到了服务器的证书,开始走证书链逐级验证,确认证书的真实性,再用证书公钥验证签名,就确认了服务器的身份:“刚才跟我打招呼的不是骗子,可以接着往下走。”

然后,客户端按照密码套件的要求,也生成一个椭圆曲线的公钥(Client Params),用“Client Key Exchange”消息发给服务器。


Handshake Protocol: Client Key Exchange
    EC Diffie-Hellman Client Params
        Pubkey: 8c674d0e08dc27b5eaa…

现在客户端和服务器手里都拿到了密钥交换算法的两个参数(Client Params、Server Params),就用ECDHE算法一阵算,算出了一个新的东西,叫“Pre-Master”,其实也是一个随机数。

现在客户端和服务器手里有了三个随机数:Client Random、Server Random和Pre-Master。用这三个作为原始材料,就可以生成用于加密会话的主密钥,叫“Master Secret”。而黑客因为拿不到“Pre-Master”,所以也就得不到主密钥。

主密钥有48字节,但它也不是最终用于通信的会话密钥,还会再用PRF扩展出更多的密钥,比如客户端发送用的会话密钥(client_write_key)、服务器发送用的会话密钥(server_write_key)等等,避免只用一个密钥带来的安全隐患。

有了主密钥和派生的会话密钥,握手就快结束了。客户端发一个”Change Cipher Spec“,然后再发一个”Finished“消息,把之前所有发送的数据做个摘要,再加密一下,让服务器做个验证。

意思就是告诉服务器:“后面都改用对称算法加密通信了啊,用的就是打招呼时说的 AES,加密对不对还得你测一下。”

服务器也是同样的操作,发“Change Cipher Spec”和“Finished”消息,双方都验证加密解密 OK,握手正式结束,后面就收发被加密的 HTTP 请求和响应了。

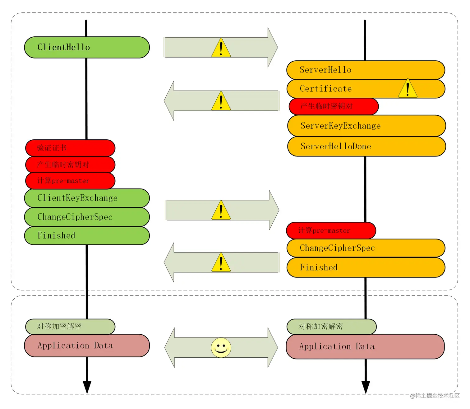
RSA握手过程

刚才说的其实是如今主流的 TLS 握手过程,这与传统的握手有两点不同。

第一个,使用 ECDHE 实现密钥交换,而不是 RSA,所以会在服务器端发出“Server Key Exchange”消息。

第二个,因为使用了 ECDHE,客户端可以不用等到服务器发回“Finished”确认握手完毕,立即就发出 HTTP 报文,省去了一个消息往返的时间浪费。这个叫“TLS False Start”,意思就是“抢跑”,和“TCP Fast Open”有点像,都是不等连接完全建立就提前发应用数据,提高传输的效率。

流程如上图所示,大体没有变,只是”Pre-Master“不再需要用算法生成,而是客户端直接生成随机数,然后用服务器的公钥加密,通过”Client Key Exchange“消息发给服务器。服务器再用私钥解密,这样双方也实现了共享三个随机数,就可以生成主密钥。

双向认证

不过上面说的是“单向认证”握手过程,只认证了服务器的身份,而没有认证客户端的身份。这是因为通常单向认证通过后已经建立了安全通信,用账号、密码等简单的手段就能够确认用户的真实身份。

但为了防止账号、密码被盗,有的时候(比如网上银行)还会使用 U 盾给用户颁发客户端证书,实现“双向认证”,这样会更加安全。

双向认证的流程也没有太多变化,只是在“Server Hello Done”之后,“Client Key Exchange”之前,客户端要发送“Client Certificate”消息,服务器收到后也把证书链走一遍,验证客户端的身份。

TLS1.3特性解析

首先我们来了解下TLS1.3的三个主要改进目标:兼容、安全与性能

1. 最大化兼容性

在早期的实验中发现,一旦变更了记录头字段里的版本号,也就是由0x303(TLS1.2)改为0x304(TLS1.3)的话,大量的代理服务器、网关都无法正确处理,最终导致TLS握手失败。

为了保证这些被广泛部署的”老设备“能够继续使用,避免新协议带来的”冲击“,TLS1.3不得不作出妥协,保持现有的记录格式不变,通过”伪装“来实现兼容,使得TLS1.3看上去”像是“TLS1.2。

那么,如何区分1.2和1.3呢?

这要用到一个新的扩展协议(Extension Protocol),通过在记录末尾添加一系列的”扩展字段“来增加新的功能,老版本的TLS不认识它可以直接忽略,这就实现了”后向兼容“。

在记录头的Version字段被兼容性”固定“的情况下,只要是TLS1.3协议,握手的”Hello“消息后面就必须有”supported_Versions“扩展,它标记了TLS的版本号,使用它就能区分新旧协议。

强化安全

TLS1.3在协议里修补了TLS1.2的一些不安全因素:

  • 伪随机数函数由PRF升级为HKDF(HMAC-based Extract-and-Expand Key Derivation Function);
  • 明确禁止在记录协议里使用压缩;
  • 废除了RC4、DES对称加密算法;
  • 废除了ECB、CBC等传统分组模式;
  • 废除了MD5、SHA1、SHA-224摘要算法;
  • 废除了RSA、DH密钥交换算法和许多命名曲线。 经过这一番“减肥瘦身”之后,TLS1.3 里只保留了 AES、ChaCha20 对称加密算法,分组模式只能用 AEAD 的 GCM、CCM 和 Poly1305,摘要算法只能用 SHA256、SHA384,密钥交换算法只有 ECDHE 和 DHE,椭圆曲线也被“砍”到只剩 P-256 和 x25519 等 5 种。导致现在的TLS1.3里只有5个套件,无论是客户端还是服务器都不会再犯”选择困难症“了。

这里说明下废除RSA和DH密钥交换算法的原因。

浏览器默认会使用ECDHS而不是RSA做密钥交换,是因为它不具有”前向安全“(Forward Secrecy)。一旦私钥泄露或被解出来,那么黑客就能够使用私钥解密出之前所有报文的”Pre-Master“,再算出会话密钥,解出所有密文。这就是所谓的“今日截获,明日解密”。

而ECDHE算法在每次握手时都会生成一对临时的公钥和私钥,每次通信的密钥对都是不同的,也就是“一次一密”,即使黑客花大力气解出了这一次的会话密钥,也只是这次通信被攻击,之前的历史消息不会受到影响,仍然是安全的。

所以现在主流的服务器和浏览器在握手阶段都已经不再使用RSA,改用ECDHE,而TLS1.3在协议里明确废除RSA和DH则在标准层面保证了“前向安全”。

提升性能

HTTPS建立连接时除了要做TCP握手,还要做TLS握手,在1.2中会多花两个消息往返(2-RTT),可能导致几十毫秒甚至上百毫秒的延迟,在移动网络中延迟还会更严重。

现在因为密码套件大幅度简化,也就没有必要再像以前那样走复杂的协商流程了。TLS1.3压缩了以前的“Hello”协商过程,删除了“Key Exchange”消息,把握手时间减少到了“1-RTT”,效率提高了一倍。

其实具体的做法还是利用了扩展。客户端在“Client Hello”消息里直接用“supported_groups”带上支持的曲线,比如P-256、x25519,用“key_share”带上曲线对应的客户端公钥参数,用“signature_algorithms”带上签名算法。

服务器收到后在这些扩展里选定一个曲线和参数,再用“key_share”扩展返回服务器这边的公钥参数,就实现了双方的密钥交换。

握手分析

TLS1.3握手的过程如下图:

在TCP建立连接之后,浏览器首先还是发一个“Client Hello”。

因为1.3的消息兼容1.2,所以开头的版本号、支持的密码套件和随机数(Client Random)结构都是一样的(不过这时的随机数是32个字节)。


Handshake Protocol: Client Hello
    Version: TLS 1.2 (0x0303)
    Random: cebeb6c05403654d66c2329…
    Cipher Suites (18 suites)
        Cipher Suite: TLS_AES_128_GCM_SHA256 (0x1301)
        Cipher Suite: TLS_CHACHA20_POLY1305_SHA256 (0x1303)
        Cipher Suite: TLS_AES_256_GCM_SHA384 (0x1302)
    Extension: supported_versions (len=9)
        Supported Version: TLS 1.3 (0x0304)
        Supported Version: TLS 1.2 (0x0303)
    Extension: supported_groups (len=14)
        Supported Groups (6 groups)
            Supported Group: x25519 (0x001d)
            Supported Group: secp256r1 (0x0017)
    Extension: key_share (len=107)
        Key Share extension
            Client Key Share Length: 105
            Key Share Entry: Group: x25519
            Key Share Entry: Group: secp256r1

注意“Client Hello”里的扩展,“supported_versions”表示这是TLS1.3,“supported_groups”是支持的曲线,“key_share”是曲线对应的参数。

服务器收到“Client Hello”同样返回“Server Hello”消息,还是要给出一个随机数(Server Random)和选定密码套件。


Handshake Protocol: Server Hello
    Version: TLS 1.2 (0x0303)
    Random: 12d2bce6568b063d3dee2…
    Cipher Suite: TLS_AES_128_GCM_SHA256 (0x1301)
    Extension: supported_versions (len=2)
        Supported Version: TLS 1.3 (0x0304)
    Extension: key_share (len=36)
        Key Share extension
            Key Share Entry: Group: x25519, Key Exchange length: 32

表面上看跟TLS1.2是一样的,重点是后面的扩展。“supported_versions”里确认使用的是TLS1.3,然后在“key_share”扩展带上曲线和对应的公钥参数。

这时只交换了两条消息,客户端和服务器就拿到了四个共享信息:Client Random和Server Random、Client Params和Server Params,两边就可以各自用ECDHE算出“Pre-Master”,再用HKDF生成主密钥“Master Secret”,效率比TLS1.2提高了一大截。

在算出主密钥后,服务器立刻发出“Change Cipher Spec”消息,比TLS1.2提早进入加密通信,后面的证书等就都是加密的了,减少了握手时的明文信息泄露。

这里TLS1.3还有一个安全强化措施,多了个“Certificate Verify”消息,用服务器的私钥把前面的曲线、套件、参数等握手数据加了签名,作用和“Finished”消息差不多。但由于是私钥签名,所以强化了身份认证和防篡改。

这两个“Hello”消息之后,客户端验证服务器证书,再发“Finished”消息,就正式完成了握手,开始收发HTTP报文。

HTTPS的优化

HTTPS连接大致可以划分成两个部分,第一个是建立连接时的非对称加密握手,第二个是握手后的对称加密报文传输。

由于目前流行的AES、ChaCha20性能都很好,还有硬件优化,报文传输的性能损耗可以说是非常地小,小到几乎可以忽略不计了。所以,通常所说的“HTTPS连接慢”指的就是刚开始建立连接的那段时间。

而TLS影响性能部分如下图:

性能优化分硬件优化和软件优化。软件方面的优化还可以再分成两部分:一个是软件升级,一个是协议优化。

软件升级实施起来比较简单,就是把现在正在使用的软件尽量升级到最新版本。

协议优化

应当尽量采用TLS1.3,它大幅度简化了握手的过程,完全握手只要1-RTT,而且更加安全。 如果暂时不能升级到1.3,只能用1.2,那么握手时使用的密钥交换协议应当尽量选用椭圆曲线的ECDHE算法。它不仅运算速度快,安全性高,还支持“False Start”,能够把握手的消息往返由 2-RTT 减少到 1-RTT,达到与 TLS1.3 类似的效果。

另外,椭圆曲线也要选择高性能的曲线,最好是 x25519,次优选择是 P-256。对称加密算法方面,也可以选用“AES_128_GCM”,它能比“AES_256_GCM”略快一点点。

在 Nginx 里可以用“ssl_ciphers”“ssl_ecdh_curve”等指令配置服务器使用的密码套件和椭圆曲线,把优先使用的放在前面,例如:


ssl_ciphers   TLS13-AES-256-GCM-SHA384:TLS13-CHACHA20-POLY1305-SHA256:EECDH+CHACHA20;
ssl_ecdh_curve              X25519:P-256;

证书优化

这里就有两个优化点,一个是证书传输,一个是证书验证。

服务器的证书可以选择椭圆曲线(ECDSA)证书而不是 RSA 证书,因为 224 位的 ECC 相当于 2048 位的 RSA,所以椭圆曲线证书的“个头”要比 RSA 小很多,即能够节约带宽也能减少客户端的运算量,可谓“一举两得”。

客户端的证书验证其实是个很复杂的操作,除了要公钥解密验证多个证书签名外,因为证书还有可能会被撤销失效,客户端有时还会再去访问 CA,下载 CRL 或者 OCSP 数据,这又会产生 DNS 查询、建立连接、收发数据等一系列网络通信,增加好几个 RTT。

CRL(Certificate revocation list,证书吊销列表)由 CA 定期发布,里面是所有被撤销信任的证书序号,查询这个列表就可以知道证书是否有效。但 CRL 因为是“定期”发布,就有“时间窗口”的安全隐患,而且随着吊销证书的增多,列表会越来越大,一个 CRL 经常会上 MB。想象一下,每次需要预先下载几 M 的“无用数据”才能连接网站,实用性实在是太低了。

所以,现在 CRL 基本上不用了,取而代之的是 OCSP(在线证书状态协议,Online Certificate Status Protocol),向 CA 发送查询请求,让 CA 返回证书的有效状态。但 OCSP 也要多出一次网络请求的消耗,而且还依赖于 CA 服务器,如果 CA 服务器很忙,那响应延迟也是等不起的

于是又出来了一个“补丁”,叫“OCSP Stapling”(OCSP 装订),它可以让服务器预先访问 CA 获取 OCSP 响应,然后在握手时随着证书一起发给客户端,免去了客户端连接 CA 服务器查询的时间。

会话复用

我们再回想一下 HTTPS 建立连接的过程:先是 TCP 三次握手,然后是 TLS 一次握手。这后一次握手的重点是算出主密钥“Master Secret”,而主密钥每次连接都要重新计算,未免有点太浪费了,如果能够把“辛辛苦苦”算出来的主密钥缓存一下“重用”,不就可以免去了握手和计算的成本了吗?

这种做法就叫“会话复用”(TLS session resumption),和 HTTP Cache 一样,也是提高 HTTPS 性能的“大杀器”,被浏览器和服务器广泛应用。

会话复用分两种,第一种叫“Session ID”,就是客户端和服务器首次连接后各自保存一个会话的 ID 号,内存里存储主密钥和其他相关的信息。当客户端再次连接时发一个 ID 过来,服务器就在内存里找,找到就直接用主密钥恢复会话状态,跳过证书验证和密钥交换,只用一个消息往返就可以建立安全通信。

会话票证

“Session ID”是最早出现的会话复用技术,也是应用最广的,但它也有缺点,服务器必须保存每一个客户端的会话数据,对于拥有百万、千万级别用户的网站来说存储量就成了大问题,加重了服务器的负担。

于是,又出现了第二种“Session Ticket”方案。它有点类似 HTTP 的 Cookie,存储的责任由服务器转移到了客户端,服务器加密会话信息,用“New Session Ticket”消息发给客户端,让客户端保存。重连的时候,客户端使用扩展“session_ticket”发送“Ticket”而不是“Session ID”,服务器解密后验证有效期,就可以恢复会话,开始加密通信。

预共享密钥

“False Start”“Session ID”“Session Ticket”等方式只能实现 1-RTT,而 TLS1.3 更进一步实现了“0-RTT”,原理和“Session Ticket”差不多,但在发送 Ticket 的同时会带上应用数据(Early Data),免去了 1.2 里的服务器确认步骤,这种方式叫“Pre-shared Key”,简称为“PSK”。

Q&A

Q:密码套件里的那些算法分别在握手过程中起了什么作用?

A:比如TLS_ECDHE_RSA_WITH_AES_128_GCM_SHA256:使用ECDHE进行密钥交换(文中已经讲了,用它算出Pre_Master,成会话密钥Master Secret。密钥交换过程中应该会使用到非对称加密中的公钥加密),RSA进行身份验证(私钥加密公钥解密),使用128位GCM分组工作模式的AES进行消息和会话密钥的对称加密(加密真正的消息),使用SHA256摘要算法(如HMAC、PRM)对数据签名,保证数据完整性

Q:你能完整地描述一下 RSA 的握手过程吗?

A:客户端使用tcp链接明文将自己的随机数、密码套件、tls版本号发送给服务端,服务端根据自己支持的密码套件从客户端的密码套件中选取一个最合适的密码套件,协商出tls版本,将协商好的密码套件、tls版本以及自己的随机数明文告诉客户端,并将自己的证书发送给客户端,并结束 客户端收到证书之后去ca一级一级验证证书的有效性,验证通过后,客户端使用随机数生成pre-master并 用服务器的公钥进行加密传给服务端,服务端使用自己的私钥进行解密,使用解密后的值与客户端随机数,自己的随机数进行计算,得出master secret;这时候,客户端使用三个值也能计算出master secret,客户端告诉服务器我之后都使用加密进行通信了,结束;服务端也告诉客户端,我也要开始使用加密通信了,over 接下来两个人使用计算出来的master secret进行消息加密,并使用master secret进行解密

Q:TLS1.3 里的密码套件没有指定密钥交换算法和签名算法,那么在握手的时候会不会有问题呢?

A:TLS1.3精简了加密算法,通过support_groups、key_share、signature_algorithms这些参数就能判断出密钥交换算法和签名算法,不用在cipher suite中协商了

Q:结合 RSA 握手过程,解释一下为什么 RSA 密钥交换不具有“前向安全”。

A:RSA握手时,client key exchage会使用RSA公钥加密pre master后传给服务端,一旦私钥被破解,那么之前的信息都会被破译,根本原因还是在于RSA的这一对公钥私钥并不是临时的。

Q:TLS1.3 的握手过程与 TLS1.2 的“False Start”有什么异同?

A:相同点:都在未收到Finished确认消息时就已经向对方发送加密信息了,不同点:TLS1.3将change cipher spec合并到了hello中

Q:你能比较一下“Session ID”“Session Ticket”“PSK”这三种会话复用手段的异同吗?

A:相同点:都是会话复用技术;区别: Seesion ID:会话数据缓存在服务端,如果服务器客户量大,对服务器会造成很大压力 Seeion Ticket:会话数据缓存在客户端 PAK:在Seesion Ticket的基础上,应用数据和Session Ticket一起发送给服务器,省去了中间服务器与客户端的确认步骤