一些闲言闲语
风萧萧兮易水寒,壮士一去兮怎么还?
卑微小刘在线征婚?啊,呸。说错了,卑微小刘在线求面试资料啊!
不知道,大家有没有过这样的经历,这个故事还要从很久很久以前讲起,从前有一个美丽的小村庄......
画风不对,重新来。
是这样的,今年不是特殊情况吗?大家都知道哈!这里我就不过多的提及了,身边无数朋友来我这里抱怨。其中就有一个我的死党,给我打了电话!
电话大概内容:
朋友:天灾人祸啊!我们这边辞了好多了,好怕下一个就是我,真的我知道为什么古人说,心惊胆战了。我现在就感觉老板看我一眼,就是要叫我谈话,要让我辞职。
我:你真的有毒,被迫害妄想症都出来了。放宽心,该来的你逃不掉。
朋友:你给我滚!到时候我没了工作,我可是来投靠你住你家,你可要看在往日情分,包养我呀。
我:你给我滚,自己平时天天摸鱼,现在知道慌了。
朋友:Android这块不是一直挺好的吗?我们这边面试的时候问的问题,都很简单,Flutter都不问的。其他的我这里也用不到,自然能混一天是一天,没想到啊!今年是老天爷对我的惩罚吗?
我:呵呵!这样吧,我去问问我朋友他们有没有之前内部面试的题目,到时候给你整理出来,在你们那边应该也能用。
朋友:等你这句话,挂了......
我:交友不慎(要不是,当年欠他人情,谁理这个无赖),额......还好没说出来!

正文
这份资料,反正兜兜转转耗时3个月,在我和我一群朋友的努力以及那个傻子的催促下,终于做出来了。这份高级的闪亮的,耗费我无数心血的面试杀手锏,终于面世了,太不容易了一把辛酸泪!

接下来,给大家说说,为什么一份资料,居然做了3个月,因为这是,我拜托我在美团,腾讯,百度,网易云......的一些朋友和我一起搜集的,因为他们都做过面试官,所以面试的问题肯定是比网上搜集或者面试者们面试口述的题目来的体系一点,这份面试杀手锏,一共十二个板块:
一、Java 基础部分
二、Jvm
三、计算机网络部分
四、Android面试题
五、Android Framework相关
六、性能优化专题
七、算法合集
八、kotlin专题
九、flutter专题
十、JNI模块专题
十一、Android NDK开发 JNI类型签名和方法签名
十二、JNI实现java与c/c++相互通讯
接下来看看具体内容(由于篇幅问题,这里只展示一部分):
- 目录篇(部分)



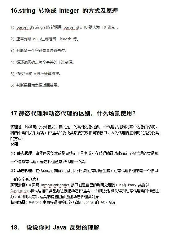
解答篇(部分)




尾声
其实这个傻子,老板根本没有优化他的意思,自己一直在那里逼逼叨叨,不过也好借着这次机会让他重新开始热爱学习,还记得大学那时候可是他每天拖着我去图书馆自习室,一转眼时间真的过的飞快。我们各奔东西,也各自踏上了自己的旅途,但是即使多年不见,也因为这份情谊我们依旧如从前那般“亲密”。不忘初心方得始终。加油吧,程序员们,在我看来35岁,40岁从来不是危机,只要永远不要忘记自己为何踏上征程!
最后需要同款资料的,可以 私信我点击【学习】我愿意分享给你!
为了让更多在学习中或者最近要准备面试的朋友们看到这篇文章,希望你们能多多评论,点赞+转发!
再次感谢所有给我提供过题目的朋友们,感谢一路有你!
PS:这个“傻子”最后跳槽去了阿里(当然这之中的心酸只有他自己知道吧!),所以大家也要加油呀!