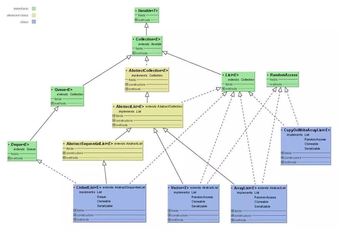
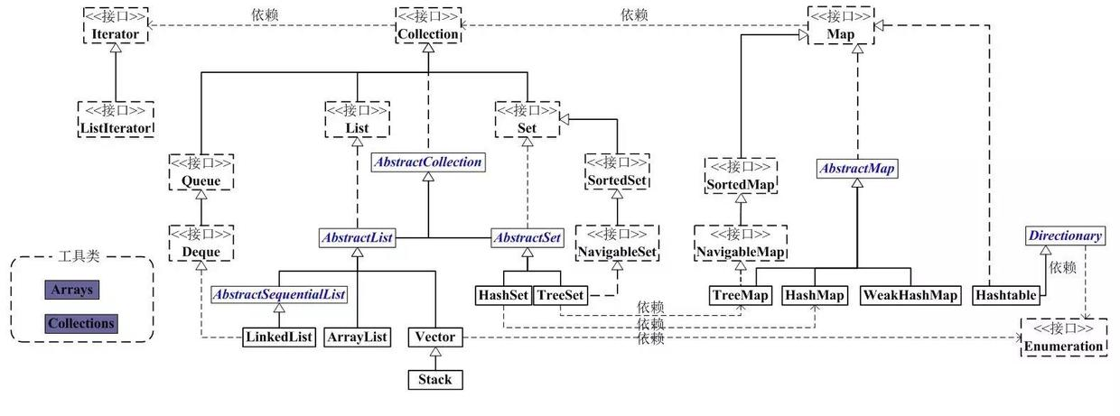
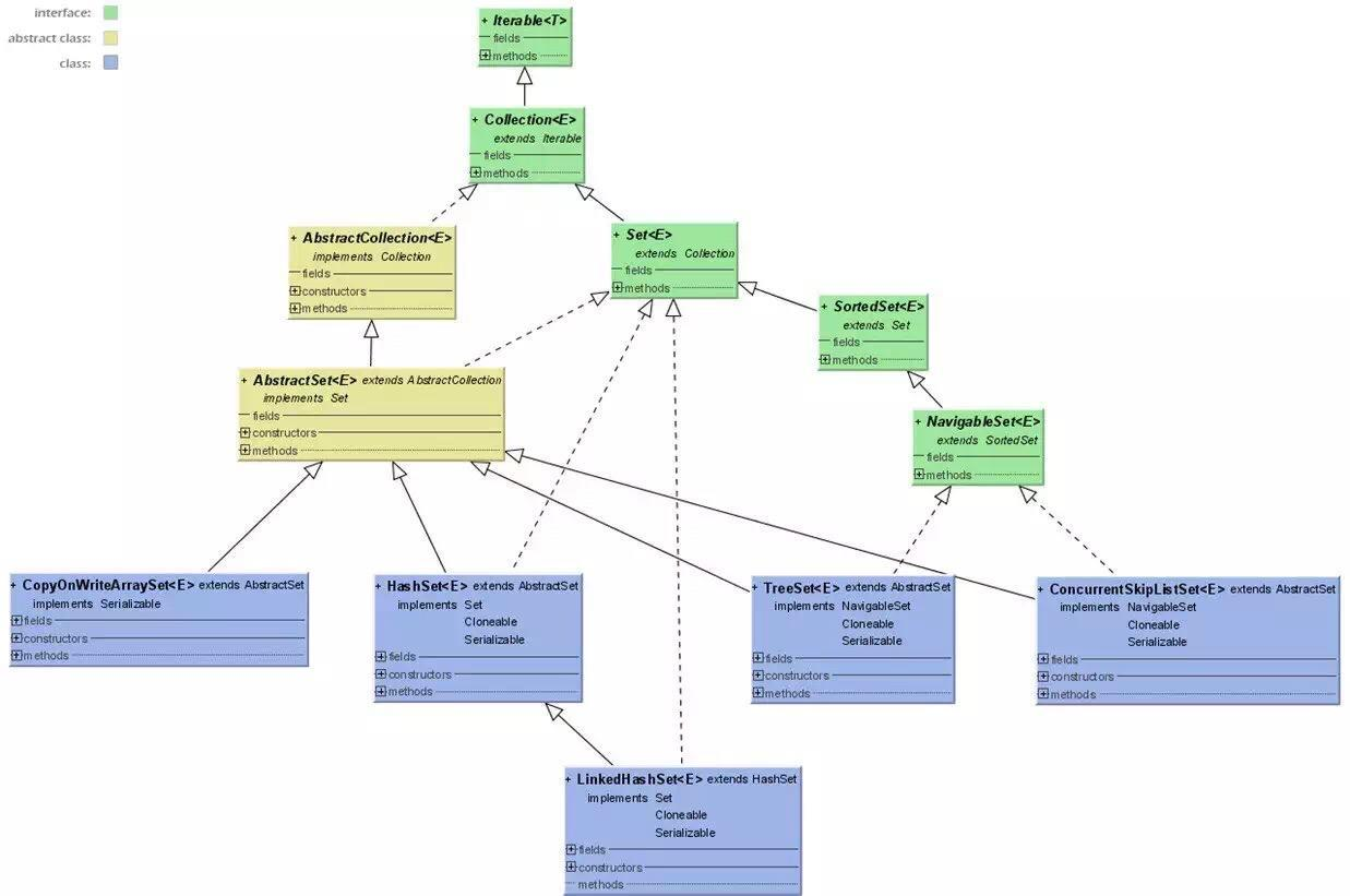
Java相关图谱 被禁言文章转简书了 2020-06-16 3,527 阅读1分钟 java知识结构图: Java架构师图谱: Java集合图谱: Java集合类图: Java并发图谱: Java TCP IP: Java Set类图: Java Map类图: Java List类图: JVM垃圾回图谱: