五险一金是什么?最全的科普文

1,015 阅读24分钟

什么是社保

社保,就是我们常说的五险一金。

  • 养老保险:公司每月替你交20%入社会统筹账户,自交8%入个人账户。
  • 医疗保险:公司每月替你交9%,自交2%,另外自己想要交的大病统筹,用来报销重大疾病。大病统筹按自己工作地 上年职工月平均工资的1%缴纳,帝都都是3元。
  • 失业保险:公司每月替你交2%,自交1%。工作地点不同,比例也稍有不同。
  • 工伤保险:公司每月替你交0.5%,自己不用交。
  • 生育保险:公司每个月替你交0.8%,工作地方不同,比例稍有不同。比如上海市按1%缴纳,自己不用交。
  • 住房公积金:公司可以在5%-12%的区间自行选择交多少,最常见的是8%的交,个人也需要按8%的比例交。当然,有些公司为了减轻税负,会选择5%的最低比例交。
体系图
体系图

五险一金交多少钱

五险一金分为公司缴费和个人缴费,公司缴费进入统筹账户,个人缴费进入个人账户(社保卡/医保卡)

五险一金交多少取决于两个因素:缴费基数和缴费比率

缴费基数是你上个年度月均工资,但不能超过当地平均工资的三倍,也不会低于当地平均工资的60%

缴费比率全国各统筹规定不同

五险一金费用交下来,个人缴费占到你工资的11%左右,公司缴费占到你工资的25%左右。

首先确定工资基数:

工资基数是按照国家统计局规定的统计口径来的,只包括计时工资、计件工资、奖金和津贴和补贴、加班加点工资和特殊情况下支付的工资六部分,假设月工资是8000.

其次去顶缴费比率:

这里按照上海标准计算: 则个人缴纳为: 公司缴纳为: 所以,8000的工资交完五险一金再加掉税,到手6552.

如果你不清楚你所在城市的缴费比率, 也可以直接在百度上搜索”XX市 20XX年五险一金计算器,输入你的工资就可以算了。

计算器链接: https://www.youhro.com/sb_wuhan/

从计算结果来看,个人工资的却瘦了一大圈,
所以很多人觉得五险一金就是个亏货,不想交
但其实公司也跟着横担双倍的费用,尤其是公积金
公司教的部分直接进入你的账户,可以用来买房、租房、还房贷
并且实际上五险一金的好处远比我们想象的要多!

医疗保险

之所以先说医疗保险,是因为它是五险一金中最有用的一个,人人可投保,大病小病都可以报销一部分钱。

第一:医疗保险能报销多少钱?

具体来说,医保报销限定在“两定点,三目录”内——定点医院、定点药费和国家规定的医保可以报销的药品目录、诊疗项目目录、服务设施目录。 在“两定点、三目录”内,还设置了起付线和封顶线,在两线之间,不同等级的医院,不同的人群,报销比率不一样:

医保报销分为门急诊报销和住院报销, 门急诊报销少,住院报销多;医院等级越低报销越多,反之报销越少;在职人员报销少,退休人员报销多。

至于具体的报销比率,各统筹地有自己的规定,

拿上海举例:

上海在职人员走医保门急诊,刷完医保卡当年计入账户部分后,自掏1500元便可开始报销,几万块的门诊费用医保能报销50%-65%。

如果是住院报销,先用医保卡刷掉1500元以后,在53万元以下的住院费用都可以报销85%,超过53万元的附加基金再报销80%。

我举个门急诊报销的例子:

5万块的支付顺序是

于是这次生病,

5万元的支付结构为:

生病花了5万,自己只掏了13250元,算下来医保报销了73.5%!为患者减轻了很大的负担。但现实中一些人的医保卡额度积攒得并不多,再加上报销上限只有两万块,一旦遭遇大点的疾病或手术,一下子花个十几二十万,还有很多能极大提高治愈率的技术不在报销范围内,比如癌症的质子重离子技术。医保的作用就只能算是铺底了,真正能扛住大病风险的还是百万医疗险和重疾险。

第二:医疗保险待遇享受标准?
一般来说,医保今天交,次月就可以用统筹账户报销,半年或一年后可以用个人账户刷卡报销。在退休前男性交满25-30年,女性退休前交满20-25年,退休后可以免费享受。如果退休时缴费年限不够,可以一次性补缴剩余费用,然后才可以免费享受。

此外,也有不能享受的标准,主要为以下四方面:

应该由工伤保险基金支付的,比如尘肺病;

境外就医的;

应该由第三人(单位和个人)负担的,比如车祸;

应该由公共卫生负担的,比如新冠肺炎。

第三:异地就医医保如何报销?

医保不是全国通,是各省各地统筹,各统筹地的政策不一样,如果跨统筹地就医,就涉及到异地就医医保如何报销的问题。

在进行异地医保报销前,可以到先到国家社会保险公共服务平台查询支持异地医保直接结算的医保定点医院,再去就诊。

异地就医,分三种情况:

  • 长期异地就诊——如在上海参保,但却在北京长期居住,居住期间生病就医;
  • 临时异地转院——如在上海参保,但上海治不了转到北京去医治;
  • 临时异地就诊——如在上海参保,但去北京旅游,出差,见亲人等生病就医。

三种情况处理方式不同,具体参见下图:

异地医保报销需要特别注意的三点:1. 医保卡异地报销只限住院,门急诊部分城市才有。;2. 医保卡异地报销能报销的范围取决于就诊地医保政策,但能报销多少钱取决于你的参保地政策;3. 如果你办理了异地就医备案,回到原参保地之后,医保报销资格可能被取消,也可能还能用,也有可能取消备案之后才能用,这需要你咨询参保地医保局。所以,有什么问题一定不要忘记拨打12333的电话问清楚,因为各地的规定都不相同。

养老保险

养老保险简单理解就像我们每个月往银行存一笔钱一样,退休之后每个月往外取钱用。不同的地方是这钱存到了养老保险基金哪里,由国家指派的专家组进行运作保值增值。

第一:养老保险能领到多少钱?

养老金能呢到多少根个人累计缴费年限,缴费工资,当地职工平均工资,个人账户金额、城镇人口平均预期寿命等因素有关,但一定是“长缴多得,多缴多得"

公司交的钱进入基础行乎,个人交的钱进入个人账户,退休后,两个账户都可以拿钱。

个人账户简单,就是每个月你存起来的前,按照8%左右的年利增长(当年缴入按单利,理念累计按复利)。最后假设你60岁退休就将累计的这笔钱分成139个月发给你。

基础账户能拿到的钱由一个复炸的公式确定,计算比较复炸,但可以肯定的是,你退休前的工资越高,当地工资越高,交的年限越久,你就能从统筹账户拿到的退休工资就越多。

举个例子:王华,23随,上海工作,2020年工资8600,从今年交社保交37年后60在上海退休,未来他的工工资假设如下;

个人账户:

个人账户按照8.25%的年利增长,37年后累计的姐为7504947元,并被分成139份发给王华,每个月可领53992元。

基础账户:

则他从基础账户每个月能够拿到的钱计算如下:

其中: 22529是王华退休那年上海上一年度的社会平均工资;1是王华缴费工资平均指数的平均值,此值是用王华个人工资初一社会平均工资的壁纸再用缴纳年数求平均得到;37%则是取社保缴纳念书为百分数来平衡领取到的养老金,平衡之后每个月可领8352元。 这样算下来,王华37年后退休每月可领63344元的退休金。

虽然我们国家有一个养老金目标替代率,最后实际拿到的养老金会在当时社会平均工资的6成左右(13517元),但这已经足够满足我们退休后的养老生活了。

第二:养老金领取资格

领取养老金要满足三个条件:

  • 至少缴满15年
  • 第二必须到退休年龄
  • 办理完退休证明

退休时还没有缴满15年的必须补满15年才能领,
但按照上面的公司,如果我们只交15年压根老金就不交的话,最后只能拿到社会平均工资的15%,这是非常少的。
如果是工商导致退休,这笔钱由企业补满,自然退休则是自己补满。
退休年龄为国家规定的退休年龄,如下表: 其他关于养老金断缴,领取第以及是否拿回来的问题,我们后面讨论。

生育保险

生育保险的待遇有三项:产假、生育津贴、剩余医疗费用报销。

参保的女职工不仅能修超长产假,在休假期间还有生育津贴(产假工资),生孩子的医疗费也可以报销一部分

产假:分为基本产假,产前检查,产前工间休息,授乳时间

基本产假如下表:

其他与产假相关的假期各地规定不宜,具体参考当地女职工劳动保护办法

以上海为例:

另外,女职工还可以因为生育而请的假如下:

生育津贴:

生育津贴又叫产假工资,由生育保险基金支付,可以自己去社保网点领取,也可以拨给公司,由公司代付。

发放生育津贴的时间主要是产假期间和计划生育手术休假期间,计算如下:

举个例子:

花花生孩子时休息了98天,后来去上环又休息了15天,她单位上年度月均工资是6500,则她可以领到(6500/30)*(98+15)=24483元。

特别注意:如果公司的缴费基数高于职工的缴费基数,不足的部分由公司补足。

生育医疗费用报销:

生育医疗费用报销的项目有:因怀孕、生育而发生的检查费、接生费、手术费、住院费、药费、计划生育医疗费用。

至于报销限额,各地规定不一样,以上海市为例:

上海市采取固定额度报销的方法(有的地方是按比率报销)。

只要符合生育金缴纳标准,正常生育报销3600,

自然流产的,大于4个月的报销600,小于4个月的报销400,超出的地方自费。

第二:生育险待遇领取的标准

各地规定不一,以上海市为例:要么是某公司为职工连续缴纳至少9个月,或者不同公司已经为职工累计缴纳至少12个月。生育期间千万别断交,不然报不了。如果是未婚先孕,则不能享受生育险待遇,因为不符合计划生育政策,只能先跟另一位把证领了才能报销。

工伤保险

工伤保险是用来在职工因为工作相关的事情受伤或者罹患职业病之后给职工提供医疗和补偿的,用以保障职工往后的生活,待遇非常丰厚,由企业为职工缴纳,职工不用掏一分钱。

第一:工伤保险有哪些待遇?

工伤保险赔付丰厚,既报销,又给钱。

具体包括:

医疗费、住院伙食补助费、交通费、食宿费、康复治疗费、辅助器具费,这些都报销;停工留薪、护理费、伤残待遇、工亡待遇,这些都给钱。

其中最重要的是医疗费、停工留薪、伤残待遇和工亡待遇。

  • 医疗费:遭遇工伤或者职业病时治疗所必须的医疗费全部报销;
  • 停工留薪:遭遇工伤或者职业病时不能工作期间的工资和福利由工伤基金按照正常上班的标准给付;
  • 伤残待遇:遭遇工伤或者职业病造成不同程度的残疾,工伤基金按照不同伤残等级(1-10级)给付伤残待遇;
  • 工亡待遇:遭遇工伤或者职业病之后死亡了,工伤基金会赔给你的家人一笔钱,还有丧葬补贴等。

具体规定见下表:

第二:如何进行工伤认定?

当我们不幸在工作中出现事故,导致伤残时,我们就成了弱势群体,这个时候必须得保持头脑清醒,主动维权。

工伤认定流程

大致描述一下情形,当我们因为工作出事故后,会经历的过程如下:

紧急送医→企业为员工申请认定工伤→进行工伤认定→伤残者进行伤残等级鉴定(劳动能力鉴定)→死亡者发死亡补助

我们需要注意到的是:工伤认定属于行政行为,不申请,不认定。

如果企业不给我们认定,我们一定要自己或者叫近亲属或者找工会帮忙认定。

并且,超过一年,不予认定。

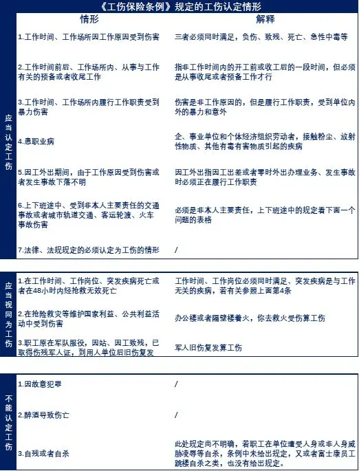
可认定为工伤的情形

两种情况,一个是得病,一个就是受伤。

得病,指的是得了法定的职业病­——即劳动者在职业活动中因接触粉尘、放射性物质、和其他有毒有害物质因素而引起的疾病,包括十大类,具体如下表:

可以看到,职业病主要时跟有毒有害的物质有关,而“996”加班,积劳成疾的码农等,每日空调、WiFi、零食相伴,就算累成狗累出心脏病也不算职业病

特别需要注意的是:上班期间救火等负伤也算工伤,还有当兵回来旧伤复发的也算工伤。还有,上班期间收到暴力伤害,也算工伤,比如执行本职工作时被人打击报复受伤,可以认定为工伤。第三:如何进行工伤等级鉴定(劳动能力鉴定)?工伤认定和工伤等级鉴定是有区别的,小伤小病进行工伤认定之后,如果医治一段时间还没有好,并且影响工作和生活自理,就需要申请工伤等级鉴定。但工伤等级鉴定需要满足一定的医疗期规定,具体如下表:

工伤鉴定流程

工伤等级鉴定的大致流程如下图所示:

工伤等级鉴定需要准备的材料

工伤等级鉴定需要准备的材料如下表:

特别需要注意的是,进行工伤等级鉴定前,需要先进行工伤认定,只有工伤认定书出来后才能进行工伤等级鉴定。

第四:工伤鉴定中“上下班途中”是如何规定的?《工伤保险条例》中规定,上下班途中遇到自己非主责的交通意外可以认定工伤。但什么才叫上下班途中?几点到几点?还是从哪儿到哪儿?最高院在《最高人民法院关于审理工伤保险 行政案件若干问题的规定》中,对“上下班途中”进行了明确的定义:

第五:工伤保险待遇的领取标准

企业给你交,只要交上,当月就可以报销,

但也不能断,断了的话可以走仲裁,仲裁不过走司法程序。

记住这句话就行了。

失业保险

失业保险,顾名思义,就是在我们失业的时候给我们补贴和培训,帮助我们尽快上岗的保险。

其中,失业是指被辞退,一定企业方解除合同,并不是我们主动辞职。

第一:失业保险都有哪些待遇?

参保失业保险的人,失业了可以拿到的补助有失业保险金、医疗补助金、死亡后的丧葬补助金和抚恤金,
还有一定的职业培训和工作介绍。
一般而言,失业保险金只能拿到当地最低工资的一部分,缴纳时间越长,可领时间也越长。但只能领取12-24个月。具体能领多少个月,由当地省级政府规定。以上海市为例:

缴纳期限

领取标准

在上海,非本地户口也不能领取,

如果失业了,只能把失业保险账户转到户籍地去按照户籍地的标准领。

第二:失业保险待遇的领取标准

至少缴满一年才能领取。
如果连续两次失业,第二次领取失业金时,之前的缴费年限清零计算,所以两次失业必须间隔一年以上才能领取。 、但你之前如果没领满12个月,可以累加到下一次,两次累加不能超过24个月。
小时候,我妈常对我说“晴带雨伞,饱带饥粮”,做人一定要有危机感,不能躺在功劳簿上睡大觉,止步不前。
活得太过安逸,为人所耻,在国家给的失业保险金上面就能看得出来。

住房公积金

住房公积金就是国家强制你和企业每个月拿出一点钱,存到一个账户里,然后把所有人的账户里的钱汇集到一起形成一个基金,以后你买房子就可以从这个基金里面贷款,拿到的利率全国最低,没有之一。

公子从我们贷款买房者的角度去讲讲最需要关注的这几个点:

第一:住房公积金的利率有多低?

公积金存贷利率都由国家统一规定,各地一样,普遍比商业贷款利率低。目前是5年以上按3.25%年利算,5年(含5年)以下按2.75%年利算,贷一年的话不分期,一年以后连本带利一起还。同期商贷1年是4.35%,2-5年是4.75%,5年以上4.9%。这个利率是非常低了,工商银行5年期定期存款利率也才正好是2.75%。和公积金贷款5年以下的一样,5年以上的和它相比,利差只有0.5%,公子曾听过某些专给小微企业贷款的融资租赁平台,实际贷款利率高达20%多,连我们常见的支付宝借呗年利都是18.25%。

第二:住房公积金能贷多久?

最长不能超过30年,以夫妻双方年龄大的为准,男性贷款年龄加上房贷时间不能超过65岁,女性不能超过60岁。

与楼龄也有关系,砖混结构的楼龄加上贷款年限不能超过47,钢混结构的楼龄加上贷款年限不能超过57。

第三:住房公积金能贷多少?

额度计算比较复杂,有四种计算额度的方法,取四种方法里面最低的结果作为我们可以拿到的贷款额度。

举个例子:

王华,工资8000,

单位和个人按照7%的比例缴纳住房公积金,交了10年,目前无负债。

现在看中一套90平的房子,付完3成首付还要再贷款100万才能买下来,他打算贷款30年。

问:王华用公积金贷款能贷多少钱?

按照房屋价格可贷比计算公积金贷款额度

计算公式为:

上海的政策来说,90平以下的首套房,首付20%,可贷比率为80%,

90平以上的首付30%,可贷比例为70%。

前面王华已经付了三成首付,想要贷款的100万已经是70%了。

所以额度就只有100万。

按当地可贷限额计算公积金贷款额度

各地对住房公积金购房贷款额度有限制,上海的政策如下:

那么,如果王华一个人买,最高只能用公积金贷款50万,夫妻一起买,最高可以用公积金贷款100万

按公积金存储额背书计算公积金贷款额度

此方法是指公积金贷款额度最高不能超过个人公积金账户存储额的n倍,这里的n,各地规定不一,上海目前是15倍。每年进入王华公积金账户的钱,当年的按照0.35%年利按月复利计息,往年留存下来的本息和按照1.35%的年利按一年期定存计息。最后计算出来王华10年后公积金账户余额为14.3万,余额的15倍为214.7万。

四种方法比较下来,最高贷款限额算法 < 还款能力算法 < 可贷比例算法 < 账户存储额倍数算法

那么,如果此次买房,王华一个人用公积金贷款的话,只能贷款50万,夫妻可贷100万。

第四:住房公积金该不该取出来?

大家都知道,公积金可以取出来,

但如果取出太多,可能账户余额的15倍会低于上海贷款最高限额。

所以,如果王华要取出来公积金,也得保证余额的15倍至少高于当地最高限额50万。

剩下的,能取就取出来吧。

第五:住房公积金和商贷比例控制在多少比较合适?

当公积金贷款不能满足我们时,我们一般都选择商贷和公积金组合贷。但是比例控制在多少比较合适呢?

一张图说明白:

可以看出,商贷用得越多,总还款额越多,月供也越多,所以能全用公积金贷款的额度就用公积金贷款的额度,不够再用商贷。

养老金是否能拿回来

我们国家养老金实行的是“现收现付”制,现在的年轻人交钱给现在的老年人用,但老龄化越来越严重,年轻人养老负担越来越大。

个人账户养老金的利率也从原来的2/3%一下子提高到现在的8%左右,前面王华的养老金也计算到了6万多,远比他退休前的工资要高很多。

于是有的人就担心,老年人那么多,我交这么多年,轮到我的时候还能领得了养老金吗?

可以告诉你,肯定能领到,只是没有我们计算的那么多。因为国家采用了几大措施用来保障大家退休之后能够拿到因该得的养老金:

第一个措施:控制养老金替代率

养老金替代率就是我们领到的养老金占退休时当地平均工资的比例,越高越能保障我们的晚年生活。根据劳动和社会保障部《关于完善企业职工基本养老保险制度宣传提纲》的总体思路,未来基本养老金目标替代率为59.2%。所以,我们不会领到6万多的养老金,也不会领到过低的养老金,而是在当地工资的6成左右。

第二个措施:养老金记账利率盯住工资增长率

很多人都抱怨养老金个人账户收益率太低。确实,原来的养老金的利率普遍在2/3%左右,但是工资水平却每年以10%左右的水平增长,如此增长下去,几十年以后养老金相比于工资就会少得可怜。于是国家将养老金记账利率调高到8%,远远超过很多市场上的理财产品收益。

用来盯住工资增长率,换句话说,也就是养老金增长跟随通胀走,这样才能保证以后我们拿到的养老金能够扛住通胀,不会贬值幅度过大。

第三个措施:多方筹款,保证有钱给大家养老

工资水平年年在涨,养老金水平也每个月都在增加。

再加上公务员养老和职工养老并轨,全部参保人员的养老金计息一下子提高了很多,这样养老金基金的负债压力越来越大,已经产生了巨大的缺口。

于是国家采取多方筹款的方式用来解决现在老人的养老金支付问题

第一是成立全国社保基金用来在老龄化高峰之时弥补和调剂养老金统筹基金的缺口。全国社保基金的资金来源于中央财政预算拨款,国有资产划转,个人账户基金并入、地方政府委托基金。2018年末,社保基金资产总额22,353.78亿元,并且社保基金自成立以来的年均投资收益率7.82%,累计投资收益额9,552.16亿元。

第二就是全国企业缴纳的基本养老金统筹基金,企业缴纳本人工资的16%用来支付养老金。2018年末,基本养老保险基金资产总额7,032.82亿元。自2016年12月受托运营以来,累计投资收益额186.83亿元,实现的收益率在4%左右。所以,国家通过各种方式筹集资金,为我们的养老大事做足准备,虽然压力很大,年年都有窟窿,但只要国家在的一天,我们就有养老的一天。只是,养老金的水平要照顾到目标替代率和工资上涨速度,可能未来会增长趋缓,最坏的情况也就是下降到目标替代率

因此,养老金肯定能拿回来,只是不像我们计算的那样多。

文章转载自知乎