前言
不知道大家对昨天csdn上的阿里云2020峰会招聘专场都有去瞧了没?

反正阿博是一直都在看的,只是苦于上班,怕被老板发现,只能躲着躲着看。 可苦逼死我了!!!
不过,俗话说得好,人还是要有危机意识的,对于自身的职业还是要有一定清楚认知的,毕竟人总是要有梦想的,万一实现了呢!
我们做程序员的,难道就没有一个大厂梦想吗?
(阿博:没有,我只想当一条咸鱼)

**开个玩笑,**不过不管是想去大厂还是不想去大厂,大家都可以去瞧一瞧,看看大厂招聘技术标准,学习了解一下大厂真正需要技术的是哪些,也是很不错滴!
当然,阿博对于此次的**《遇见offer》**阿里云招聘峰会也是有很大收获的,对于大厂技术也有新的见解。 今天特意来整理好分享给大家。
下次还担心去大厂面试没有底气吗? 不存在的,请记好笔记,接下来开始进入正题...
由于篇幅原因,以下内容仅分享部分,全部内容已整理成PDF文档,免费获取请于后台私信:资料 领取即可!
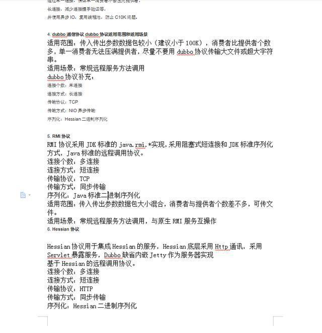
Dubbo面试专题
- Dubbo中zookeeper做注册中心,如果注册中心集群都挂掉,发布者和订阅者之间还能通信么?
- dubbo服务负载均衡策略?
- Dubbo在安全机制方面是如何解决的
- dubbo连接注册中心和直连的区别
- RMI协议


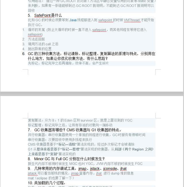
JVM面试题
- 内存模型以及分区,需要详细到每个区放什么。
- 堆里面的分区:Eden,survival (from+ to),老年代,各自的特点。
- 对象创建方法,对象的内存分配,对象的访问定位。
- GC的两种判定方法。
- SafePoint是什么


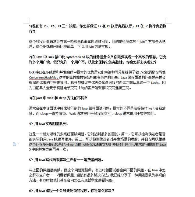
并发编程面试题
- 现在有T1、T2、T3三个线程,你怎样保证T2在T1执行完后执行,T3在T2执行完后执行?
- 在Java中Lock接口比synchronized块的优势是什么?你需要实现一个高效的缓存,它允许多个用户读,但只允许一个用户写,以此来保持它的完整性,你会怎样去实现它?
- 在java中wait和sleep方法的不同?
- 用Java实现阻塞队列。
- 用Java写代码来解决生产者——消费者问题。


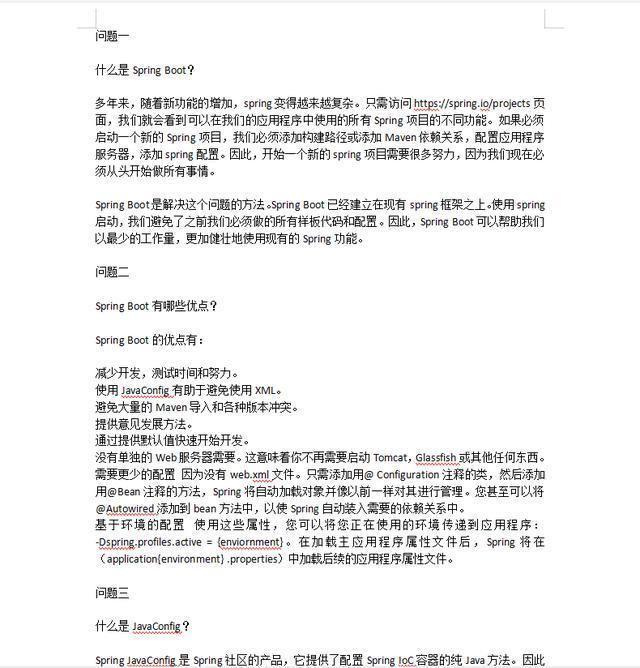
spring boot面试题
- 什么是Spring Boot?
- Spring Boot有哪些优点?
- 什么是JavaConfig?
- 如何重新加载Spring Boot上的更改,而无需重新启动服务器?
- Spring Boot中的监视器是什么?
- 如何在Spring Boot中禁用Actuator端点安全性?



以上就是本次阿博整理分享的一些内容,因篇幅原因,只能先给大家展示一些PDF内的图文内容了,全文篇幅太大,大家需要观看的可以私信阿博: 资料 领取一下哈~
最后
关于本次阿里云招聘峰会的内容!大家可以去csdn首页观看,好像是还有录播的~ 没有看过的小伙伴可以去听听。
还是那句老话,总结不易,如果有所收获,请帮忙多多转发支持吧!