用了这么多年MySQL!数据库、数据类型、引擎、事务、锁这些你都清楚了没?

461 阅读12分钟

数据库基础知识

1、为什么要使用数据库

(1)数据保存在内存

优点: 存取速度快

缺点: 数据不能永久保存

(2)数据保存在文件

优点: 数据永久保存

缺点:

1)速度比内存操作慢,频繁的IO操作。

2)查询数据不方便

(3)数据保存在数据库

1)数据永久保存

2)使用SQL语句,查询方便效率高。

3)管理数据方便

2、什么是SQL?

结构化查询语言(Structured Query Language)简称SQL,是一种数据库查询语言。

作用:用于存取数据、查询、更新和管理关系数据库系统。

3、什么是MySQL?

MySQL是一个关系型数据库管理系统,由瑞典MySQL AB 公司开发,属于 Oracle 旗下产品。MySQL 是最流行的关系型数据库管理系统之一,在 WEB 应用方面,MySQL是最好的 RDBMS (Relational Database Management System,关系数据库管理系统) 应用软件之一。在Java企业级开发中非常常用,因为 MySQL 是开源免费的,并且方便扩展。

4、数据库三大范式是什么

第一范式:每个列都不可以再拆分。

第二范式:在第一范式的基础上,非主键列完全依赖于主键,而不能是依赖于主键的一部分。

第三范式:在第二范式的基础上,非主键列只依赖于主键,不依赖于其他非主键。

在设计数据库结构的时候,要尽量遵守三范式,如果不遵守,必须有足够的理由。比如性能。事实上我们经常会为了性能而妥协数据库的设计。

5、MySQL有关权限的表都有哪几个

MySQL服务器通过权限表来控制用户对数据库的访问,权限表存放在mysql数据库里,由mysql_install_db脚本初始化。这些权限表分别user,db,table_priv,columns_priv和host。下面分别介绍一下这些表的结构和内容:

  • user权限表:记录允许连接到服务器的用户帐号信息,里面的权限是全局级的。
  • db权限表:记录各个帐号在各个数据库上的操作权限。
  • table_priv权限表:记录数据表级的操作权限。
  • columns_priv权限表:记录数据列级的操作权限。
  • host权限表:配合db权限表对给定主机上数据库级操作权限作更细致的控制。这个权限表不受GRANT和REVOKE语句的影响。

6、MySQL的binlog有有几种录入格式?分别有什么区别?

有三种格式,statement,row和mixed。

  • statement模式下,每一条会修改数据的sql都会记录在binlog中。不需要记录每一行的变化,减少了binlog日志量,节约了IO,提高性能。由于sql的执行是有上下文的,因此在保存的时候需要保存相关的信息,同时还有一些使用了函数之类的语句无法被记录复制。
  • row级别下,不记录sql语句上下文相关信息,仅保存哪条记录被修改。记录单元为每一行的改动,基本是可以全部记下来但是由于很多操作,会导致大量行的改动(比如alter table),因此这种模式的文件保存的信息太多,日志量太大。
  • mixed,一种折中的方案,普通操作使用statement记录,当无法使用statement的时候使用row。

此外,新版的MySQL中对row级别也做了一些优化,当表结构发生变化的时候,会记录语句而不是逐行记录。

数据类型

mysql有哪些数据类型

1、整数类型,包括TINYINT、SMALLINT、MEDIUMINT、INT、BIGINT,分别表示1字节、2字节、3字节、4字节、8字节整数。任何整数类型都可以加上UNSIGNED属性,表示数据是无符号的,即非负整数。

长度:整数类型可以被指定长度,例如:INT(11)表示长度为11的INT类型。长度在大多数场景是没有意义的,它不会限制值的合法范围,只会影响显示字符的个数,而且需要和UNSIGNED ZEROFILL属性配合使用才有意义。

例子,假定类型设定为INT(5),属性为UNSIGNED ZEROFILL,如果用户插入的数据为12的话,那么数据库实际存储数据为00012。

2、实数类型,包括FLOAT、DOUBLE、DECIMAL。

DECIMAL可以用于存储比BIGINT还大的整型,能存储精确的小数。

而FLOAT和DOUBLE是有取值范围的,并支持使用标准的浮点进行近似计算。

计算时FLOAT和DOUBLE相比DECIMAL效率更高一些,DECIMAL你可以理解成是用字符串进行处理。

3、字符串类型,包括VARCHAR、CHAR、TEXT、BLOB

VARCHAR用于存储可变长字符串,它比定长类型更节省空间。

VARCHAR使用额外1或2个字节存储字符串长度。列长度小于255字节时,使用1字节表示,否则使用2字节表示。

VARCHAR存储的内容超出设置的长度时,内容会被截断。

CHAR是定长的,根据定义的字符串长度分配足够的空间。

CHAR会根据需要使用空格进行填充方便比较。

CHAR适合存储很短的字符串,或者所有值都接近同一个长度。

CHAR存储的内容超出设置的长度时,内容同样会被截断。

使用策略:

对于经常变更的数据来说,CHAR比VARCHAR更好,因为CHAR不容易产生碎片。

对于非常短的列,CHAR比VARCHAR在存储空间上更有效率。

使用时要注意只分配需要的空间,更长的列排序时会消耗更多内存。

尽量避免使用TEXT/BLOB类型,查询时会使用临时表,导致严重的性能开销。

4、枚举类型(ENUM),把不重复的数据存储为一个预定义的集合。

有时可以使用ENUM代替常用的字符串类型。

ENUM存储非常紧凑,会把列表值压缩到一个或两个字节。

ENUM在内部存储时,其实存的是整数。

尽量避免使用数字作为ENUM枚举的常量,因为容易混乱。

排序是按照内部存储的整数

5、日期和时间类型,尽量使用timestamp,空间效率高于datetime,

用整数保存时间戳通常不方便处理。

如果需要存储微妙,可以使用bigint存储。

看到这里,这道真题是不是就比较容易回答了。

引擎

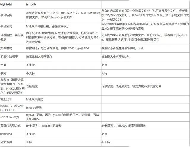
1、MySQL存储引擎MyISAM与InnoDB区别

存储引擎Storage engine:MySQL中的数据、索引以及其他对象是如何存储的,是一套文件系统的实现。

常用的存储引擎有以下:

  • Innodb引擎:Innodb引擎提供了对数据库ACID事务的支持。并且还提供了行级锁和外键的约束。它的设计的目标就是处理大数据容量的数据库系统。
  • MyIASM引擎(原本Mysql的默认引擎):不提供事务的支持,也不支持行级锁和外键。
  • MEMORY引擎:所有的数据都在内存中,数据的处理速度快,但是安全性不高。

2、MyISAM与InnoDB区别

2、MyISAM索引与InnoDB索引的区别?

  • InnoDB索引是聚簇索引,MyISAM索引是非聚簇索引。
  • InnoDB的主键索引的叶子节点存储着行数据,因此主键索引非常高效。
  • MyISAM索引的叶子节点存储的是行数据地址,需要再寻址一次才能得到数据。
  • InnoDB非主键索引的叶子节点存储的是主键和其他带索引的列数据,因此查询时做到覆盖索引会非常高效。

3、InnoDB引擎的4大特性

  • 插入缓冲(insert buffer)
  • 二次写(double write)
  • 自适应哈希索引(ahi)
  • 预读(read ahead)

4、存储引擎选择

如果没有特别的需求,使用默认的Innodb即可。

MyISAM:以读写插入为主的应用程序,比如博客系统、新闻门户网站。

Innodb:更新(删除)操作频率也高,或者要保证数据的完整性;并发量高,支持事务和外键。比如OA自动化办公系统。

事务

1、什么是数据库事务?

事务是一个不可分割的数据库操作序列,也是数据库并发控制的基本单位,其执行的结果必须使数据库从一种一致性状态变到另一种一致性状态。事务是逻辑上的一组操作,要么都执行,要么都不执行。
事务最经典也经常被拿出来说例子就是转账了。
假如小明要给小红转账1000元,这个转账会涉及到两个关键操作就是:将小明的余额减少1000元,将小红的余额增加1000元。万一在这两个操作之间突然出现错误比如银行系统崩溃,导致小明余额减少而小红的余额没有增加,这样就不对了。事务就是保证这两个关键操作要么都成功,要么都要失败。

2、事物的四大特性(ACID)介绍一下?

关系性数据库需要遵循ACID规则,具体内容如下:
事务的特性
事务的特性
(1)原子性: 事务是最小的执行单位,不允许分割。事务的原子性确保动作要么全部完成,要么完全不起作用;
(2)一致性: 执行事务前后,数据保持一致,多个事务对同一个数据读取的结果是相同的;
(3)隔离性: 并发访问数据库时,一个用户的事务不被其他事务所干扰,各并发事务之间数据库是独立的;
(4)持久性: 一个事务被提交之后。它对数据库中数据的改变是持久的,即使数据库发生故障也不应该对其有任何影响。

3、什么是脏读?幻读?不可重复读?

  • 脏读(Drity Read):某个事务已更新一份数据,另一个事务在此时读取了同一份数据,由于某些原因,前一个RollBack了操作,则后一个事务所读取的数据就会是不正确的。
  • 不可重复读(Non-repeatable read):在一个事务的两次查询之中数据不一致,这可能是两次查询过程中间插入了一个事务更新的原有的数据。
  • 幻读(Phantom Read):在一个事务的两次查询中数据笔数不一致,例如有一个事务查询了几列(Row)数据,而另一个事务却在此时插入了新的几列数据,先前的事务在接下来的查询中,就会发现有几列数据是它先前所没有的。

4、什么是事务的隔离级别?MySQL的默认隔离级别是什么?

为了达到事务的四大特性,数据库定义了4种不同的事务隔离级别,由低到高依次为Read uncommitted、Read committed、Repeatable read、Serializable,这四个级别可以逐个解决脏读、不可重复读、幻读这几类问题。
隔离级别
脏读
不可重复读
幻影读
READ-UNCOMMITTED
READ-COMMITTED
×
REPEATABLE-READ
×
×
SERIALIZABLE
×
×
×
SQL 标准定义了四个隔离级别:
  • READ-UNCOMMITTED(读取未提交): 最低的隔离级别,允许读取尚未提交的数据变更,可能会导致脏读、幻读或不可重复读。
  • READ-COMMITTED(读取已提交): 允许读取并发事务已经提交的数据,可以阻止脏读,但是幻读或不可重复读仍有可能发生。
  • REPEATABLE-READ(可重复读): 对同一字段的多次读取结果都是一致的,除非数据是被本身事务自己所修改,可以阻止脏读和不可重复读,但幻读仍有可能发生。
  • SERIALIZABLE(可串行化): 最高的隔离级别,完全服从ACID的隔离级别。所有的事务依次逐个执行,这样事务之间就完全不可能产生干扰,也就是说,该级别可以防止脏读、不可重复读以及幻读。
这里需要注意的是:Mysql 默认采用的 REPEATABLE_READ隔离级别 Oracle 默认采用的 READ_COMMITTED隔离级别
事务隔离机制的实现基于锁机制和并发调度。其中并发调度使用的是MVVC(多版本并发控制),通过保存修改的旧版本信息来支持并发一致性读和回滚等特性。
因为隔离级别越低,事务请求的锁越少,所以大部分数据库系统的隔离级别都是READ-COMMITTED(读取提交内容):,但是你要知道的是InnoDB 存储引擎默认使用 **REPEATABLE-READ(可重读)**并不会有任何性能损失。
InnoDB 存储引擎在 分布式事务 的情况下一般会用到**SERIALIZABLE(可串行化)**隔离级别。

对MySQL的锁了解吗

当数据库有并发事务的时候,可能会产生数据的不一致,这时候需要一些机制来保证访问的次序,锁机制就是这样的一个机制。
就像酒店的房间,如果大家随意进出,就会出现多人抢夺同一个房间的情况,而在房间上装上锁,申请到钥匙的人才可以入住并且将房间锁起来,其他人只有等他使用完毕才可以再次使用。

隔离级别与锁的关系

在Read Uncommitted级别下,读取数据不需要加共享锁,这样就不会跟被修改的数据上的排他锁冲突
在Read Committed级别下,读操作需要加共享锁,但是在语句执行完以后释放共享锁;


最后

欢迎关注公众号:程序员追风,回复 003 领取一套最新200多页的Java面试题总结。