首页
沸点
课程
数据标注
HOT
AI Coding
更多
直播
活动
APP
插件
直播
活动
APP
插件
搜索历史
清空
创作者中心
写文章
发沸点
写笔记
写代码
草稿箱
创作灵感
查看更多
登录
注册
Yii源码分析之ActiveRecord删除语句概述
嗨皮田子酱
2020-06-10
204
阅读1分钟
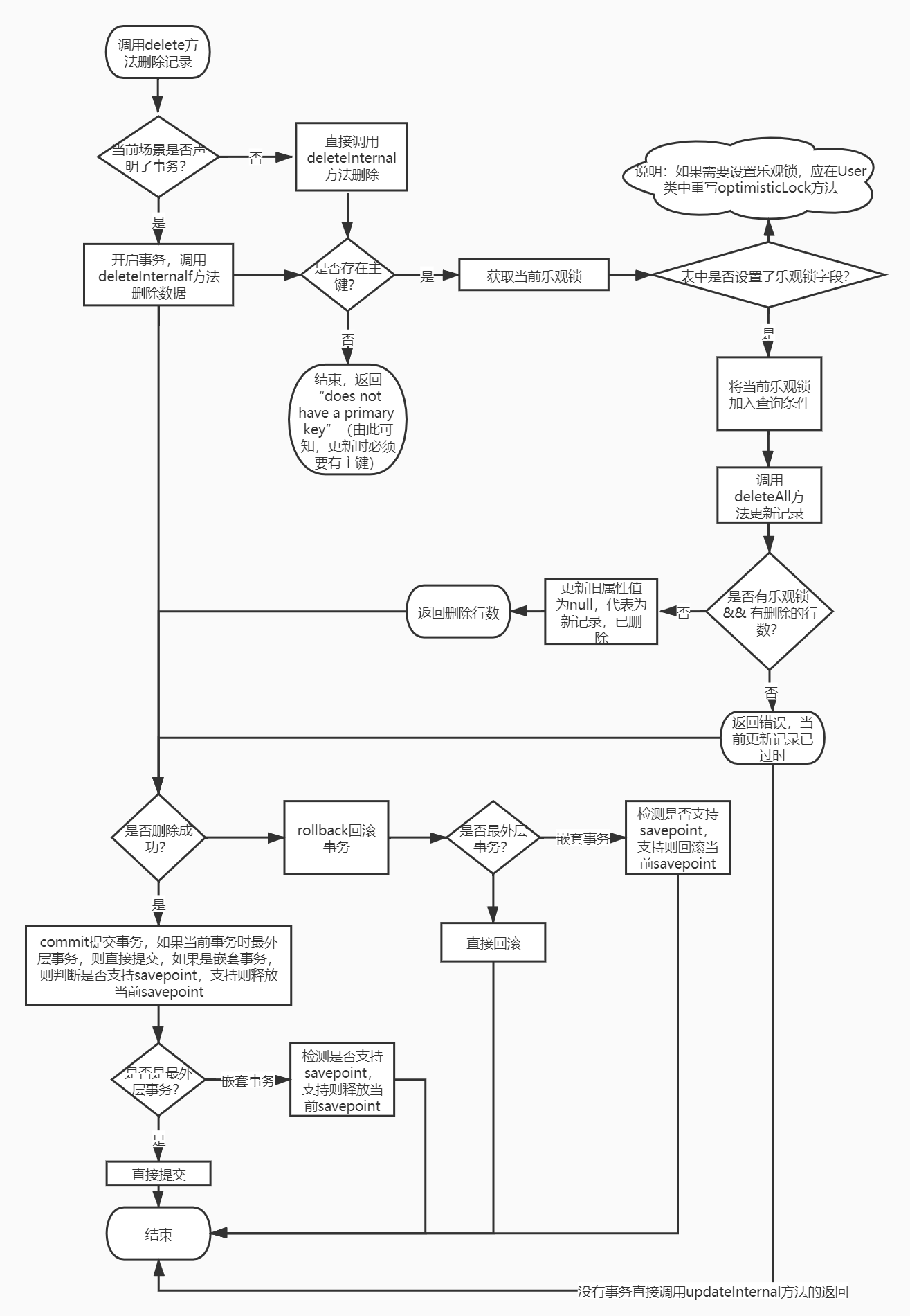
下图为Yii2框架的ActiveRecord删除语句源码基本逻辑:(基本和更新的逻辑差不多)
嗨皮田子酱
36
文章
28k
阅读
4
粉丝
目录
收起