潘石屹首次Python考试成绩 99 分,失分点:画完图后忘了隐藏画笔的箭头

163 阅读3分钟

5 月 16 日凌晨,房地产大佬、SOHO 中国董事长潘石屹在微博晒出了自己的第一张 Python 考试成绩单:99 分,优秀!
在这里插入图片描述
至于为什么减掉了 1 分,潘石屹表示是因为「画完图后忘了隐藏画笔的箭头」。对此,网友也给出了神回复:「还有一分怕你骄傲。」
在这里插入图片描述
潘石屹和 Python 的故事,大概开始于去年 11 月。

2019 年 11 月 14 日,潘石屹突然在微博上表示:自己要学 Python 了。这一天刚好是他的 56 岁生日。
在这里插入图片描述
他解释说,自己之所以选择 Python,是因为「Python 是计算机语言里进化最好的一种」。

从此之后,潘石屹的个人微博基本上被 Python 学习的内容包揽了。或许是为了督促自己学习,他还专门设立了一个 Tag 叫做 # 潘石屹用 Python 解决 100 个问题 #,目前这个 Tag 的阅读量已经超过了一个亿。
在这里插入图片描述
学了几个月以后,潘石屹正式宣布,为了检验自己的学习成果,他已经报名参加了 NCT 全国青少年编程能力等级测试 Python 编程一级考试。他表示:「我都好多年没有参加过考试了,如果有一起考的朋友,欢迎来交流备考经验。」

问题在于这是一场「青少年编程能力等级测试」,估计能和房地产大佬交流的青少年数量不多。有人说:「56 岁的潘石屹报名考试,完全重新定义了青少年这个词……」

受到疫情影响,潘石屹的人生第一场 Python 考试大概率也是独自进行的(除了拍下现场纪念照的夫人张欣)。
在这里插入图片描述
那么,学 Python 不到半年就能考 99 分的潘石屹,大概是什么水平?在 NCT 全国青少年编程能力等级测试的官方资料中,可以找到 Python 等级考试的大纲作为参考。
在这里插入图片描述
目前,青少年编程能力 Python 语言共包括四个等级,一级考试阶段的试题确实会相对简单。不过也会包括对函数和模块的使用,比如对标准函数和标准库的使用,但暂不包括函数和模块的定义。这部分内容在二级考试阶段才会涉及。
在这里插入图片描述
代码量方面,要求「能够编写不少于 20 行 Python 程序」,还好还好……
在这里插入图片描述
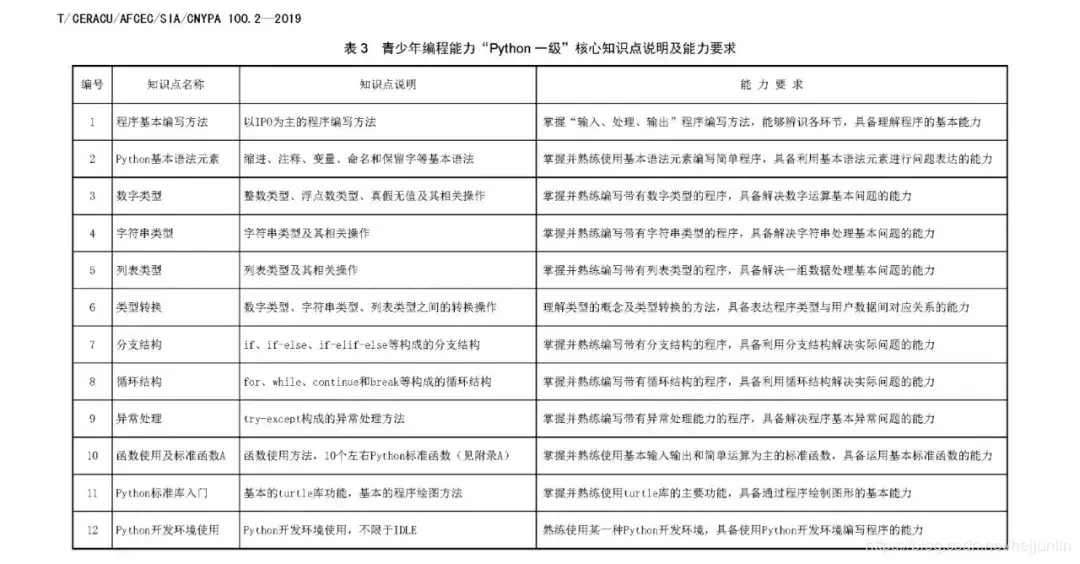
一级考试的核心知识点共有 12 个:
在这里插入图片描述
虽然入门 Python 时间不长,但可以看出,潘石屹是认真在写代码。

不过话说回来,56 岁的潘石屹 Python 学得好与不好,倒是不打紧。即便同样面临脱发的烦恼,他至少也是全球收入最高的 Python 程序员吧

原文链接:
https://mp.weixin.qq.com/s/TMB2_4uJoiGVPr4gMdJuHw
版权说明:本文内容转自机器之心、版权归原作者所有,如有侵权请联系删除。
在这里插入图片描述
欢迎关注我的微信公众号「码农突围」,分享Python、Java、大数据、机器学习、人工智能等技术,关注码农技术提升•职场突围•思维跃迁,20万+码农成长充电第一站,陪有梦想的你一起成长