Spring容器初始化 refresh() 方法_03
这篇文章我断断续续写了一礼拜,期待你的点赞。
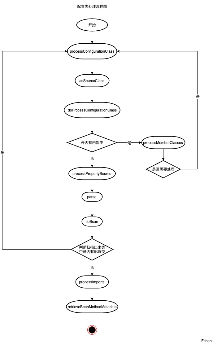
上篇文章中讲到invokeBeanFactoryPostProcessor()中有一个非常重要分方法parse(),今天这篇文章中,就来看看这个方法的实现。开始之前,通过下图回顾
一下:

5.7 ConfigurationClassParser#parse(Set)
方法入口如下:
public void parse(Set<BeanDefinitionHolder> configCandidates) {
for (BeanDefinitionHolder holder : configCandidates) {
/** 获取BeanDefinition */
BeanDefinition bd = holder.getBeanDefinition();
try {
/** 根据不同的 BeanDefinition 类型做相应的处理*/
if (bd instanceof AnnotatedBeanDefinition) {
parse(((AnnotatedBeanDefinition) bd).getMetadata(), holder.getBeanName());
}
else if (bd instanceof AbstractBeanDefinition && ((AbstractBeanDefinition) bd).hasBeanClass()) {
parse(((AbstractBeanDefinition) bd).getBeanClass(), holder.getBeanName());
}
else {
parse(bd.getBeanClassName(), holder.getBeanName());
}
}
catch (BeanDefinitionStoreException ex) {
throw ex;
}
catch (Throwable ex) {
throw new BeanDefinitionStoreException(
"Failed to parse configuration class [" + bd.getBeanClassName() + "]", ex);
}
}
this.deferredImportSelectorHandler.process();
}
这里的 Set<BeanDefinitionHolder> configCandidates 中只有一个元素,就是对 MyConfig 的表述文件 BeanDefinition 的
封装,对应的 BeanDefinitionHolder。通过下图可知,这个类是 AnnotatedBeanDefinition 的实现
按照上图,进入对应的 prase() 方法如下,在该方法中调用对应的 processConfigurationClas() 方法,完成对 ConfigurationClass
的处理。
protected final void parse(AnnotationMetadata metadata, String beanName) throws IOException {
processConfigurationClass(new ConfigurationClass(metadata, beanName));
}
&esnp; processConfigurationClass() 方法的处理比较复杂,我们先通过流程图简单的看看该方法都做了什么,人后逐个击破:

protected void processConfigurationClass(ConfigurationClass configClass) throws IOException {
if (this.conditionEvaluator.shouldSkip(configClass.getMetadata(), ConfigurationPhase.PARSE_CONFIGURATION)) {
return;
}
/**
* 处理 imported 的情况
* 就是当前这个注解类有没有被别的类import
*/
ConfigurationClass existingClass = this.configurationClasses.get(configClass);
if (existingClass != null) {
if (configClass.isImported()) {
if (existingClass.isImported()) {
existingClass.mergeImportedBy(configClass);
}
// Otherwise ignore new imported config class; existing non-imported class overrides it.
return;
}
else {
// Explicit bean definition found, probably replacing an import.
// Let's remove the old one and go with the new one.
this.configurationClasses.remove(configClass);
this.knownSuperclasses.values().removeIf(configClass::equals);
}
}
/** 将对象类型 由ConfigurationClass 转为 SourceClass*/
SourceClass sourceClass = asSourceClass(configClass);
do {
/** 处理 configClass */
sourceClass = doProcessConfigurationClass(configClass, sourceClass);
}
while (sourceClass != null);
this.configurationClasses.put(configClass, configClass);
}
在上述方法中,首先判断当前类有没有被别的类 import。在本文中,当前的MyConfig,没有被 Import,因此这里不执行。
然后就是通过 asSourceClass(configClass) 将 配置类转化为 SourceClass 供后续处理。这里的方法对于整个流程来说不重要,我们还是本着抓主要矛盾
的原则,继续往下看,只需要记住,这里的 configClass 转化为 SourceClass 在后面的 doProcessConfigurationClass() 方法中用到。
private SourceClass asSourceClass(ConfigurationClass configurationClass) throws IOException {
AnnotationMetadata metadata = configurationClass.getMetadata();
if (metadata instanceof StandardAnnotationMetadata) {
return asSourceClass(((StandardAnnotationMetadata) metadata).getIntrospectedClass());
}
return asSourceClass(metadata.getClassName());
}
每当看到 Spring 中 doXXX 开头的方法,我就知道重头戏要来了,因为,在Spring中,真正做事的都是通过这个方法来处理的,下面就进入到
万众期待的 doProcessConfigurationClass() 里面来一探究竟。。。
protected final SourceClass doProcessConfigurationClass(ConfigurationClass configClass, SourceClass sourceClass)
throws IOException {
if (configClass.getMetadata().isAnnotated(Component.class.getName())) {
// Recursively process any member (nested) classes first
/** 处理内部类*/
processMemberClasses(configClass, sourceClass);
}
// Process any @PropertySource annotations
/** 处理 @PropertySource 注解*/
for (AnnotationAttributes propertySource : AnnotationConfigUtils.attributesForRepeatable(
sourceClass.getMetadata(), PropertySources.class,
org.springframework.context.annotation.PropertySource.class)) {
if (this.environment instanceof ConfigurableEnvironment) {
processPropertySource(propertySource);
}
else {
logger.info("Ignoring @PropertySource annotation on [" + sourceClass.getMetadata().getClassName() +
"]. Reason: Environment must implement ConfigurableEnvironment");
}
}
/** 处理 @ComponentScan 注解*/
Set<AnnotationAttributes> componentScans = AnnotationConfigUtils.attributesForRepeatable(
sourceClass.getMetadata(), ComponentScans.class, ComponentScan.class);
if (!componentScans.isEmpty() &&
!this.conditionEvaluator.shouldSkip(sourceClass.getMetadata(), ConfigurationPhase.REGISTER_BEAN)) {
/** 循环处理 componentScans 中的所有属性*/
for (AnnotationAttributes componentScan : componentScans) {
// The config class is annotated with @ComponentScan -> perform the scan immediately
/**
* 扫描普通类,spring 内部开始扫描包的方法
*/
Set<BeanDefinitionHolder> scannedBeanDefinitions =
this.componentScanParser.parse(componentScan, sourceClass.getMetadata().getClassName());
// Check the set of scanned definitions for any further config classes and parse recursively if needed
for (BeanDefinitionHolder holder : scannedBeanDefinitions) {
BeanDefinition bdCand = holder.getBeanDefinition().getOriginatingBeanDefinition();
if (bdCand == null) {
bdCand = holder.getBeanDefinition();
}
if (ConfigurationClassUtils.checkConfigurationClassCandidate(bdCand, this.metadataReaderFactory)) {
parse(bdCand.getBeanClassName(), holder.getBeanName());
}
}
}
}
/**
* 处理 @Import
* 判断类中是否有 @Import 注解 如果有 把 @Import 中的值拿出来,是一个类;
* 比如 @Import(xxx.class), 这里将 xxx 传进去解析
* 在解析过程中 如果发现是一个 importSelector 那么就回调 selector 的方法
* 返回一个字符串(类名), 通过字符串得到一个类。然后递归调用本方法来处理这个类
*/
processImports(configClass, sourceClass, getImports(sourceClass), true);
// Process any @ImportResource annotations
AnnotationAttributes importResource =
AnnotationConfigUtils.attributesFor(sourceClass.getMetadata(), ImportResource.class);
if (importResource != null) {
String[] resources = importResource.getStringArray("locations");
Class<? extends BeanDefinitionReader> readerClass = importResource.getClass("reader");
for (String resource : resources) {
String resolvedResource = this.environment.resolveRequiredPlaceholders(resource);
configClass.addImportedResource(resolvedResource, readerClass);
}
}
/**
* 提取 @Bean 方法 信息
*/
Set<MethodMetadata> beanMethods = retrieveBeanMethodMetadata(sourceClass);
for (MethodMetadata methodMetadata : beanMethods) {
configClass.addBeanMethod(new BeanMethod(methodMetadata, configClass));
}
// Process default methods on interfaces
processInterfaces(configClass, sourceClass);
// Process superclass, if any
if (sourceClass.getMetadata().hasSuperClass()) {
String superclass = sourceClass.getMetadata().getSuperClassName();
if (superclass != null && !superclass.startsWith("java") &&
!this.knownSuperclasses.containsKey(superclass)) {
this.knownSuperclasses.put(superclass, configClass);
// Superclass found, return its annotation metadata and recurse
return sourceClass.getSuperClass();
}
}
return null;
}
从上述方法中可以看出,主要对配置类中属性一一作了处理,如:内部类、 @ComponentScan、@Important、@Bean 。下面将逐个分析。
1. @Configuration 中对内部类的处理
private void processMemberClasses(ConfigurationClass configClass, SourceClass sourceClass) throws IOException {
// 获取内部类
Collection<SourceClass> memberClasses = sourceClass.getMemberClasses();
if (!memberClasses.isEmpty()) {
// 定义 candidates 供后面处理使用
List<SourceClass> candidates = new ArrayList<>(memberClasses.size());
for (SourceClass memberClass : memberClasses) {
// 判断内部类是否为配置候选类 && 内部类的名称 不等于 当前配置类的名称
if (ConfigurationClassUtils.isConfigurationCandidate(memberClass.getMetadata()) &&
!memberClass.getMetadata().getClassName().equals(configClass.getMetadata().getClassName())) {
// 添加到 候选的 SourceClass 类集合中
candidates.add(memberClass);
}
}
OrderComparator.sort(candidates);
for (SourceClass candidate : candidates) {
if (this.importStack.contains(configClass)) {
this.problemReporter.error(new CircularImportProblem(configClass, this.importStack));
}
else {
this.importStack.push(configClass);
try {
// 处理配置类
processConfigurationClass(candidate.asConfigClass(configClass));
}
finally {
this.importStack.pop();
}
}
}
}
}
上述代码中有通过 ConfigurationClassUtils.isConfigurationCandidate(memberClass.getMetadata()) 来判断,内部类是否为配置
候选类。
1.1 判断是否为配置候选类
public static boolean isConfigurationCandidate(AnnotationMetadata metadata) {
// 判断是是否为全配置候选类 || 判断是否为部分配置候选类
return (isFullConfigurationCandidate(metadata) || isLiteConfigurationCandidate(metadata));
}
1.2 判断是否为全配置候选类(Full)
public static boolean isFullConfigurationCandidate(AnnotationMetadata metadata) {
return metadata.isAnnotated(Configuration.class.getName());
}
1.3 判断是否为部分配置候选类(Lite)
public static boolean isLiteConfigurationCandidate(AnnotationMetadata metadata) {
// Do not consider an interface or an annotation...
if (metadata.isInterface()) {
return false;
}
// Any of the typical annotations found?
/**
* {@link candidateIndicators}
* 中 包含 {@link Component}、{@link ComponentScan}、
* {@link Import}、{@link ImportResource}
*/
for (String indicator : candidateIndicators) {
if (metadata.isAnnotated(indicator)) {
return true;
}
}
// Finally, let's look for @Bean methods...
try {
return metadata.hasAnnotatedMethods(Bean.class.getName());
}
catch (Throwable ex) {
if (logger.isDebugEnabled()) {
logger.debug("Failed to introspect @Bean methods on class [" + metadata.getClassName() + "]: " + ex);
}
return false;
}
}
1.3 Full 与 Lite 配置类的区别
从上述代码中可以看出,对于内部类中全配置候选类的判断,是通过内部类上的注解来判断的,如果在内部类中加了
@Configuration 注解,Spring 判断其为全配置候选类,如没有加注解,但是有@Bean或者加了@Component、@ComponentScan、
@Import、@ImportResource则将其判断为部分配置候选类。具体的定义,是通过静态代码快的方式,添加到 candidateIndicators 中:
static {
candidateIndicators.add(Component.class.getName());
candidateIndicators.add(ComponentScan.class.getName());
candidateIndicators.add(Import.class.getName());
candidateIndicators.add(ImportResource.class.getName());
}
最后对于内部类的处理方式,也是通过调用 processConfigurationClass() 方法来完成相应的处理。也就是说,先经过一系列的判断,将符合
条件的加入到候选类治类的集合中 List<SourceClass> candidates。然后在for循序,拿出每一个配置类,进行相应的处理。
2. @Configuration 中对 @PropertySource 注解的处理
在Spring 中通过 @PropertySource 来加载指定的属性文件。
private void processPropertySource(AnnotationAttributes propertySource) throws IOException {
String name = propertySource.getString("name");
if (!StringUtils.hasLength(name)) {
name = null;
}
String encoding = propertySource.getString("encoding");
if (!StringUtils.hasLength(encoding)) {
encoding = null;
}
String[] locations = propertySource.getStringArray("value");
Assert.isTrue(locations.length > 0, "At least one @PropertySource(value) location is required");
boolean ignoreResourceNotFound = propertySource.getBoolean("ignoreResourceNotFound");
// 得到创建 PropertySource的工厂
Class<? extends PropertySourceFactory> factoryClass = propertySource.getClass("factory");
//创建 PropertySource的工厂如果是 PropertySourceFactory 就使用Spring 内部默认的 实现 DefaultPropertySourceFactory
//否则 通过反射创建一个对象
PropertySourceFactory factory = (factoryClass == PropertySourceFactory.class ?
DEFAULT_PROPERTY_SOURCE_FACTORY : BeanUtils.instantiateClass(factoryClass));
for (String location : locations) {
try {
String resolvedLocation = this.environment.resolveRequiredPlaceholders(location);
Resource resource = this.resourceLoader.getResource(resolvedLocation);
// 调用factory的createPropertySource方法根据名字、编码、资源创建出一个PropertySource出来
addPropertySource(factory.createPropertySource(name, new EncodedResource(resource, encoding)));
}
catch (IllegalArgumentException | FileNotFoundException | UnknownHostException ex) {
// Placeholders not resolvable or resource not found when trying to open it
if (ignoreResourceNotFound) {
if (logger.isInfoEnabled()) {
logger.info("Properties location [" + location + "] not resolvable: " + ex.getMessage());
}
}
else {
throw ex;
}
}
}
}
private void addPropertySource(PropertySource<?> propertySource) {
String name = propertySource.getName();
MutablePropertySources propertySources = ((ConfigurableEnvironment) this.environment).getPropertySources();
if (this.propertySourceNames.contains(name)) {
// We've already added a version, we need to extend it
PropertySource<?> existing = propertySources.get(name);
if (existing != null) {
PropertySource<?> newSource = (propertySource instanceof ResourcePropertySource ?
((ResourcePropertySource) propertySource).withResourceName() : propertySource);
if (existing instanceof CompositePropertySource) {
((CompositePropertySource) existing).addFirstPropertySource(newSource);
}
else {
if (existing instanceof ResourcePropertySource) {
existing = ((ResourcePropertySource) existing).withResourceName();
}
CompositePropertySource composite = new CompositePropertySource(name);
composite.addPropertySource(newSource);
composite.addPropertySource(existing);
propertySources.replace(name, composite);
}
return;
}
}
if (this.propertySourceNames.isEmpty()) {
propertySources.addLast(propertySource);
}
else {
String firstProcessed = this.propertySourceNames.get(this.propertySourceNames.size() - 1);
propertySources.addBefore(firstProcessed, propertySource);
}
this.propertySourceNames.add(name);
}
我在这里暂时没有用到, @PropertySource 注解,这里先指出代码的处理,后面用到的时候,在做详细的介绍。这里,我们先对这部分内容过掉。
3. @Configuration 中对 @ComponentScan 注解的处理
public Set<BeanDefinitionHolder> parse(AnnotationAttributes componentScan, final String declaringClass) {
/**
* new 一个 ClassPathBeanDefinitionScanner 的 scanner 扫描包
*/
ClassPathBeanDefinitionScanner scanner = new ClassPathBeanDefinitionScanner(this.registry,
componentScan.getBoolean("useDefaultFilters"), this.environment, this.resourceLoader);
Class<? extends BeanNameGenerator> generatorClass = componentScan.getClass("nameGenerator");
boolean useInheritedGenerator = (BeanNameGenerator.class == generatorClass);
scanner.setBeanNameGenerator(useInheritedGenerator ? this.beanNameGenerator :
BeanUtils.instantiateClass(generatorClass));
ScopedProxyMode scopedProxyMode = componentScan.getEnum("scopedProxy");
if (scopedProxyMode != ScopedProxyMode.DEFAULT) {
scanner.setScopedProxyMode(scopedProxyMode);
}
else {
Class<? extends ScopeMetadataResolver> resolverClass = componentScan.getClass("scopeResolver");
scanner.setScopeMetadataResolver(BeanUtils.instantiateClass(resolverClass));
}
scanner.setResourcePattern(componentScan.getString("resourcePattern"));
for (AnnotationAttributes filter : componentScan.getAnnotationArray("includeFilters")) {
for (TypeFilter typeFilter : typeFiltersFor(filter)) {
scanner.addIncludeFilter(typeFilter);
}
}
for (AnnotationAttributes filter : componentScan.getAnnotationArray("excludeFilters")) {
for (TypeFilter typeFilter : typeFiltersFor(filter)) {
scanner.addExcludeFilter(typeFilter);
}
}
boolean lazyInit = componentScan.getBoolean("lazyInit");
if (lazyInit) {
scanner.getBeanDefinitionDefaults().setLazyInit(true);
}
Set<String> basePackages = new LinkedHashSet<>();
String[] basePackagesArray = componentScan.getStringArray("basePackages");
for (String pkg : basePackagesArray) {
String[] tokenized = StringUtils.tokenizeToStringArray(this.environment.resolvePlaceholders(pkg),
ConfigurableApplicationContext.CONFIG_LOCATION_DELIMITERS);
Collections.addAll(basePackages, tokenized);
}
for (Class<?> clazz : componentScan.getClassArray("basePackageClasses")) {
basePackages.add(ClassUtils.getPackageName(clazz));
}
if (basePackages.isEmpty()) {
basePackages.add(ClassUtils.getPackageName(declaringClass));
}
scanner.addExcludeFilter(new AbstractTypeHierarchyTraversingFilter(false, false) {
@Override
protected boolean matchClassName(String className) {
return declaringClass.equals(className);
}
});
/**
* 在这里做doScan()
*/
return scanner.doScan(StringUtils.toStringArray(basePackages));
}
从这里可以看出,对于包的扫描,是在扫描的时候 new ClassPathBeanDefinitionScanner() 创建的扫描器来完成扫描的,并不是使用
AnnotationConfigApplicationContext 中初始化的扫描器来完成包扫描的。
3.1 doScan()
protected Set<BeanDefinitionHolder> doScan(String... basePackages) {
Assert.notEmpty(basePackages, "At least one base package must be specified");
Set<BeanDefinitionHolder> beanDefinitions = new LinkedHashSet<>();
for (String basePackage : basePackages) {
/**
* 扫描basePackage路径下的 java 文件
* 将其转换为BeanDefinition
*/
Set<BeanDefinition> candidates = findCandidateComponents(basePackage);
for (BeanDefinition candidate : candidates) {
ScopeMetadata scopeMetadata = this.scopeMetadataResolver.resolveScopeMetadata(candidate);
candidate.setScope(scopeMetadata.getScopeName());
String beanName = this.beanNameGenerator.generateBeanName(candidate, this.registry);
/**
* 如果 candidate 是 AbstractBeanDefinition 的子类
*/
if (candidate instanceof AbstractBeanDefinition) {
/** 为 candidate 设置默认值*/
postProcessBeanDefinition((AbstractBeanDefinition) candidate, beanName);
}
if (candidate instanceof AnnotatedBeanDefinition) {
/**
* 如果 candidate 是 AnnotatedBeanDefinition 的子类
* 检查并处理常用的注解,把值设置到 AnnotatedBeanDefinition 中
* 这里只有被加了注解的类才会被处理
*/
AnnotationConfigUtils.processCommonDefinitionAnnotations((AnnotatedBeanDefinition) candidate);
}
if (checkCandidate(beanName, candidate)) {
BeanDefinitionHolder definitionHolder = new BeanDefinitionHolder(candidate, beanName);
definitionHolder =
AnnotationConfigUtils.applyScopedProxyMode(scopeMetadata, definitionHolder, this.registry);
beanDefinitions.add(definitionHolder);
/** 加入到 Map 当中*/
registerBeanDefinition(definitionHolder, this.registry);
}
}
}
return beanDefinitions;
}
又是熟悉的doXXX()方法,通过这个方法,将我们定义的包路径下的对象添加到IoC容器中去当然,在注册到容器中之前,也要对扫描得到的BeanDeifition的属性进行处理,如通用的注解
3.2 通用注解的处理
/**
* 处理类的通用注解
* @param abd spring中bean的描述类
*/
public static void processCommonDefinitionAnnotations(AnnotatedBeanDefinition abd) {
processCommonDefinitionAnnotations(abd, abd.getMetadata());
}
/**
* 处理类的通用注解
* @param abd spring中bean的描述类
* @param metadata 通过spring中bean的描述类获取 bean的元数据信息
*
* 处理完通用注解后的信息 放回到 spring中bean的描述类(AnnotatedBeanDefinition)
*/
static void processCommonDefinitionAnnotations(AnnotatedBeanDefinition abd, AnnotatedTypeMetadata metadata) {
/**
* 处理 @Lazy 注解
*/
AnnotationAttributes lazy = attributesFor(metadata, Lazy.class);
if (lazy != null) {
/** 设置bean的懒加载信息*/
abd.setLazyInit(lazy.getBoolean("value"));
}
else if (abd.getMetadata() != metadata) {
lazy = attributesFor(abd.getMetadata(), Lazy.class);
if (lazy != null) {
abd.setLazyInit(lazy.getBoolean("value"));
}
}
/**
* 处理 @Primary 注解
*/
if (metadata.isAnnotated(Primary.class.getName())) {
abd.setPrimary(true);
}
/**
* 处理 @DependsOn 注解
*/
AnnotationAttributes dependsOn = attributesFor(metadata, DependsOn.class);
if (dependsOn != null) {
abd.setDependsOn(dependsOn.getStringArray("value"));
}
/**
* 处理 @Role 注解
*/
AnnotationAttributes role = attributesFor(metadata, Role.class);
if (role != null) {
abd.setRole(role.getNumber("value").intValue());
}
/**
* 处理 @Description注解
*/
AnnotationAttributes description = attributesFor(metadata, Description.class);
if (description != null) {
abd.setDescription(description.getString("value"));
}
}
3.3 对扫描出来的类注册
if (checkCandidate(beanName, candidate)) {
BeanDefinitionHolder definitionHolder = new BeanDefinitionHolder(candidate, beanName);
definitionHolder =
AnnotationConfigUtils.applyScopedProxyMode(scopeMetadata, definitionHolder, this.registry);
beanDefinitions.add(definitionHolder);
/** 加入到 Map 当中*/
registerBeanDefinition(definitionHolder, this.registry);
}
通过这里,就可以将我们自己交给Spring管理的类,注册到了容器当中,对应的我们的容器形成图例里面的内容也相应的增加了:
3.3.1容器中的对象

3.3.2容器中的对象名称

3.3.3容器形成图

4. @Configuration 中对 @Import(xxx.class) 的处理
private void processImports(ConfigurationClass configClass, SourceClass currentSourceClass,
Collection<SourceClass> importCandidates, boolean checkForCircularImports) {
if (importCandidates.isEmpty()) {
return;
}
if (checkForCircularImports && isChainedImportOnStack(configClass)) {
this.problemReporter.error(new CircularImportProblem(configClass, this.importStack));
}
else {
this.importStack.push(configClass);
try {
for (SourceClass candidate : importCandidates) {
if (candidate.isAssignable(ImportSelector.class)) {
// Candidate class is an ImportSelector -> delegate to it to determine imports
Class<?> candidateClass = candidate.loadClass();
/** 反射一个对象实现 */
ImportSelector selector = BeanUtils.instantiateClass(candidateClass, ImportSelector.class);
ParserStrategyUtils.invokeAwareMethods(
selector, this.environment, this.resourceLoader, this.registry);
if (selector instanceof DeferredImportSelector) {
this.deferredImportSelectorHandler.handle(configClass, (DeferredImportSelector) selector);
}
else {
/** 回调*/
String[] importClassNames = selector.selectImports(currentSourceClass.getMetadata());
/**
* 递归,这里第二次调用 processImports
* 如果是一个普通的类 会进 else
*/
Collection<SourceClass> importSourceClasses = asSourceClasses(importClassNames);
processImports(configClass, currentSourceClass, importSourceClasses, false);
}
}
else if (candidate.isAssignable(ImportBeanDefinitionRegistrar.class)) {
/**
* 判断Import的是不是 ImportBeanDefinitionRegistrar
*/
// Candidate class is an ImportBeanDefinitionRegistrar ->
// delegate to it to register additional bean definitions
Class<?> candidateClass = candidate.loadClass();
ImportBeanDefinitionRegistrar registrar =
BeanUtils.instantiateClass(candidateClass, ImportBeanDefinitionRegistrar.class);
ParserStrategyUtils.invokeAwareMethods(
registrar, this.environment, this.resourceLoader, this.registry);
configClass.addImportBeanDefinitionRegistrar(registrar, currentSourceClass.getMetadata());
}
else {
// Candidate class not an ImportSelector or ImportBeanDefinitionRegistrar ->
// process it as an @Configuration class
/**
* 普通类的处理方式
* 加入到 importStack 后调用 processConfigurationClass 进行处理
* processConfigurationClass 里面主要就是把类放到 configurationClasses 中
* configurationClasses 是一个集合 会在后面拿出来解析成bd 接续注册
* 注意:
* 普通类实在扫描出来的时候就被注册了
* importSelector 会放到 configurationClasses 中 然后进行注册
*/
this.importStack.registerImport(
currentSourceClass.getMetadata(), candidate.getMetadata().getClassName());
processConfigurationClass(candidate.asConfigClass(configClass));
}
}
}
catch (BeanDefinitionStoreException ex) {
throw ex;
}
catch (Throwable ex) {
throw new BeanDefinitionStoreException(
"Failed to process import candidates for configuration class [" +
configClass.getMetadata().getClassName() + "]", ex);
}
finally {
this.importStack.pop();
}
}
}
5. @Configuration 中对 @Bean 方法 信息的提取
获取当前类中 @Bean 注解的方法的元数据,包含比如方法名、所在类全名、返回类型、是否静态、是否不可覆盖等等信息。
private Set<MethodMetadata> retrieveBeanMethodMetadata(SourceClass sourceClass) {
/** 获取类的元数据*/
AnnotationMetadata original = sourceClass.getMetadata();
/** 获取所有@Bean注解的方法*/
Set<MethodMetadata> beanMethods = original.getAnnotatedMethods(Bean.class.getName());
/** 判断方法集合是否超过两个,并且类的元数据是StandardAnnotationMetadata实例,则从ASM内获取声明的方法顺序*/
if (beanMethods.size() > 1 && original instanceof StandardAnnotationMetadata) {
// Try reading the class file via ASM for deterministic declaration order...
// Unfortunately, the JVM's standard reflection returns methods in arbitrary
// order, even between different runs of the same application on the same JVM.
try {
AnnotationMetadata asm =
this.metadataReaderFactory.getMetadataReader(original.getClassName()).getAnnotationMetadata();
Set<MethodMetadata> asmMethods = asm.getAnnotatedMethods(Bean.class.getName());
if (asmMethods.size() >= beanMethods.size()) {
Set<MethodMetadata> selectedMethods = new LinkedHashSet<>(asmMethods.size());
for (MethodMetadata asmMethod : asmMethods) {
for (MethodMetadata beanMethod : beanMethods) {
if (beanMethod.getMethodName().equals(asmMethod.getMethodName())) {
selectedMethods.add(beanMethod);
break;
}
}
}
if (selectedMethods.size() == beanMethods.size()) {
// All reflection-detected methods found in ASM method set -> proceed
beanMethods = selectedMethods;
}
}
}
catch (IOException ex) {
logger.debug("Failed to read class file via ASM for determining @Bean method order", ex);
// No worries, let's continue with the reflection metadata we started with...
}
}
return beanMethods;
}
6.总结
在Spring的处理配置类的过程中,通过 parser.parse(candidates); 方法完成了对配置类的解析。包括配置类上的注解@ComponentScan、@Import、``配置类中的属性如:@Bean()方法,当前类中通过@Component注入的内部类,以及通过@Configuration注入的内类的区分与解析。
Spring中对于@Congfiguration注解的配置类,与其他形式的配置类会进行标记,就是上面提到的Full与Lite两种标记。
本文使用 mdnice 排版