redis主从复制的作用中有这么一句话“主从复制是高可用的基石”,那什么是高可用呢!高可用就是减少系统不能提供的时间,也就是常听到的以6个9为基准。实现高可用必不可少的就是哨兵和集群。本文主要介绍哨兵机制。

本文主要围绕如下几个方面介绍哨兵
- 哨兵介绍
- 哨兵配置
- 哨兵工作原理
本文实现环境
- centos7.3 redis4.0
- redis工作目录 /usr/local/redis
- 在虚拟机进行模拟操作
一、什么是哨兵
先简单说几句我们在配置主从复制时有一种情况就是主节点宕机了,谁来提供服务呢!
当主节点宕机后主从复制就没有存在的意义了,数据为王的时代没有了数据何谈什么高可用。

哨兵,老大哥说这个问题我来帮你们处理。
既然主节点master作为老大不领你们玩了。我就从你们四个中间再挑选出来一位老大,然后你们跟着他玩。
等不带你们玩的那个老大回来后他的身份就失效了,就不在是你们的老大了。他只能跟着我挑选出来的老大玩。
上边这段对话过程就是我们配置哨兵的意义到底在哪,跟谁玩就是谁给谁数据,知道了哨兵的作用我们就在继续。
最后我们用专业术语来解释一下什么是哨兵。
哨兵,英文名sentinel,是一个分布式系统,用于对主从结构中的每一台服务器进行监控,当主节点出现故障后通过投票机制来挑选新的主节点,并且将所有的从节点连接到新的主节点上。
二、哨兵的作用
上文中我们谈到的对话过程就是哨兵的作用之一自动故障转移。
谈到作用肯定就是这个哨兵到底在工作中到底干了什么事情。我们先用比较干巴的概念描述一下,然后在下文的工作原理会一一谈到。
哨兵的三个作用监控、通知、自动转移故障
- 监控
- 监控谁?支持主从结构的工作一个是主节点一个是从节点,那肯定就是监控这俩个了。
- 监控主节点和从节点是否正常运行
- 检测主节点是否存活,主节点和从节点运行情况
- 通知
- 哨兵检测的服务器出现问题时,会向其他的哨兵发送通知,哨兵之间就相当于一个微信群,每个哨兵发现的问题都会发在这个群里。
- 自动故障转移
- 当检测到主节点宕机后,断开与宕机主节点连接的所有从节点,在从节点中选取一个作为主节点,然后将其他的从节点连接到这个最新主节点的上。并且告知客户端最新的服务器地址。
这里有一个注意点,哨兵也是一台redis服务器,只是不对外提供任何服务。
配置哨兵时配置为单数。那么为什么配置哨兵服务器的数量为单数呢?带着这个疑问你会在下文看到你想要的答案。
二、如何配置哨兵
1. 准备工作
这一章我们就开始配置哨兵,前期工作准备。下图就是咔咔的准备工作。开启8个客户端,三个哨兵、一个主节点、俩个从节点、一个主节点客户端、一个从节点客户端。

2. sentinel.conf配置解读
哨兵使用的配置文件是sentinel.conf


cat sentinel.conf | grep -v '#' | grep -v '^$'

- port 26379 :对外服务端口号
- dir /tmp:存储哨兵的工作信息
- sentinel monitor mymaster 127.0.0.1 6379 2:监控的是谁,名字可以自定义,后边的2代表的是,如果有俩个哨兵判断这个主节点挂了那这个主节点就挂了,通常设置为哨兵个数一半加一。
- sentinel down-after-milliseconds mymaster 30000:哨兵连接主节点多长时间没有响应就代表挂了。后边30000是毫秒,也就是30秒。
- sentinel parallel-syncs mymaster 1:这个配置项是指在故障转移时,最多有多少个从节点对新的主节点进行同步。这个值越小完成故障转移的时间就越长,这个值越大就意味着越 多的从节点因为同步数据而不可用。
- sentinel failover-timeout mymaster 180000:在进行同步的过程中,多长时间完成算有效,系统默认值是3分钟。
3. 开始配置
使用命令cat sentinel.conf | grep -v '#' | grep -v '^$' > ./conf/sentinel-26379.conf把sentinel.conf过滤后的信息移到/usr/local/redis/conf下

sentinel-26379.conf修改信息存放目录

sed 's/26379/26381/g' sentinel-26379.conf > sentinel-26381.conf

测试主从复制处于正常工作状态,启动三台redis服务器,端口分别为6379、6380、6381

这里有一个小小的点就是lag怎么一个是1一个是0呢!lag是延迟时间,我这里是本地测试所以会出现0的情况,使用云服务器是很少出现的。lag的值为0和1都属于正常。

hset kaka name kaka

经过测试我们的主从结构是正常运行的。


redis-sentinel 26379-sentinel.conf



26380的哨兵,redis-sentinel 26380-sentinel.conf,这里注意一下最后一行多了一条信息,这个id就是我们26379配置文件新增的id



直到这里我们对哨兵的配置就结束了,接下来我们把主节点master给宕掉


- +sdown :这个信息后是指三个哨兵里边有一个认为主节点宕机了
- +odown:这个信息是指其他俩个哨兵去连接了一下主节点,发现确实是主节点宕机了
- 然后发起了一轮投票,这里咔咔使用的是redis4.0,版本之间这块信息有点差异
- +switch-master mymaster 127.0.0.1 6379 127.0.0.1 6380:直到这里是哨兵发起投票的结果,推选端口为6380的redis为主节点
- +slave slave 127.0.0.1:6381 127.0.0.1 6381 @ mymaster 127.0.0.1 6380:这里就把端口为6381与6379和新的主节点6380做了一个连接
- +sdown slave 127.0.0.1:6379 127.0.0.1 6379 @ mymaster 127.0.0.1 6380:最后一句是端口为6379的还是没有上线,于是给踢下线
当我们在重新把6379的redis服务器上线后,就可以看到哨兵服务端响应了俩句。一句是去除6379的下线。最后一句就是重连6379到新的主节点上。


在新的主节点6380添加list类型



三、哨兵工作原理
配置完哨兵后,就需要对其工作原理进行解析了,只有知道其工作流程,才能对哨兵有更好的理解。
本文讲解原理没有那么干巴!让你可以把一篇技术文章当故事去看。
进入正题,哨兵作用是监控、通知、故障转移。那么工作原理也是围绕这三点来讲的。
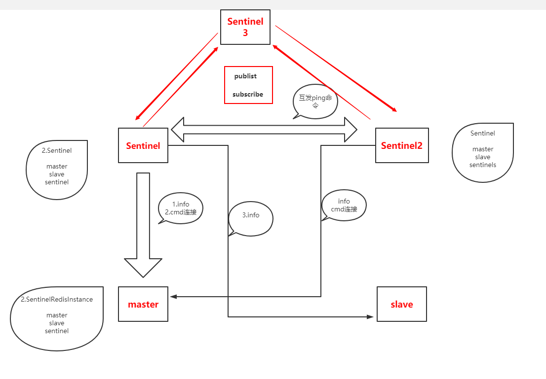
1. 监控工作流程

- 哨兵发送info指令,并且保存所有哨兵状态,主节点和从节点的信息
- 主节点会记录redis实例的信息,主节点记录的信息跟哨兵记录的信息看起来是一样的,实际上还是有点区别哈。
- 哨兵会根据在主节点拿到的从节点信息,给对应的从节点也发送info指令
- 接着哨兵2来了,同样的也会改主节点发送info指令,并且建立cmd连接
- 这个时候哨兵2也会保存跟哨兵1一样的信息,只不过是保存的哨兵信息是2个。
- 这个时候为了每个哨兵的信息都一致它们之间建立了一个发布订阅。为了哨兵之间的信息长期对称它们之间也会互发ping命令。
- 当再来一个哨兵3时,也会做同样的事情,给主节点和从节点发送info。并且跟哨兵1和哨兵2建立连接。
2. 通知工作流程
Sentinel会给主从的所有节点发送命令获取其状态,并且会把信息发布到哨兵的订阅里。

3. 故障转移原理(本文重点)

- 哨兵会一直给主节点发送publish sentinel :hello,直到哨兵报出sdown,这个词这会是有不是有点熟悉了。没错就是我们上文中把主节点断开后哨兵服务端报出的信息。哨兵报出主节点sdown后还没有完,哨兵还会往内网里发布消息说明这个主节点挂了。发送的指令是
sentinel is-master-down-by-address-port - 其余的哨兵接收到指令后,主节点挂了吗?让我去看看到底挂没挂。发送的信息也是hello。其余的哨兵也会发送他们收到的信息并且发送指令
sentinel is-master-down-by-address-port到自己的内网,确认一下第一个发送sentinel is-master-down-by-address-port的哨兵说你说的对,这个家伙确实挂了。当所有人都认为主节点挂了后就会修改其状态为odown。当一个哨兵认为主节点挂了标记的是sdown,当半数哨兵都认为挂了其标记的状态是odown。这也就是配置哨兵为什么配置单数的原因。 - 对于一个哨兵认为主节点挂了称之为主观下线,半数哨兵认为主节点挂了称之为客官下线。
- 一旦被认为主节点客官下线后,哨兵就会进行下一步操作
这时哨兵已经检测到问题所在了,那么到底是那个哨兵去负责推选新的主节点呢!不能是张三也去,李四也去,王五也去,这样就乱套了、于是就需要在所有的哨兵里选出领头的,那么是如何选的呢!请看下图。
这个时候呢!五个sentinel就在一起开会了,所有的哨兵都在一个内网中,然后他们会做一件事情就是五个sentinel会同时发送指令sentinel is-master-down-by-address-port并且携带上自己竞选次数和runid。




先把不在线的干掉



- 首先会根据优先级,如果优先级一样在进行其他判断
- 判断offset偏移量,判断数据同步性,假如说slave4的offset为90 slave5偏移量为100 那么哨兵就会认为slave4的网络是不是有问题啊!于是就会选slave5为新的主节点。那如果说是slave4和slave5的offset相同呢!还有最后一个判断
- 最后一步就是判断runid了,也就是职场中的论资排辈了,也就说根据runid的创建时间来判断,时间早的上位。


四、总结
关于哨兵的所有知识点就已经说完了,本文最重要的就是哨兵的工作原理了。我们在简单的梳理一下其工作原理。
-
首先进行监控,并且所有的哨兵同步信息
-
哨兵向订阅里边发布信息
-
故障转移
- 哨兵发现主节点下线
- 哨兵开启投票竞选负责人
- 由负责人推选新的主节点
- 新的主节点断开原主节点,并且其他的从节点连接新的主节点,原主节点上线后作为从节点连接。
以上就是咔咔对哨兵的理解,如果错误可以提出,咔咔及时改正。
五、咔咔个人简介
咔咔,男,17年入行,从业已经有三年。从搬砖一样的生活方式换成了现在有“单”而居的日子。当然这个单不是单身的单!虽然极尽苛刻的技术学习但也远不及客户千奇百怪的要求。进入了朝九晚六,虽然躲过了风吹日晒,但是仍然很享受那些熬得只剩下黑眼圈的日子。坚持学习、坚持写博、坚持分享是咔咔从业以来一直所秉持的信念。希望在诺大互联网的中咔咔的文章能带给你一丝丝的帮助。