Vue Async Component 与 有限状态机

707 阅读5分钟

Vue Version:v2.6.11

作用特点

  • 异步解析
  • 按需加载
  • 缓存复用

应用场景

  • 路由懒加载
  • code split

表现形式

// 普通异步形式
Vue.component('async-example', function (resolve, reject) {
  setTimeout(function () {
    resolve({ template: '<div>I am async!</div>' })
  }, 1000)
})

//  webpack code-splitting
Vue.component('async-webpack-example', function (resolve) {
  require(['./my-async-component'], resolve)
})

// Promise 形式
Vue.component('async-webpack-example', () => import('./my-async-component'))

// Promise 形式
new Vue({ components: { 'my-component': () => import('./my-async-component') } })

// 高阶可配置 Promise 形式
const AsyncComponent = () => ({
  component: import('./MyComponent.vue'),
  loading: LoadingComponent,
  error: ErrorComponent,
  delay: 200,
  timeout: 3000,
})

// 路由懒加载
const router = new VueRouter({
  routes: [{ path: '/foo', component: () => import('./Foo.vue') }],
})

SourceMap

  • 工作流程图

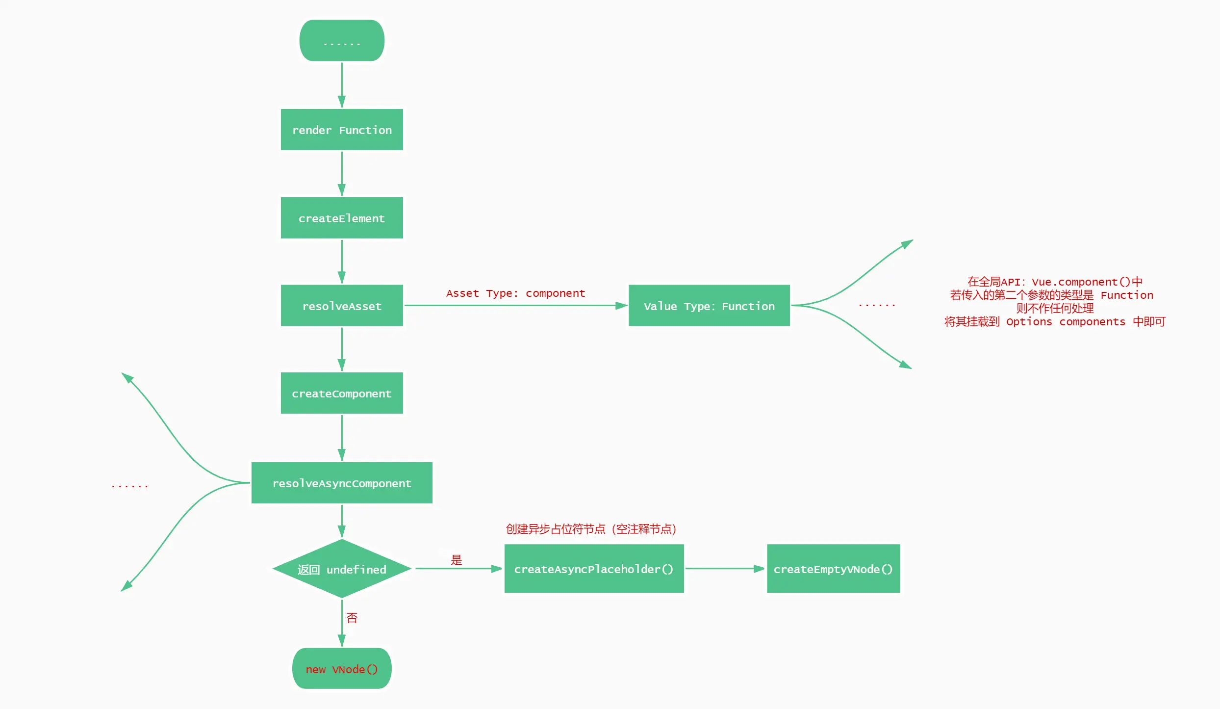
    Async-Component

    在解析静态资源(component)/ 执行 resolveAsset() 方法时,返回的是组件的定义,它的类型是函数。在注册静态资源时,这个函数定义是不做任何处理的(伏笔在这)。

    src\core\global-api\assets.js

    第一次解析异步组件时,同步代码执行完毕,返回的是 undefined,此时将创建一个空注释占位符节点用来给该异步组件占位。

  • 有限状态机

    我将其分为以下 4 个状态:

    • error:当异步组件解析出现错误,或者设置超时期限到期后
    • loading:当需要展示 loading 组件时
    • resolved:已经解析成功
    • resolving:正在解析中
  • 核心逻辑

    • 第一次执行 resolveAsyncComponent(),创建 sync 同步标识符,值为 true
    • 同步执行只走绿色的线,以及执行工厂函数 factory()
    • 若工厂函数有返回结果,则执行与 Promise 相关的逻辑
    • 由于工厂函数内部有可能有异步事件,所以同步代码执行到最后,sync 同步标识符改成了 false,最终返回的只有 undefined
    • 回到起点 Ctor === undefined,创建占位符节点占位后结束程序。
    • 当异步事件执行完毕,注册回调。
    • 等待主线程执行完毕,开始执行异步注册的回调。也就是工厂函数 factory(resolve, reject) 中的两个一次性函数参数。
    • 在 resolve(res) 回调中,参数 res 即异步组件解析结果
    • 通过 ensureCtor() 的转化,最终取得异步组件。
    • 将该异步组件挂着至 factory.resolved 属性上
    • 由于同步代码 sync 已然是 false,所以进入判断
    • 通知收集容器里的渲染 Watcher 更新
    • 逻辑再次执行到 resolveAsyncComponent() 时,由于 factory.resolved 属性已持有值,将其返回
    • 回到起点,执行组件的通用逻辑,返回虚拟 DOM 节点
    • 往后就是打 patch,将之前的占位符节点替换成该异步组件。
    • reject(reason) 同理

SourceCode

  • src\core\vdom\create-component.js

  • src\core\vdom\helpers\resolve-async-component.js

    • sync 同步标识符,标识当前是同步还是异步
    • owners 实例收集容器,对同一个异步组件的引用不必多次解析,而是将当前使用该异步组件的实例收集起来,待到异步组件解析完毕,挨个通知渲染更新即可
    • once() 一次性包装函数,保证传入的函数只执行一次(避免多次执行通知更新操作)
    • res Promise 阶段性处理,若返回的是 promise,等待决议即可。
    • 对于高阶可配置形式,除了等待决议之外,对配置的参数进行状态控制(timeout / loading / error)

万物皆为师

有限状态机与状态模式有很大区别

  • 状态模式是具体的,是命令式的

  • 有限状态机是抽象的,是声明式的

End

这周的计算机网络课刚好上完了 TCP 协议,课本上的 TCP 连接管理有限状态机让我有很大感触,回想前两周学习的 Vue 源码 - 异步组件工作流程,跟这很像。于是查了查相关资料,并且记录这篇文章。

如同阮一峰老师所说(JavaScript 与有限状态机):

有限状态机的写法,逻辑清晰,表达力强,有利于封装事件。一个对象的状态越多、发生的事件越多,就越适合采用有限状态机的写法。

另外,JavaScript 语言是一种异步操作特别多的语言,常用的解决方法是指定回调函数,但这样会造成代码结构混乱、难以测试和除错等问题。有限状态机提供了更好的办法:把异步操作与对象的状态改变挂钩,当异步操作结束的时候,发生相应的状态改变,由此再触发其他操作。这要比回调函数、事件监听、发布/订阅等解决方案,在逻辑上更合理,更易于降低代码的复杂度。

我对于这部分(异步组件工作流程)的理解,就把它当做了有限状态机来处理,大家都知道,异步事件最终会有不同的结果,这些结果就可以对应成不同的状态,例如:成功态、失败态、亦或是超时态。而这些不同的结果(状态),基本上都是有限的(能预知,能掌控)。所以咱们把它抽象成有限状态机,通过图文并茂的方式,更便于理解,希望本文对您有所帮助。

整个流程其实不算复杂,初看觉得很绕,但理解了工作原理之后就会觉得如此巧妙。

对于什么时候处理异步组件以及解析完成后的后续操作,我们此时并不需要关心。

有限状态机画得不是很好,也不标准,只能意思意思。若有什么疑惑或者我画得不对,有理解错误的地方,尽请提出,我会改正!

注:图片不清晰或加载失败可移步至 GitHub 下载原图