
前言
上一篇内容写了Java中线程池的实现原理及源码分析,说好的是实实在在的大满足,想通过一篇文章让大家对线程池有个透彻的了解,但是文章写完总觉得还缺点什么?
上篇文章只提到线程提交的execute()方法,并没有讲解线程提交的submit()方法,submit()有一个返回值,可以获取线程执行的结果Future<T>,这一讲就那深入学习下submit()和FutureTask实现原理。
使用场景&示例
使用场景
我能想到的使用场景就是在并行计算的时候,例如一个方法中调用methodA()、methodB(),我们可以通过线程池异步去提交方法A、B,然后在主线程中获取组装方法A、B计算后的结果,能够大大提升方法的吞吐量。
使用示例
/**
* @author wangmeng
* @date 2020/5/28 15:30
*/
public class FutureTaskTest {
public static void main(String[] args) throws InterruptedException, ExecutionException {
ExecutorService threadPool = Executors.newCachedThreadPool();
System.out.println("====执行FutureTask线程任务====");
Future<String> futureTask = threadPool.submit(new Callable<String>() {
@Override
public String call() throws Exception {
System.out.println("FutureTask执行业务逻辑");
Thread.sleep(2000);
System.out.println("FutureTask业务逻辑执行完毕!");
return "欢迎关注: 一枝花算不算浪漫!";
}
});
System.out.println("====执行主线程任务====");
Thread.sleep(1000);
boolean flag = true;
while(flag){
if(futureTask.isDone() && !futureTask.isCancelled()){
System.out.println("FutureTask异步任务执行结果:" + futureTask.get());
flag = false;
}
}
threadPool.shutdown();
}
}
上面的使用很简单,submit()内部传递的实际上是个Callable接口,我们自己实现其中的call()方法,我们通过futureTask既可以获取到具体的返回值。
submit()实现原理
submit() 是也是提交任务到线程池,只是它可以获取任务返回结果,返回结果是通过FutureTask来实现的,先看下ThreadPoolExecutor中代码实现:
public class ThreadPoolExecutor extends AbstractExecutorService {
public <T> Future<T> submit(Callable<T> task) {
if (task == null) throw new NullPointerException();
RunnableFuture<T> ftask = newTaskFor(task);
execute(ftask);
return ftask;
}
}
public abstract class AbstractExecutorService implements ExecutorService {
protected <T> RunnableFuture<T> newTaskFor(Callable<T> callable) {
return new FutureTask<T>(callable);
}
}
提交任务还是执行execute()方法,只是task被包装成了FutureTask ,也就是在excute()中启动线程后会执行FutureTask.run()方法。
再来具体看下它执行的完整链路图:

上图可以看到,执行任务并返回执行结果的核心逻辑实在FutureTask中,我们以FutureTask.run/get 两个方法为突破口,一点点剖析FutureTask的实现原理。
FutureTask源码初探
先看下FutureTask中部分属性:

public class FutureTask<V> implements RunnableFuture<V> {
private volatile int state;
private static final int NEW = 0;
private static final int COMPLETING = 1;
private static final int NORMAL = 2;
private static final int EXCEPTIONAL = 3;
private static final int CANCELLED = 4;
private static final int INTERRUPTING = 5;
private static final int INTERRUPTED = 6;
private Callable<V> callable;
private Object outcome;
private volatile Thread runner;
private volatile WaitNode waiters;
}
- state
当前task状态,共有7中类型。
NEW: 当前任务尚未执行 COMPLETING: 当前任务正在结束,尚未完全结束,一种临界状态 NORMAL:当前任务正常结束 EXCEPTIONAL: 当前任务执行过程中发生了异常。 CANCELLED: 当前任务被取消 INTERRUPTING: 当前任务中断中.. INTERRUPTED: 当前任务已中断
callble
用户提交任务传递的Callable,自定义call方法,实现业务逻辑
outcome
任务结束时,outcome保存执行结果或者异常信息。
runner
当前任务被线程执行期间,保存当前任务的线程对象引用
waiters
因为会有很多线程去get当前任务的结果,所以这里使用了一种stack数据结构来保存
FutureTask.run()实现原理
我们已经知道在线程池runWorker()中最终会调用到FutureTask.run()方法中,我们就来看下它的执行原理吧:

具体代码如下:
public class FutureTask<V> implements RunnableFuture<V> {
public void run() {
if (state != NEW ||
!UNSAFE.compareAndSwapObject(this, runnerOffset, null, Thread.currentThread()))
return;
try {
Callable<V> c = callable;
if (c != null && state == NEW) {
V result;
boolean ran;
try {
result = c.call();
ran = true;
} catch (Throwable ex) {
result = null;
ran = false;
setException(ex);
}
if (ran)
set(result);
}
} finally {
runner = null;
int s = state;
if (s >= INTERRUPTING)
handlePossibleCancellationInterrupt(s);
}
}
}
首先是判断FutureTask中state状态,必须是NEW才可以继续执行。
然后通过CAS修改runner引用为当前线程。
接着执行用户自定义的call()方法,将返回结果设置到result中,result可能为正常返回也可能为异常信息。这里主要是调用set()/setException()
FutureTask.set()实现原理
set()方法的实现很简单,直接看下代码:
public class FutureTask<V> implements RunnableFuture<V> {
protected void set(V v) {
if (UNSAFE.compareAndSwapInt(this, stateOffset, NEW, COMPLETING)) {
outcome = v;
UNSAFE.putOrderedInt(this, stateOffset, NORMAL);
finishCompletion();
}
}
}
将call()返回的数据赋值给全局变量outcome上,然后修改state状态为NORMAL,最后调用finishCompletion()来做挂起线程的唤醒操作,这个方法等到get()后面再来讲解。
FutureTask.get()实现原理

接着看下代码:
public class FutureTask<V> implements RunnableFuture<V> {
public V get() throws InterruptedException, ExecutionException {
int s = state;
if (s <= COMPLETING)
s = awaitDone(false, 0L);
return report(s);
}
}
如果FutureTask中state为NORMAL或者COMPLETING,说明当前任务并没有执行完成,调用get()方法会被阻塞,具体的阻塞逻辑在awaitDone()方法:
private int awaitDone(boolean timed, long nanos) throws InterruptedException {
final long deadline = timed ? System.nanoTime() + nanos : 0L;
WaitNode q = null;
boolean queued = false;
for (;;) {
if (Thread.interrupted()) {
removeWaiter(q);
throw new InterruptedException();
}
int s = state;
if (s > COMPLETING) {
if (q != null)
q.thread = null;
return s;
}
else if (s == COMPLETING)
Thread.yield();
else if (q == null)
q = new WaitNode();
else if (!queued)
queued = UNSAFE.compareAndSwapObject(this, waitersOffset, q.next = waiters, q);
else if (timed) {
nanos = deadline - System.nanoTime();
if (nanos <= 0L) {
removeWaiter(q);
return state;
}
LockSupport.parkNanos(this, nanos);
}
else
LockSupport.park(this);
}
}
这个方法可以说是FutureTask中最核心的方法了,一步步来分析:
如果timed不为空,这说明指定nanos时间还未返回结果,线程就会退出。
q是一个WaitNode对象,是将当前引用线程封装在一个stack数据结构中,WaitNode对象属性如下:
static final class WaitNode {
volatile Thread thread;
volatile WaitNode next;
WaitNode() { thread = Thread.currentThread(); }
}
接着判断当前线程是否中断,如果中断则抛出中断异常。
下面就进入一轮轮的if... else if...判断逻辑,我们还是采用分支的方式去分析。
分支一:if (s > COMPLETING) {
此时get()方法已经有结果了,无论是正常返回的结果,还是异常、中断、取消等,此时直接返回state状态,然后执行report()方法。
分支二:else if (s == COMPLETING)
条件成立,说明当前任务接近完成状态,这里让当前线程再释放cpu,进行下一轮抢占cpu。
分支三:else if (q == null)
第一次自旋执行,WaitNode还没有初始化,初始化q=new WaitNode();
分支四:else if (!queued){
queued代表当前线程是否入栈,如果没有入栈则进行入栈操作,顺便将全局变量waiters指向栈顶元素。
分支五/六:LockSupport.park
如果设置了超时时间,则使用parkNanos来挂起当前线程,否则使用park()
经过这么一轮自旋循环后,如果执行call()还没有返回结果,那么调用get()方法的线程都会被挂起。
被挂起的线程会等待run()返回结果后依次唤醒,具体的执行逻辑在finishCompletion()中。
最终stack结构中数据如下:

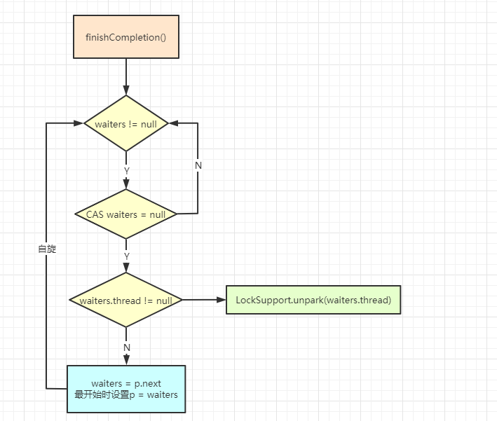
FutureTask.finishCompletion()实现原理

具体实现代码如下:
private void finishCompletion() {
for (WaitNode q; (q = waiters) != null;) {
if (UNSAFE.compareAndSwapObject(this, waitersOffset, q, null)) {
for (;;) {
Thread t = q.thread;
if (t != null) {
q.thread = null;
LockSupport.unpark(t);
}
WaitNode next = q.next;
if (next == null)
break;
q.next = null;
q = next;
}
break;
}
}
done();
callable = null;
}
代码实现很简单,看过get()方法后,我们知道所有调用get()方法的线程,在run()还没有返回结果前,都会保存到一个有WaitNode构成的statck数据结构中,而且每个线程都会被挂起。
这里是遍历waiters栈顶元素,然后依次查询起next节点进行唤醒,唤醒后的节点接着会往后调用report()方法。
FutureTask.report()实现原理

具体代码如下:
private V report(int s) throws ExecutionException {
Object x = outcome;
if (s == NORMAL)
return (V)x;
if (s >= CANCELLED)
throw new CancellationException();
throw new ExecutionException((Throwable)x);
}
这个方法很简单,因为执行到了这里,说明当前state状态肯定大于COMPLETING,判断如果是正常返回,那么返回outcome数据。
如果state是取消状态,抛出CancellationException异常。
如果状态都不满足,则说明执行中出现了差错,直接抛出ExecutionException
FutureTask.cancel()实现原理

public boolean cancel(boolean mayInterruptIfRunning) {
if (!(state == NEW && UNSAFE.compareAndSwapInt(this, stateOffset, NEW, mayInterruptIfRunning ? INTERRUPTING : CANCELLED)))
return false;
try {
if (mayInterruptIfRunning) {
try {
Thread t = runner;
if (t != null)
t.interrupt();
} finally {
UNSAFE.putOrderedInt(this, stateOffset, INTERRUPTED);
}
}
} finally {
finishCompletion();
}
return true;
}
cancel()方法的逻辑很简单,就是修改state状态为CANCELLED,然后调用finishCompletion()来唤醒等待的线程。
这里如果mayInterruptIfRunning,就会先中断当前线程,然后再去唤醒等待的线程。
总结
FutureTask的实现原理其实很简单,每个方法基本上都画了一个简单的流程图来方便立即。
后面还打算分享一个BlockingQueue相关的源码解读,这样线程池也可以算是完结了。
在这之前可能会先分享一个SpringCloud常见配置代码分析、最佳实践等手册,方便工作中使用,也是对之前看过的源码一种总结。敬请期待!
欢迎关注:

