首页
沸点
课程
数据标注
HOT
AI Coding
更多
直播
活动
APP
插件
直播
活动
APP
插件
搜索历史
清空
创作者中心
写文章
发沸点
写笔记
写代码
草稿箱
创作灵感
查看更多
登录
注册
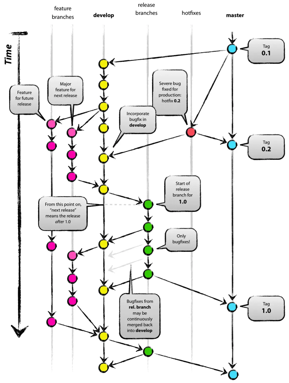
Git开发流程
JTBlink
2020-06-18
95
阅读1分钟
nvie.com/posts/a-suc…
JTBlink
资深Android @360
63
文章
82k
阅读
37
粉丝
目录
收起