Spring容器初始化 refresh() 方法_02
你的赞,是我最大的动力。期待与大家一起,共同进步。
之前的文章介绍到了,AbstractApplicationContext.refresh()方法,在该方法中有十几个流程,上一篇文章中介绍了refresh()的前四个流程。这篇文章将重点介绍invokeBeanFactoryPostProcessors(beanFactory)。这个
代码是重点流程,这篇文章详细分析一下。
5.invokeBeanFactoryPostProcessors()
5.1 该方法调用流过程
第①步:AbstractApplicationContext#invokeBeanFactoryPostProcessors(ConfigurableListableBeanFactory beanFactory)
第②步:PostProcessorRegistrationDelegate.invokeBeanFactoryPostProcessors(beanFactory, getBeanFactoryPostProcessors());
2.1 registryProcessor.postProcessBeanDefinitionRegistry(registry) 处理自定义的 BeanDefinitionRegistryPostProcessor子类 2.2 DefaultListableBeanFactory.getBeanNamesForType(java.lang.Class<?>, boolean, boolean) 通过type得到 得到一个Ben的名称
第③步:PostProcessorRegistrationDelegate#invokeBeanDefinitionRegistryPostProcessors() spring内部自己实现了BeanDefinitionRegistryPostProcessor接口
第④步:postProcessor.postProcessBeanDefinitionRegistry(registry) 不同的子类去自己的实现类中处理,在这里,spring内部的目前为止只有一个实现, 那就是ConfigurationClassPostProcessor类,该类是spring内置的。
第⑤步:ConfigurationClassPostProcessor#processConfigBeanDefinitions(),处理 ConfigurationClassPostProcessor
第⑥步:ConfigurationClassUtils.checkConfigurationClassCandidate()
第⑦步:ConfigurationClassParser实例化
第⑧步:ConfigurationClassParser#parse(Set)
注:这里的parse()方法及其重要,下一篇文章详细介绍,这里先看一下前面几步涉及的代码逻辑!!!
5.2 invokeBeanFactoryPostProcessors
protected void invokeBeanFactoryPostProcessors(ConfigurableListableBeanFactory beanFactory) {
/**
* getBeanFactoryPostProcessors() 获取自定义的(我们自己实现,且没有交给spring管理的)
*/
PostProcessorRegistrationDelegate.invokeBeanFactoryPostProcessors(beanFactory, getBeanFactoryPostProcessors());
// Detect a LoadTimeWeaver and prepare for weaving, if found in the meantime
// (e.g. through an @Bean method registered by ConfigurationClassPostProcessor)
if (beanFactory.getTempClassLoader() == null && beanFactory.containsBean(LOAD_TIME_WEAVER_BEAN_NAME)) {
beanFactory.addBeanPostProcessor(new LoadTimeWeaverAwareProcessor(beanFactory));
beanFactory.setTempClassLoader(new ContextTypeMatchClassLoader(beanFactory.getBeanClassLoader()));
}
这里自己定义的 BeanFactoryPostProcessor的实现,是指是这个类的子类,但是没有交给spring管理,示例如下:
public class TestFactoryPostProcessor implements BeanFactoryPostProcessor {
@Override
public void postProcessBeanFactory(ConfigurableListableBeanFactory beanFactory) throws BeansException {
int count = beanFactory.getBeanDefinitionCount();
String[] names = beanFactory.getBeanDefinitionNames();
System.out.println("当前BeanFactory中有"+count+" 个Bean");
System.out.println(Arrays.asList(names));
}
}
这种方式实现的方式,会通过getBeanFactoryPostProcessors()的方式拿到。
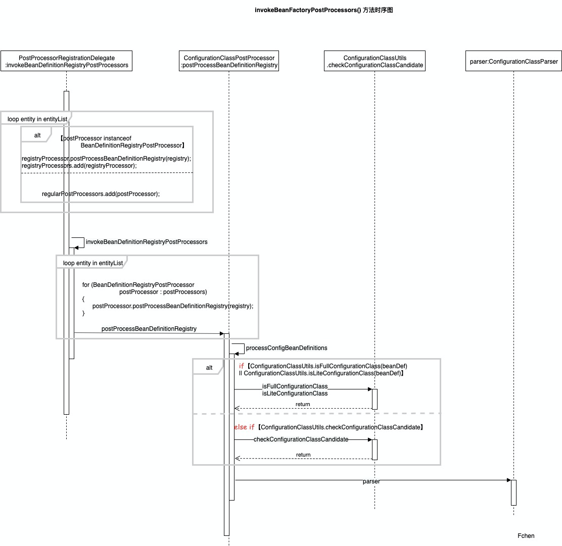
5.2.0 时序图

5.2.1 invokeBeanFactoryPostProcessors
public static void invokeBeanFactoryPostProcessors(
ConfigurableListableBeanFactory beanFactory, List<BeanFactoryPostProcessor> beanFactoryPostProcessors) {
// Invoke BeanDefinitionRegistryPostProcessors first, if any.
Set<String> processedBeans = new HashSet<>();
/** 对 BeanDefinitionRegistry 类型的处理 */
if (beanFactory instanceof BeanDefinitionRegistry) {
BeanDefinitionRegistry registry = (BeanDefinitionRegistry) beanFactory;
List<BeanFactoryPostProcessor> regularPostProcessors = new ArrayList<>();
/**
* BeanDefinitionRegistryPostProcessor
*/
List<BeanDefinitionRegistryPostProcessor> registryProcessors = new ArrayList<>();
/**自定义的BeanFactoryPostProcessor*/
for (BeanFactoryPostProcessor postProcessor : beanFactoryPostProcessors) {
if (postProcessor instanceof BeanDefinitionRegistryPostProcessor) {
BeanDefinitionRegistryPostProcessor registryProcessor =
(BeanDefinitionRegistryPostProcessor) postProcessor;
/**
* 对于 BeanDefinitionRegistryPostProcessor 类型,
* 在 BeanFactoryPostProcessor 的基础上还有自己定义的方法
* 需要先调用
*/
registryProcessor.postProcessBeanDefinitionRegistry(registry);
registryProcessors.add(registryProcessor);
}
else {
/**
* 记录常规的 BeanFactoryPostProcessor
*/
regularPostProcessors.add(postProcessor);
}
}
/**
* currentRegistryProcessors是放的spring内部自己实现了BeanDefinitionRegistryPostProcessor接口
*/
List<BeanDefinitionRegistryPostProcessor> currentRegistryProcessors = new ArrayList<>();
// First, invoke the BeanDefinitionRegistryPostProcessors that implement PriorityOrdered.
/**
* getBeanNamesForType() 通过type 类型 得到一个Ben的名称、type指的是 spring bean 描述文件的class类型
*/
String[] postProcessorNames =
beanFactory.getBeanNamesForType(BeanDefinitionRegistryPostProcessor.class, true, false);
/**
* 这个BeanFactory是spring最开始默认注册的
*/
for (String ppName : postProcessorNames) {
if (beanFactory.isTypeMatch(ppName, PriorityOrdered.class)) {
currentRegistryProcessors.add(beanFactory.getBean(ppName, BeanDefinitionRegistryPostProcessor.class));
processedBeans.add(ppName);
}
}
/**
* 排序
*/
sortPostProcessors(currentRegistryProcessors, beanFactory);
/**
* 合并list
*/
registryProcessors.addAll(currentRegistryProcessors);
/**
* spring 中 无论是自己定义的 还是内置的 BeanDefinitionRegistryPostProcessor
* 都在这里处理完成,比如 {@link ConfigurationClassPostProcessor} 的处理
* 这里是重要代码。。。
*/
invokeBeanDefinitionRegistryPostProcessors(currentRegistryProcessors, registry);
/** 清除list */
currentRegistryProcessors.clear();
// Next, invoke the BeanDefinitionRegistryPostProcessors that implement Ordered.
postProcessorNames = beanFactory.getBeanNamesForType(BeanDefinitionRegistryPostProcessor.class, true, false);
for (String ppName : postProcessorNames) {
if (!processedBeans.contains(ppName) && beanFactory.isTypeMatch(ppName, Ordered.class)) {
currentRegistryProcessors.add(beanFactory.getBean(ppName, BeanDefinitionRegistryPostProcessor.class));
processedBeans.add(ppName);
}
}
sortPostProcessors(currentRegistryProcessors, beanFactory);
registryProcessors.addAll(currentRegistryProcessors);
invokeBeanDefinitionRegistryPostProcessors(currentRegistryProcessors, registry);
currentRegistryProcessors.clear();
// Finally, invoke all other BeanDefinitionRegistryPostProcessors until no further ones appear.
boolean reiterate = true;
while (reiterate) {
reiterate = false;
postProcessorNames = beanFactory.getBeanNamesForType(BeanDefinitionRegistryPostProcessor.class, true, false);
for (String ppName : postProcessorNames) {
if (!processedBeans.contains(ppName)) {
currentRegistryProcessors.add(beanFactory.getBean(ppName, BeanDefinitionRegistryPostProcessor.class));
processedBeans.add(ppName);
reiterate = true;
}
}
sortPostProcessors(currentRegistryProcessors, beanFactory);
registryProcessors.addAll(currentRegistryProcessors);
invokeBeanDefinitionRegistryPostProcessors(currentRegistryProcessors, registry);
currentRegistryProcessors.clear();
}
/**
* 执行 BeanFactoryPostProcessor 的回调
* 这里执行的是 BeanFactoryPostProcessor 的子类 BeanDefinitionRegistryPostProcessor 的回调方法
*
*/
invokeBeanFactoryPostProcessors(registryProcessors, beanFactory);
/**
* 这里执行的是 BeanFactoryPostProcessor 的 postProcessBeanFactory() 方法
*/
invokeBeanFactoryPostProcessors(regularPostProcessors, beanFactory);
}
else {
// Invoke factory processors registered with the context instance.
invokeBeanFactoryPostProcessors(beanFactoryPostProcessors, beanFactory);
}
// Do not initialize FactoryBeans here: We need to leave all regular beans
// uninitialized to let the bean factory post-processors apply to them!
String[] postProcessorNames =
beanFactory.getBeanNamesForType(BeanFactoryPostProcessor.class, true, false);
// Separate between BeanFactoryPostProcessors that implement PriorityOrdered,
// Ordered, and the rest.
List<BeanFactoryPostProcessor> priorityOrderedPostProcessors = new ArrayList<>();
List<String> orderedPostProcessorNames = new ArrayList<>();
List<String> nonOrderedPostProcessorNames = new ArrayList<>();
for (String ppName : postProcessorNames) {
if (processedBeans.contains(ppName)) {
// skip - already processed in first phase above
}
else if (beanFactory.isTypeMatch(ppName, PriorityOrdered.class)) {
priorityOrderedPostProcessors.add(beanFactory.getBean(ppName, BeanFactoryPostProcessor.class));
}
else if (beanFactory.isTypeMatch(ppName, Ordered.class)) {
orderedPostProcessorNames.add(ppName);
}
else {
nonOrderedPostProcessorNames.add(ppName);
}
}
// First, invoke the BeanFactoryPostProcessors that implement PriorityOrdered.
sortPostProcessors(priorityOrderedPostProcessors, beanFactory);
invokeBeanFactoryPostProcessors(priorityOrderedPostProcessors, beanFactory);
// Next, invoke the BeanFactoryPostProcessors that implement Ordered.
List<BeanFactoryPostProcessor> orderedPostProcessors = new ArrayList<>();
for (String postProcessorName : orderedPostProcessorNames) {
orderedPostProcessors.add(beanFactory.getBean(postProcessorName, BeanFactoryPostProcessor.class));
}
sortPostProcessors(orderedPostProcessors, beanFactory);
invokeBeanFactoryPostProcessors(orderedPostProcessors, beanFactory);
// Finally, invoke all other BeanFactoryPostProcessors.
List<BeanFactoryPostProcessor> nonOrderedPostProcessors = new ArrayList<>();
for (String postProcessorName : nonOrderedPostProcessorNames) {
nonOrderedPostProcessors.add(beanFactory.getBean(postProcessorName, BeanFactoryPostProcessor.class));
}
invokeBeanFactoryPostProcessors(nonOrderedPostProcessors, beanFactory);
// Clear cached merged bean definitions since the post-processors might have
// modified the original metadata, e.g. replacing placeholders in values...
beanFactory.clearMetadataCache();
}
5.2.2 invokeBeanDefinitionRegistryPostProcessors
private static void invokeBeanDefinitionRegistryPostProcessors(
Collection<? extends BeanDefinitionRegistryPostProcessor> postProcessors, BeanDefinitionRegistry registry) {
/**
* 循环所有的 BeanDefinitionRegistryPostProcessor
*/
for (BeanDefinitionRegistryPostProcessor postProcessor : postProcessors) {
/**
* 根据不同的 BeanDefinitionRegistryPostProcessors 实现
* 去调用不同的 postProcessBeanDefinitionRegistry 方法
*/
postProcessor.postProcessBeanDefinitionRegistry(registry);
}
}
通过上述方法,可只在Spring 中先处理程序员自己定义的 BeanFactoryPostProcessor,然后在处理Spring中内置的,后者说交给其管理的
BeanDefinitionRegistryPostProcessor,其中 BeanDefinitionRegistryPostProcessor 是 BeanFactoryPostProcessor 的子类。截止到目前为止
Spring 中唯一的一个内置的 BeanDefinitionRegistryPostProcessor 的实现类就是 ConfigurationClassPostProcessor 接下来就是对 ConfigurationClassPostProcessor
的处理。
5.3 ConfigurationClassPostProcessor 的处理
public void postProcessBeanDefinitionRegistry(BeanDefinitionRegistry registry) {
int registryId = System.identityHashCode(registry);
if (this.registriesPostProcessed.contains(registryId)) {
throw new IllegalStateException(
"postProcessBeanDefinitionRegistry already called on this post-processor against " + registry);
}
if (this.factoriesPostProcessed.contains(registryId)) {
throw new IllegalStateException(
"postProcessBeanFactory already called on this post-processor against " + registry);
}
this.registriesPostProcessed.add(registryId);
/**
* 处理 ConfigurationClassPostProcessor
*/
processConfigBeanDefinitions(registry);
}
对 ConfigurationClassPostProcessor 的真正的处理是通过 processConfigBeanDefinitions 来完成的
5.3.1 processConfigBeanDefinitions
public void processConfigBeanDefinitions(BeanDefinitionRegistry registry) {
/** 存放spring 中 bean的描述文件*/
List<BeanDefinitionHolder> configCandidates = new ArrayList<>();
/** 获取容器中所有注册bean的名字*/
String[] candidateNames = registry.getBeanDefinitionNames();
for (String beanName : candidateNames) {
/** 根据beanName 获取bean的描述文件 */
BeanDefinition beanDef = registry.getBeanDefinition(beanName);
if (ConfigurationClassUtils.isFullConfigurationClass(beanDef) ||
ConfigurationClassUtils.isLiteConfigurationClass(beanDef)) {
if (logger.isDebugEnabled()) {
logger.debug("Bean definition has already been processed as a configuration class: " + beanDef);
}
}
/**
* 判断是否是Configuration类 是否包含 @Configuration 注解
* checkConfigurationClassCandidate()注意这个方法
*/
else if (ConfigurationClassUtils.checkConfigurationClassCandidate(beanDef, this.metadataReaderFactory)) {
/** 这里如果添加了 @Configuration
* 将该类封装成BeanDefinitionHolder 放入到 configCandidates
* 后面解析会用到
*/
configCandidates.add(new BeanDefinitionHolder(beanDef, beanName));
}
}
// Return immediately if no @Configuration classes were found
if (configCandidates.isEmpty()) {
return;
}
// Sort by previously determined @Order value, if applicable
configCandidates.sort((bd1, bd2) -> {
int i1 = ConfigurationClassUtils.getOrder(bd1.getBeanDefinition());
int i2 = ConfigurationClassUtils.getOrder(bd2.getBeanDefinition());
return Integer.compare(i1, i2);
});
// Detect any custom bean name generation strategy supplied through the enclosing application context
SingletonBeanRegistry sbr = null;
if (registry instanceof SingletonBeanRegistry) {
sbr = (SingletonBeanRegistry) registry;
if (!this.localBeanNameGeneratorSet) {
BeanNameGenerator generator = (BeanNameGenerator) sbr.getSingleton(CONFIGURATION_BEAN_NAME_GENERATOR);
if (generator != null) {
this.componentScanBeanNameGenerator = generator;
this.importBeanNameGenerator = generator;
}
}
}
if (this.environment == null) {
this.environment = new StandardEnvironment();
}
// Parse each @Configuration class
/** 实例化 ConfigurationClassParser 解析各个配置*/
ConfigurationClassParser parser = new ConfigurationClassParser(
this.metadataReaderFactory, this.problemReporter, this.environment,
this.resourceLoader, this.componentScanBeanNameGenerator, registry);
/**
* 实例化两个Set candidates用于将之前加入的configCandidates 进行去重
* 因为可能有多个配置类重复了
* alreadyParsed 用于判断是否处理过
*/
Set<BeanDefinitionHolder> candidates = new LinkedHashSet<>(configCandidates);
Set<ConfigurationClass> alreadyParsed = new HashSet<>(configCandidates.size());
do {
/**
* 解析注解类,
* 这里是重点代码
*/
parser.parse(candidates);
parser.validate();
Set<ConfigurationClass> configClasses = new LinkedHashSet<>(parser.getConfigurationClasses());
configClasses.removeAll(alreadyParsed);
// Read the model and create bean definitions based on its content
if (this.reader == null) {
this.reader = new ConfigurationClassBeanDefinitionReader(
registry, this.sourceExtractor, this.resourceLoader, this.environment,
this.importBeanNameGenerator, parser.getImportRegistry());
}
/**
* loadBeanDefinitions() 中处理 @Import 的类
*/
this.reader.loadBeanDefinitions(configClasses);
alreadyParsed.addAll(configClasses);
candidates.clear();
if (registry.getBeanDefinitionCount() > candidateNames.length) {
String[] newCandidateNames = registry.getBeanDefinitionNames();
Set<String> oldCandidateNames = new HashSet<>(Arrays.asList(candidateNames));
Set<String> alreadyParsedClasses = new HashSet<>();
for (ConfigurationClass configurationClass : alreadyParsed) {
alreadyParsedClasses.add(configurationClass.getMetadata().getClassName());
}
for (String candidateName : newCandidateNames) {
if (!oldCandidateNames.contains(candidateName)) {
BeanDefinition bd = registry.getBeanDefinition(candidateName);
if (ConfigurationClassUtils.checkConfigurationClassCandidate(bd, this.metadataReaderFactory) &&
!alreadyParsedClasses.contains(bd.getBeanClassName())) {
candidates.add(new BeanDefinitionHolder(bd, candidateName));
}
}
}
candidateNames = newCandidateNames;
}
}
while (!candidates.isEmpty());
// Register the ImportRegistry as a bean in order to support ImportAware @Configuration classes
if (sbr != null && !sbr.containsSingleton(IMPORT_REGISTRY_BEAN_NAME)) {
sbr.registerSingleton(IMPORT_REGISTRY_BEAN_NAME, parser.getImportRegistry());
}
if (this.metadataReaderFactory instanceof CachingMetadataReaderFactory) {
// Clear cache in externally provided MetadataReaderFactory; this is a no-op
// for a shared cache since it'll be cleared by the ApplicationContext.
((CachingMetadataReaderFactory) this.metadataReaderFactory).clearCache();
}
}
5.3.2 对于 beanDef 的判断
对于 beanDef 判断的代码片段如下:
BeanDefinition beanDef = registry.getBeanDefinition(beanName);
if (ConfigurationClassUtils.isFullConfigurationClass(beanDef) ||
ConfigurationClassUtils.isLiteConfigurationClass(beanDef)) {
if (logger.isDebugEnabled()) {
logger.debug("Bean definition has already been processed as a configuration class: " + beanDef);
}
}
在 ConfigurationClassUtils 中定义了两个常量用 private static final String CONFIGURATION_CLASS_FULL = "full"
和 private static final String CONFIGURATION_CLASS_LITE = "lite" 使用这两个常量用来判断当前的 BeanDefinition 是一个 全配置类还是
部分配置类。在这里对于 @Configuration 注解的配置里走下面的 checkConfigurationClassCandidate 判断,可断点调试验证。
5.3.3 checkConfigurationClassCandidate
public static boolean checkConfigurationClassCandidate(
BeanDefinition beanDef, MetadataReaderFactory metadataReaderFactory) {
String className = beanDef.getBeanClassName();
if (className == null || beanDef.getFactoryMethodName() != null) {
return false;
}
AnnotationMetadata metadata;
if (beanDef instanceof AnnotatedBeanDefinition &&
className.equals(((AnnotatedBeanDefinition) beanDef).getMetadata().getClassName())) {
/**
* 如果 beanDefinition 是 AnnotatedBeanDefinition的实例
* 并且 className 和 beanDefinition 中的元数据类名相同
* 从 AnnotatedBeanDefinition 中获取 元数据
*/
// Can reuse the pre-parsed metadata from the given BeanDefinition...
metadata = ((AnnotatedBeanDefinition) beanDef).getMetadata();
}
else if (beanDef instanceof AbstractBeanDefinition && ((AbstractBeanDefinition) beanDef).hasBeanClass()) {
// Check already loaded Class if present...
// since we possibly can't even load the class file for this Class.
/**
* 如果 beanDefinition 是 AbstractBeanDefinition 的实例
* 并且 beanDefinition 有 beanClass属性存在
* 实例化 StandardAnnotationMetadata
*/
Class<?> beanClass = ((AbstractBeanDefinition) beanDef).getBeanClass();
metadata = new StandardAnnotationMetadata(beanClass, true);
}
else {
try {
MetadataReader metadataReader = metadataReaderFactory.getMetadataReader(className);
metadata = metadataReader.getAnnotationMetadata();
}
catch (IOException ex) {
if (logger.isDebugEnabled()) {
logger.debug("Could not find class file for introspecting configuration annotations: " +
className, ex);
}
return false;
}
}
/** 判断元数据 是否加了 @Configuration 注解*/
if (isFullConfigurationCandidate(metadata)) {
/**
* 如果存在 @Configuration 注解,beanDefinition 中设置 configurationClass 为 full
* spring 认为该类是一个全注解的类
*/
beanDef.setAttribute(CONFIGURATION_CLASS_ATTRIBUTE, CONFIGURATION_CLASS_FULL);
}
/**
* 判断是否加了 @Import,@Component
* @ImportResource, @ComponentScan 注解
*/
else if (isLiteConfigurationCandidate(metadata)) {
/**
* 如果不存在 @Configuration 注解,beanDefinition 中设置 configurationClass 为 lite
* spring 认为该类是一个部分注解类
*/
beanDef.setAttribute(CONFIGURATION_CLASS_ATTRIBUTE, CONFIGURATION_CLASS_LITE);
}
else {
return false;
}
// It's a full or lite configuration candidate... Let's determine the order value, if any.
Integer order = getOrder(metadata);
if (order != null) {
beanDef.setAttribute(ORDER_ATTRIBUTE, order);
}
return true;
}
在 checkConfigurationClassCandidate 方法中 @Configuration 注解是的类是 AnnotatedBeanDefinition的实现,首先获取到元数据 metadata 如下图:
然后,对于加了 @Configuration注解的类,会将该类的属性设置为 full,如下图:
最后,如果 checkConfigurationClassCandidate() 方法返回true,然后将 BeanDefinition 封装成 BeanDefinitionHolder 添加到
configCandidates 中,供后面解析使用。
5.4 ConfigurationClassParser 实例化
ConfigurationClassParser parser = new ConfigurationClassParser(
this.metadataReaderFactory, this.problemReporter, this.environment,
this.resourceLoader, this.componentScanBeanNameGenerator, registry);
容器形成图
在本文章中并没有在 IoC容器中添加新的对象。这篇文章中涉及到的就是对@Configuration注解类对应的Spring内置的ConfigurationClassPostProcessor处理。
本文使用 mdnice 排版