免费小说阅读器(Android版本)全站开源

3,960 阅读3分钟

此小说阅读器只追求两项

  1. 极简(无广告,无添加)
  2. 丰富(内容丰富,只有你想不到的,没有它没有的)

漫品客户端 全站开源 开源地址:

github.com/AnyMarvel/M…

欢迎start

app下载地址:

github.com/AnyMarvel/M…

或者使用应用宝下载(或到各大应用市场下载,目前支持 小米 华为 360 豆瓣 99助手等):

sj.qq.com/myapp/detai…

小说模块简介

APP本地小说仅支持txt格式,将小说按章节分割存入数据库,在线小说来源是通过手机模拟小说网站的GET请求,获取网站源码,根据不同网站来源进行数据解析,获取相应数据存入数据库显示(已经匹配了近30个网站),同时为了提升阅读体验,章节内容做了二级缓存处理。同时也增加了离线加载功能。

免费小说阅读器,主打精简,UI精简但不失优雅,功能精简但不失体验,根据功能界面划分为:

  • 书架模块:包含本地书籍,以及网络在线书籍。

  • 书城:书城分为导航栏,推荐页及主页三部分数据,为保证APP的稳定性,这三部分都为动态加载模块,获取网络链接可用状态则展示当前网站链接内容,获取失败则更换,能够最大限度的保证在线阅读的可用性.最后以一个网站为数据来源,解析其主页数据,筛选以及封装数据以Android原生界面的形式展现出来。

  • 网络小说离线功能:通过提前设置任务队列,通过Service后台获取章节数据。

  • 本地小说:将手机本地的txt小说导入应用。

  • 小说阅读模块。

本APP所有数据来源于第三方小说网站,不具备自身后台,通过JSoup对xml进行数据解析,来完成用户对小说内容的获取。

#开发难点

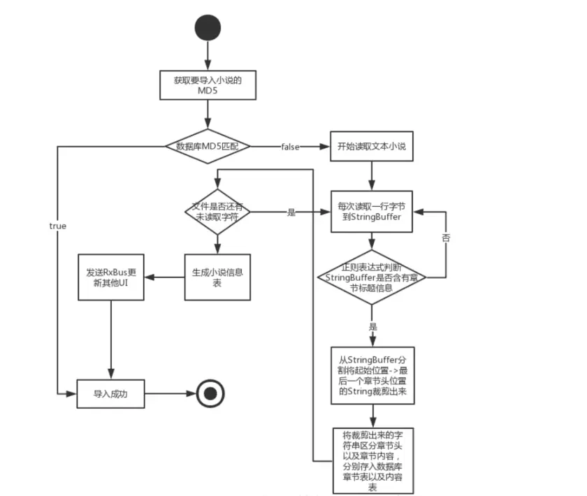
##一. 本地超大txt小说数据处理

手机直接读取超大文本时,不做好优化是很可能OOM的。

本地小说的处理方式是:

可查看ImportBookModelImpl类,查看具体处理方式

##二. 小说阅读模块

小说阅读页面基于自定义ViewGroup实现,最多只有3个页面,分别是当前页,上一页,下一页。当滑动到下一页时,上一页移除,当前页指向下一页,同时再新增下一页。保证UI布局数量不会越来越多,杜绝因为View过多而产生的OOM。

  同时阅读时,章节内容数据优先从内存读取,随后是数据库,都没有的话,再通过章节的网络地址去请求新的章节再解析最后返回数据,存入缓存以及数据库中。

三. 目标网站不稳定问题

小说模块中目前内置30多个小说网站,基于漫品APP获取小说的途径主要由以下四个途径:

  1. 搜索 目前漫品客户端包含30+个网络,遍历搜索相关内容进行展示,流程如下

内置网站搜索集合,逐个获取关键字搜索内容,获取失败或超时则使用下一个搜索引擎进行搜索,直到搜索成功为止

  1. 书城页面导航推荐

书城页面导航页面为单个小说网站导航页面内容,导航内容为动态绘制,导航绘制分为以下几个步骤:

  • 获取可用导航网站资源(导航网站列表或的定时替换)
  • 绘制当前导航
  1. 主页及推荐页面

逻辑与导航推荐逻辑相符

效果图如图所示

漫品客户端 全站开源 开源地址:

github.com/AnyMarvel/M…

欢迎start

工具库慢慢扣出中,求start

使用过程如有问题,请直接留言:

本文由博客群发一文多发等运营工具平台 OpenWrite 发布