文章将会被同步至微信公众号:Android部落格
个人网站:chengang.plus/
1、概述
开始写入request body数据,并读取服务端返回的数据
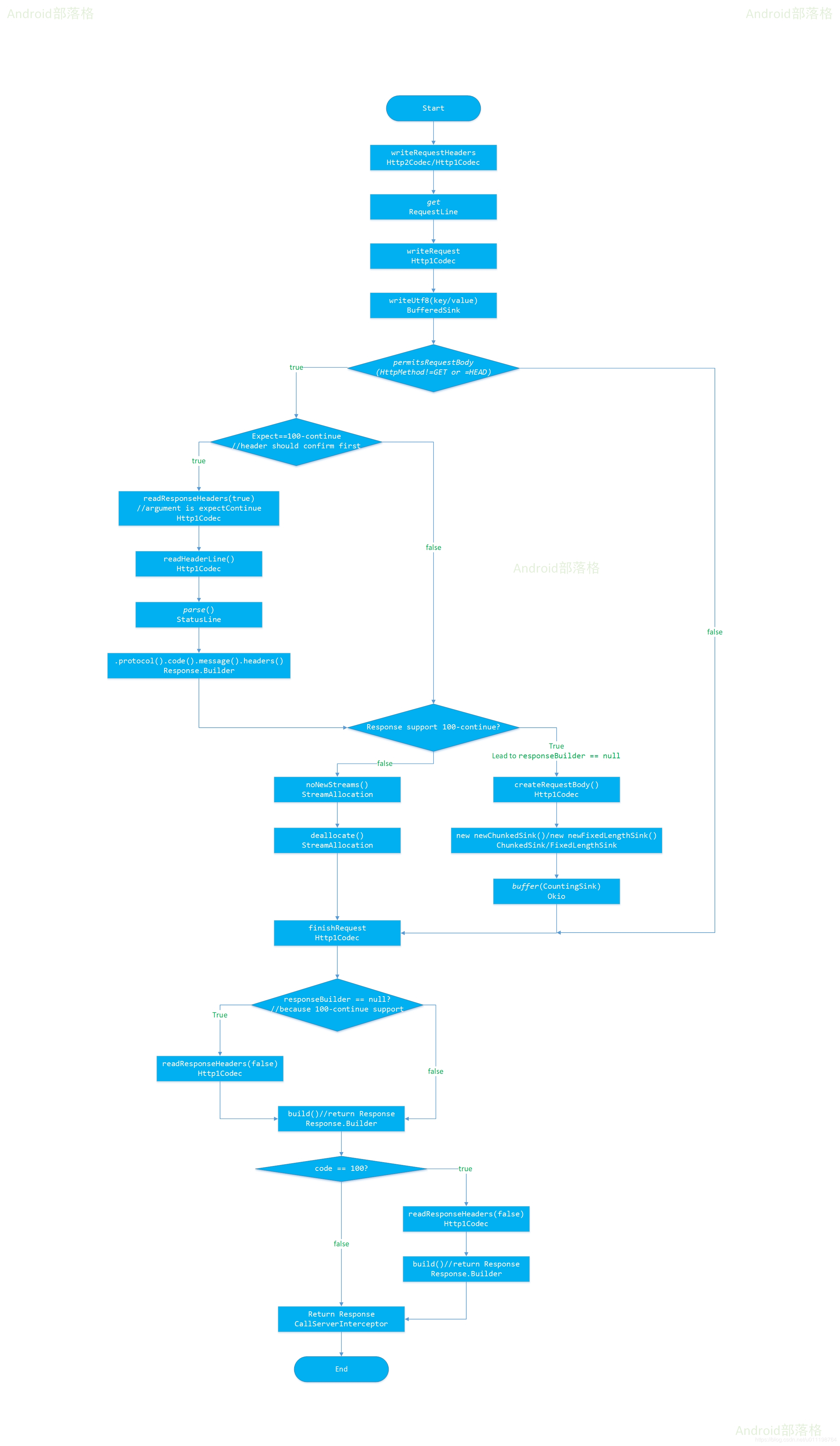
上一篇文章说到有两个Http协议兼容处理请求,因此有两个流程图,基本是相似的处理流程:
- Http1Codec

- Http2Codec

1.1 Http1Codec
1.1.1 写请求头
@Override public void writeRequestHeaders(Request request) throws IOException {
String requestLine = RequestLine.get(
request, streamAllocation.connection().route().proxy().type());
writeRequest(request.headers(), requestLine);
}
- 请求行(Request Line)
分为三个部分:请求方法、请求地址和协议及版本,以CRLF(rn)结束。
HTTP/1.1 定义的请求方法有8种:GET、POST、PUT、DELETE、PATCH、HEAD、OPTIONS、TRACE,最常的两种GET和POST。
看看这个get方法就知道了:
public static String get(Request request, Proxy.Type proxyType) {
StringBuilder result = new StringBuilder();
result.append(request.method());
result.append(' ');
if (includeAuthorityInRequestLine(request, proxyType)) {
result.append(request.url());
} else {
result.append(requestPath(request.url()));
}
result.append(" HTTP/1.1");
return result.toString();
}
先写请求方法,在写请求地址信息,对于http请求,直接写地址,对于https请求要写入地址相关参数,然后写入协议版本。
例如:www.idataapi.cn/?rec=baidu_…
写入的就是:Post www.idataapi.cn/?rec=baidu_2&renqun_youhua=752394 HTTP/1.1
接下来开始写头数据:
public void writeRequest(Headers headers, String requestLine) throws IOException {
if (state != STATE_IDLE) throw new IllegalStateException("state: " + state);
sink.writeUtf8(requestLine).writeUtf8("\r\n");
for (int i = 0, size = headers.size(); i < size; i++) {
sink.writeUtf8(headers.name(i))
.writeUtf8(": ")
.writeUtf8(headers.value(i))
.writeUtf8("\r\n");
}
sink.writeUtf8("\r\n");
state = STATE_OPEN_REQUEST_BODY;
}
看图说话:

1.1.2 写请求体
如果是非GET和HEAD请求,并且body数据不为空的情况下,就可以写request body数据了:
- 100-continue
通知接收方客户端要发送一个体积可能很大的消息体,期望收到状态码为100 (Continue) 的临时回复。
服务器开始检查请求消息头,可能会返回一个状态码为 100 (Continue) 的回复来告知客户端继续发送消息体,也可能会返回一个状态码为417 (Expectation Failed) 的回复来告知对方要求不能得到满足。
if ("100-continue".equalsIgnoreCase(request.header("Expect"))) {
httpCodec.flushRequest();
realChain.eventListener().responseHeadersStart(realChain.call());
responseBuilder = httpCodec.readResponseHeaders(true);
}
-
第一步就是刷新请求,将数据写入并发送到服务端;
-
第二步开始读取返回的头数据,看看服务端是否允许继续发送数据。
if (expectContinue && statusLine.code == HTTP_CONTINUE) {
return null;
}
如果服务端返回100,意味着客户端可以继续发送body数据了:
long contentLength = request.body().contentLength();
CountingSink requestBodyOut =
new CountingSink(httpCodec.createRequestBody(request, contentLength));
BufferedSink bufferedRequestBody = Okio.buffer(requestBodyOut);
request.body().writeTo(bufferedRequestBody);
bufferedRequestBody.close();
@Override public void finishRequest() throws IOException {
sink.flush();//数据写入
}
1.1.3 读返回数据
- 读返回Headers
正常逻辑下,如果客户端发送100-continue,服务端返回100,此时返回构造Buidler为空,此时就是公共流程(意思是不管有没有请求body):
if (responseBuilder == null) {
responseBuilder = httpCodec.readResponseHeaders(false);
}
Response.Builder responseBuilder = new Response.Builder()
.protocol(statusLine.protocol)
.code(statusLine.code)
.message(statusLine.message)
.headers(readHeaders());
数据从上一个拦截器(ConnectInterceptor)初始化的source里面读取。
source = Okio.buffer(Okio.source(rawSocket));
sink = Okio.buffer(Okio.sink(rawSocket));
- 封装Response
读取Header返回之后封装一个Response对象出来:
Response response = responseBuilder
.request(request)
.handshake(streamAllocation.connection().handshake())
.sentRequestAtMillis(sentRequestMillis)
.receivedResponseAtMillis(System.currentTimeMillis())
.build();
这里处理了一个例外的情况,就是客户端Header没有100-continue字段,但是服务端返回100,此时sdk仍然把字段里面的值读取出来。
int code = response.code();
if (code == 100) {
// server sent a 100-continue even though we did not request one.
// try again to read the actual response
responseBuilder = httpCodec.readResponseHeaders(false);
response = responseBuilder
.request(request)
.handshake(streamAllocation.connection().handshake())
.sentRequestAtMillis(sentRequestMillis)
.receivedResponseAtMillis(System.currentTimeMillis())
.build();
code = response.code();
}
接下来处理Response body:
if (forWebSocket && code == 101) {
// Connection is upgrading, but we need to ensure interceptors see a non-null response body.
response = response.newBuilder()
.body(Util.EMPTY_RESPONSE)
.build();
} else {
response = response.newBuilder()
.body(httpCodec.openResponseBody(response))
.build();
}
第一种情况是websocket协议请求并且表示服务器应客户端升级协议的请求(Upgrade请求头)正在进行协议切换。 服务器会发送一个Upgrade响应头来表示其正在切换过去的协议。 此时直接封装一个空的body并构建。
WebSockets 是一种先进的技术。它可以在用户的浏览器和服务器之间打开交互式通信会话。使用此API,您可以向服务器发送消息并接收事件驱动的响应,而无需通过轮询服务器的方式以获得响应。
第二种就是正常情况了,读取body数据:
- 没有body数据
创建一个newFixedLengthSource对象,长度为0,此时释放Http1Codec和RealConnection对象。
将source对象封装到RealResponseBody类
- body数据被分块传输
if ("chunked".equalsIgnoreCase(response.header("Transfer-Encoding")))
将请求url封装到newChunkedSource对象;
将source对象封装到RealResponseBody类
- body数据以固定长度传输
将数据长度封装到newFixedLengthSource对象;
将source对象封装到RealResponseBody类
- 返回的body数据长度未知
创建UnknownLengthSource对象;
将source对象封装到RealResponseBody类
body数据在哪里读取呢?在BridgeInterceptor中:
if (transparentGzip
&& "gzip".equalsIgnoreCase(networkResponse.header("Content-Encoding"))
&& HttpHeaders.hasBody(networkResponse)) {
GzipSource responseBody = new GzipSource(networkResponse.body().source());
Headers strippedHeaders = networkResponse.headers().newBuilder()
.removeAll("Content-Encoding")
.removeAll("Content-Length")
.build();
responseBuilder.headers(strippedHeaders);
String contentType = networkResponse.header("Content-Type");
responseBuilder.body(new RealResponseBody(contentType, -1L, Okio.buffer(responseBody)));
}
1.2 处理返回异常
- 服务端连接关闭
if ("close".equalsIgnoreCase(response.request().header("Connection"))
|| "close".equalsIgnoreCase(response.header("Connection"))) {
streamAllocation.noNewStreams();
}
将连接标记为没有新的数据流,避免再次分配数据流
- 数据长度与返回不匹配
if ((code == 204 || code == 205) && response.body().contentLength() > 0) {
throw new ProtocolException(
"HTTP " + code + " had non-zero Content-Length: " + response.body().contentLength());
}
HTTP协议中 204 No Content 成功状态响应码表示目前请求成功,但客户端不需要更新其现有页面。204 响应默认是可以被缓存的。在响应中需要包含头信息 ETag。
在 HTTP 协议中,响应状态码 205 Reset Content 用来通知客户端重置文档视图,比如清空表单内容、重置 canvas 状态或者刷新用户界面。
这两种情况下就抛异常返回了。
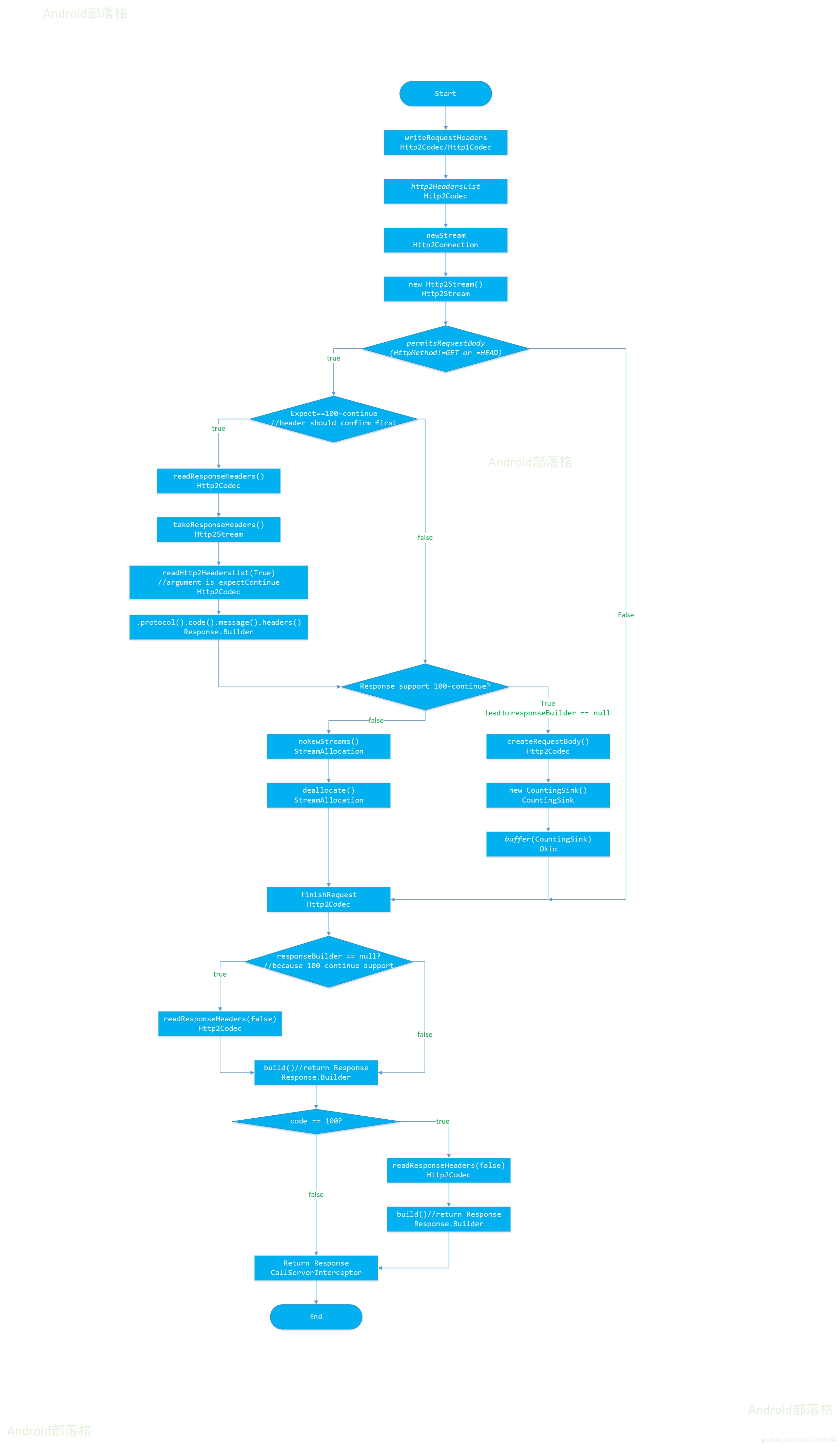
1.3 Http2Codec
流程上基本与Http1Codec一致,只是部分方法实现不一样。
1.3.1 写请求头
将key,value封装到Header列表中,然后将header数据封装到Http2Stream并写入:
List<Header> requestHeaders = http2HeadersList(request);
stream = connection.newStream(requestHeaders, hasRequestBody);
在newStream方法中比较关键的两步是:
stream = new Http2Stream(streamId, this, outFinished, inFinished, requestHeaders);
writer.synStream(outFinished, streamId, associatedStreamId, requestHeaders);
创建数据流完毕之后开始写入数据并等待服务端返回了。
1.3.2 读取返回数据
- 读取返回Header数据
@Override public Response.Builder readResponseHeaders(boolean expectContinue) throws IOException {
List<Header> headers = stream.takeResponseHeaders();
Response.Builder responseBuilder = readHttp2HeadersList(headers, protocol);
if (expectContinue && Internal.instance.code(responseBuilder) == HTTP_CONTINUE) {
return null;
}
return responseBuilder;
}
在takeResponseHeaders()方法中,有个无限循环等着Header数据被返回:
readTimeout.enter();
try {
while (responseHeaders == null && errorCode == null) {
waitForIo();
}
} finally {
readTimeout.exitAndThrowIfTimedOut();
}
那么这个responseHeaders在哪里初始化呢?
记得在ConnectInterceptor中说过,startHttp2方法中,连接开始之后就有一个While循环等着读取数据,数据返回之后将数据回调到Http2Connection的内部类ReaderRunnable中处理,ReaderRunnable封装了一个读取类Http2Reader,在这个类中分别复写了data,headers等方法。
@Override public void headers(boolean inFinished, int streamId, int associatedStreamId,
List<Header> headerBlock) {
Http2Stream stream;
synchronized (Http2Connection.this) {
stream = getStream(streamId);
if (stream == null) {
final Http2Stream newStream = new Http2Stream(streamId, Http2Connection.this,
false, inFinished, headerBlock);
}
}
stream.receiveHeaders(headerBlock);
}
这个stream对象就是上一步中初始化的。
到这里就可以读取到Headers数据了。
接下来把Header数据封装到Response.Builder对象,如果是100-continue返回就直接返回null。
对于客户端请求头字段包含100-continue,而服务端恰好返回100,此时要填充请求Header body数据再次发送请求。
接着再次读取服务端返回的Header的数据。
responseBuilder = httpCodec.readResponseHeaders(false);
1.3.3 读取返回数据
封装返回的数据比较简单:
@Override public ResponseBody openResponseBody(Response response) throws IOException {
streamAllocation.eventListener.responseBodyStart(streamAllocation.call);
String contentType = response.header("Content-Type");
long contentLength = HttpHeaders.contentLength(response);
Source source = new StreamFinishingSource(stream.getSource());
return new RealResponseBody(contentType, contentLength, Okio.buffer(source));
}
stream.getSource()数据来源是:
在Http2Reader的nextFrame方法中,会有数据返回
readData(handler, length, flags, streamId);
handler.data(inFinished, streamId, source, length);
回调到Http2Connection:
dataStream.receiveData(source, length);
到Http2Stream:
void receiveData(BufferedSource in, int length) throws IOException {
assert (!Thread.holdsLock(Http2Stream.this));
this.source.receive(in, length);
}
上面的整个数据回调流程在ConnectInterceptor中有详细说明。
异常处理与Http2Codec一致。数据在BridgeInterceptor中处理。
微信公众号二维码:
