Android 直播课模块化-网络

368 阅读2分钟

架构升级过程图

alt

Base建立-网络

 Q:为啥要对网络做架构调整?
 R:
 1)旧的网络在业务端存在两份,一份是普通Http,另一份是上传下载,
 像网络这种偏base的东西,都需要做base化,防止业务端改到,闭合修改。
 2)为后面的日志上报 & 重构直播课,组件化做准备

 Q:啥方案?

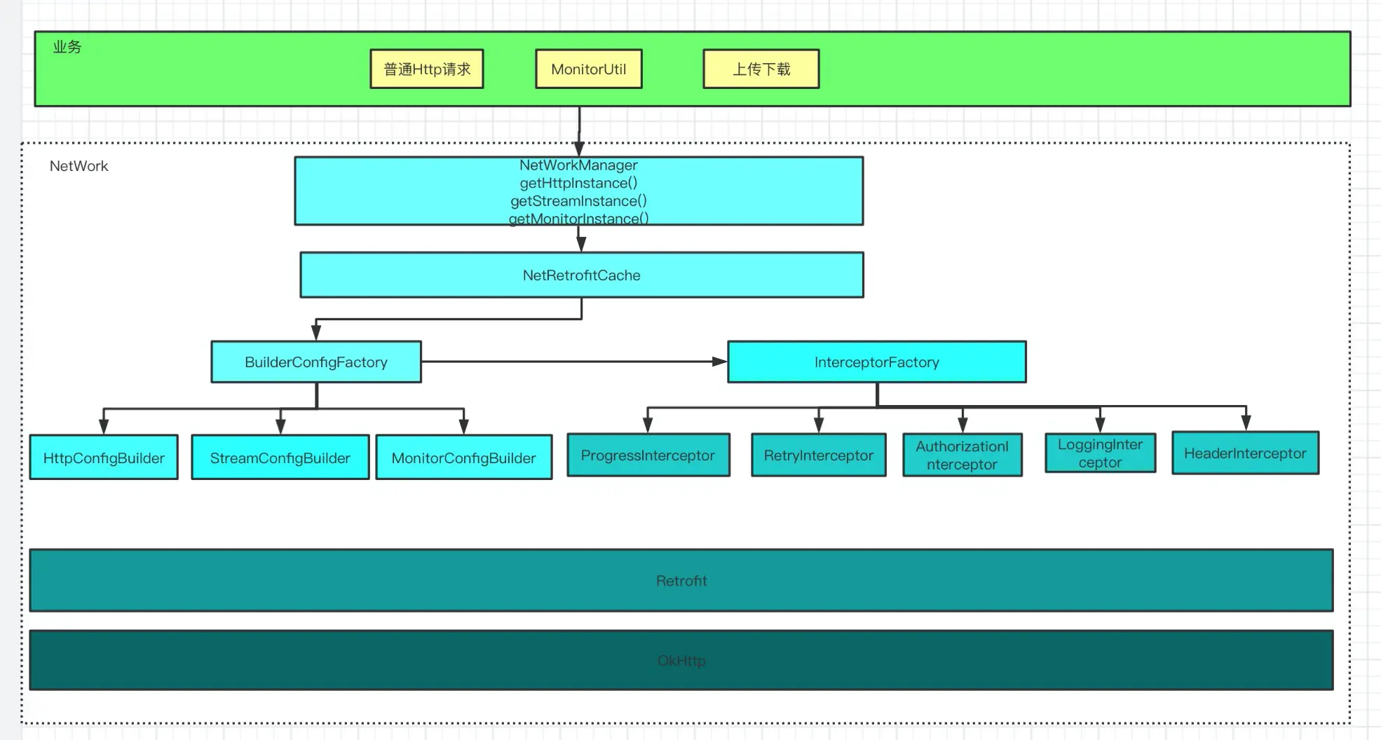
  1)NetWorkManager 建立,所有网络相关的就只有这个入口。业务端传入对应的type,
  选择业务类型,是普通http请求还是上传下载的,还是监控相关的。
  2)NetRetrofitCache 主要做不同类型的网络请求的cache。
  3)BuilderConfigFactory 一个工厂,主要负责生成对应的OkHttpBuilder,还有一个作用就是处理共性的RetrofitBuilder配置
  3)InterceptorFactory 一个工厂,负责生产对应的OkHttp的拦截器,因为拦截器其实是一个可复用的东西,不属于业务范畴。

 Q:为啥不重写一套?
 R:
 1)本身的NetWork没啥大问题,Retrofit+OkHttp是主流,只是入口不统一,没有下沉base,所以对应的NetWork调整就足够了。

 Q:这样做有啥好处?
 R:
 1)下沉了NetWork
 2)闭合了业务端对Interceptor的修改
 3)干掉了业务端存在两个网络的问题,统一了NetWork入口。

 Q:怎么做?
 R:
 0:NetWork-先搭建框架
 1:替换引用-替换业务层的引用
 2:干掉-干掉旧代码
 3:自测&写测试场景-自测各个场景,熟悉产品业务。

 Q:重构完之后,有啥问题?
 1)ServerRequestErrorHandler 耦合了业务端的请求ACCOUNT_LOGIN,后面改造日志的时候,可以干掉
 2)ProgressResponseBody 中处理了下载进度,这个在业务处理上是不对的,应该在业务层自己去做这些处理;另外ProgressResponseBody还用了EventBus 这个也是有问题;后面从产品需求出发,顺便让业务端的把改掉。
 3)GreenDao 不利于组件化,业务层的Dao 都会集合到base中来,这个问题暂时没啥方案。
 4)MonitorUtil 后面干掉和数据库的耦合。